搜索
      上传资料 赚现金

      安徽省合肥市肥东县第一中学2026届高三上学期模拟预测物理试卷(Word版附解析)

      • 8.65 MB
      • 2026-01-12 17:39:45
      • 19
      • 0
      • 教习网3275309
      加入资料篮
      立即下载
      查看完整配套(共2份)
      包含资料(2份) 收起列表
      原卷
      2026届安徽省合肥市肥东县第一中学高三上学期模拟预测物理试题(原卷版).docx
      预览
      解析
      2026届安徽省合肥市肥东县第一中学高三上学期模拟预测物理试题 Word版含解析.docx
      预览
      正在预览:2026届安徽省合肥市肥东县第一中学高三上学期模拟预测物理试题(原卷版).docx
      2026届安徽省合肥市肥东县第一中学高三上学期模拟预测物理试题(原卷版)第1页
      高清全屏预览
      1/8
      2026届安徽省合肥市肥东县第一中学高三上学期模拟预测物理试题(原卷版)第2页
      高清全屏预览
      2/8
      2026届安徽省合肥市肥东县第一中学高三上学期模拟预测物理试题(原卷版)第3页
      高清全屏预览
      3/8
      2026届安徽省合肥市肥东县第一中学高三上学期模拟预测物理试题 Word版含解析第1页
      高清全屏预览
      1/19
      2026届安徽省合肥市肥东县第一中学高三上学期模拟预测物理试题 Word版含解析第2页
      高清全屏预览
      2/19
      2026届安徽省合肥市肥东县第一中学高三上学期模拟预测物理试题 Word版含解析第3页
      高清全屏预览
      3/19
      还剩5页未读, 继续阅读

      安徽省合肥市肥东县第一中学2026届高三上学期模拟预测物理试卷(Word版附解析)

      展开

      这是一份安徽省合肥市肥东县第一中学2026届高三上学期模拟预测物理试卷(Word版附解析),文件包含2026届安徽省合肥市肥东县第一中学高三上学期模拟预测物理试题原卷版docx、2026届安徽省合肥市肥东县第一中学高三上学期模拟预测物理试题Word版含解析docx等2份试卷配套教学资源,其中试卷共27页, 欢迎下载使用。
      本次调研共 6 页,15 小题。全卷满分 100 分。考试用时 75 分钟。
      注意事项:
      1.答题前,请务必将自己的姓名、准考证号用黑色字迹的签字笔或钢笔分别填写在试题卷和
      答题卡上。
      2.作答选择题时,选出每小题答案后,用 2B 铅笔把答题卡上对应题目选项的答案信息点涂
      黑;如需改动,用橡皮擦干净后,再选涂其他答案,答案不能答在试卷上。
      3.非选择题必须使用 0.5 毫米黑色签字笔书写;答案必须写在答题卡各题目指定区域内的相
      应位置上;如需改动,先划掉原来的答案,然后再写上新的答案。不按以上要求作答的答案
      无效。
      4.保持卡面清洁,不要折叠、不要弄破、弄皱,不准使用涂改液、修正带、刮纸刀。
      5.考试结束后,将试卷和答题卡一并交回。
      一、选择题:本大题共 8 小题,每小题 4 分,共计 32 分。每小题给出的四个选项中,只有一
      个选项是符合题目要求的。
      1. 春节假期,小华使用无人机进行航拍,一段时间内无人机在竖直方向上运动,其位移 时间图像如图所
      示,取竖直向上为正方向,下列哪个时刻无人机处于最高点( )
      A. B. C. D.
      2. 图示为悬挂比较轻的洗刷用具的小吸盘,安装拆卸都很方便,其原理是排开吸盘与墙壁间的空气,依靠
      大气压紧紧地将吸盘压在竖直墙壁上。则下列说法正确的是( )
      第 1页/共 8页
      A. 吸盘与墙壁间有四对相互作用力 B. 墙壁对吸盘的作用力沿水平方向
      C. 若大气压变大,吸盘受到的摩擦力也变大 D. 大气对吸盘的压力与墙壁对吸盘的弹力是一对平
      衡力
      3. 物价变化趋势与市场供给和调控息息相关,若将物价的“上涨”类比成“加速”,将物价的“下跌”类
      比成“减速”,据此,你认为“物价下跌出现变缓趋势”可类比成( )
      A. 速度增加,加速度增大 B. 速度增加,加速度减小
      C. 速度减小,加速度增大 D. 速度减小,加速度减小
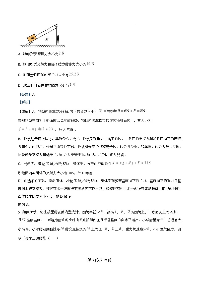
      4. 如图所示,质量 、倾角 的粗糙斜面体放置在水平地面上,斜面体顶端装有一光滑定滑
      轮。一轻质细绳跨过滑轮,一端与斜面上静止的质量 的物块相连,另一端与竖直轻弹簧相连,弹
      簧的另一端与水平地面相连,轻绳不可伸长且与斜面平行,弹簧保持竖直且始终在弹性限度内,系统处于
      静止状态时弹簧弹力大小为 ,重力加速度大小 。下列说法正确的是( )
      A. 物块所受摩擦力大小为
      B. 物块所受支持力和绳子拉力的合力大小为
      C. 地面对斜面体的支持力大小为
      D. 地面对斜面体的摩擦力大小为
      5. 如图所示,竖直放置的圆筒内壁光滑,圆筒半径为 ,高为 。 、 为圆筒上、下底面圆上的两点,
      且 连线竖直,一可视为质点的小球由 点沿筒内侧与半径垂直方向水平抛出,小球质量为 ,初速度大
      小为 。小球的运动轨迹与 的交点依次为 上的 A、 、 三点,重力加速度为 ,不计空气阻力,则
      以下说法正确的是( )
      第 2页/共 8页
      A. 小球到达 点时下落高度为
      B. 小球在 A、 、 三点时对筒壁的压力大小之比为
      C. A、 间距离为
      D. 小球在 点时所受合力大小为
      6. 如图所示,abc 为均匀带电半圆环,O 为其圆心,O 处的电场强度大小为 E,将一试探电荷从无穷远处移
      到 O 点,电场力做功为 W。若在 cd 处再放置一段 圆的均匀带电圆弧,如虚线所示,其单位长度带电量与
      abc 相同,电性与 abc 相反,则此时 O 点场强大小及将同样的试探电荷从无穷远处移到 O 点电场力做功为
      ( )
      A. E, B. E, C. E, D. E,
      7. 如图所示,粗糙轻杆 BC 水平固定在竖直转轴 AB 上,质量为 m 的小球穿在轻杆上,轻弹簧一端与小球
      相连,另一端固定在竖直转轴上的 A 点,A、B 两点之间的距离为 L,弹簧的原长为 。装置静止时将小
      第 3页/共 8页
      球向左缓慢推到距 B 点 处松手。小球恰好能保持静止,现使该装置由静止开始绕竖直转轴缓慢加速转
      动,当小球与轻杆之间的弹力为零时,保持角速度不变,此时小球与 B 点之间的距离为 ,从开始转动
      到小球与轻杆之间的弹力为零的过程外界提供给装置的能量为 E、已知小球与轻杆之间的最大静摩擦力等于
      滑动摩擦力,重力加速度为 g,弹簧始终在弹性限度内,下列说法正确的是( )
      A. 当小球与轻杆之间的弹力为零时,该装置转动的角速度大小为
      B. 弹簧的劲度系数为
      C. 小球与轻杆之间 动摩擦因数为
      D. 从开始转动到小球与轻杆之间的弹力为零的过程,小球克服摩擦力做的功为
      8. 如图所示,厢式汽车停放在水平地面上。一条长 的不可伸长的轻绳两端分别拴在相距为 L 的 a、b 两
      点,让轻绳穿过质量为 m 的光滑环,将光滑圆环悬挂起来,此时轻绳拉力为 。此后将汽车停放在倾角为
      的斜面上,此时轻绳的拉力为 。则 的值为( )
      A. B. C. D.
      二、选择题:本大题共 2 小题,每小题 5 分,共计 10 分。每小题给出的四个选项中,有多项
      符合题目要求。全部选对得 5 分,选对但不全的得 3 分,有选错的得 0 分。
      第 4页/共 8页
      9. 截至 2024 年 7 月,我国在轨卫星的数量已超过 900 颗,这些卫星服务于通信、导航、遥感、气象、科学
      研究等多个领域。现有一颗人造地球卫星绕地球做椭圆运动,近地点到地心距离为 ,远地点到地心距离
      为 ,周期为 。已知引力常量为 ,地球为质量均匀的球体,下列说法正确的是( )
      A. 绕地球运转的所有卫星与地心的连线单位时间扫过的面积均相等
      B. 卫星在近地点与远地点的加速度大小之比为
      C. 根据已知条件,可估算地球的密度为
      D. 根据已知条件,可估算地球的质量为
      10. 如图所示,一个楔形物块 M 上表面水平且光滑,下表面粗糙,在粗糙斜面上加速下滑,加速度大小为
      。现在 M 上放一光滑小球 m,从静止开始一起释放,在小球碰到斜面前,关于小球 m 的运动轨迹和物块
      M 的加速度大小 说法正确的是( )
      A. 小球 m 的运动轨迹是竖直向下的直线
      B. 小球 m 的运动轨迹是沿斜面方向的直线
      C. 大于
      D. 等于
      三、非选择题:本大题共 5 小题,共 58 分。
      11. 下图为探究加速度与力、质量关系的部分实验装置。
      (1)实验中应将木板__________________(填“保持水平”或“一端垫高”)。
      (2)为探究加速度 a 与质量 m 的关系,某小组依据实验数据绘制的 图像如图所示,很难直观看出图
      线是否为双曲线。如果采用作图法判断 a 与 m 是否成反比关系,以下选项可以直观判断的有_________。(多
      第 5页/共 8页
      选,填正确答案标号)
      0.2 0 618
      0.33 0.482
      0.40 0.403
      0.50 0.317
      1.00 0.152
      A. 图像 B. 图像 C. 图像 D. 图像
      (3)为探究加速度与力的关系,在改变作用力时,甲同学将放置在实验桌上的槽码依次放在槽码盘上;乙
      同学将事先放置在小车上的槽码依次移到槽码盘上,在其他实验操作相同的情况下,_________(填“甲”
      或“乙”)同学的方法可以更好地减小误差。
      12. 某中学实验小组用如图甲所示的实验装置探究做功与动能变化的关系,一端安装轻质光滑定滑轮的长木
      板放在水平桌面上,长木板 A 点处有一带长方形遮光片的滑块,滑块右端固定有力传感器,能测出滑块所
      受的拉力,滑块、传感器及遮光片的总质量为 M,滑块右端由跨过定滑轮的细绳与一砂桶相连,遮光片两
      条长边与长木板垂直;长木板上 B 点处固定一光电门,可以测量遮光片经过光电门时的挡光时间,d 表示遮
      光片的宽度,L 表示遮光片初位置至光电门之间的距离。
      第 6页/共 8页
      (1)实验前______(选填“需要”或“不需要”)平衡滑块与长木板间的摩擦力。
      (2)实验主要步骤如下:
      ①按图甲正确安装器材并进行正确调节。
      ②该同学用游标卡尺测出遮光片 宽度如图乙所示,则遮光片宽度的测量值 d=______cm。
      ③让砂桶内盛上适量细砂,由静止释放滑块,滑块在细线拉动下运动,记录力传感器的示数 F 和遮光片通
      过光电门的时间 t,保持质量 M 和遮光片初位置至光电门之间的距离 L 不变,改变砂桶内细砂的质量,重
      复以上步骤。
      (3)由上可知滑块速度______(用字母表示);为了直观地研究滑块动能变化与合外力对它所做功的关系,
      根据多次实验记录的 F 和 t 描点,拟合成一条直线图像,数据处理时应做出的图像是______(请填写选项前
      对应的字母)。
      A.t-F B. C. D.
      13. 如图甲所示,水平轨道 的 端与半径为 的光滑半圆轨道 相切,原长为 的轻质弹
      簧水平放置,一端固定在 点,另一端与质量为 的物块 P 接触但不连接。用水平外力向左缓慢推动
      物块 P,水平外力随弹簧形变量的关系如图乙,将弹簧压缩至形变量为 ,然后放开,P 开始沿轨道运
      动,恰好到达 D 点,已知重力加速度大小为 。求:
      (1)弹簧的劲度系数;
      (2)水平轨道 的长度。
      14. 如图甲,装置由弧形轨道 、竖直圆轨道( 点位置轨道前后稍有错开)及水平直轨道 平滑连接
      而成。水平轨道 段与滑块间的动摩擦因数 从左向右随距离 均匀变化,如图乙所示。除 段外,其
      第 7页/共 8页
      余轨道均光滑。现将质量 的滑块(视为质点)从高度 的 点静止释放,第一次通过圆轨
      道后与挡板碰撞反弹,恰好能第二次通过圆轨道最高点。已知圆轨道半径 , 段长 ,
      重力加速度 取 。求:
      (1)滑块第一次运动到 点时的速度大小 ;
      (2)滑块第二次经过 点时的动能 并求出滑块与挡板碰撞损失的动能 ;
      (3)滑块最终停在何处。
      15. 如图,质量为 nm,足够长的绝缘长木板,放在光滑的水平面上。其上表面粗糙,开始被锁定在地面上,
      置于水平向右的匀强电场中,电场强度为 E,从某时刻开始,将质量为 m,带电量为 的滑块(可视为质
      点)轻放在长木板左端,等第一个滑块速度达到 时,再将第二个滑块轻放上去,依次操作,直到第 n 个
      滑块速度达到 时,撤除电场,同时解除对长木板的锁定,所有小滑块的质量都相同,滑块与长木板之间
      的动摩擦因数均为 ,重力加速度为 g,求:
      (1)第一个滑块速度达到 时,到左端的距离 ;
      (2)若 ,当所有物体(包含长木板)达到匀速时,系统由于摩擦产生 热量 Q;
      (3)从刚解除锁定开始计时,第二个小滑块速度达到最小时所经过 时间 t。
      第 8页/共 8页

      相关试卷 更多

      资料下载及使用帮助
      版权申诉
      • 1.电子资料成功下载后不支持退换,如发现资料有内容错误问题请联系客服,如若属实,我们会补偿您的损失
      • 2.压缩包下载后请先用软件解压,再使用对应软件打开;软件版本较低时请及时更新
      • 3.资料下载成功后可在60天以内免费重复下载
      版权申诉
      若您为此资料的原创作者,认为该资料内容侵犯了您的知识产权,请扫码添加我们的相关工作人员,我们尽可能的保护您的合法权益。
      入驻教习网,可获得资源免费推广曝光,还可获得多重现金奖励,申请 精品资源制作, 工作室入驻。
      版权申诉二维码
      欢迎来到教习网
      • 900万优选资源,让备课更轻松
      • 600万优选试题,支持自由组卷
      • 高质量可编辑,日均更新2000+
      • 百万教师选择,专业更值得信赖
      微信扫码注册
      手机号注册
      手机号码

      手机号格式错误

      手机验证码 获取验证码 获取验证码

      手机验证码已经成功发送,5分钟内有效

      设置密码

      6-20个字符,数字、字母或符号

      注册即视为同意教习网「注册协议」「隐私条款」
      QQ注册
      手机号注册
      微信注册

      注册成功

      返回
      顶部
      学业水平 高考一轮 高考二轮 高考真题 精选专题 初中月考 教师福利
      添加客服微信 获取1对1服务
      微信扫描添加客服
      Baidu
      map