


2026届河北省内丘中学高三第二次诊断性检测物理试卷含解析
展开 这是一份2026届河北省内丘中学高三第二次诊断性检测物理试卷含解析,共17页。试卷主要包含了答题时请按要求用笔等内容,欢迎下载使用。
1.答题前,考生先将自己的姓名、准考证号码填写清楚,将条形码准确粘贴在条形码区域内。
2.答题时请按要求用笔。
3.请按照题号顺序在答题卡各题目的答题区域内作答,超出答题区域书写的答案无效;在草稿纸、试卷上答题无效。
4.作图可先使用铅笔画出,确定后必须用黑色字迹的签字笔描黑。
5.保持卡面清洁,不要折暴、不要弄破、弄皱,不准使用涂改液、修正带、刮纸刀。
一、单项选择题:本题共6小题,每小题4分,共24分。在每小题给出的四个选项中,只有一项是符合题目要求的。
1、如图所示,一名消防救援队队员手拉长为L、呈水平方向的轻绳从平台上跳下,运动到B点时松开手,恰好落到障碍物后被困人员所在的A点。B点是障碍物的最高点,O、B、C三点在同一竖直线上,队员可视为质点,空气阻力不计,利用图示信息判断,下列关系正确的是( )
A.B.C.D.
2、如图所示,ABCD为等腰梯形,∠A=∠B=60º,AB=2CD,在底角A、B分别放上一个点电荷,电荷量分别为qA和qB,在C点的电场强度方向沿DC向右,A点的点电荷在C点产生的场强大小为EA,B点的点电荷在C点产生的场强大小为EB,则下列说法正确的是
A.放在A点的点电荷可能带负电
B.在D点的电场强度方向沿DC向右
C.EA>EB
D.
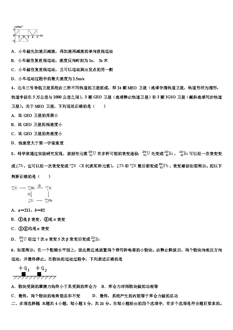
3、某一小车从静止开始在水平方向上做直线运动,其运动过程中的加速度随时间变化关系如图所示,则关于小车的运动下列说法中正确的是( )
A.小车做先加速后减速,再加速再减速的单向直线运动
B.小车做往复直线运动,速度反向时刻为1s、 3s末
C.小车做往复直线运动,且可以运动到出发点的另一侧
D.小车运动过程中的最大速度为2.5m/s
4、北斗三号导航卫星系统由三种不同轨道的卫星组成,即24颗MEO卫星(地球中圆轨道卫星,轨道形状为圆形,轨道半径在3万公里与1000公里之间),3颗GEO卫星(地球静止轨道卫星)和3颗IGSO卫星(倾斜地球同步轨道卫星)。关于MEO卫星,下列说法正确的是( )
A.比GEO卫星的周期小
B.比GEO卫星的线速度小
C.比GEO卫星的角速度小
D.线速度大于第一宇宙速度
5、科学家通过实验研究发现,放射性元素有多种可能的衰变途径:先变成,可以经一次衰变变成,也可以经一次衰变变成(X代表某种元素),和最后都变成,衰变路径如图所示。则以下判断正确的是( )
A.a=211,b=82
B.①是β衰变,②是α衰变
C.①②均是α衰变
D.经过7次α衰变5次β衰变后变成
6、如图所示,在一个粗糙水平面上,彼此靠近地放置两个带同种电荷的小物块。由静止释放后,两个物块向相反方向运动,并最终停止。在物块的运动过程中,下列表述正确的是
A.物块受到的摩擦力始终小于其受到的库仑力B.库仑力对两物块做的功相等
C.最终,两个物块的电势能总和不变D.最终,系统产生的内能等于库仑力做的总功
二、多项选择题:本题共4小题,每小题5分,共20分。在每小题给出的四个选项中,有多个选项是符合题目要求的。全部选对的得5分,选对但不全的得3分,有选错的得0分。
7、光滑绝缘的水平地面上,一质量m=1.0kg、电荷量q=1.0×10-6 C的小球静止在O点,现以O点为坐标原点在水平面内建立直角坐标系xOy,如图所示,从t=0时刻开始,水平面内存在沿 x、 y方向的匀强电场E1、E2,场强大小均为1.0 ×107V/m;t =0.1s时,y方向的电场变为-y方向,场强大小不变;t=0.2s时,y方向的电场突然消失,x方向的电场变为-x方向,大小。下列说法正确的是( )
A.t=0.3s时,小球速度减为零
B.t=0.1s时,小球的位置坐标是(0.05m,0.15m)
C.t=0.2s时,小球的位置坐标是(0.1m,0.1m)
D.t=0.3s时,小球的位置坐标是(0.3m,0.1m)
8、某电场在x轴上各点的场强方向沿x轴方向,规定场强沿x轴正方向为正,若场强E随位移坐标x变化规律如图,x1点与x3点的纵坐标相同,图线关于O点对称,则( )
A.O点的电势最低B.-x2点的电势最高
C.若电子从-x2点运动到x2点,则此过程中电场力对电子做的总功为零D.若电子从x1点运动到x3点,则此过程中电场力对电子做的总功为零
9、如图,平行金属板中带电质点P原处于静止状态,不考虑电流表和电压表对电路的影响,选地面的电势为零,当滑动变阻器R4的滑片向b端移动时,下列说法正确的是( )
A.电压表读数减小
B.小球的电势能减小
C.电源的效率变高
D.若电压表、电流表的示数变化量分别为 和 ,则
10、纸面内有一矩形边界磁场ABCD,磁场方向垂直于纸面(方向未画出),其中AD=BC=L,AB=CD=2L,一束β粒子以相同的速度v0从B点沿BA方向射入磁场,当磁场为B1时,β粒子从C射出磁场;当磁场为B2时,β粒子从D射出磁场,则( )
A.磁场方向垂直于纸面向外
B.磁感应强度之比B1:B2=5:1
C.速度偏转角之比θ1:θ2=180:37
D.运动时间之比t1:t2=36:53
三、实验题:本题共2小题,共18分。把答案写在答题卡中指定的答题处,不要求写出演算过程。
11.(6分)某同学采用图甲所示的电路完成“描绘小灯泡的伏安特性曲线”实验,实验中用电压表测量小灯泡的电压,用多用电表的直流挡测量通过小灯泡的电流。
(1)图甲中多用电表的黑表笔是____________(填“P”或“Q”),用多用电表的直流电流挡测量通过小灯泡的电流时,需要将多用电表的两个表笔连接到a、b两处,其中黑表笔应与____________(填“a”或“b”)连接。
(2)实验配备的器材如下:
A.待测小灯泡L(“2.5V,0.2W”)
B.电压表V(量程0-3V,阻值约)
C.多用电表(三个直流电流挡量程分别为1mA,10mA,100mA)
D.滑动变阻器(阻值范围,额定电流2A)
E.滑动变阻器(阻值范围,额定电流1A)
F.电池组(电动势4.5V,内阻约为)
G.开关一只,导线若干
为了使测量尽可能地准确且能方便地进行调节,多用电表直流电流挡量程应选____,滑动变阻器应选_______。
(3)该同学选取合适的器材后,用导线将器材按图甲所示的电路连接起来,如图乙所示。他在实验前进行电路检查时发现漏接了一根导线,请你在乙图上用笔画上这根漏接的导线________。
(4)该同学纠正连线错误后,通过实验测得多组I、U值并描绘出小灯泡的I-U曲线如图丙所示。由I-U曲线可以看出:当灯泡两端电压时小灯泡的电阻=_____________Ω(保留两位有效数字);
(5)我们知道,多用电表用久以后,表内电池的电动势会减小而内阻会增大。那么用久以后的多用电表电流挡测得的电流与真实值相比_____________(填“偏大”,“偏小”或“相同”)。
12.(12分)某同学用图(a)所示装置“探究弹力和弹簧伸长的关系”。弹簧的上端固定在铁架台支架上,弹簧的下端固定一水平纸片(弹簧和纸片重力均忽略不计),激光测距仪可测量地面至水平纸片的竖直距离h。
(1)该同学在弹簧下端逐一增挂钩码,每增挂一个钩码,待弹簧__________时,记录所挂钩码的重力和对应的h;
(2)根据实验记录数据作出h随弹簧弹力F变化的图线如图(b)所示,可得未挂钩码时水平纸片到地面的竖直距离h0=______cm,弹簧的劲度系数k=_______ N/m。(结果都保留到小数点后一位)
四、计算题:本题共2小题,共26分。把答案写在答题卡中指定的答题处,要求写出必要的文字说明、方程式和演算步骤。
13.(10分)如图所示,在空间直角坐标系中,I、Ⅱ象限(含x、y轴)有磁感应强度为B=1T,方向垂直于纸面向外的匀强磁场和电场强度为E=10N/C,方向竖直向上的匀强电场;Ⅲ、Ⅳ象限(不含x轴)有磁感应强度为,方向沿y轴负方向的匀强磁场,光滑圆弧轨道圆心O',半径为R=2m,圆环底端位于坐标轴原点O。质量为m1=lkg,带电ql=+1C的小球M从O'处水平向右飞出,经过一段时间,正好运动到O点。质量为m2=2kg,带电q2=+1.8C小球的N穿在光滑圆弧轨道上从与圆心等高处静止释放,与M同时运动到O点并发生完全非弹性碰撞,碰后生成小球P(碰撞过程无电荷损失)。小球M、N、P均可视为质点,不计小球间的库仑力,取g=10m/s2,求:
(1)小球M在O'处的初速度为多大;
(2)碰撞完成后瞬间,小球P的速度;
(3)分析P球在后续运动过程中,第一次回到y轴时的坐标。
14.(16分)如图所示,直角三角形ABC为某种透明介质的横截面,∠B=30°,BC=30cm,AB面涂有反光材料.某单色光从BC上的D点垂直BC射入介质,经AB面反射后从AC面上射出,射出方向与AB面垂直.已知BD=21cm,不考虑光在AC面的反射.求:
(i)介质的折射率;
(ii)光在介质中的传播时间.
15.(12分)如图所示,哑铃状玻璃容器由两段完全相同的粗管和一段细管连接而成,容器竖直放置。容器粗管的截面积为S1=2cm2,细管的截面积S2=1cm2,开始时粗细管内水银长度分别为h1=h2=2cm。整个细管长为h=4cm,封闭气体长度为L=6cm,大气压强取p0=76cmHg,气体初始温度为27。求:
(i)若要使水银刚好离开下面的粗管,封闭气体的温度应为多少K?
(ii)若在容器中再倒入同体积的水银,且使容器中封闭气体长度L仍为6cm不变,封闭气体的温度应为多少K?
参考答案
一、单项选择题:本题共6小题,每小题4分,共24分。在每小题给出的四个选项中,只有一项是符合题目要求的。
1、A
【解析】
消防救援队队员从平台上跳下到B点由动能定理得
松手后消防救援队队员做平抛运动,则有
,
联立解得
故A正确,BCD错误。
故选A。
2、C
【解析】
ACD.由于两点电荷在C点产生的合场强方向沿DC向右,根据矢量合成法,利用平行四边形定则可知,可知两点电荷在C点产生的场强方向如图所示,由图中几何关系可知EB<EA,A点所放点电荷为正电荷,B点所放点电荷为负电荷,且A点所放点电荷的电荷量的绝对值大于B点所放点电荷的电荷量的绝对值,选项C正确,A、D错误;
B.对两点电荷在D点产生的场强进行合成,由几何关系,可知其合场强方向为向右偏上,不沿DC方向,故B错误。
3、D
【解析】
ABC.由加速度时间图线可判断,0~1s内,小车沿正向做加速度增大的加速运动,1s~2s内小车沿正向做加速度减小的减速运动,由对称性知2s末小车速度恰好减到零,2s~3s内小车沿负向做加速度增大的加速度运动,3s~4s内小车沿负向做加速度减小的减速运动,4s末小车速度恰好减到零。由于速度的变化也是对称的,所以正向位移和负向位移相等,即4s末小车回到初始位置,故 ABC错误;
D.小车在1s末或3s末速度达到最大,图线与时间轴所围面积表示速度的变化,所以最大速度为
故D正确。
故选D。
4、A
【解析】
A.万有引力提供向心力
解得
MEO卫星轨道半径比GEO轨道半径小,所以MEO卫星周期小,A正确;
B.万有引力提供向心力
解得
MEO卫星轨道半径比GEO轨道半径小,所以MEO卫星线速度大,B错误;
C.万有引力提供向心力
解得
MEO卫星轨道半径比GEO轨道半径小,所以MEO卫星角速度大,C错误;
D.第一宇宙速度是卫星的最大环绕速度,环绕半径为地球半径,MEO卫星轨道半径大于地球半径,线速度大小比于第一宇宙速度小,D错误。
故选A。
5、D
【解析】
ABC.经过①变化为,核电荷数少2,为衰变,即,故
a=210-4=206
经过②变化为,质量数没有发生变化,为β衰变,即,故
b=83+1=84
故ABC错误;
D.经过7次衰变,则质量数少28,电荷数少14,在经过5次β衰变后,质量数不变,电荷数增加5,此时质量数为
238-28=210
电荷数为
92-14+5=83
变成了,故D正确。
故选D。
6、D
【解析】
A.开始阶段,库仑力大于物块的摩擦力,物块做加速运动;当库仑力小于摩擦力后,物块做减速运动,故A错误;
B.物体之间的库仑力都做正功,且它们的库仑力大小相等,质量较小的物体所受摩擦力也较小,所以质量小的物体位移较大,则库仑力做功较多一些,故B错误。
C.在运动过程中,电场力对两带电体做正功,两物体的电势能减小,故C错误;
D.两物块之间存在库仑斥力,对物块做正功,而摩擦阻力做负功,由于从静止到停止,根据动能定理可知,受到的库仑力做的功等于摩擦生热。故D正确。
故选D。
二、多项选择题:本题共4小题,每小题5分,共20分。在每小题给出的四个选项中,有多个选项是符合题目要求的。全部选对的得5分,选对但不全的得3分,有选错的得0分。
7、AD
【解析】
从t=0时刻开始,水平面内存在沿+x、+y方向的匀强电场E1、E2,场强大小均为,则由牛顿第二定律可知
小球沿+x、+y方向的加速度的大小均为
经过1s, t=0. 1s时,小球沿+x、+y方向的速度大小均为
小球沿+x、+y方向的位移大小均为
在第2个0. 1s内,小球沿x方向移动的距离
沿y方向移动的距离
沿y方向移动的速度
t=0.2s时,y方向的电场突然消失,x方向的电场变为-x方向,则在第3个0.1 s内小球沿+x方向做匀减速直线运动,由
可知,
在第3个0.1s内,小球沿+x方向移动的距离
t=0.3s时,小球的速度微
综上分析可知, AD正确,BC错误。
故选AD。
8、AC
【解析】
A.规定场强沿x轴正方向为正,依据场强E随位移坐标x变化规律如题目中图所示,电场强度方向如下图所示:
根据顺着电场线电势降低,则O电势最低,A正确;
B.由上分析,可知,电势从高到低,即为,由于点与点电势相等,那么点的电势不是最高,B错误;
C.若电子从点运动到点,越过横轴,图像与横轴所围成的面积之差为零,则它们的电势差为零,则此过程中电场力对电子做的总功为零,C正确;
D.若电子从点运动到点,图像与横轴所围成的面积不为零,它们的电势差不为零,则此过程中电场力对电子做的总功也不为零,D错误。
故选AC。
9、AD
【解析】
A项:由图可知,R2与滑动变阻器R4串联后与R3并联后,再由R1串连接在电源两端;电容器与R3并联;当滑片向b移动时,滑动变阻器接入电阻减小,则电路中总电阻减小;由闭合电路欧姆定律可知,电路中电流增大;路端电压减小,同时R1两端的电压也增大;所以并联部分的电压减小,故A正确;
B项: 由A项分析可知并联部分的电压减小,即平行金属板两端电压减小,根据,平行金属板间的场强减小,小球将向下运动,由于下板接地即下板电势为0,由带电质点P原处于静止状态可知,小球带负电,根据负电荷在电势低的地方电势能大,所以小球的电势能增大,故B错误;
C项:电源的效率:,由A分析可知,路端电压减小,所以电源的效率变低,故C错误;
D项:将R1和电源等效为一个新的电源,新电源的内阻为r+R1,电压表测的为新电源的路端电压,如果电流表测的也为总电流,则,由A分析可知,由于总电流增大,并联部分的电压减小,所以R3中的电流减小,则IA增大,所以,所以,故D正确.
点晴:解决本题关键理解电路动态分析的步骤:先判断可变电阻的变化情况,根据变化情况由闭合电路欧姆定律 确定总电流的变化情况,再确定路端电压的变化情况,最后根据电路的连接特点综合部分电路欧姆定律进行处理.
10、BD
【解析】
A.由带负电的β粒子(电子)偏转方向可知,粒子在B点所受的洛伦兹力方向水平向右,根据左手定则可知,磁场垂直于纸面向里,A错误;
B.粒子运行轨迹:
由几何关系可知:
又:
解得:
洛伦兹力提供向心力:
解得:
故,B正确;
C.偏转角度分别为:
θ1=180°
θ2=53°
故速度偏转角之比,C错误;
D.运动时间:
因此时间之比:
D正确。
故选BD。
三、实验题:本题共2小题,共18分。把答案写在答题卡中指定的答题处,不要求写出演算过程。
11、P b 100mA R1 28 相同
【解析】
(1)[1][2]多用电表黑表笔接表的负插孔,故由图可知P为多用电表的黑表笔;对于多用电表测量时因遵循电流由红表笔进表,由黑表笔出表,故可知黑表笔应与b连接;
(2)[3][4]根据小灯泡的规格可知电路中电流约为
灯泡电阻约为
故为了测量准确减小误差多用电表直流电流挡量程应选100mA;滑动变阻器应选R1;
(3)[5]滑动变阻器是采用的分压式接法,故连接图如图所示
(4)[6]根据图丙可知当灯泡两端电压,电流I=78mA=0.078A,故此时小灯泡的电阻
(5)[7]使用多用电表电流档测电流时并不会用到表内的电池,即表内电池电动势和内阻的大小对多用电表电流档的测量无影响,故测得的电流与真实值相比是相同的。
12、静止 120.0 31.3
【解析】
(1)[1]该同学在弹簧下端逐一增挂钩码,每增挂一个钩码,待弹簧静止时,此时弹力与重力大小相等,记录所挂钩码的重力和对应的h
(2)[2]由图可知,当时
即为未挂钩码时水平纸片到地面的竖直距离
[3]由胡克定律可得,即图像斜率绝对值的倒数表示弹簧劲度系数则有
四、计算题:本题共2小题,共26分。把答案写在答题卡中指定的答题处,要求写出必要的文字说明、方程式和演算步骤。
13、 (1)1m/s;(2)1m/s;(3)坐标位置为
【解析】
(1)M从O进入磁场,电场力和重力平衡
Eq=mg
在洛伦兹力作用下做匀速圆周运动
洛伦兹力提供向心力
解得
v=1m/s
(2)设N沿光滑轨道滑到O点的速度为u,由动能定理
解得
u=2m/s
M、N在O点发生完全非弹性碰撞,设碰后生成的P球速度为,选向右为正方向,由动量守恒定律
解得
方向水平向右
(3)P球从轨道飞出后,受到竖直向下的电场力和垂直纸面向里的洛伦兹力,在电场力作用下,P球在竖直方向做初速度为零的匀加速直线运动,在水平方向做匀速圆周运动,每隔一个周期T,P球回到y轴上,P球带电量
由
及,解得P球圆周运动周期
P球竖直方向加速度
a=g
P球回到y轴时坐标,代入数据解得
则坐标位置为
14、 (1) (2)
【解析】
(i)由题,作出的光路如图所示
光在E点发生反射,光在F点发生折射,由反射定律得:
因AEF为等边三角形,则,光沿垂直AB面方向射出,则
根据折射定律得:
解得:
(ii)光在介质中的传播速度
由几何关系可得:,
光在介质中的传播时间
解得:
【点睛】先根据题意作出光路图,再根据几何关系求出入射角和折射角,根据折射定律求出折射率,根据求出光在介质中的速度,由几何关系求出光传播的路程,从而求光在介质中运动的时间.
15、(i)405K;(ii)315K
【解析】
(i)开始时
cmHg
,
水银全部离开下面的粗管时,设水银进入上面粗管中的高度为,则
解得
m
此时管中气体的压强为
cmHg
管中气体体积为
由理想气体状态方程,得
K
(i)再倒入同体积的水银,气体的长度仍为6cm不变,则此过程为等容变化,管里气体的压强为
cmHg
则由解得
K
相关试卷 更多
- 1.电子资料成功下载后不支持退换,如发现资料有内容错误问题请联系客服,如若属实,我们会补偿您的损失
- 2.压缩包下载后请先用软件解压,再使用对应软件打开;软件版本较低时请及时更新
- 3.资料下载成功后可在60天以内免费重复下载
免费领取教师福利 
.png)




