若您为此资料的原创作者,认为该资料内容侵犯了您的知识产权,请扫码添加我们的相关工作人员,我们尽可能的保护您的合法权益。
1/10
2/10
3/10
还剩7页未读,
继续阅读
所属成套资源:2025北京重点校高一(下)期末生物汇编
成套系列资料,整套一键下载
2025北京重点校高一(下)期末生物汇编:基因的表达与性状关系
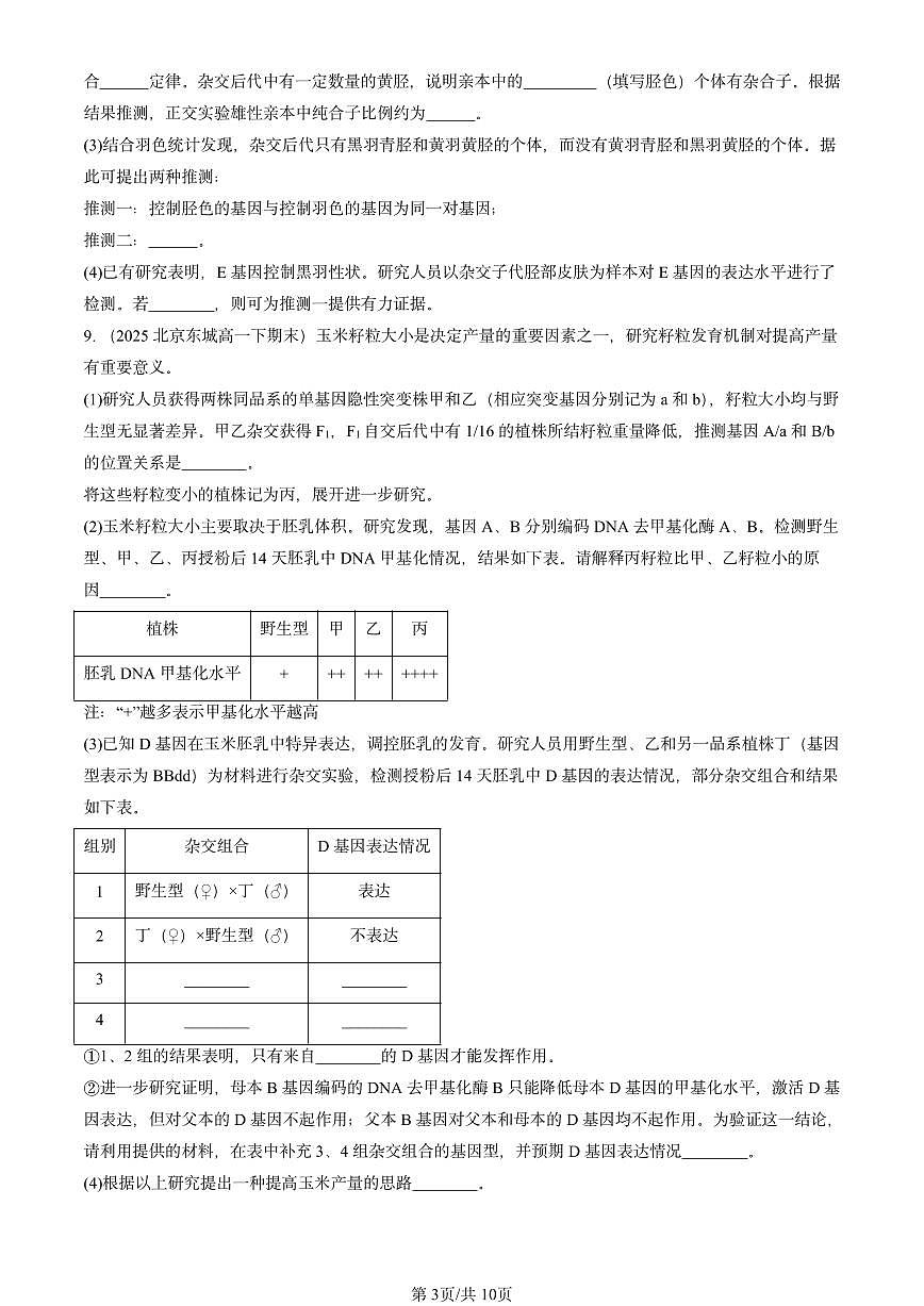
展开
这是一份2025北京重点校高一(下)期末生物汇编:基因的表达与性状关系,共10页。
相关试卷
2025北京重点校高一(下)期末生物汇编:基因的表达章节综合:
这是一份2025北京重点校高一(下)期末生物汇编:基因的表达章节综合,共21页。
2025北京重点校高一(下)期末生物汇编:基因和染色体的关系章节综合:
这是一份2025北京重点校高一(下)期末生物汇编:基因和染色体的关系章节综合,共13页。
2025北京重点校高一(下)期中生物汇编(试题):基因的表达与性状关系 有答案解析:
这是一份2025北京重点校高一(下)期中生物汇编(试题):基因的表达与性状关系 有答案解析,共34页。
相关试卷 更多
资料下载及使用帮助
版权申诉
- 1.电子资料成功下载后不支持退换,如发现资料有内容错误问题请联系客服,如若属实,我们会补偿您的损失
- 2.压缩包下载后请先用软件解压,再使用对应软件打开;软件版本较低时请及时更新
- 3.资料下载成功后可在60天以内免费重复下载
版权申诉
免费领取教师福利

