


四川省顶级名校2025-2026学年高一上学期12月月考试题 生物(含答案)
展开 这是一份四川省顶级名校2025-2026学年高一上学期12月月考试题 生物(含答案),共23页。试卷主要包含了本试卷分第第Ⅰ卷两部分,考试结束后,将答题卡交回等内容,欢迎下载使用。
考试时间:75 分钟 满分:100 分
注意事项:
1.本试卷分第第Ⅰ卷(选择题)和第Ⅰ卷(选择题)两部分。
2.答题前,考生务必先将自己的姓名、学号填写在答题卡上,并使用 2B 铅笔填涂。
3.考试结束后,将答题卡交回
第Ⅰ卷(选择题,共 60 分)
一、单项选择题(每题 2 分,共 30 题,共 60 分)
1. “竹外桃花三两枝,春江水暖鸭先知。”,这一千古名句生动形象地勾画出早春的秀丽景色,下列关于“景
色”中生命系统结构层次的叙述,错误的是( )
A. 该生态系统的所有生物和所生活的无机环境形成了一个统一整体
B. 这一区域中的所有桃树形成了一个种群
C. 这一区域中的所有动植物共同构成一个群落
D. 竹、桃树无生命系统结构层次中系统层次
【答案】C
【解析】
【详解】A、生态系统由生物群落(一定的空间中的所有生物)及其所处的无机环境共同构成,A 正确;
B、种群指一定区域内同种生物的所有个体,这一区域中的所有桃树构成了一个种群,B 正确;
C、群落包含该区域中的所有生物(包括动植物和微生物等),仅动植物无法构成一个完整群落,C 错误;
D、竹、桃树属于植物,其生命系统层次为细胞→组织→器官→个体,无“系统”层次,D 正确。
故选 C。
2. 科学家在实验室观察到一种单细胞藻类,其细胞能通过分裂产生子代,子代细胞与亲代细胞的形态、结
构相似,且都能独立完成光合作用和繁殖。下列说法错误的是( )
A. 该藻类的细胞具有细胞壁、细胞膜、细胞质等结构
B. 该藻类的繁殖方式支持了“新细胞由老细胞产生”的观点
C. 根据题中信息无法确定该单细胞藻类是否属于自养生物
D. 该藻类能独立完成生命活动,说明“细胞是生命活动的基本单位”
【答案】C
第 1页/共 23页
【解析】
【详解】A、藻类属于真核生物,其细胞具有细胞壁(如绿藻)、细胞膜、细胞质(含叶绿体等细胞器)等
结构,A 正确;
B、该藻类通过分裂繁殖,子代由亲代分裂产生,符合细胞学说中“新细胞由老细胞产生”的原始观点(后修
正为“细胞分裂产生新细胞”),B 正确;
C、题干明确说明该藻类“能独立完成光合作用”,光合作用是自养生物的典型特征,因此可直接判定其为自
养生物,C 错误;
D、单细胞生物能独立完成光合作用、繁殖等生命活动,体现了“细胞是生命活动的基本单位”这一生物学观
点,D 正确;
故选 C。
3. 国家杂交水稻工程技术研究中心种植的“巨型稻”茎秆粗壮、稻穗大、颗粒多、亩产近 2000 斤。下列有
关“巨型稻”的叙述正确的是( )
A. 组成细胞的元素在无机环境中都能找到,这体现了生物界和非生物界的统一性
B. 叶肉细胞所吸收的 N 元素可用于合成核糖、蛋白质、磷脂、RNA 等化合物
C. 微量元素可构成复杂化合物,如 Fe、Mg 分别参与血红素和叶绿素组成
D. 水稻叶肉细胞中的无机盐大多以化合物形式存在,少数以离子形式存在
【答案】A
【解析】
【详解】A、生物体由无机环境中的元素组成,体现了生物界与非生物界的统一性,A 正确;
B、核糖属于五碳糖,不含 N 元素,N 元素参与合成蛋白质、磷脂、RNA 等,B 错误;
C、Mg 是大量元素,参与叶绿素组成;Fe 是微量元素,参与血红素组成,C 错误;
D、细胞中的无机盐主要以离子形式存在,少数以化合物形式存在,D 错误。
故选 A。
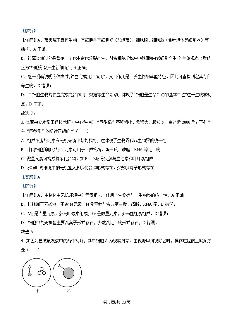
4. 如图为显微镜观察中的两个视野,其中细胞 A 为观察对象。由视野甲到视野乙时,操作过程的正确顺序
是( )
第 2页/共 23页
①转动粗准焦螺旋
②转动细准焦螺旋
③调节反光镜和遮光器
④转动转换器,换为高倍镜
⑤移动玻片标本
A. ①→②→③→④ B. ③→①→②
C. ⑤→④→③→② D. ⑤→④→①→②
【答案】C
【解析】
【分析】有关显微镜的使用方法:先用低倍镜观察,然后再用高倍镜观察。在低倍镜下把需要放大观察的
部分移动到视野中央,移走低倍镜,换上高倍镜,调节光圈,使视野亮度适宜,缓缓调节细准焦螺旋,使
物像清晰。换用高倍物镜后,不能再转动粗准焦螺旋,只能用细准焦螺旋来调节。
【详解】视野甲中 A 不在视野中央,因此要首先⑤把物像甲移动到视野中央,④把物像 A 移动到视野中央
后通过转动转换器换上高倍镜,换用高倍镜后视野变暗,因此还要③调节反光镜和遮光器,用大光圈使视
野变亮,为了使物像清晰需要②转动细准焦螺旋调焦,因此正确的操作步骤是⑤④③②,ABD 错误,C 正
确。
故选 C。
5. 维生素 C 又称抗坏血酸,其分子式为 C6H8O6。下列物质与维生素 C 的元素组成完全相同的是( )
A. 纤维素 B. 叶绿素 C. 抗体 D. 核苷酸
【答案】A
【解析】
【分析】糖类的元素组成:C、H、O;脂质的元素组成:主要含 C、H、O,有的含有 N、P;蛋白质的元
素组成:主要为 C、H、O、N,部分含有 S;核酸的元素组成:C、H、O、N、P。
【详解】A、纤维素是多糖,其元素组成是 C、H、O,A 正确;
B、叶绿素的元素组成为 C、H、O、N、 Mg,B 错误;
C、抗体是蛋白质,其元素组成主要是 C、H、O、N 等,C 错误;
D、核苷酸的元素组成为 C、H、O、N、P,D 错误。
故选 A。
6. 真核细胞内含有多种蛋白质,这些蛋白质的主要区别是( )
A. 基本组成元素不同 B. 单体连接方式不同
第 3页/共 23页
C. 肽链空间结构不同 D. 合成加工场所不同
【答案】C
【解析】
【详解】A、蛋白质的基本组成元素均为 C、H、O、N 等,不同蛋白质的元素组成无本质差异,A 错误;
B、所有蛋白质的单体(氨基酸)均通过肽键连接形成肽链,连接方式相同,B 错误;
C、不同蛋白质的氨基酸种类、数目、排列顺序及肽链的空间结构(如α-螺旋、β-折叠等)存在差异,这是
蛋白质功能多样性的根本原因,C 正确;
D、真核细胞中蛋白质均在核糖体合成,部分需经内质网和高尔基体加工,但合成加工场所的差异并非蛋白
质多样性的直接原因,D 错误。
故选 C。
7. 如图是某多肽化合物的示意图,试判断下列有关叙述中正确的是( )
A. 该化合物含四个肽键,属于四肽 B. 组成该多肽的氨基酸有三种
C. 该多肽链中含有五个羧基 D. 该多肽完全水解需要四分子水
【答案】D
【解析】
【详解】A、分析图解可知,该化合物含有 4 个肽键(﹣CO﹣NH﹣),由此可见,该化合物是由 5 个氨基
酸脱水缩合形成的五肽,A 错误;
B、该多肽含有四个氨基酸,由于 R 基各不相同,所以该多肽水解后可产生 4 种氨基酸,B 错误;
C、分析图解可知,该多肽的 R 基中不含氨基和羧基,即只含有一个氨基和一个羧基,C 错误;
D、该多肽含有 4 个肽键,因此彻底水解需要 4 分子水,D 正确。
故选 D。
8. 下列有关细胞中糖类和脂质的叙述,正确的是( )
A. DNA 和 RNA 分子中都含有不能水解的单糖
B. 甘蔗、甜菜等作物中含有大量的蔗糖等还原糖
第 4页/共 23页
C. 细胞中的脂质包括脂肪、磷脂和胆固醇三大类
D. 当糖类供能不足时,脂肪可大量转化为糖类供能
【答案】A
【解析】
【详解】A、DNA 分子中含脱氧核糖,RNA 分子中含核糖,二者均为单糖(五碳糖),不可被水解,A 正
确;
B、蔗糖属于非还原糖(无游离醛基),甘蔗、甜菜中的蔗糖需水解为葡萄糖和果糖才具有还原性,B 错误;
C、细胞中脂质包括脂肪、磷脂、固醇(如胆固醇)三大类,而非仅胆固醇,C 错误;
D、脂肪可转化为糖类供能,但转化量有限(受酶和代谢调节限制),且主要依赖甘油转化,脂肪酸经β-氧
化生成酮体而非直接转为葡萄糖,D 错误。
故选 A。
9. 下图为组成细胞的化合物的概念图,下列相关叙述错误的是( )
A. A 可以作为细胞内良好溶剂还可以参与生物化学反应
B. 将作物秸秆充分晒干后,其体内剩余 物质主要是 B
C. ②可以表示淀粉、糖原、纤维素等生物大分子物质
D. 组成①和③的单体都以若干个相连的碳原子构成的碳链为基本骨架
【答案】B
【解析】
【详解】A、A 是水,自由水是细胞内良好溶剂,也参与生物化学反应(如水解反应),A 正确;
B、作物秸秆充分晒干后,失去的主要是水( A ),剩余的物质主要是有机化合物,而 B 是无机盐,并非
剩余的主要物质,B 错误;
C、②的元素组成是 C、H、O,可以表示糖类,淀粉(植物多糖)、糖原(动物多糖)、纤维素(植物多糖)
都属于糖类中的生物大分子物质,C 正确;
第 5页/共 23页
D、①是蛋白质,其单体是氨基酸,③是核酸,其单体是核苷酸,氨基酸和核苷酸都以若干个相连 碳原子
构成的碳链为基本骨架,D 正确。
故选 B。
10. 人工智能能够基于氨基酸序列预测蛋白质结构,还能进一步预测蛋白质与小分子物质、RNA 和 DNA
相互作用。相关叙述错误的是( )
A. 蛋白质空间结构的差异主要由肽链中的肽键决定
B. 载体蛋白与被运输物质的结合具有专一性与其空间结构有关
C. 核糖体是由蛋白质和 RNA 组成的复杂结构
D. 染色体主要由 DNA 和蛋白质组成,其形态可以发生改变
【答案】A
【解析】
【详解】A、蛋白质空间结构的差异主要由氨基酸的种类、数目、排列顺序及肽链的空间盘曲折叠方式决定,
肽键(—CO—NH—)是连接氨基酸的通用化学键,不决定空间结构差异,A 错误;
B、载体蛋白的空间结构具有特异性,能通过特定的构象并结合特定物质,体现专一性,B 正确;
C、核糖体是蛋白质合成的场所,由 rRNA(核糖体 RNA)和蛋白质组成,属于核酸-蛋白质复合物,C 正
确;
D、染色体主要由 DNA 和组蛋白构成,在细胞分裂过程中会发生高度螺旋化或解螺旋等形态变化,D 正确。
故选 A。
11. miRNA 是真核生物中广泛存在的一种核酸分子。miRNA 彻底水解产物不含有( )
A. 磷酸 B. 核糖 C. 磷脂 D. 腺嘌呤
【答案】C
【解析】
【详解】miRNA 属于小分子 RNA,其彻底水解产物为磷酸、核糖和含氮碱基(如腺嘌呤),磷脂是脂质的
组成成分,与核酸无关。C 正确,ABD 错误。
故选 C。
12. 随着社会经济的发展,人们对健康的生活方式日益关注。下列相关叙述正确( )
A. 鸡蛋煮熟后蛋白质会发生变性,但食物的营养价值不会降低
B. 补充某些特定的核酸,可以增强机体修复受损基因的能力
C. 纤维素容易被人体消化,被称为人类的“第七类营养素”
D. 当人体血糖含量较低时,口服蔗糖可直接被细胞吸收
第 6页/共 23页
【答案】A
【解析】
【详解】A、鸡蛋煮熟后高温使蛋白质空间结构改变,但氨基酸组成未破坏,仍可被人体消化吸收,营养价
值不变,A 正确;
B、核酸在体内会被分解为核苷酸,不能直接修复基因;基因修复依赖细胞自身的酶系统,补充核酸无法增
强该能力,B 错误;
C、人体缺乏纤维素酶,无法消化纤维素,其作用是促进肠道蠕动而非提供营养,C 错误;
D、蔗糖为二糖,需经消化酶分解为葡萄糖和果糖后才能被细胞吸收,口服后不能直接吸收,D 错误。
故选 A。
13. 下列关于科学方法的叙述,错误的是( )
A. 细胞学说的建立过程-----完全归纳法
B. 观察水绵、蓝细菌等细胞------显微观察法
C. 研究分泌蛋白的合成和运输----同位素标记法
D. 制作真核细胞三维结构模型-----建构物理模型
【答案】A
【解析】
【详解】A、细胞学说的建立基于对部分动植物细胞的观察,属于不完全归纳法,而非完全归纳法,A 错误;
B、水绵和蓝细菌的细胞结构均需借助显微镜观察,属于显微观察法,B 正确;
C、分泌蛋白的合成和运输研究通过追踪同位素(3H)标记的氨基酸路径完成,属于同位素标记法,C 正确;
D、真核细胞三维结构模型以实物形式呈现,属于物理模型的建构,D 正确。
故选 A。
14. 下列生物实验方法不能达到实验目的的是( )
A. 用斐林试剂鉴别细胞中的还原糖和非还原糖
B. 用台盼蓝染色鉴别区分死细胞和活细胞
C. 用洋葱鳞片叶内表皮细胞观察质壁分离
D. 用 18O 标记的亮氨酸依据放射性追踪分泌蛋白的分泌过程
【答案】D
【解析】
【详解】A、斐林试剂可与还原糖(如葡萄糖、果糖)在 50~65℃水浴加热条件下发生反应,生成砖红色沉
淀,而非还原糖(如蔗糖)无此反应,故可用于鉴别细胞中的还原糖和非还原糖,A 正确;
第 7页/共 23页
B、台盼蓝为细胞活性染料,活细胞的细胞膜具有选择透过性,可阻止台盼蓝进入,而死细胞膜通透性增加,
会被染成蓝色,故可区分死细胞和活细胞,B 正确;
C、洋葱鳞片叶内表皮细胞为成熟植物细胞,具有大液泡和细胞壁,将其置于蔗糖溶液等高渗环境中,可发
生质壁分离现象(需借助显微镜观察),C 正确;
D、18O 是稳定同位素,不具有放射性,无法通过检测放射性追踪分泌蛋白的分泌过程。通常使用放射性同
位素(如 3H、14C)标记氨基酸来研究分泌蛋白的合成与运输,D 错误。
故选 D。
15. 将装满淀粉溶液的透析袋浸入盛有清水的烧杯中,往清水中滴加碘液,一段时间后发现透析袋中的淀粉
溶液变蓝了。该透析袋可模拟的细胞结构是( )
A. 细胞膜 B. 细胞壁 C. 细胞核 D. 细胞质
【答案】A
【解析】
【详解】A、透析袋的半透膜特性模拟了细胞膜的选择透过性,允许小分子(如碘)进入,阻止大分子(如
淀粉)逸出,A 正确;
B、细胞壁是全透性结构(如植物细胞壁),无法限制物质进出,与实验结果矛盾,B 错误;
C、细胞核的核膜控制核质物质交换,但实验未涉及核内物质与细胞质的隔离,C 错误;
D、细胞质是细胞内的液态环境,不直接参与物质跨膜运输的屏障作用,D 错误。
故选 A。
16. 提取生物膜的磷脂分子,放入水中可以形成球形脂质体(如图所示),脂质体可以携带药物并将药物送
入相应细胞。下列关于脂质体的叙述,错误的是( )
A. 脂质体的形成与磷脂分子“头部”亲水和“尾部”疏水有关
B. 脂质体的 a 处可以携带水溶性药物并送入相应细胞
C. 脂质体与相应细胞的细胞膜融合的基础是它们都具有流动性
D. 由于磷脂双分子层内部是疏水的,因此水分子不能通过细胞膜
第 8页/共 23页
【答案】D
【解析】
【详解】A、磷脂分子具有亲水头部和疏水尾部的两亲性结构。将其放入水中时,亲水头部朝向外侧水环境,
疏水尾部朝向内侧疏水环境,自发形成双层磷脂分子的球形脂质体。因此,脂质体的形成是磷脂分子结构
特性决定的,A 正确;
B、脂质体的双层磷脂分子结构中,a 处为磷脂双分子层内侧的水环境(与外侧水环境相连),可以包裹水溶
性药物;而磷脂双分子层的疏水尾部区域可包裹脂溶性药物。因此 a 处能够携带水溶性药物,通过脂质体
与细胞膜融合将药物送入细胞,B 正确;
C、细胞膜具有一定的流动性,是膜融合的基础,C 正确;
D、磷脂双分子层内部是疏水的,但水分子可以通过细胞膜,主要有两种方式:少量水分子可以通过自由扩
散直接穿过磷脂双分子层的间隙; 大部分水分子通过协助扩散,借助细胞膜上的水通道蛋白快速跨膜运输,
D 错误。
故选 D。
17. 下图展示了细胞膜的部分功能,其中①为一种特殊的结构——胞间连丝,据图分析,下列叙述错误的是
( )
①细胞间通讯 ②系统的边界 ③运输作用 ④信号识别
A. 功能①是高等植物细胞间的一种信息交流的方式
B. 功能②可体现动物细胞和植物细胞的边界
C. 功能③确保了对细胞有害的物质不能进入细胞
D. 功能④的实现离不开细胞膜上相关结构
【答案】C
【解析】
【详解】A、①为一种特殊的结构胞间连丝,故功能①是高等植物细胞间的一种信息交流的方式,A 正确;
B、植物细胞和动物细胞的边界都是细胞膜,都有功能②,B 正确;
C、细胞膜的控制作用是相对的,故功能③不能确保对细胞有害的物质不能进入细胞,C 错误;
D、功能④(信号识别)依赖细胞膜上的受体(糖蛋白)等结构,D 正确。
第 9页/共 23页
故选 C。
18. 哺乳动物红细胞的部分生命历程如下图所示,哺乳动物成熟红细胞和早幼红细胞都具有的结构或组成分
子是( )
A. DNA 和染色质 B. 细胞核和核糖体
C. 磷脂和蛋白质 D. 葡萄糖和血红蛋白
【答案】C
【解析】
【详解】A、哺乳动物成熟的红细胞中不含有细胞核和细胞器,故不含 DNA 和染色质,A 错误;
B、哺乳动物成熟红细胞中不含有细胞核和细胞器,B 错误;
C、成熟红细胞和早幼红细胞都具有细胞膜,细胞膜的主要成分是磷脂和蛋白质,二者都具有,C 正确;
D、中幼红细胞阶段 “开始合成血红蛋白”,早幼红细胞尚未合成血红蛋白;葡萄糖是细胞的能源物质,成
熟红细胞和早幼红细胞都具有葡萄糖,D 错误。
故选 C。
19. “面色苍白、身体消瘦、撕心裂肺的咳嗽”,这是鲁迅的小说《药》中提及的“痨病”,它是由结核杆菌侵
入肺部引起的一种传染病。下列物质和结构中,结核杆菌不具有的是( )
①细胞核 ②DNA ③染色质 ④核糖体 ⑤细胞膜 ⑥线粒体 ⑦细胞壁 ⑧RNA
A. ①③⑦⑧ B. ①③⑥ C. ③⑥⑧ D. ⑥⑦⑧
【答案】B
【解析】
【分析】原核细胞:没有被核膜包被的成形的细胞核,没有核膜、核仁和染色质;没有复杂的细胞器(只
有核糖体一种细胞器);只能进行二分裂生殖,属于无性生殖,不遵循孟德尔的遗传定律;含有细胞膜、细
胞质,遗传物质是 DNA。
【详解】结核杆菌是原核生物中细菌的一种,因而不具有①细胞核、③染色质和复杂的细胞器,如⑥线粒
体,结核杆菌只有一种细胞器--核糖体,即结核杆菌具有②DNA 、 ④核糖体、 ⑤细胞膜、 ⑦细胞壁 ⑧
RNA,B 正确。
故选 B。
20. 下图是溶酶体发生过程和“消化”功能示意图,其中 b 为刚形成的溶酶体,e 为包裹着衰老细胞器 d 的
小泡。下列叙述错误的是( )
第 10页/共 23页
A. 据图可判断 c、d 分别为内质网和线粒体
B. b 和 e 融合成 f 的过程与磷脂分子的运动有关
C. b 中含有多种水解酶,这些酶的合成场所是 a
D. 图中所有膜结构均属于生物膜系统
【答案】C
【解析】
【详解】A、由图判断,c 是内质网,d 是线粒体,A 正确;
B、构成生物膜的磷脂分子和大多数的蛋白质分子都是可以运动的:b 与 e 演变成 f,反映了生物膜具有流
动性,也可证明组成各种膜的成分具有相似性,B 正确;
C、a 是高尔基体,b 是溶酶体,溶酶体中含有多种水解酶,这些水解酶的化学本质是蛋白质,合成场所是
核糖体,C 错误;
D、图中所有膜结构参与了构成生物膜系统,D 正确。
故选 C。
21. 如图是某同学在做“用高倍显微镜观察叶绿体和细胞质流动”的实验中所观察到的图像,相关叙述正确
的是( )
A. 用黑藻观察细胞质流动时,叶绿体的存在会干扰实验现象的观察
B. 图示细胞质实际顺时针流动,细胞核实际在液泡的右侧
C. 一般不选用根尖作为实验材料的原因是因为根尖细胞含叶绿体较少
D. 若有同学没有观察到细胞质环流,原因可能是温度较低导致细胞质流动较慢
第 11页/共 23页
【答案】D
【解析】
【详解】A、观察细胞质流动时,叶绿体的运动可作为细胞质流动的标志,其存在有助于实验现象的观察,
A 错误;
B、显微镜成像是倒立的虚像,即上下颠倒左右相反,在视野中看到细胞核在液泡的右侧,实际上细胞核在
液泡的左侧,B 错误;
C、根尖细胞中不含叶绿体,C 错误;
D、温度影响细胞质的流动速度,若有同学没有观察到细胞质环流,原因可能是温度较低导致细胞质流动较
慢,D 正确。
故选 D。
22. “结构与功能相适应”是生物学的基本观点之一,下列与该观点不相符的是( )
A. 唾液腺细胞中高尔基体发达,与其蛋白质加工的功能密切相关
B. 叶绿体与线粒体以不同的方式增大膜面积,有利于化学反应的进行
C. 双层核膜上有众多核孔,有利于遗传物质 DNA 进出细胞核
D. 细胞核是遗传和代谢的控制中心是因为其内含有染色质
【答案】C
【解析】
【详解】A、唾液腺细胞分泌唾液淀粉酶(本质蛋白质),高尔基体参与蛋白质的加工、分类和包装,与其
功能相适应,A 正确;
B、叶绿体通过类囊体堆叠增大膜面积,利于光反应进行;线粒体通过内膜向内折叠形成嵴增大膜面积,利
于有氧呼吸酶附着,B 正确;
C、核孔是核质间物质交换的通道,但 DNA 分子不能通过核孔进出细胞核,核孔主要运输 RNA 和蛋白质,
C 错误;
D、细胞核内的染色质主要是由 DNA 和蛋白质组成,DNA 携带遗传信息,通过控制蛋白质合成调控代谢,
故细胞核是遗传和代谢的控制中心,D 正确。
故选 C。
23. 伞藻是一种单细胞绿藻,由伞帽、伞柄和假根三部分构成,细胞核在假根内。科学家用伞形帽和菊花形
帽两种伞藻做嫁接和核移植实验如图。下列相关叙述错误的是( )
第 12页/共 23页
A. 图 1 中①②的帽形与嫁接的伞柄无关
B. 图 1 实验说明伞藻的形态结构建成与细胞核有关
C. 图 1 中①与图 2 中③的帽形相同
D. 图 2 中移去细胞核的甲伞藻的生命活动将逐渐减缓直至停止
【答案】B
【解析】
【详解】A、图 1 是伞藻嫁接实验,将伞形帽伞藻的 “假根(含细胞核)” 与菊花形帽伞藻的 “伞柄” 嫁接。
由于细胞核在假根中,所以①②的帽形由假根的细胞核决定,与嫁接的伞柄无关,A 正确;
B、图 1 是 “嫁接实验”,仅将不同伞藻的伞柄与假根拼接,未直接操作细胞核;而 “核移植实验(图 2)” 才
直接证明伞藻形态结构与细胞核有关。因此图 1 实验不能说明伞藻形态与细胞核有关,B 错误;
C、图 1 中①的细胞核是菊花形帽的,图 2 中③是将菊花形帽的细胞核移植到伞形帽的假根中,二者细胞
核来源相同,因此帽形相同,C 正确;
D、细胞核是细胞代谢和遗传的控制中心,移去细胞核的甲伞藻(图 2),生命活动会因失去核的控制而逐
渐减缓直至停止,D 正确。
故选 B。
24. 将哺乳动物的红细胞平均分为 a、b、c 三组,分别置于不同浓度的氯化钠溶液中,一段时间后细胞形态
如下图。下列叙述错误的是( )
A. 氯化钠溶液的浓度,a 组比 b 组低
B. a 组细胞失水量小于 c 组细胞失水量
C. 三组细胞中,c 组细胞的吸水能力最强
第 13页/共 23页
D. 若向 a 组烧杯中加入少量葡萄糖,细胞可能先皱缩后恢复原状
【答案】A
【解析】
【详解】A、在 a 组中红细胞的形态处于正常状态,说明 a 烧杯中的氯化钠溶液是红细胞的等渗液,而 b 组
烧杯中红细胞明显吸水胀大,说明该烧杯中氯化钠溶液浓度小于红细胞细胞内液的浓度,即氯化钠溶液的
浓度,a 组比 b 组高,A 错误;
B、根据图中三个烧杯中红细胞的形态可以判断,b 组氯化钠溶液浓度<红细胞细胞内液的溶质浓度=a 组氯
化钠溶液浓度<c 组氯化钠溶液浓度,因此,浸泡过程中 a 组细胞失水量小于 c 组细胞失水量,B 正确;
C、三组细胞中,c 组细胞失水量最多,细胞质基质浓度最高,因此 c 组细胞的吸水能力最强,C 正确;
D、加入少量葡萄糖后,由于细胞外液渗透压升高,a 组细胞会失水皱缩,但葡萄糖可进入红细胞,使细胞
内液渗透压升高,细胞会从外界吸水,细胞又恢复原状,D 正确。
故选 A。
25. 科研人员将某植物叶片置于一定浓度 乙二醇溶液和蔗糖溶液中,培养相同时间后检测其原生质体(去
掉细胞壁的植物细胞)体积的变化如图。下列相关描述错误的是( )
A. 该植物细胞的叶绿体不会干扰该实验观察
B. 甲溶液是乙二醇溶液,乙溶液是蔗糖溶液
C. 120s 前甲、乙溶液中细胞的细胞液浓度越来越大
D. C 点时甲溶液中的溶质开始进入细胞,细胞开始发生质壁分离复原
【答案】D
【解析】
【详解】A、该植物细胞 叶绿体有助于该实验观察原生质体的体积变化,A 正确;
B、乙二醇是小分子物质,可通过细胞膜进入细胞:因此在乙二醇溶液中,细胞先因渗透失水体积缩小,随
后乙二醇进入细胞,细胞液浓度升高,细胞吸水体积恢复甚至增大。 蔗糖是大分子物质,不能通过细胞膜:
因此在蔗糖溶液中,细胞持续渗透失水,体积缩小后保持稳定。 因此甲溶液是乙二醇溶液,乙溶液是蔗糖
溶液,B 正确;
第 14页/共 23页
C、120s 前: 甲溶液中,细胞先失水,随后乙二醇进入细胞; 乙溶液中,细胞持续失水,细胞液浓度因
失水而增大。 因此 120s 前甲、乙溶液中细胞的细胞液浓度都越来越大,C 正确;
D、乙二醇是小分子物质,在实验开始后就会逐渐进入细胞,并非 C 点才开始进入,D 错误。
故选 D。
26. 下列各物质进出细胞一定不需要转运蛋白的是( )
A. K+ B. 水 C. 胆固醇 D. 葡萄糖
【答案】C
【解析】
【详解】A、K⁺进出细胞主要依赖主动运输或协助扩散,均需转运蛋白,A 不符合题意;
B、水进出细胞通过协助扩散和自由扩散,且大多依赖转运蛋白进行协助扩散,B 不符合题意;
C、胆固醇是脂溶性小分子,通过自由扩散进出细胞,直接穿过磷脂双分子层,无需转运蛋白协助,C 符合
题意;
D、葡萄糖进出细胞需载体蛋白,通过协助扩散或主动运输实现,D 不符合题意;
故选 C。
27. 甲、乙分别表示载体介导和通道介导两种跨膜方式。下列叙述错误的是( )
A. 温度对甲、乙两种方式均有影响
B. 物质通过甲、乙两种方式时均需要与转运蛋白结合
C. 方式甲在运输物质时空间构象改变
D. 方式乙一定属于被动运输
【答案】B
【解析】
【详解】A、温度会影响膜的流动性、蛋白质的活性,因此对载体介导和通道介导的跨膜方式都有影响,A
正确;
B、载体介导需要物质与载体蛋白结合;通道介导是物质通过通道蛋白的孔道运输,不需要与通道蛋白结合,
B 错误;
第 15页/共 23页
C、载体蛋白在运输物质时会与物质结合,发生空间构象的改变,C 正确;
D、通道介导的跨膜方式是顺浓度梯度的被动运输,D 正确。
故选 B。
28. 将生长状况良好的人成熟红细胞平均分为三组进行物质转运实验。甲组加入细胞呼吸抑制剂,乙组加入
载体蛋白抑制剂,丙组不做处理,一段时间后测定物质转运速率。与丙组相比,甲组和乙组中物质的转运
速度明显降低,甲、乙两组中待转运的物质是( )
A. 甲组:K+;乙组:葡萄糖
B. 甲组:氧气;乙组:二氧化碳
C. 甲组:葡萄糖;乙组:甘油
D. 甲组:氨基酸;乙组:大分子蛋白质
【答案】A
【解析】
【分析】根据题意分析,甲组加入细胞呼吸抑制剂,抑制细胞呼吸,能量供应发生障碍;乙组加入载体蛋
白抑制剂,抑制了载体蛋白的功能;丙组不做处理,作为对照。
与丙组相比,甲组的物质转运速度明显降低,说明能量供应影响了物质的运输,该物质的跨膜运输方式为
主动运输;乙组的物质转运速度明显降低,说明载体蛋白影响了物质的运输,该物质的运输需要载体蛋白,
运输方式为协助扩散或主动运输。
【详解】A、K+进入细胞的方式为主动运输,葡萄糖进入人成熟红细胞的方式为协助扩散,A 正确;
B、氧气进入人成熟红细胞与二氧化碳出人成熟红细胞的方式都为自由扩散,B 错误;
C、葡萄糖进入人成熟红细胞的方式为协助扩散,甘油进出人成熟红细胞的方式为自由扩散,C 错误;
D、氨基酸进入人成熟红细胞的方式为主动运输,大分子蛋白质进出细胞的方式为胞吞、胞吐,D 错误。
故选 A。
29. 图甲表示某植物根细胞借助细胞膜上的转运蛋白逆浓度梯度吸收磷酸盐,在不同温度下吸收速率的变化
趋势。图乙表示细胞对大分子物质胞吞和胞吐的过程。下列相关叙述正确的是( )
第 16页/共 23页
A. 该植物根细胞吸收磷酸盐的方式是主动运输
B. 与 25℃相比,4℃条件下磷酸盐吸收速率低的原因是转运蛋白的数量少
C. 图乙中的胞吐和胞吞过程需要细胞膜上载体蛋白的参与
D. 通过图乙中胞吐的方式出细胞的分泌蛋白有:性激素、抗体
【答案】A
【解析】
【详解】A、题干明确说明 “植物根细胞借助细胞膜上的转运蛋白逆浓度梯度吸收磷酸盐”,逆浓度梯度运
输 + 需要转运蛋白,这符合主动运输的特点(主动运输的定义:逆浓度梯度、需要载体蛋白、消耗能量),
A 正确;
B、与 25℃相比,4℃条件下温度低,会抑制酶的活性(细胞呼吸相关酶),导致细胞呼吸产生的能量减少;
同时低温也会影响转运蛋白的活性(而非数量减少)。因此磷酸盐吸收速率低的主要原因是能量供应不足和
转运蛋白活性降低,不是转运蛋白数量少,B 错误;
C、图乙的胞吞、胞吐过程,依赖的是细胞膜的流动性,不需要载体蛋白的参与(载体蛋白参与的是协助扩
散、主动运输等跨膜运输),C 错误;
D、性激素的化学本质是脂质(固醇),不是分泌蛋白; 抗体是分泌蛋白,可通过胞吐分泌到细胞外,但性
激素不属于分泌蛋白,D 错误。
故选 A。
30. 海带是生活在海水中的大型食用藻类,营养丰富,是一种理想的天然海洋食品。海带细胞内和海水中部
分离子浓度如图所示。下列说法错误的是( )
第 17页/共 23页
A. Na+和 Cl-进入海带细胞的方式是主动运输,K+出细胞的方式是协助扩散
B. 影响 Na+从海水进入细胞运输速率的因素有 Na+浓度差;转运蛋白的数量
C. 主动运输能保证细胞按照生命活动的需要主动地选择吸收营养物质
D. 海带细胞膜上转运蛋白的种类和数量导致了细胞内外离子浓度的差异
【答案】A
【解析】
【详解】A、据图可知,Na+进入海带细胞是顺浓度,属于协助扩散;Cl-进入海带细胞是逆浓度,属于主
动运输;K+出细胞是顺浓度,属于协助扩散,A 错误;
B、Na+进入海带细胞是顺浓度,属于协助扩散,因此影响 Na+从海水进入细胞运输速率的因素有 Na+浓度差、
转运蛋白的数量,B 正确;
C、主动运输能保证细胞按照生命活动的需要主动地选择吸收营养物质,C 正确;
D、细胞膜上转运蛋白的种类决定了细胞可以运输的离子种类,转运蛋白的数量会影响离子的运输速率;不
同离子的转运蛋白种类和数量不同,会导致细胞内外离子的浓度出现差异,D 正确。
故选 A。
第Ⅱ卷(非选择题,共 40 分)
二、非选择题(共 4 题,共 40 分)
31. 冬小麦在生长过程中会经历春化和光照两大阶段。收获后的种子可以制作加工成各类食品,食品被人体
消化吸收后通过一系列代谢来提供营养。分析回答下列问题:
(1)冬小麦细胞中的储能物质有淀粉和________。
(2)冬小麦在冬天来临之前,由于温度降低,一部分自由水就转化成了结合水,使结合水的比例逐渐上升,
其生理意义是:_______________________。
(3)小麦在生长期吸收溶液中的无机盐,其中吸收的 P 元素可以合成细胞中________等物质(答出两种)。
(4)小麦中的淀粉在人体消化道中水解成________被人体细胞吸收,血液中的该物质除供细胞利用外,多
余的部分可以合成________储存起来,如果还有富余,可以转变成________和某些氨基酸。
第 18页/共 23页
【答案】(1)脂肪 (2)避免气温下降时自由水过多导致结冰而损害自身(增强抗寒能力)
(3)核酸、磷脂、ATP
(4) ①. 葡萄糖 ②. 糖原 ③. 脂肪
【解析】
【分析】细胞中的水有 2 种:自由水和结合水;一般而言,结合水相对比例越大,植株的抗逆性越强,自
由水相对比例越大,代谢越旺盛。
【小问 1 详解】
冬小麦细胞中的储能物质有淀粉和脂肪。
【小问 2 详解】
冬小麦在冬天来临之前,含水量降低,结合水比例上升。结合水不易结冰和蒸腾,这样的生理变化能避免
气温下降时自由水过多导致结冰而损害自身(增强抗寒能力),帮助冬小麦抵御寒冷环境。
【小问 3 详解】
P 元素可合成的细胞物质有 ATP、核酸或磷脂等,这些物质都含磷元素。
【小问 4 详解】
淀粉在消化道中水解成葡萄糖被人体细胞吸收, 多余的葡萄糖可合成糖原储存,富余的葡萄糖可转变成脂
肪和某些氨基酸。
32. 下图中的 A、B 分别表示不同类型细胞的亚显微结构示意图,序号表示结构。回答下列问题:
(1)图________是动物细胞,理由是_______________________(答出两点)。
(2)图 A 和 B 中与能量转换有关的细胞器有________(填编号)。溶酶体中含有多种水解酶,其功能是
________,以及吞噬并杀死侵入细胞的病毒或细菌。图 B 中含有色素的细胞器________(填名称)。
(3)细胞质中的细胞器并不是漂浮于细胞质中的,细胞质中支持细胞器的结构是________,它是由________
第 19页/共 23页
组成的网架结构。
(4)真核细胞中⑥所代表的细胞器的形成与细胞核中________(填名称)有关。
【答案】(1) ①. A ②. 无细胞壁、叶绿体和液泡,有中心体
(2) ①. ②⑪ ②. 分解衰老、损伤的细胞器 ③. 叶绿体、液泡
(3) ①. 细胞骨架 ②. 蛋白质(纤维)
(4)核仁
【解析】
【分析】题图分析:图示是高等动物和高等植物细胞的亚显微结构图,A 为动物细胞,B 为植物细胞,①
为细胞膜,②为线粒体,③为高尔基体,④为染色质,⑤为中心体,⑥为核糖体,⑦为核膜,⑧为核仁,⑨
为内质网,⑩为细胞壁,⑪为叶绿体,⑫为液泡。
【小问 1 详解】
图 A 细胞无细胞壁、叶绿体和液泡,有中心体,所以图 A 细胞是动物细胞。
【小问 2 详解】
与能量转换有关的细胞器是②(线粒体,将化学能转化为生命活动能量)、⑪(叶绿体,将光能转化为化学
能);溶酶体中含有多种水解酶,能分解衰老、损伤的细胞器;图 B 中含色素的细胞器是液泡和叶绿体。
【小问 3 详解】
支持细胞器的结构是细胞骨架,它是由蛋白质纤维组成的网架结构。
【小问 4 详解】
图中⑥代表的细胞器是核糖体,其形成与细胞核中的核仁有关。
33. 下图表示唾液腺细胞合成与分泌淀粉酶的过程示意图,图中序号表示细胞结构或物质。请回答问题:
(1)图甲表示的细胞膜主要由________组成,当动物细胞吸水时细胞膜的厚度会变小,这说明细胞膜具
有________(填结构特点)。
第 20页/共 23页
(2)若该细胞为唾液腺细胞,唾液腺细胞能产生淀粉酶,将 3H 标记的亮氨酸注入该细胞,则淀粉酶合成
分泌过程中可检测到放射性的细胞结构依次有________(用箭头和文字表示)。
(3)若图乙表示的是细胞膜、内质网膜和高尔基体膜的面积变化,则其中①表示的结构是________。
(4)真核生物细胞中细胞膜、________等结构,共同构成细胞的生物膜系统。
【答案】(1) ①. 脂质和蛋白质 ②. 一定的流动性
(2)核糖体→内质网→高尔基体→细胞膜
(3)内质网 (4)细胞器膜、核膜
【解析】
【分析】1、分泌蛋白的合成与分泌过程为:核糖体合成蛋白质→内质网进行粗加工→高尔基体进行再加工
→细胞膜分泌,整个过程还需要线粒体提供能量。
2、图甲分析:1 是高尔基体,2 是内质网,3 是线粒体,4 是细胞核,5 是细胞膜,6 是磷脂双分子层,7 是
糖蛋白。
【小问 1 详解】
细胞膜主要由蛋白质和脂质(磷脂)组成;动物细胞吸水时膜厚度变小,说明细胞膜具有一定的流动性(结
构特点)。
【小问 2 详解】
淀粉酶是分泌蛋白,其合成过程为:核糖体合成蛋白质,进入内质网进行粗加工,再进入高尔基体进行再
加工,最后通过细胞膜分泌到细胞外,因此淀粉酶合成分泌过程中可检测到放射性的细胞结构依次为核糖
体→内质网→高尔基体→细胞膜。
【小问 3 详解】
分泌蛋白合成时,内质网膜面积减小(内质网形成囊泡转移到高尔基体),故图乙中①表示内质网。
【小问 4 详解】
真核生物细胞的生物膜系统由细胞膜、细胞器膜和核膜共同构成。
34. 图甲是发生质壁分离的植物细胞图像,图乙是显微镜下观察到的某一时刻的洋葱鳞片叶的外表皮细胞,
图丙表示某细胞膜结构,图中 A、B、C、D、E、F 表示某些物质,a、b、c、d 表示物质跨膜运输方式,请
据图回答下列问题:
第 21页/共 23页
(1)细胞的质壁分离是指由图甲中________(填数字)共同组成的原生质层与细胞壁发生分离。从植物细
胞结构分析,发生质壁分离现象的内因是_______________________。
(2)如果图乙表示的是在某时刻显微镜下观察到的细胞状态,那么在该时刻细胞液浓度与外界溶液浓度的
比值________(填“大于 1”、“小于 1”、“等于 1”、“不能判定”)。
(3)图丙 a、b、c、d、e 过程主要体现细胞膜的________功能。
(4)图丙 a、b、c、d、e 过程,表示甘油进入细胞的方式是________(填字母),代表协助扩散的是________
(填字母),自由扩散与协助扩散都属于被动运输,原因是:____________________________。
(5)如果用某种药物处理图丙中的过程,发现其对 a、e 过程运输速率大大降低,而对其他物质的运输速率
没有影响,说明这种药物的作用最可能是_______________________。
【答案】(1) ①. 245 ②. 细胞壁的伸缩性小
(2)不能判断 (3)控制物质进出细胞
(4) ①. b ②. cd ③. 都是由高浓度向低浓度、不耗能
(5)影响呼吸作用供能
【解析】
【分析】1、成熟的植物细胞具有中央大液泡,细胞膜和液泡膜以及两层膜之间的细胞质称为原生质层,当
细胞液浓度小于外界溶液的浓度时,细胞液中的水分透过原生质层进入外界溶液中,使细胞壁和原生质层
都出现一定程度的收缩,由于原生质层比细胞壁的收缩性大,原生质层与细胞壁逐渐分离,称为质壁分离。
第 22页/共 23页
洋葱鳞片叶外表皮细胞的液泡中有紫色色素,是观察质壁分离的常用材料。在适宜浓度的硝酸钾溶液中,
由于钾离子和硝酸根离子可以主动运输进入液泡,使细胞液浓度增大,其中的植物细胞会先发生质壁分离
后自动复原的现象。
2、被动运输:物质顺浓度梯度的扩散进出细胞称为被动运输,包括自由扩散和协助扩散。自由扩散:物质
通过简单的扩散作用进出细胞,叫做自由扩散,不需要载体协助,不消耗能量。协助扩散(影响因素:浓
度差、载体):需要载体,但不需要能量。主动运输概念:物质从低浓度一侧运输到高浓度一侧,需要载体
蛋白的协助,同时消耗能量,这种方式叫主动运输。
【小问 1 详解】
质壁分离中 “质” 指原生质层,原生质层由图甲中 2(细胞膜)、4(液泡膜)、5(两层膜之间的细胞质)共
同组成; 质壁分离的内因:植物细胞有细胞壁(伸缩性小)和原生质层(伸缩性大),当细胞失水时,原
生质层收缩程度大于细胞壁,从而发生分离。
【小问 2 详解】
图乙是显微镜下某一时刻的细胞状态,但无法确定细胞是正在失水(质壁分离)、正在吸水(质壁分离复原),
还是处于动态平衡: 若正在失水:细胞液浓度 < 外界溶液浓度; 若正在吸水:细胞液浓度 > 外界溶液
浓度; 若动态平衡:细胞液浓度 = 外界溶液浓度。 因此不能判定此时细胞液与外界溶液的浓度比值。
【小问 3 详解】
图丙中 a、b、c、d、e 是物质跨膜运输的方式,体现了细胞膜控制物质进出细胞的功能(允许需要的物质
进入、代谢废物排出,同时阻止有害物质随意进出)。
【小问 4 详解】
甘油是脂溶性小分子,通过自由扩散(b)进入细胞(自由扩散不需要载体和能量,顺浓度梯度运输); 协
助扩散是顺浓度梯度、需要载体蛋白、不消耗能量的运输方式,对应图丙中的 c、d(c 是顺浓度 +通道蛋
白,d 是顺浓度 + 载体 ); 自由扩散与协助扩散都属于被动运输,原因是:都是由高浓度向低浓度运输、
不消耗能量。
【小问 5 详解】
图丙中 a、e 过程是主动运输(需要载体蛋白、消耗能量);药物仅降低 a、e 的运输速率,对其他方式无
影响,说明药物作用是抑制细胞呼吸(从而减少能量供应)(因为主动运输需要能量,呼吸作用是细胞供能
的主要方式)。
第 23页/共 23页
相关试卷 更多
- 1.电子资料成功下载后不支持退换,如发现资料有内容错误问题请联系客服,如若属实,我们会补偿您的损失
- 2.压缩包下载后请先用软件解压,再使用对应软件打开;软件版本较低时请及时更新
- 3.资料下载成功后可在60天以内免费重复下载
免费领取教师福利 







