


2026届甘肃省天水市第二中学高考仿真卷物理试卷含解析
展开 这是一份2026届甘肃省天水市第二中学高考仿真卷物理试卷含解析,共18页。
2.答题前,请务必将自己的姓名、准考证号用0.5毫米黑色墨水的签字笔填写在试卷及答题卡的规定位置.
3.请认真核对监考员在答题卡上所粘贴的条形码上的姓名、准考证号与本人是否相符.
4.作答选择题,必须用2B铅笔将答题卡上对应选项的方框涂满、涂黑;如需改动,请用橡皮擦干净后,再选涂其他答案.作答非选择题,必须用05毫米黑色墨水的签字笔在答题卡上的指定位置作答,在其他位置作答一律无效.
5.如需作图,须用2B铅笔绘、写清楚,线条、符号等须加黑、加粗.
一、单项选择题:本题共6小题,每小题4分,共24分。在每小题给出的四个选项中,只有一项是符合题目要求的。
1、一物块由O点下落,到A点时与直立于地面的轻弹簧接触,到B点时速度达到最大,到C点时速度减为零,然后被弹回.物块在运动过程中受到的空气阻力大小不变,弹簧始终在弹性限度内,则物块( )
A.从A下降到B的过程中,合力先变小后变大
B.从A下降到C的过程中,加速度先增大后减小
C.从C上升到B的过程中,动能先增大后减小
D.从C上升到B的过程中,系统的重力势能与弹性势能之和不断增加
2、B超检测仪可以通过探头发送和接收超声波信号,经过电子电路和计算机的处理形成图像。下图为仪器检测到发送和接收的超声波图像,其中实线为沿x轴正方向发送的超声波,虚线为一段时间后遇到人体组织沿x轴负方向返回的超声波。已知超声波在人体内传播速度为1200 m/s,则下列说法中正确的是( )
A.根据题意可知此超声波的频率为1.2×105 Hz
B.图中质点B在此后的内运动的路程为0.12m
C.图中质点A此时沿y轴正方向运动
D.图中质点A、B两点加速度大小相等方向相反
3、帆船运动中,运动员可以调节帆面与船前进方向的夹角,使船能借助风获得前进的动力.下列图中能使帆船获得前进动力的是
A.B.
C.D.
4、有一变化的匀强磁场与图甲所示的圆形线圈平面垂直。规定磁场方向向里为正方向,从经流向为电流的正方向。已知中的感应电流随时间变化的图象如图乙,则磁场的变化规律可能与下图中一致的是( )
A.B.
C.D.
5、如图所示,一定质量的理想气体从状态A经过状态B、C又回到状态A。下列说法正确的是( )
A.A→B过程中气体分子的平均动能增加,单位时间内撞击单位面积器壁的分子数增加
B.C→A过程中单位体积内分子数增加,单位时间内撞击单位面积器壁的分子数减少
C.A→B过程中气体吸收的热量大于B→C过程中气体放出的热量
D.A→B过程中气体对外做的功小于C→A过程中外界对气体做的功
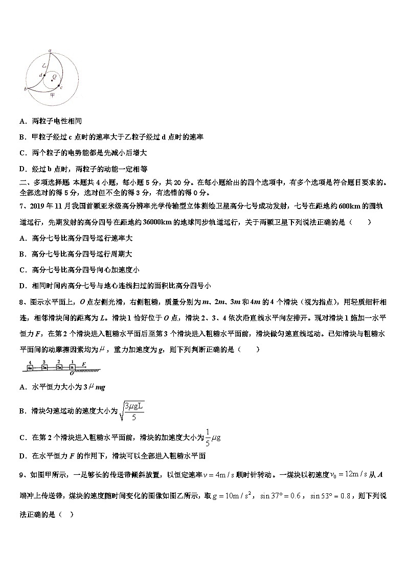
6、如图所示,虚线表示某点电荷Q所激发电场的等势面,已知a、b两点在同一等势面上,c、d两点在另一个等势面上.甲、乙两个带电粒子以相同的速率,沿不同的方向从同一点a射入电场,在电场中沿不同的轨迹adb曲线、acb曲线运动.则下列说法中正确的是
A.两粒子电性相同
B.甲粒子经过c点时的速率大于乙粒子经过d点时的速率
C.两个粒子的电势能都是先减小后增大
D.经过b点时,两粒子的动能一定相等
二、多项选择题:本题共4小题,每小题5分,共20分。在每小题给出的四个选项中,有多个选项是符合题目要求的。全部选对的得5分,选对但不全的得3分,有选错的得0分。
7、2019年11月我国首颗亚米级高分辨率光学传输型立体测绘卫星高分七号成功发射,七号在距地约600km的圆轨道运行,先期发射的高分四号在距地约36000km的地球同步轨道运行,关于两颗卫星下列说法正确的是( )
A.高分七号比高分四号运行速率大
B.高分七号比高分四号运行周期大
C.高分七号比高分四号向心加速度小
D.相同时间内高分七号与地心连线扫过的面积比高分四号小
8、图示水平面上,O点左侧光滑,右侧粗糙,质量分别为m、2m、3m和4m的4个滑块(视为指点),用轻质细杆相连,相邻滑块间的距离为L。滑块1恰好位于O点,滑块2、3、4依次沿直线水平向左排开。现对滑块1施加一水平恒力F,在第2个滑块进入粗糙水平面后至第3个滑块进入粗糙水平面前,滑块做匀速直线运动。已知滑块与粗糙水平面间的动摩擦因素均为,重力加速度为g,则下列判断正确的是( )
A.水平恒力大小为3mg
B.滑块匀速运动的速度大小为
C.在第2个滑块进入粗糙水平面前,滑块的加速度大小为
D.在水平恒力F的作用下,滑块可以全部进入粗糙水平面
9、如图甲所示,一足够长的传送带倾斜放置,以恒定速率顺时针转动。一煤块以初速度从A端冲上传送带,煤块的速度随时间变化的图像如图乙所示,取,,,则下列说法正确的是( )
A.倾斜传送带与水平方向夹角
B.煤块与传送带间的动摩擦因数
C.煤块从冲上传送带到返回A端所用的时间为4s
D.煤块在传送带上留下的痕迹长为
10、如图,矩形闭合导线框abcd平放在光滑绝缘水平面上,导线框的右侧有一竖直向下且范围足够大的有左边界PQ的匀强磁场。导线框在水平恒力F作用下从静止开始运动,ab边始终与PQ平行。用t1、t2分别表示线框ab和cd边刚进入磁场的时刻。下列υ-t图像中可能反映导线框运动过程的是
A.B.C.D.
三、实验题:本题共2小题,共18分。把答案写在答题卡中指定的答题处,不要求写出演算过程。
11.(6分)某实验小组利用如图所示的装置研究平抛运动规律。实验装置为完全相同的倾斜轨道与长度不同的水平轨道平滑连接,并将轨道固定在同一竖直面内。实验时,将两小球A、B同时从两倾斜轨道上自由释放,释放位置到水平轨道距离相同。经过一段时间,小球A开始做平抛运动,小球B继续沿水平轨道运动。两球运动过程中,用频闪照相的方式记录两小球的位置(在图中已标出)。
(1)忽略各种阻力,小球A在空中运动过程中.两小球______。(选填正确答案标号)
A.保持相对静止
B.在同一竖直线上
C.运动速度大小相同
D.机械能相同
(2)A球做平抛运动后,利用频闪照片计算出两小球连续三个位置的高度差分别为h1、h2、h3,重力加速度为g,则频闪照相的频闪周期为_____;
(3)在实验操作过程中,发现两小球每次碰撞时,小球A都碰在小球B的后上方,请你分析原因可能是________。
12.(12分)某同学为了测量电源的电动势和内阻,根据元件的不同,分别设计了以下两种不同的电路。
实验室提供的器材有:
两个相同的待测电源,辅助电源;
电阻箱、,滑动变阻器、;
电压表,电流表;
灵敏电流计,两个开关、。
主要实验步骤如下:
①按图连接好电路,闭合开关和,再反复调节和,或者滑动变阻器、,使电流计的示数为0,读出电流表、电压表示数分别为、。
②反复调节电阻箱和(与①中的电阻值不同),或者滑动变阻器、,使电流计的示数再次为0,读出电流表、电压表的示数分别为、。
回答下列问题:
(1)哪套方案可以更容易得到实验结果______(填“甲”或“乙”)。
(2)电源的电动势的表达式为_____,内阻为______。
(3)若不计偶然误差因素的影响,考虑电流、电压表内阻,经理论分析可得,____(填“大于”“小于”或“等于”),_____(填“大于”“小于”或“等于”)。
四、计算题:本题共2小题,共26分。把答案写在答题卡中指定的答题处,要求写出必要的文字说明、方程式和演算步骤。
13.(10分)如图所示,长木板的左端用一铰链固定在水平面上,一可视为质点的小滑块放在长木板上的A点调节长木板与水平方向的夹角a为37°时,小滑块由A点开始下滑,经时间t滑到长木板的最底端夹角a增大为53°时,小滑块由A点经时间滑到长木板的最底端。已知sin37°=0.6,cs37°=0.8。求:
(1)两次小滑块的加速度之比以及两次小滑块到达长木板底端时的速度之比;
(2)小滑块与长木板之间的动摩擦因数。
14.(16分)如图甲所示,、为两平行金属板,为板上的小孔,半径的圆与板相切于处,在圆周上,且。圆内存在方向垂直纸面向里的匀强磁场;两板间有分布均匀的电场,电场强度随时间的变化规律如图乙所示。当时,一靠近处的带电粒子由静止释放后,向板运动,当时返回处,进入磁场后,从点离开磁场。已知粒子的比荷,不计粒子重力,粒子不会碰到板。求:
(1)内的场强大小;
(2)磁感应强度大小以及粒子在磁场中运动的时间(,时间保留两位有效数字)。
15.(12分)如图所示,两列简谐横波a、b在同一介质中分别沿x轴正、负方向传播,波速均为v=2.5m/s。已知在t=0时刻两列波的波峰正好在x=2.5m处重合。
①求t=0时,介质中处于波峰且为振动加强点的所有质点的x坐标;
②从t=0时刻开始,至少要经过多长时间才会使x=1.0m处的质点到达波峰且为振动加强点?
参考答案
一、单项选择题:本题共6小题,每小题4分,共24分。在每小题给出的四个选项中,只有一项是符合题目要求的。
1、C
【解析】
A.从A下降到B的过程中,物块受到向下的重力,弹簧向上的弹力和向上的空气阻力,重力大于弹力和空气阻力之和,弹力逐渐增大,合力逐渐减小,加速度逐渐变小,到B点时速度达到最大,此时
合力为零,则从A下降到B的过程中合力一直减小到零,故A错误;
B.从A下降到B的过程中,弹簧的弹力和空气阻力之和小于重力,物块的合力逐渐向下,加速度逐渐减小到零;从B下降到C的过程中,物块的合力向上,加速度向上逐渐增大,则从A下降到C的过程中,加速度先减小后增大,故B错误;
C.从C上升到B的过程中,开始弹力大于空气阻力和重力之和,向上加速,当加速度减为零时
此时的压缩量,位置在B点下方,速度达到向上的最大,此后向上做变减速直线运动,故从C上升到B的过程中,动能先增大后减小,故C正确;
D.对于物块和弹簧组成的系统,由于空气阻力做功,所以系统的机械能减小,即物块的动能、重力势能与弹性势能之和减小,从C上升到B的过程中,物块的动能先增大后减小,则系统的重力势能与弹性势能之和在动能最大之前是一直减小,之后就不能确定,故D错误。
故选C。
2、C
【解析】
A.根据图象读出波长 λ=12mm=1.2×10-2m,由v=λf得频率为
故A错误;
B.质点B振动的周期为 T==8×10-6s,质点B只会上下振动,因为,所以质点B在1×10-4s内运动的路程为
S=12.5×4A=12.5×4×0.004m=0.2m
故B错误;
C.实线波向右传播,则图中质点A此时沿y轴正方向运动,选项C正确;
D.质点A、B两点都在平衡位置上方位移相同的地方,所以加速度大小相等方向相同,故D错误;
故选C。
3、D
【解析】
船所受风力与帆面垂直,将风力分解成沿船前进方向和垂直于船身方向.船在垂直船身方向受到的阻力能抵消风力垂直于船身方向的分量
【详解】
A、A图中船所受风力垂直于船前进方向,沿船前进方向的分力是零.故A项错误.
B、将B图中风力分解后沿船前进方向分力与船前进方向相反,故B项错误.
C、将C图中风力分解后沿船前进方向分力与船前进方向相反,故C项错误.
D、将D图中风力分解后沿船前进方向分力与船前进方向相同,能使使帆船获得前进动力.故D项正确.
4、A
【解析】
应用楞次定律定性分析知,内,电流为正方向,根据安培定则知磁场应正方向减小或负方向增大。内,电流为负方向,根据安培定则知磁场应正方向增大或负方向减小。设线圈面积为,则电动势
①
电流
②
解①②式得
③
由图象知两过程中电流大小关系为
④
解③④式得
所以A正确,BCD错误。
故选A。
5、C
【解析】
A. A→B过程中,温度升高,气体分子的平均动能增加,过原点直线表示等压变化,故单位时间内撞击单位面积器壁的分子数减小,故A错误;
B. C→A过程中体积减小,单位体积内分子数增加,温度不变,故单位时间内撞击单位面积器壁的分子数增加,故B错误;
C. 气体从A→B过程中,温度升高且体积增大,故气体吸收热量且对外做功,设吸热大小为Q1,做功大小为W1,根据热力学第一定律有:△U1=Q1-W1,气体从B→C过程中,温度降低且体积不变,故气体不做功且对外放热,设放热大小为Q2,根据热力学第一定律:△U2=-Q2,气体从C→A过程中,温度不变,内能增量为零,有:
△U=△U1+△U2=Q1-W1-Q2=0
即
Q1=W1+Q2>Q2
所以A→B过程中气体吸收的热量Q1大于B→C过程中气体放出的热量Q2,故C正确;
D. 气体做功 ,A→B过程中体积变化等于C→A过程中体积变化,但图像与原点连接的斜率越大,压强越小,故A→B过程中气体对外做的功大于C→A过程中外界对气体做的功,故D错误。
故选C。
6、B
【解析】
根据曲线运动时质点所受的合力指向轨迹的内侧可知,甲受到引力,乙受到斥力,则甲与Q是异种电荷,而乙与Q是同种电荷,故两粒子所带的电荷为异种电荷.故A错误.甲粒子从a到c过程,电场力做正功,动能增加,而乙从a到d过程,电场力做负功,动能减小,两初速度相等,则知甲粒子经过c点时的速度大于乙粒子经过d点时的速度.故B正确.甲粒子从a到b过程,电场力先做正功后做负功,电势能先减小后增大;电场力对乙粒子先做负功后做正功,电势能先增大后减小.故C错误.a到b时,电场力对两粒子的做的功都是0,两个粒子的速率再次相等,由于不知道质量的关系,所以不能判定两个粒子的动能是否相等.故D错误.故选B.
二、多项选择题:本题共4小题,每小题5分,共20分。在每小题给出的四个选项中,有多个选项是符合题目要求的。全部选对的得5分,选对但不全的得3分,有选错的得0分。
7、AD
【解析】
A.万有引力提供向心力,由牛顿第二定律得
可得
运行轨道半径越大,运行的速度越小,高分七号比高分四号向心速率大,故A正确;
B.万有引力提供向心力,由牛顿第二定律得
解得
运行轨道半径越大,运行的周期越大,所以高分七号比高分四号运行周期小,故B错误;
C.万有引力提供向心力,由牛顿第二定律得
解得
运行轨道半径越大,运行的加速度越小,所以高分七号比高分四号向心加速度大,故C错误;
D.卫星与地心连线扫过的面积为
相同时间内,运行轨道半径越大,与地心连线扫过的面积越大,相同时间内高分七号与地心连线扫过的面积比高分四号小,故D正确;
故选AD。
8、AC
【解析】
A.在第2个滑块进入粗糙水平面后至第3个滑块进入粗糙水平面前,滑块做匀速直线运动,对整体分析则有:
解得:
F=3mg
故A正确;
B.根据动能定理有:
解得
v=
故B错误;
C.由牛顿第二定律得
解得
a=
故C正确;
D.水平恒力F作用下,第三个物块进入粗糙地带时,整体将做减速运动,由动能定理得
解得
故滑块不能全部进入粗糙水平面,故D错误。
故选AC。
9、AD
【解析】
AB.由v-t图像得0~1s的加速度大小
方向沿传送带向下;1~2s的加速度大小
方向沿传送带向下,0~1s,对煤块由牛顿第二定律得
1~2s,对煤块由牛顿第二定律得
解得
,
故A正确,B错误;
C.v-t图像图线与坐标轴所围面积表示位移,所以煤块上滑总位移为,由运动学公式得下滑时间为
所以煤块从冲上传送带到返回A端所用的时间为,故C错误;
D.0~1s内煤块比传送带多走4m,划痕长4m;1~2s内传送带比煤块多走2m,划痕还是4m;传送带向上运动,煤块向下运动,划痕长为
故D正确。
故选AD。
10、ACD
【解析】
线框进入磁场前做匀加速直线运动,加速度为;
A.ad边进入磁场后可能安培力与恒力F二力平衡,做匀速直线运动,完全进入磁场后磁通量不变,没有感应电流产生,线框不受安培力,做加速度为,的匀加速直线运动,A正确;
BD.ad边进入磁场后,可能安培力大于恒力F,线框做减速运动,由知,速度减小,安培力减小,加速度逐渐减小,v-t图象的斜率逐渐减小。当加速度减至零后做匀速直线运动,完全进入磁场后磁通量不变,没有感应电流产生,线框不受安培力,做加速度为a的匀加速直线运动,B错误D正确;
C.ad边进入磁场后,可能安培力小于恒力F,线框做加速运动,由知,速度增大,安培力增大,加速度逐渐减小,v-t图象的斜率逐渐减小,完全进入磁场后磁通量不变,没有感应电流产生,线框不受安培力,做加速度为a的匀加速直线运动,C正确。
故选ACD。
三、实验题:本题共2小题,共18分。把答案写在答题卡中指定的答题处,不要求写出演算过程。
11、B A的阻力大于B的阻力
【解析】
(1)[1]由于两球水平运动速度相同,因此在同一竖直线上,小球A在空中运动,因此保持相对静止和运动速度大小相同不正确;两球下落位置不同,故机械能不同,故B正确。
故选B;
(2)[2]两小球连续三个位置的高度差分别为h1、h2、h3,小球A在相邻时间段内下落的高度分别为h1-h2和h2-h3,根据可得
(3)[3]小球A都碰在小球B的后上方,是因为A球运动过程中所受水平阻力大于B球所受阻力。
12、甲 等于 等于
【解析】
(1)[1]甲电路的连接有两个特点:左、右两个电源间的路端电压相等,干路电流相同,电阻箱可以直接读数;乙电路更加适合一般情况,需要采集更多数据,并且需要作图处理数据才可以得到结论,同状态下采集数据,根据闭合电路欧姆定律列式求解电源的电动势和内阻,甲电路更简单。
(2)[2][3]根据闭合电路欧姆定律得
解得
,
(3)[4][5]当电流计的示数为0时,相同电源,电流相等时路端电压相等,此电路中电流表测的是干路电流,电压表测的是两端的电压(路端电压),因此电流表和电压表都是准确值,故
,
四、计算题:本题共2小题,共26分。把答案写在答题卡中指定的答题处,要求写出必要的文字说明、方程式和演算步骤。
13、 (1) ,;(2)
【解析】
(1)对小滑块由运动学公式可知,当夹角为37°时,有:
当夹角为53°时,有:
整理解得:
又由:
v1=a1t
解得:
;
(2)对小滑块由牛顿第二定律可知,
当夹角为37°时,有:
mgsin37°-μmgcs37°=ma1
当夹角为53°时,有:
mgsin53°-μmgcs53°=ma2
联立两式并结合:
解得:
。
14、 (1);(2),
【解析】
(1),取粒子向下运动为正方向。内,粒子做初速度为零的匀加速直线运动,设加速度大小为,位移大小为,末速度大小为,则
内,粒子做类竖直上抛运动,设加速度大小为,则
解得
根据牛顿第二定律有
由题图乙知
解得
(2)设粒子进入磁场时的速度大小为,则
如图所示,由几何关系得
粒子在磁场中运动的轨道半径
洛伦兹力提供向心力
即
解得
粒子在磁场中运动的时间
解得
15、①②
【解析】
①两列波的波峰相遇处的质点偏离平衡位置的位移均为。
从题图中可以看出,a波波长;b波波长
波波峰的坐标为
波波峰的坐标为
由以上各式可得,介质中处于波峰且为振动加强点的所有质点的坐标为
。
②波波峰传播到处的时间为
。
波波峰传播到处的时间为
。
其中
当处的质点处于波峰时,有
以上各式联立可解得
。
由分析可知,当时,处的质点经历最短的时间到达波峰,将代入
解得
。
相关试卷 更多
- 1.电子资料成功下载后不支持退换,如发现资料有内容错误问题请联系客服,如若属实,我们会补偿您的损失
- 2.压缩包下载后请先用软件解压,再使用对应软件打开;软件版本较低时请及时更新
- 3.资料下载成功后可在60天以内免费重复下载
免费领取教师福利 
.png)




