


2026届甘肃省兰化一中高考冲刺物理模拟试题含解析
展开 这是一份2026届甘肃省兰化一中高考冲刺物理模拟试题含解析,共16页。试卷主要包含了考生必须保证答题卡的整洁等内容,欢迎下载使用。
1.答题前请将考场、试室号、座位号、考生号、姓名写在试卷密封线内,不得在试卷上作任何标记。
2.第一部分选择题每小题选出答案后,需将答案写在试卷指定的括号内,第二部分非选择题答案写在试卷题目指定的位置上。
3.考生必须保证答题卡的整洁。考试结束后,请将本试卷和答题卡一并交回。
一、单项选择题:本题共6小题,每小题4分,共24分。在每小题给出的四个选项中,只有一项是符合题目要求的。
1、物理学是研究物质运动最一般规律和物质基本结构的学科,在物理学的探索和发现过程中,科学家们运用了许多研究方法如:理想实验法、控制变量法、极限思想法、类比法、科学假说法和建立物理模型法等。以下关于物理学研究方法的叙述中正确的是
A.在不需要考虑物体本身的大小和形状时,用质点来代替物体的方法是微元法
B.在探究加速度、力和质量三者之间的关系时,先保持质量不变研究加速度与力的关系,再保持力不变研究加速度与质量的关系,这里运用了假设法
C.在推导匀变速直线运动位移公式时,把整个运动过程划分成很多小段,每一小段近似看作匀速直线运动,再把各小段位移相加,这里运用了理想模型法
D.根据速度定义式,当Δt→0时,就可以表示物体在t时刻的瞬时速度,该定义运用了极限思维法
2、如图所示,木板A的质量为m,滑块B的质量为M,木板A用绳拴住,绳与斜面平行,B沿倾角为θ的斜面在A下匀速下滑,若M=2m,A、B间以及B与斜面间的动摩擦因数相同,则动摩擦因数μ为( )
A.tanθ B.2tanθ C.tanθ D.tanθ
3、如图所示,内壁光滑的圆管形轨道竖直放置在光滑水平地面上,且恰好处在两固定光滑挡板M、N之间,圆轨道半径为1 m,其质量为1 kg,一质量也为1 kg的小球(视为质点)能在管内运动,管的内径可不计。当小球运动到轨道最高点时,圆轨道对地面的压力刚好为零,取g=10 m/s2。则小球运动到最低点时对轨道的压力大小为
A.70 NB.50 NC.30 ND.10 N
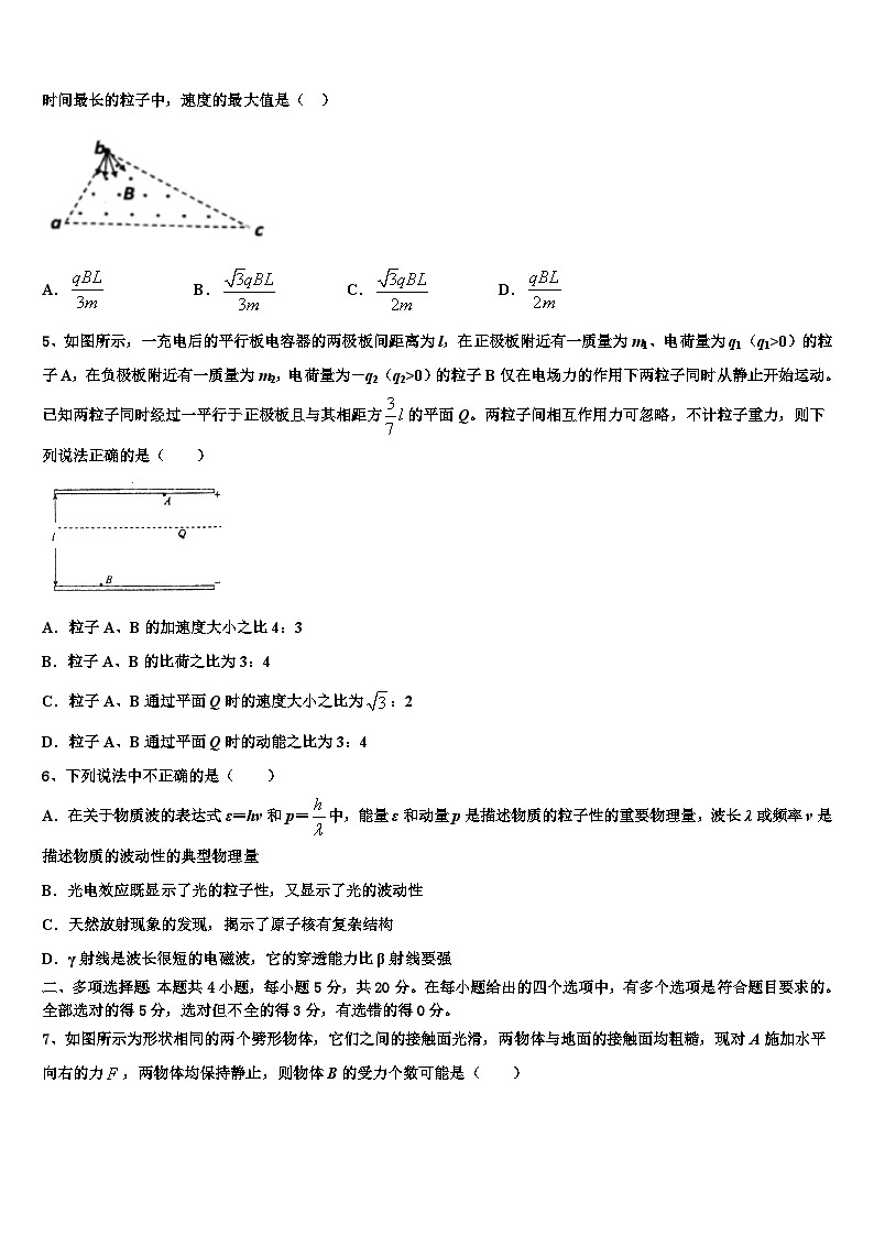
4、在直角三角形abc区域内存在垂直于纸面向外的匀强磁场,磁感应强度大小为B,,,边长。一个粒子源在b点将质量为m,电荷量为q的带负电粒子以大小和方向不同的速度射入磁场,在磁场中运动时间最长的粒子中,速度的最大值是( )
A.B.C.D.
5、如图所示,一充电后的平行板电容器的两极板间距离为l,在正极板附近有一质量为m1、电荷量为q1(q1>0)的粒子A,在负极板附近有一质量为m2,电荷量为-q2(q2>0)的粒子B仅在电场力的作用下两粒子同时从静止开始运动。已知两粒子同时经过一平行于正极板且与其相距方的平面Q。两粒子间相互作用力可忽略,不计粒子重力,则下列说法正确的是( )
A.粒子A、B的加速度大小之比4:3
B.粒子A、B的比荷之比为3:4
C.粒子A、B通过平面Q时的速度大小之比为:2
D.粒子A、B通过平面Q时的动能之比为3:4
6、下列说法中不正确的是( )
A.在关于物质波的表达式ε=hν和p=中,能量ε和动量p是描述物质的粒子性的重要物理量,波长λ或频率ν是描述物质的波动性的典型物理量
B.光电效应既显示了光的粒子性,又显示了光的波动性
C.天然放射现象的发现,揭示了原子核有复杂结构
D.γ射线是波长很短的电磁波,它的穿透能力比β射线要强
二、多项选择题:本题共4小题,每小题5分,共20分。在每小题给出的四个选项中,有多个选项是符合题目要求的。全部选对的得5分,选对但不全的得3分,有选错的得0分。
7、如图所示为形状相同的两个劈形物体,它们之间的接触面光滑,两物体与地面的接触面均粗糙,现对A施加水平向右的力,两物体均保持静止,则物体B的受力个数可能是( )
A.2个B.3个C.4个D.5个
8、图中虚线a、b、c、d、f代表匀强电场内间距相等的一组等势面,已知平面b上的电势为2 V.一电子经过a时的动能为10 eV,从a到d的过程中克服电场力所做的功为6 eV.下列说法正确的是
A.平面c上的电势为零
B.该电子可能到达不了平面f
C.该电子经过平面d时,其电势能为4 eV
D.该电子经过平面b时的速率是经过d时的2倍
9、如图a所示,在某均匀介质中S1,S2处有相距L=12m的两个沿y方向做简谐运动的点波源S1,S2。两波源的振动图线分别如图(b)和图(c)所示。两列波的波速均为2.00m/s,p点为距S1为5m的点,则( )
A.两列简谐波的波长均为2m
B.P点的起振方向向下
C.P点为振动加强点,若规定向上为正方向,则t=4s时p点的位移为6cm
D.p点的振幅始终为6cm
E.S1,S2之间(不包含S1,S2两点),共有6个振动减弱点
10、如图所示,将一个细导电硅胶弹性绳圈剪断,在绳圈中通入电流,并将其置于光滑水平面上,该空间存在竖直向下的匀强磁场。已知磁感应强度为,硅胶绳的劲度系数为,通入电流前绳圈周长为,通入顺时针方向的电流稳定后,绳圈周长变为。则下列说法正确的是( )
A.通电稳定后绳圈中的磁通量大于
B.段绳圈所受安培力的合力大小为
C.图中两处的弹力大小均为
D.题中各量满足关系式
三、实验题:本题共2小题,共18分。把答案写在答题卡中指定的答题处,不要求写出演算过程。
11.(6分)如图所示,一端固定滑轮的长木板放在桌面上,将光电门固定在木板上的B点,用重物通过细线拉小车,且重物与力的传感器相连,若利用此实验装置做“探究合外力做的功与物体动能改变量的关系实验”,小车质量为M,保持小车质量不变,改变所挂重物质量m进行多次实验,每次小车都从同一位置A由静止释放(g取10m/s2).
(1)完成该实验时,____________(填“需要”或“不需要”)平衡摩擦力;
(2)在正确规范操作后,实验时除了需要读出传感器的示数F,测出小车质量M,通过光电门的挡光时间t及遮光条的宽度d,还需要测量的物理量是________。由实验得到合外力对小车做的功与小车动能改变量的关系式为________(用测得的物理量表示)。
12.(12分)一个小灯泡的额定电压为额定电流约为,选用下列实验器材进行实验,并利用实验数据描绘和研究小灯泡的伏安特性曲线。
A.电源:电动势为,内阻不计;
B.电压表V1:量程为,内阻约为;
C.电压表V2:量程为,内阻约为;
D.电流表A1:量程为,内阻约为;
E.电流表A2:量程为,内阻约为;
F.滑动变阻器:最大阻值为,额定电流为;
G.滑动变阻器:最大阻值为,额定电流为;
H.滑动变阻器:最大阻值为,额定电流为;
开关,导线若干。
实验得到如下数据(和分别表示通过小灯泡的电流和加在小灯泡两端的电压):
(1)实验中电压表应选用__________;电流表应选用__________;滑动变阻器应选用__________。(请填写器材前对应的字母)
(2)请你不要改动已连接导线,补全图甲所示实物电路图_________。闭合开关前,应使滑动变阻器的滑片处在最__________(选填“左”或“右”)端。
(3)在如图乙所示坐标系中画出小灯泡的曲线________。
四、计算题:本题共2小题,共26分。把答案写在答题卡中指定的答题处,要求写出必要的文字说明、方程式和演算步骤。
13.(10分)如图所示,两根足够长的平行竖直导轨,间距为 L,上端接有两个电阻和一个耐压值足够大的电容器, R1∶R2 2∶3,电容器的电容为C且开始不带电。质量为m、电阻不计的导体棒 ab 垂直跨在导轨上,S 为单刀双掷开关。整个空间存在垂直导轨平面向里的匀强磁场,磁感应强度大小为 B。现将开关 S 接 1,ab 以初速度 v0 竖直向上运动,当ab向上运动 h 时到达最大高度,此时迅速将开关S接 2,导体棒开始向下运动,整个过程中导体棒与导轨接触良好,空气阻力不计,重力加速度大小为 g。试问:
(1) 此过程中电阻 R1产生的焦耳热;
(2) ab 回到出发点的速度大小;
(3)当 ab以速度 v0向上运动时开始计时,t1时刻 ab到达最大高度 h 处, t2时刻回到出发点,请大致画出 ab从开始运动到回到出发点的 v-t 图像(取竖直向下方向为正方向)。
14.(16分)2019年5月12日,在世界接力赛女子4X200米比赛中,中国队夺得亚军。如图所示,OB为接力赛跑道,AB为长L=20m的接力区,两名运动员的交接棒动作没有在20m的接力区内完成定为犯规。假设训练中甲、乙两运动员经短距离加速后都能达到并保持11m/s的速度跑完全程,乙运动员从起跑后到接棒前的运动是匀加速运动,加速度大小为2.5m/s2,乙运动员在接力区前端听到口令时起跑,在甲、乙两运动员相遇时完成交接棒
(1)第一次训练,甲运动员以v=11m/s的速度跑到接力区前端A处左侧s0=17m的位置向乙运动员发出起跑口令,求甲、乙两运动员交接棒处离接力区前端A处的距离
(2)第二次调练,甲运动员在接力区前端A处左测25m的位置以v=11m/s的速度跑向接力区,乙运动员恰好在速度达到与甲运动员相同时被甲运动员追上,则甲运动员在接力区前端A处多远时对乙运动员发出起跑口令以及棒经过接力区的时间,并判断这次训练是否犯规
15.(12分)2018年8月美国航空航天科学家梅利莎宣布开发一种仪器去寻找外星球上单细胞微生物在的证据,力求在其他星球上寻找生命存在的迹象。如图所示,若宇航员在某星球上着陆后,以某一初速度斜面顶端水平抛出一小球,小球最终落在斜面上,测得小球从抛出点到落在斜面上点的距离是在地球上做完全相同的实验时距离的k倍。已知星球的第二宇宙速度是第一宇宙速度的倍,星球的半径为R,地球表面的重力加速度为g,求:
(1)星球表面处的重力加速度;
(2)在星球表面一质量为飞船要有多大的动能才可以最终脱离该星球的吸引。
参考答案
一、单项选择题:本题共6小题,每小题4分,共24分。在每小题给出的四个选项中,只有一项是符合题目要求的。
1、D
【解析】
A中采用了理想模型法;B中采用控制变量法;C中采用了微元法;D中是极限思维法;
故选D.
2、C
【解析】解:对B受力分析,如图所示:
B物体沿斜面方向受力平衡:f1+f2=Mgsinθ,又因为 M=2m,f1=μmgcsθ,f2=μ(M+m)gcsθ,
解得:μ=tanθ,故ABD错误,C正确;故选C.
3、A
【解析】
抓住小球运动到最高点时,圆轨道对地面的压力为零,求出最高点的速度,根据动能定理求出小球在最低点的速度,从而结合牛顿第二定律求出轨道对小球的支持力,根据牛顿第三定律得出小球对圆轨道的最大压力.
【详解】
当小球运动到最高点时速度最小,此时圆轨道对地面的压力为零,可知小球对圆轨道的弹力等于圆轨道的重力,根据牛顿第二定律得,mg+N=m,N=mg,解得最高点的速度v1= ;小球从最高点到最低点,根据动能定理得,mg⋅2R=,解得v2= ;根据牛顿第二定律得,N′−mg=m,联立解得N′=7mg=70N,根据牛顿第三定律,小球对轨道的最大压力N′=7mg=70N,故A正确,BCD错误;
故选:A.
4、A
【解析】
由左手定则和题意知,沿ba方向射出的粒子在三角形磁场区域内转半周,运动时间最长,半径最大的则恰与ac相切,轨迹如图所示
由几何关系
由洛仑兹力提供向心力
从而求得最大速度
故BCD错误,A正确。
故选A。
5、B
【解析】
设电场强度大小为E,两粒子的运动时间相同,对粒子A有
对粒子B有
联立解得
故A错误,B正确;
C.由v=at得
故C错误;
D.由于质量关系未知,动能之比无法确定,故D错误。
故选B。
6、B
【解析】
A.表达式和中,能量ɛ和动量p是描述物质的粒子性的重要物理量,波长λ或频率是描述物质的波动性的典型物理量,故A正确;
B.光电效应显示了光的粒子性,而不是波动性,故B错误;
C.天然放射现象的发现,揭示了原子核复杂结构,故C正确;
D.γ射线一般伴随着α或β射线产生,γ射线的穿透能力最强,电离能力最弱,故D正确。
本题选不正确的,故选B。
二、多项选择题:本题共4小题,每小题5分,共20分。在每小题给出的四个选项中,有多个选项是符合题目要求的。全部选对的得5分,选对但不全的得3分,有选错的得0分。
7、AC
【解析】
对A受力分析可知,当F与A所受的静摩擦力大小相等时,则A、B之间没有弹力,当F比A所受的静摩擦力更大时,则A、B之间有弹力。当A对B没有弹力时,B受到重力和地面的支持力2个力;当A对B有弹力时,B还受到重力、地面的支持力与摩擦力,共4个力,故AC符合题意,BD不符合题意。
故选AC。
8、AB
【解析】
A、虚线a、b、c、d、f代表匀强电场内间距相等的一组等势面,一电子经过a时的动能为10eV,从a到d的过程中克服电场力所做的功为6eV,动能减小了6eV,电势能增加了6eV,因此等势面间的电势差为2V,因平面b上的电势为2V,由于电子的电势能增加,等势面由a到f是降低的,因此平面c上的电势为零,故A正确.B、由上分析可知,当电子由a向f方向运动,则电子到达平面f的动能为2eV,由于题目中没有说明电子如何运动,因此也可能电子在匀强电场中做抛体运动,则可能不会到达平面f,故B正确.C、在平面b上电势为2V,则电子的电势能为-2eV,动能为8eV,电势能与动能之和为6eV,当电子经过平面d时,动能为4eV,其电势能为2eV,故C错误.D、电子经过平面b时的动能是平面d的动能2倍,电子经过平面b时的速率是经过d时的倍,故D错误.故选AB.
【点睛】考查电场力做功与电势能变化的关系,掌握电势能与动能之和不变,理解电势为零处的电势能为零是解题的关键.
9、BCD
【解析】
A.两列简谐波的波长均为,选项A错误;
B.因S1起振方向向下,由振源S1形成的波首先传到P点,则P点的起振方向向下,选项B正确;
C.P点到两振源的距离之差为2m等于半波长的奇数倍,因两振源的振动方向相反,可知P点为振动加强点;由S1形成的波传到P点的时间为2.5s,t=4s时由S1在P点引起振动的位移为4cm;同理,由S2形成的波传到P点的时间为3.5s,t=4s时由S2在P点引起振动的位移为2cm;若规定向上为正方向,则t=4s时P点的位移为6cm,选项C正确;
D.P点为振动加强点,则P点的振幅始终为6cm,选项D正确;
E.S1,S2之间(不包含S1,S2两点),共有5个振动减弱点,分别在距离S1为2m、4m、6m、8m、10m的位置,选项E错误。
故选BCD。
10、ACD
【解析】
A.通入顺时针方向电流稳定后,绳圈周长为,由
可得,面积
由安培定则可判断出环形电流在环内产生的磁场方向竖直向下,绳圈内磁感应强度大于,由磁通量公式
可知通电稳定后绳圈中的磁通量大于,故A正确;
B.段的等效长度为,故段所受安培力
故B错误;
C.设题图中两处的弹力大小均为,对半圆弧段,由平衡条件有
解得,故C正确;
D.由胡克定律有
解得,两侧均除以,得
即,故D正确。
故选ACD。
三、实验题:本题共2小题,共18分。把答案写在答题卡中指定的答题处,不要求写出演算过程。
11、需要 A、B的间距x
【解析】
(1)本实验需要平衡摩擦力,如果存在摩擦力,则细线对小车的拉力就不是小车的合外力,则合外力的功无法具体计算。
(2)小车通过光电门的速度为,根据动能定理:,所以还需要测量的量是A、B的间距x,根据上式可得:合外力对小车做的功与小车动能改变量的关系式为
12、B E G 左
【解析】
(1)[1][2][3].灯泡的额定电压为2.0V,电压表应选B;灯泡的额定电流为0.5A,则电流表应选E;为方便实验操作,且允许通过的最大电流不能小于0.5A,则滑动变阻器应选G。
(2)[4][5].灯泡正常发光时的电阻
故
则电流表应采用外接法,由表中实验数据可知,电压与电流从零开始变化,则滑动变阻器应采用分压式接法,电路图如图所示;闭合开关前,滑片应置于滑动变阻器最左端。
(3)[6].根据表中实验数据,在坐标系中描出对应的点,然后作出灯泡的曲线如图所示。
四、计算题:本题共2小题,共26分。把答案写在答题卡中指定的答题处,要求写出必要的文字说明、方程式和演算步骤。
13、(1);(2);(3)见解析。
【解析】
(1)只有当开关S接1时回路中才有焦耳热产生,在导体棒上升过程,设回路中产生的焦耳热为Q,根据能量守恒有
又,因此电阻R1产生的热量为
(2)当开关S接2时,导体棒由静止开始下落,设导体棒下落的加速度为a,由牛顿第二定律得
mg-ILB=0
又
联立得
所以导体棒做初速度为0,加速度为a的匀加速直线运动,设导体棒回到出发点的速度大小为v,由 得
(3)当导体棒向上运动时,由于所受安培力向下且不断减小,所以导体棒做加速度逐渐减小的减速运动;当导体棒开始向下运动时做初速度为0的匀加速直线运动,由于所受安培力与重力反向,所以此过程加速度小于g.
14、(1)5m(2)见解析
【解析】
(1)第一次训练,设乙运动员加速到交接棒时运动时间为t,则在甲运动员追击乙运动员的过程中,有
代人数据得
乙运动员加速的时间
故舍去
交接棒处离接力区前端A处的距离为
5m
(2)第二次训练,乙运动员恰好与甲运动员共速时
乙运动员加速的时间
设甲运动员在距离接力区前端A处为s时对乙运动员发出起跑口令,则在甲运动员追击乙运动员的过程中,有
代人数据得
s=24.2m
棒经过接力区的时间为
乙运动员恰好达到与甲运动员相同速度时的位移
已经出了接力区接棒,两名运动员的交接棒动作没有在20m的接力区内完成,所以第二次训练犯规.
15、(1) (2)
【解析】
(1)设斜面倾角为,小球在地球上做平抛运动时,有
设斜面上的距离为l,则
联立解得
小球在星球上做平抛运动时,设斜面上的距离为,星球表面的重力加速为,同理由平抛运动的规律有
联立解得星球表面处的重力加速度
(2)飞船在该星球表面运动时,有
近地有
联立解得飞船的第一宇宙速度
一质量为的飞船要摆脱该星球的吸引,其在星球表面具有的速度至少是第二宇宙速度,所以其具有的动能至少为
0.00
0.12
0.21
0.29
0.34
0.38
0.42
0.45
0.47
0.49
0.50
0.00
0.20
0.40
0.60
0.80
1.00
1.20
1.40
1.60
1.80
2.00
相关试卷 更多
- 1.电子资料成功下载后不支持退换,如发现资料有内容错误问题请联系客服,如若属实,我们会补偿您的损失
- 2.压缩包下载后请先用软件解压,再使用对应软件打开;软件版本较低时请及时更新
- 3.资料下载成功后可在60天以内免费重复下载
免费领取教师福利 
.png)




