





四川省南充高级中学2025-2026学年高二上学期11月期中物理试题(Word版附解析)
展开 这是一份四川省南充高级中学2025-2026学年高二上学期11月期中物理试题(Word版附解析),文件包含四川省南充高级中学2025-2026学年高二上学期11月期中物理试题原卷版docx、四川省南充高级中学2025-2026学年高二上学期11月期中物理试题Word版含解析docx等2份试卷配套教学资源,其中试卷共22页, 欢迎下载使用。
(考试时间:75 分钟总分:100 分)
注意事项:
1、答题前,务必将自己的姓名、班级、考号填写在答题卡规定的位置上。
2、答选择题时,必须用 2B 铅笔将答题卡上对应题目的答案标号涂黑,如需改动,用橡皮擦
擦干净后,再选涂其它答案标号。
3、答非选择题时,将答案书写在答题卡相应位置上,写在本试卷上无效。
4、考试结束后将答题卡交回。
一、单项选择题:本题共 7 小题,每小题 4 分,共 28 分。在每小题给出的四个选项中,只有
一项是符合题目要求的。
1. 以下说法中正确的是( )
A. 奥斯特发现了电流周围存在着磁场
B. 某处通电导线不受磁场力,则该处磁感应强度一定为零
C 只要穿过闭合线圈有磁通量,闭合线圈一定有感应电流
D. 铁屑在条形磁铁周围 排列情形说明磁感线是真实存在的
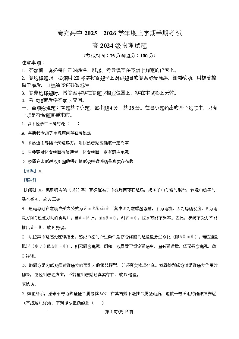
2. 如图所示,原来不带电的绝缘金属导体 MN,在其两端下悬挂金属验电箔,现使一带正电的绝缘棒靠近
(不接触)M 端,下列说法正确的是( )
A. 绝缘棒靠近过程,金属导体内有正电荷从 M 端移动到 N 端
B. 两端的验电箔都张开,M 端带正电,N 端带负电
C. 两端的验电箔都张开,M 端带负电,N 端带正电
D. 若 M 端接地,M 端验电箔闭合,N 端验电箔张开
3. 当梨受到地板的平均作用力超过自身重力的 2 倍就会碰伤,现将梨从 h 高处自由释放,假定梨从接触地
板到减速为 0 的时间恒为 0.2s,重力加速度取 10m/s2,不计空气阻力。为保证梨完好,h 最大为( )
A. 0.1m B. 0.2m C. 0.3m D. 0.4m
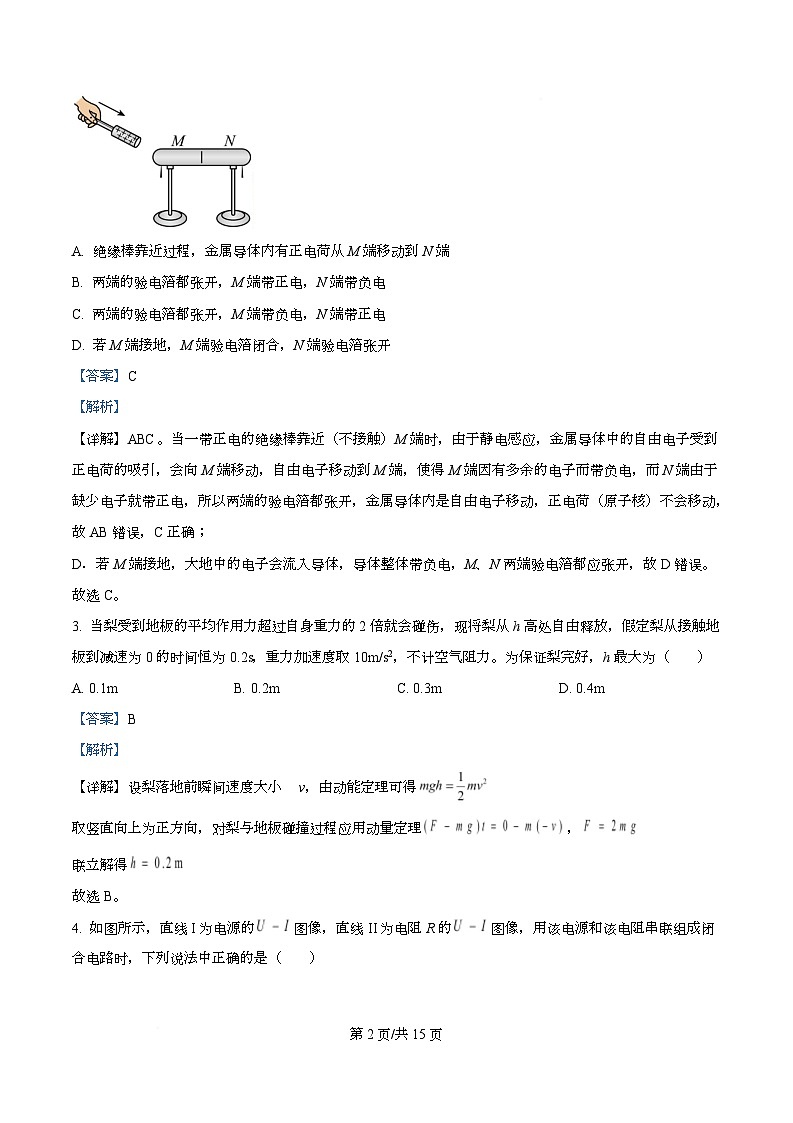
4. 如图所示,直线 I 为电源的 图像,直线 II 为电阻 R 的 图像,用该电源和该电阻串联组成闭
第 1页/共 7页
合电路时,下列说法中正确的是( )
A. 电源的电动势为 3.0V,电源的内阻为 0.5Ω
B. 电源的输出功率为 3.0W
C. 电源的热功率为 1.5W
D. 电源的效率为 60%
5. 如图,在匀强电场中有一虚线圆,ab 和 cd 是圆的两条直径,其中 ab 与电场方向的夹角为 60°,
,cd 与电场方向平行,a、b 两点的电势差 。则( )
A. 电场强度的大小
B. c 点的电势比 a 点的低 20V
C. 将电子从 c 点移到 d 点,电场力做功为 80eV
D. 圆周上,电子在 d 点的电势能最大
6. 如图所示,电源电动势 ,内阻不计, , , ,电容器的电容 C=3.0μF
。开始时开关 S 处于闭合状态,则下列说法正确的是( )
A. 开关 S 闭合时,电容器上极板带正电
第 2页/共 7页
B. 开关 S 闭合时,电容器两极板间电势差是 4V
C. 将开关 S 断开,稳定后电容器极板所带的电荷量是 C
D. 将开关 S 断开至电路稳定的过程中通过 的电荷量是 C
7. 如图所示电路中,电源电动势为 E,内阻为 r, 为可变电阻, 为定值电阻,电表都为理想电表。现
调节 ,使其阻值增大,电表示数变化量的绝对值分别用 、 、 和 表示,则下列说法正确
的是( )
A. 电流表 A、电压表 V 示数均增大
B. 电阻 的功率可能不变
C. 大于
D. 增大, 不变
二、多项选择题:本题共 3 小题,每小题 6 分,共 18 分。在每小题给出的四个选项中,有多
项符合题目要求。全部选对的得 6 分。选对但不全的得 3 分,有选错的得 0 分。
8. 在电学实验中,常需要将灵敏电流计改装成量程更大的电压表或电流表。图甲、图乙分别为用相同的灵
敏电流计改装成的不同电表的原理图,其中 G 表为灵敏电流计,R 为改装中需要用的电阻箱。关于改装后
的两个电表,下列说法正确的是( )
A. 图甲中的电表为电流表,图乙中的电表为电压表
B. 图甲中的电表内阻比原灵敏电流计内阻大
C. 欲增大甲电表的量程,应将 R 阻值调大
D. 欲增大乙电表 量程,应将 阻值调大
第 3页/共 7页
9. 如图, 两点分别固定两个带等量异种电荷的点电荷 , 为 连线的中点, 为 的
垂直平分线, 为 上关于 点对称的两点, 为 上关于 点对称的两点。下列说法正确的
是( )
A. 两点的电场强度大小相等,方向相反
B. 两点的电场强度大小相等,方向相同
C. 点的电场强度大于 点的电场强度
D. 将一电子从 点静止释放,电子将在 间做往返运动
10. 如图所示,大小相同、质量均为 的两个小球 P、Q 静止放置于绝缘光滑水平面,相距为 ,两小球均
可视为质点。其中小球 P 带正电,电荷量为 ,小球 Q 不带电。现在空间中施加一个水平向右范围足够
大的匀强电场,从 P 开始运动计时,经过 时间后两小球第 次发生碰撞,碰撞时间极短,两小球间的碰撞
都为弹性碰撞,且碰撞过程中不发生电荷转移,下列说法正确的是( )
A. 匀强电场电场强度 大小为
B. 第 次碰撞后到第 次碰前 P、Q 间的最远距离为
C 第 次碰撞后两小球每经过 时间发生一次碰撞
D. 第 次( )到第 次碰撞过程中小球 P 运动的距离为
三、非选择题,本题共 5 小题,共 54 分。其中 13~15 小题解题时请写出必要的文字说明,方
程式和重要的演算步骤;有数值计算时,答案中必须明确写出数值和单位。
11. 如图甲,用“碰撞”实验验证动量守恒定律,用天平测得 A、B 球的质量分别为 和 , 点是轨道末
第 4页/共 7页
端在白纸上的投影点, 、 、 为三个落点的平均位置。测出 、 、 与 的距离分别为 、 、
,如图乙所示。
(1)下列实验要求正确的是( )
A. A 球与 B 球的质量相等、半径相同
B. 斜槽必须光滑且末端切线水平
C. A 球每次必须从同一位置由静止释放
D. 实验前应该测出斜槽末端距地面的高度
(2)在实验误差允许范围内,若满足关系式______________,则可以认为两球碰撞前后动量守恒;(用 、
、 、 、 表示)
(3)若实验中测得 、 、 ,假设碰撞过程中动量守恒,则 与
之比为_______。
12. 某实验小组要测定一段粗细均匀的电阻丝 的电阻率及电源的电动势和内阻,选取合适的器材设计了
如图甲所示的电路。R 为电阻箱,定值电阻的阻值为 ,电压表 V 内阻很大。
(1)如图乙,分别用螺旋测微器测出金属丝直径 _____ ,用游标卡尺测出金属丝的长度 _____
。
第 5页/共 7页
(2)若已知金属丝的电阻 ,可由表达式 ______得到该材料的电阻率(用 、 、 表示)。
(3)将开关 合向 1,将电阻箱接入电路的电阻调到最大,闭合开关 ,多次调节电阻箱,记录每次调节
后电阻箱接入电路的电阻 及电压表的示数 ,根据测得的数值作 图像,得到图像与纵轴的截距为
、斜率为 ,则电源的电动势 ______,内阻 ______。(均用 、 、 表示)
13. 如图所示为直流电动机提升重物的装置,在电动机两端施加电压 1V 时,电动机不转,测得流过电动机
电流为 1A;当电动机两端电压为 5V 时正常工作,电路中的电流也为 1A,物体 A 重 4N,不计摩擦力,求
此时:
(1)电动机线圈电阻上消耗的热功率;
(2)6s 内,此电动机可以把重物 A 匀速提升 高度。
14. 如图所示,光滑水平桌面上两木块 A、B 质量分别为 、 ,两者之间粘有少许炸药,
某时刻炸药突然爆炸释放能量 ,其中 80%转化为两木块的机械能,随后木块 B 滑上停在前方光滑
地面上与平台等高的小车 C,小车由 的水平部分和半径 的 圆弧组成,总质量为
,且水平部分粗糙,圆弧部分光滑,木块 B 在圆弧轨道上运动的最大高度恰好与圆心等高。重力
加速度大小为 。求:
(1)爆炸后瞬间两木块的速度大小;
(2)小车水平部分动摩擦因数。
15. 如图,在竖直平面内有一固定光滑轨道 ,其中倾角为 的斜面 与圆心为 ,半径为
的半圆弧轨道平滑连接于 点, 、 分别为圆弧轨道的最低点、最高点,在 所在虚线的右
侧有沿水平向左的匀强电场,已知场强大小 。现将一质量为 、电荷量为 的带
正电小球从与 点相距 的 点静止释放,小球沿轨道滑下。重力加速度大小为 ,
第 6页/共 7页
, 。求:
(1)当小球到达圆轨道的 点时对轨道的压力;
(2)小球在圆弧轨道上运动过程中的最小速度;
(3)当小球运动到 点时,在虚线的左侧施加与竖直平面平行的匀强电场(场强未知),已知小球恰好不
撞击 点,求小球从 到 点的时间。
第 7页/共 7页
相关试卷 更多
- 1.电子资料成功下载后不支持退换,如发现资料有内容错误问题请联系客服,如若属实,我们会补偿您的损失
- 2.压缩包下载后请先用软件解压,再使用对应软件打开;软件版本较低时请及时更新
- 3.资料下载成功后可在60天以内免费重复下载
免费领取教师福利 







