搜索
      上传资料 赚现金

      四川省凉山州民族中学2025-2026学年高一上学期12月月考地理试题(Word版附解析)

      • 1 MB
      • 2026-01-07 10:37:37
      • 7
      • 0
      • 教习网3275309
      加入资料篮
      立即下载
      压缩包含2份文件 展开
      文件列表(2份) 收起
      原卷
      四川省凉山州民族中学2025-2026学年高一上学期12月月考地理试题(原卷版).docx
      预览
      解析
      四川省凉山州民族中学2025-2026学年高一上学期12月月考地理试题 Word版含解析.docx
      预览
      正在预览:四川省凉山州民族中学2025-2026学年高一上学期12月月考地理试题(原卷版).docx
      四川省凉山州民族中学2025-2026学年高一上学期12月月考地理试题(原卷版)第1页
      1/8
      四川省凉山州民族中学2025-2026学年高一上学期12月月考地理试题(原卷版)第2页
      2/8
      四川省凉山州民族中学2025-2026学年高一上学期12月月考地理试题(原卷版)第3页
      3/8
      四川省凉山州民族中学2025-2026学年高一上学期12月月考地理试题 Word版含解析第1页
      1/17
      四川省凉山州民族中学2025-2026学年高一上学期12月月考地理试题 Word版含解析第2页
      2/17
      四川省凉山州民族中学2025-2026学年高一上学期12月月考地理试题 Word版含解析第3页
      3/17
      还剩5页未读, 继续阅读

      四川省凉山州民族中学2025-2026学年高一上学期12月月考地理试题(Word版附解析)

      展开

      这是一份四川省凉山州民族中学2025-2026学年高一上学期12月月考地理试题(Word版附解析),文件包含四川省凉山州民族中学2025-2026学年高一上学期12月月考地理试题原卷版docx、四川省凉山州民族中学2025-2026学年高一上学期12月月考地理试题Word版含解析docx等2份试卷配套教学资源,其中试卷共25页, 欢迎下载使用。
      本试卷分为第Ⅰ卷(选择题)和第Ⅱ卷(非选择题)两部分,试题卷 6 页。答题卡 2 页。全
      卷满分为 100 分,考试时间 75 分钟。
      答题前考生务必将自己的姓名、准考证号用 0.5 毫米的黑色签字笔填写在答题卡上,并将条形
      码粘贴在答题卡的指定位置;选择题使用 2B 铅笔填涂在答题卡对应题目标号的位置上,其他
      试题用 0.5 毫米签字笔书写在答题卡对应题框内,不得超越题框区域。考试结束后将答题卡收
      回。
      第Ⅰ卷选择题(共 60 分)
      一、单项选择题(共 30 个小题,每小题 2 分,共 60 分。在每个小题所列的四个选项中,只
      有一个选项符合题目要求,错选、少选、多选均不得分。)
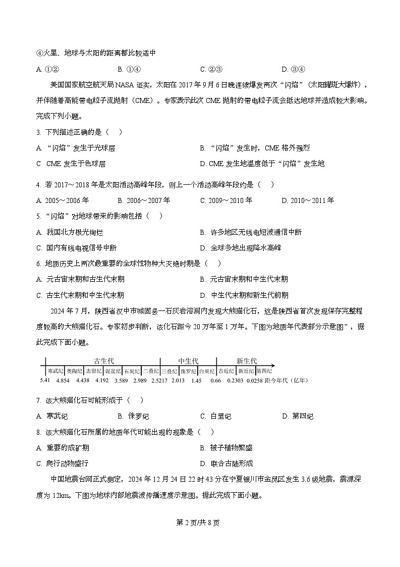
      火星以二氧化碳为主的大气既稀薄又寒冷。“好奇”号火星探测器是美国国家宇航局研制的一台火星
      车(图甲),其使命是探寻火星上的生命元素,即一种用来探测火星生命元素的人造卫星。图乙为美国国家
      宇航局高分辨率相机抓拍到的“公牛眼”状陨石。陨石也称“陨星”,是地球以外脱离原有运行轨道的宇
      宙流星等飞快散落到地球或其它行星表面的未燃尽的石质、铁质或石铁混合物质,大多数陨石来自火星和
      木星间的小行星带。据此,回答下列题。
      1. 与地球相比,火星更容易遭陨石袭击。原因可能是火星( )
      A. 公转速度慢 B. 更靠近小行星带
      C. 大气密度小 D. 宇宙环境不安全
      2. 人类首先选择火星作为探索生命起源和进化的行星,是因为火星上的一些现象与地球相似,即( )
      ①火星和地球都被厚厚的大气层所包围
      ②火星与地球的气温都较适中且变化小
      ③地球与火星自转周期的长度比较适中
      第 1页/共 8页
      ④火星、地球与太阳的距离都比较适中
      A. ①② B. ①④ C. ②③ D. ③④
      美国国家航空航天局 NASA 证实,太阳在 2017 年 9 月 6 日晚连续爆发两次“闪焰”(太阳耀斑大爆炸),
      并伴随着高能带电粒子流抛射(CME)。专家表示此次 CME 抛射的带电粒子流会抵达地球并造成较大影响。
      完成下列小题。
      3. 下列描述正确的是( )
      A. “闪焰”发生于光球层 B. “闪焰”发生时,CME 格外强烈
      C CME 发生于色球层 D. CME 发生地温度低于“闪焰”发生地
      4. 若 2017~2018 年是太阳活动高峰年段,则上一个活动高峰年段约是( )
      A. 2005~2006 年 B. 2006~2007 年 C. 2009~2010 年 D. 2010~2011 年
      5. “闪焰”对地球带来的影响包括( )
      A. 我国北方极光绚烂 B. 许多地区无线电短波通信中断
      C. 国内有线电视信号中断 D. 全球多地出现降水高峰
      6. 地质历史上两次最重要的全球性物种大灭绝时期是( )
      A. 元古宙末期和古生代末期 B. 元古宙末期和中生代末期
      C. 古生代末期和中生代末期 D. 中生代末期和新生代前期
      2024 年 7 月,陕西省汉中市城固县一石灰岩溶洞内发现大熊猫化石,这是陕西省首次发现保存完整程
      度较高的大熊猫化石。专家初步判断,该化石距今 20 万年至 1 万年。下图为地质年代表部分示意图”,据
      此完成下面小题。
      7. 该大熊猫化石可能形成于( )
      A. 寒武纪 B. 侏罗纪 C. 白垩纪 D. 第四纪
      8. 该大熊猫化石所属的地质年代可能出现的现象是( )
      A. 重要的成矿期 B. 被子植物繁盛
      C. 爬行动物盛行 D. 联合古陆形成
      中国地震台网正式测定,2024 年 12 月 24 日 22 时 43 分在宁夏银川市金凤区发生 3.6 级地震,震源深
      度为 12km。下图为地球内部地震波传播速度示意图。据此完成下面小题。
      第 2页/共 8页
      9. 金凤区地震的震源位于( )
      A. 外核 B. 内核 C. 地幔 D. 地壳
      10. 有关示意图叙述正确的是( )
      A ①地壳,②地幔,③地核 B. 乙波无法通过地幔
      C. 甲波由①层进入②层传播速度急剧上升 D. ①层地震波传播速度随深度增加而增快
      2025 年 6 月 19 日,大连出现“窟窿云”奇观(左图),迅速刷爆朋友圈。气象专家表示这是层积云逐
      渐向积雨云演变的自然现象,而积雨云可能会引发雷暴、冰雹等强对流天气。右图示意大气的垂直分层。
      据此完成下面小题。
      11. 大连出现的“窟窿云”位于右图大气垂直分层中的( )
      A. 甲 B. 乙 C. 丙 D. 丁
      12. 关于右图中大气各垂直分层,叙述正确的是( )
      A. 甲一电离层大气反射无线电波 B. 乙一大气以平流运动为主
      C. 丙一发生云雨雾雪等天气现象 D. 丁一航空飞行的理想空域
      下图为大气受热过程图,读图,完成下面小题。
      第 3页/共 8页
      13. 近地面大气温度升高的热量传递过程依次是( )
      A. ①—②—③ B. ①—②—④ C. ②—①—③ D. ①—③—④
      14. 倡导低碳生活,减少 CO2 排放可以使( )
      A. ①增强 B. ③减弱 C. ④减弱 D. ⑤增强
      15. 新疆地区“早穿皮袄午穿纱”反映出当地( )
      A. ①弱、③强 B. ①强、④弱 C. ②强、③弱 D. ②强、④弱
      研究等压线分布可以帮助人们了解风速、风向以及基本的天气状况。下图示意我国西南地区 2025 年 4
      月 4 日 14 时局部近地面气压分布。据此完成下面小题。
      16. 图中各城市此时风速最大的是( )
      A. 成都 B. 昆明 C. 贵阳 D. 昭通
      17. 此时兴义近地面的风向为( )
      A. 东南风 B. 西南风 C. 东北风 D. 西北风
      下图是“某城市建设前后水量平衡示意图”,完成下面小题。
      第 4页/共 8页
      18. 城市建设导致了当地( )
      A. 地下水位上升 B. 地面径流汇集速度减慢 C. 蒸发量增加 D. 汛期洪峰流量加大
      19. 城市建设后地面径流发生变化的主要原因是( )
      A. 生活用水量增加 B. 植被覆盖率增加 C. 降水下渗量减少 D. 城市热岛效应
      20. 针对以上问题,城市环境建设的直接措施是( )
      A. 铺设透水路面,下凹式绿地 B. 分散城市职能 C. 加强公共交通建设
      D. 积极发展第三产业
      海水的温度、盐度和密度是海水最重要的理化性质。下图示意大洋表层海水温度、盐度、密度随纬度
      的变化。读“8 月大西洋表层温度、密度和盐度随纬度的变化”。据此完成下面小题。
      21. 曲线②表示的是( )
      A. 海水温度 B. 海水盐度 C. 海水密度 D. 海水水质
      22. 影响图中曲线①数值变化的主要因素是( )
      A. 大气运动 B. 太阳辐射 C. 海水运动 D. 海陆分布
      23. 与赤道海区相比,副热带海区( )
      A. 温度低、盐度低、密度低 B. 温度高、盐度高、密度低
      C 温度低、盐度高、密度高 D. 温度高、盐度低、密度高
      人们在海边的许多活动都要充分认识并利用潮汐规律。小明同学打算利用暑假去大连老虎滩游玩,在
      临行前查阅了游玩当天(2024 年 8 月 18 日,即农历七月十五)的潮汐表(如下图)。据此完成下面小题。
      第 5页/共 8页
      24. 与一周后(8 月 25 日)相比,8 月 18 日的( )
      A. 高潮位更高,低潮位更低 B. 高潮位和低潮位均更低
      C. 高潮位更低,低潮位更高 D. 高潮位和低潮位均更高
      25. 若小明想去海滩赶海拾贝,最适宜选择的时段是( )
      A. 6:00~7:00 B. 11:00~12:00 C. 15:00~16:00 D. 17:00~18:00
      读喀斯特地貌示意图,完成下面小题。
      26. 喀斯特地貌发育的最基本条件是( )
      A. 岩石有风化裂隙 B. 岩石中含有化石 C. 岩石具有层理构造 D. 岩石具有可溶性
      27. 下列地区最不可能形成图示地貌的是( )
      A. 新疆 B. 贵州 C. 广西 D. 云南
      28. 图中 a、b、c 地貌的形成原因是( )
      A 流水侵蚀 B. 流水沉积 C. 流水溶蚀 D. 人工雕刻
      下图为新月形沙丘示意图。完成下面小题。
      第 6页/共 8页
      29. 图示景观最可能位于我国( )
      A 青藏高原 B. 东北平原 C. 东南沿海 D. 西北内陆
      30. 沙丘所在区域盛行风的风向为( )
      A. 西北风 B. 东南风 C. 西南风 D. 东北风
      第Ⅱ卷非选择题(共 40 分)
      二、综合题(3 个小题,共 40 分。)
      31. 阅读图文材料,完成下列要求。
      在较大湖泊和湖岸之间常形成以一天为周期的湖风和陆风。8 月某日鄱阳湖西侧德安地区(图 1)天气晴
      朗,湖陆风明显,图 2 示意该日午后德安附近上空等压面分布。
      (1)图 2 中 b 地气压_______(填“高于”或“低于”)c 地气压,此时,德安位于_______(填“A 地”
      或“B地”),气温比湖面上更_______(填“高”或“低”),此时近地面为_______(填“湖风”或“陆风”),
      该风对德安有_______(填“增加”或“降低”)温度的作用。
      (2)在鄱阳湖边进行大规模城市建设会使湖风_______,陆风_______。(增强/减弱)
      32. 阅读图文材料,完成下列问题。
      材料一 海水无时无刻不在运动。涨潮时,海水会沿河道自河口向上游上溯,致使海水倒灌入河,江
      河水变咸。当河水中盐分达到或超过 250 毫克/升,就成为咸潮。
      材料二 雷州半岛处于中国大陆最南端。半岛的西南部的苞西盐场为广东省重要的海盐生产基地之一。
      6~9 月为该盐场晒盐的黄金季节,此时盛行东南季风。下图为雷州半岛及其周边海域近海洋表层 8 月盐度分
      布示意图(‰)。
      第 7页/共 8页
      (1)A 和 B 两处海区盐度较低的是____,主要原因是____。
      (2)B 海域表层海水盐度夏季比冬季____(高、低),主要原因____。
      (3)珠江口咸潮多发的季节为____(夏季、冬季),主要自然原因是____。
      33. 阅读图文材料,完成下列问题。
      荔波县地处云贵高原和广西低地间的过渡地带,境内喀斯特地貌广布,该县为亚热带季风气候区,夏
      季降水丰富。某地理兴趣小组于 2025 年暑假组织学生赴荔波县开展“喀斯特地貌专题研学”活动。下图为
      荔波县某地地貌剖面示意图。
      (1)指出甲、乙地貌的名称,并描述甲地貌的特征。
      (2)说明荔波县喀斯特地貌发育典型的有利自然条件。
      (3)简析该地貌特征对人类活动的不利影响。
      第 8页/共 8页

      相关试卷 更多

      资料下载及使用帮助
      版权申诉
      • 1.电子资料成功下载后不支持退换,如发现资料有内容错误问题请联系客服,如若属实,我们会补偿您的损失
      • 2.压缩包下载后请先用软件解压,再使用对应软件打开;软件版本较低时请及时更新
      • 3.资料下载成功后可在60天以内免费重复下载
      版权申诉
      若您为此资料的原创作者,认为该资料内容侵犯了您的知识产权,请扫码添加我们的相关工作人员,我们尽可能的保护您的合法权益。
      入驻教习网,可获得资源免费推广曝光,还可获得多重现金奖励,申请 精品资源制作, 工作室入驻。
      版权申诉二维码
      欢迎来到教习网
      • 900万优选资源,让备课更轻松
      • 600万优选试题,支持自由组卷
      • 高质量可编辑,日均更新2000+
      • 百万教师选择,专业更值得信赖
      微信扫码注册
      手机号注册
      手机号码

      手机号格式错误

      手机验证码 获取验证码 获取验证码

      手机验证码已经成功发送,5分钟内有效

      设置密码

      6-20个字符,数字、字母或符号

      注册即视为同意教习网「注册协议」「隐私条款」
      QQ注册
      手机号注册
      微信注册

      注册成功

      返回
      顶部
      学业水平 高考一轮 高考二轮 高考真题 精选专题 初中月考 教师福利
      添加客服微信 获取1对1服务
      微信扫描添加客服
      Baidu
      map