搜索
      上传资料 赚现金

      云南省曲靖市第一中学2025-2026学年高三上学期教学质量检查四地理试题(含答案)含答案解析

      • 3.94 MB
      • 2026-01-06 21:04:06
      • 16
      • 0
      • 教习网5623548
      加入资料篮
      立即下载
      查看完整配套(共3份)
      包含资料(3份) 收起列表
      试卷
      地理试题.pdf
      预览
      答案
      云南省曲靖市第一中学2025-2026学年高三上学期教学质量检测四地理试题(含答案).docx
      预览
      答案
      地理答案.pdf
      预览
      正在预览:地理试题.pdf
      地理试题第1页
      高清全屏预览
      1/7
      地理试题第2页
      高清全屏预览
      2/7
      地理试题第3页
      高清全屏预览
      3/7
      云南省曲靖市第一中学2025-2026学年高三上学期教学质量检测四地理试题(含答案)第1页
      高清全屏预览
      1/9
      云南省曲靖市第一中学2025-2026学年高三上学期教学质量检测四地理试题(含答案)第2页
      高清全屏预览
      2/9
      云南省曲靖市第一中学2025-2026学年高三上学期教学质量检测四地理试题(含答案)第3页
      高清全屏预览
      3/9
      地理答案第1页
      高清全屏预览
      1/1
      还剩4页未读, 继续阅读

      云南省曲靖市第一中学2025-2026学年高三上学期教学质量检查四地理试题(含答案)含答案解析

      展开

      这是一份云南省曲靖市第一中学2025-2026学年高三上学期教学质量检查四地理试题(含答案)含答案解析,文件包含地理试题pdf、云南省曲靖市第一中学2025-2026学年高三上学期教学质量检测四地理试题含答案docx、地理答案pdf等3份试卷配套教学资源,其中试卷共17页, 欢迎下载使用。
      注意事项:
      1.答卷前,考生务必用黑色字迹钢笔或签字笔将自己的姓名、考生号、考场号和座位号填写在答题卡上。
      2.作答选择题时,选出每小题答案后,用 2B 铅笔把答题卡上对应题目选项的答案信息点涂黑;如需改动,用橡皮擦干净后,再选涂其他答案,答在试卷上无效。
      3.非选择题必须用黑色字迹钢笔或签字笔作答,答案必须写在答题卡各题目指定区域内相应位置上;如需改动,先划掉原来的答案,然后再写上新的答案。
      4.本试卷共7页,共19小题,满分100分。考试用时75分钟。
      一、选择题(本题共16小题,每小题3分,共48分。在每小题列出的四个选项中,只有一个符合题目要求。)
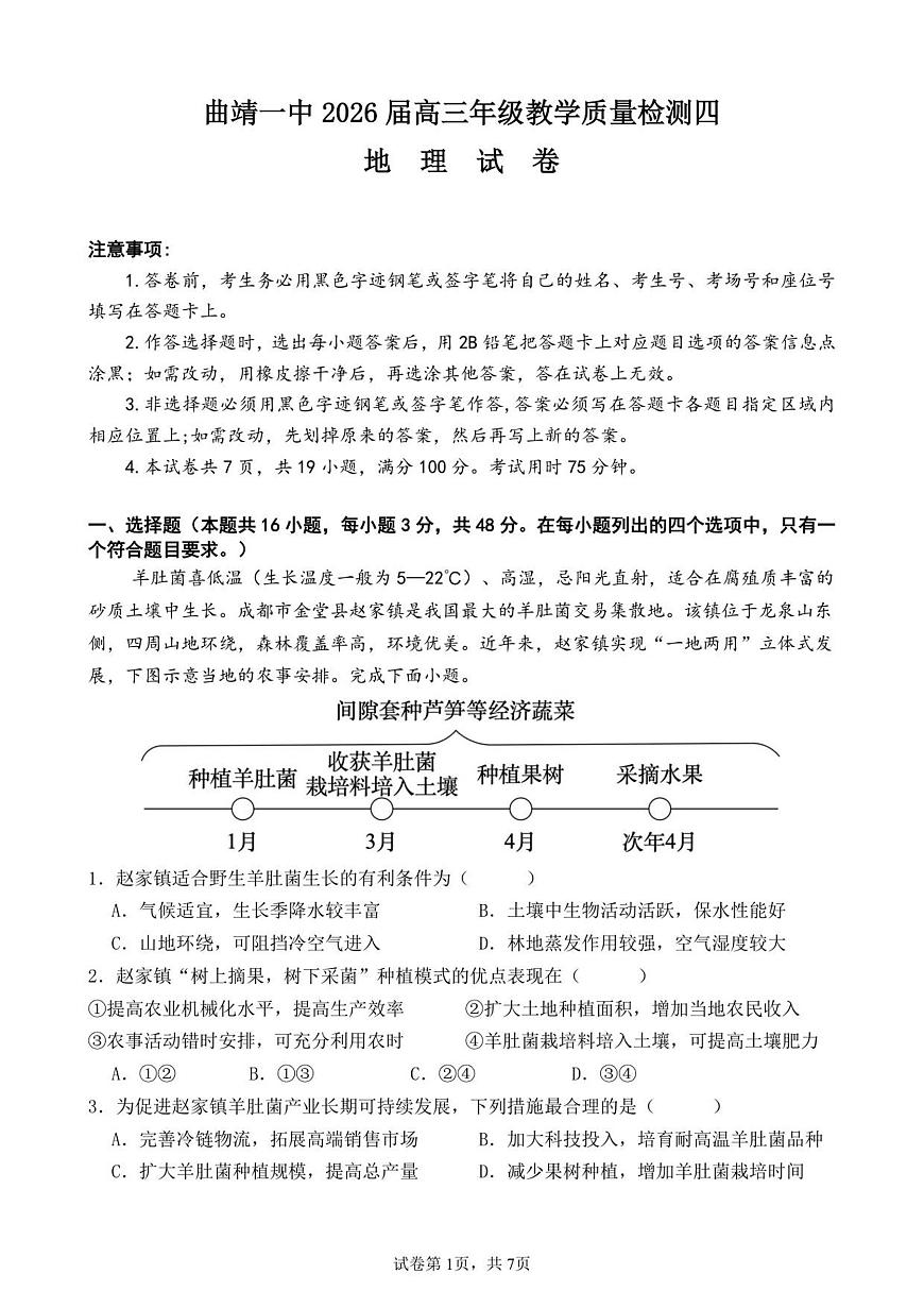
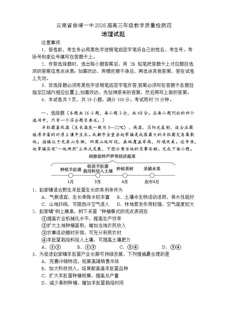
      羊肚菌喜低温(生长温度一般为5—22℃)、高湿,忌阳光直射,适合在腐殖质丰富的砂质土壤中生长。成都市金堂县赵家镇是我国最大的羊肚菌交易集散地。该镇位于龙泉山东侧,四周山地环绕,森林覆盖率高,环境优美。近年来,赵家镇实现“一地两用”立体式发展,下图示意当地的农事安排。完成下面小题。
      1.赵家镇适合野生羊肚菌生长的有利条件为
      A.气候适宜,生长季降水较丰富 B.土壤中生物活动活跃,保水性能好
      C.山地环绕,可阻挡冷空气进入 D.林地蒸发作用较强,空气湿度较大
      2.赵家镇“树上摘果,树下采菌 ”种植模式的优点表现在
      ①提高农业机械化水平,提高生产效率
      ②扩大土地种植面积,增加当地农民收入
      ③农事活动错时安排,可充分利用农时
      ④羊肚菌栽培料培入土壤,可提高土壤肥力
      A.①② B.①③ C.②④ D.③④
      3.为促进赵家镇羊肚菌产业长期可持续发展,下列措施最合理的是
      A.完善冷链物流,拓展高端销售市场
      B.加大科技投入,培育耐高温羊肚菌品种
      C.扩大羊肚菌种植规模,提高总产量
      D.减少果树种植,增加羊肚菌栽培时间
      “绿电”是指在电力生产过程中,二氧化碳排放量为零或趋近于零的绿色电力,主要来自太阳能、风能、水能、生物质能、地热能等;德国在2022年创下了绿电使用纪录,绿电占比已达到48%,几乎覆盖了德国一半的电力消费;下图为德国2022年某月19日06:00-21:45绿电生产结构和电力消费图,这日天气晴好。据此完成下面小题。
      4.该日,德国绿电生产以
      A.风电、光伏发电为主 B.风电、生物质能发电为主
      C.水电、光伏发电为主 D.水电、生物质能发电为主
      5.德国持续、大力推广绿电,可提高应对国际能源市场冲击的能力、主要表现在
      A.减少碳排放 B.减小电网波动 C.降低能源需求 D.减少能源进口
      6.该日所在月份最可能是
      A.1月 B.3月 C.5月 D.7月
      下图为松嫩平原地质剖面图。读图,完成下面小题。
      7.图中
      A.铁力处花岗岩形成年代最老 B.剖面线西端的岩层为侵入岩
      C.通肯河与呼兰河间有向斜构造 D.林甸处第四纪沉积物厚400米
      8.绥化处地层形成的主要地质过程是
      A.古生代岩浆侵入——古生代沉积——抬升侵蚀——下沉第四纪沉积
      B.中生代沉积——抬升侵蚀——下沉第四纪沉积——古生代岩浆侵入
      C.中生代沉积——挤压褶皱——抬升侵蚀——下沉第四纪沉积
      D.古生代岩浆侵入——抬升侵蚀——第四纪沉积——挤压褶皱
      地理研究小组前往东北平原某地开展黑土调查,发现:在典型沉积剖面中,底部是风成黄土(形成于距今约2.50~1.20万年),中上部为黑土。下图示意该地地形及一处沉积剖面。据此完成下面小题。
      9.与距今约1.18~0.56万年相比,距今约2.50~1.20万年该地
      A.气候湿润,植被繁茂 B.气候干旱,植被稀疏
      C.气候湿润,岩石风化强烈 D.气候干旱,岩石风化缓慢
      10.根据剖面结构和黑土形成年代,推知该剖面的位置最可能是
      A.甲处 B.乙处 C.丙处 D.丁处
      圣劳伦斯湾位于圣劳伦斯河口东南 (如左图),夏季受来自北大西洋乃至北冰洋的海水和流冰从贝尔岛海峡涌入海湾,形成逆时针方向的海流,由卡伯特海峡涌出。圣劳伦斯湾被誉为世界上五个最佳观鲸点之一,每到夏季,鲸鱼大量汇聚于圣劳伦斯湾(右图)。此时,来自全球各地的游客都会聚集到圣劳伦斯河,只为目睹这种神秘生物的风采。据此完成下面小题。
      11.圣劳伦斯河魁北克以下河段具备的水文特征正确的是
      A.河水高盐不封冻 B.水深稳定变率小
      C.江宽水浅易淤塞 D.含耐盐藻类生物
      12.形成圣劳伦斯湾逆时针海流的影响因素有
      ①盛行风 ②地转偏向力 ③海陆轮廓 ④海潮顶托
      A.①②④ B.①②③ C.②③④ D.①③④
      13.初夏,鲸鱼开始向圣劳伦斯湾汇聚的主要原因是
      A.饵料丰富 B.盐度下降 C.水温升高 D.气候稳定
      如图为2024年12月1日北京时间20时亚洲部分地区海平面等压线分布图(单位:百帕)。此时,甲地大雪。完成下面小题。
      14.甲地此时风向为
      A.西南风 B.东南风 C.东北风 D.西北风
      15.甲地大雪的主要形成条件是
      ①水汽供应充沛②气流辐散显著③日本暖流影响④上升运动强烈
      A.①② B.②③ C.③④ D.①④
      16.据图分析,此时
      A.乙地大雪纷飞,外出注意保暖 B.丙地寒风凛冽,不宜外出夜跑
      C.丁地满天星宿,适宜户外观星 D.戊地海面封冻,不宜出海作业
      二、综合题(本题共 3 小题,共 52 分)
      17.阅读图文资料,完成下列要求。(18 分)
      位于东非高原的卢旺达曾长期依赖农业和矿业,生产技术落后,资源环境压力大,经济增长乏力。1998 年以来,卢旺达依托有效的国家治理与稳定的营商环境,着力发展信息通信技术业和高端生态旅游业(如观赏珍稀野生动物)等,成功探索了一条以现代服务业为主导的绿色转型道路,成为国际投资在非洲的主要目的地之一。近年来,中卢高质量共建“一带一路”,经贸合作持续加强。如图为卢旺达地理概况图。
      (1)推测卢旺达如果不实施绿色转型发展,可能面临的环境问题。(6 分)
      (2)分析卢旺达发展现代服务业的有利区位条件。(6 分)
      (3)说明中卢经贸合作对卢旺达经济持续发展的作用。(6 分)
      18.阅读图文材料,完成下列要求。(18分)
      孔雀河地处天山南麓,源于博斯腾湖,流域内松散堆积物广布,河岸两侧有胡杨林分布。
      20世纪70年代,图示研究区(位置见图1)的地下水丰富且基本处于天然状态。1980年以来,流域内水资源利用强度日渐加剧,尉犁镇以下河段出现断流现象。2016年开始,在夏季对孔雀河进行生态补水。图2示意甲、乙、丙三地地下水埋藏深度的变化。
      (1)简述20世纪70年代图示研究区地下水丰富的自然条件。(6分)
      (2)指出并分析2006-2015年甲、乙两地地下水埋藏深度变化的差异。(6分)
      (3)有人提出在夏季补水的基础上增加冬季补水,说明该措施的合理性。(6分)
      19.阅读图文材料,完成下列要求。(16分)
      雅鲁藏布江发源于青藏高原西南部的喜马拉雅山北麓,流域平均海拔4100m以上,是世界上海拔最高的河流之一。受历次地壳运动影响,河流纵剖面有多处坡度急剧变化。在急剧变化处,河水切割基岩,形成大规模跌水。其中,有世界著名的雅鲁藏布江大峡谷。图1为该河仲巴-巴昔卡河段纵剖面图,图2为雅鲁藏布江大峡谷起点附近局部河段河道平面图。
      (1)相较于甲地,简述乙地的河道平面形态及成因。(6分)
      (2)指出仲巴—雅鲁藏布江大峡谷起点沿程河道平面形态的分布特点。(4分)
      (3)根据仲巴—巴昔卡河段纵剖面变化,分析所在地的地壳运动特征。(6分)
      云南省曲靖一中2026届高三年级教学质量检测四
      地理试题参考答案
      一、选择题
      二、综合题
      17.(18分)
      (1)气候干旱,不合理的农业生产易引发荒漠化(沙漠化);湖泊萎缩,湿地破坏,生物多样性减少;采矿导致矿产资源枯竭,引发地面塌陷等地质灾害,产生大气污染、水污染、固体废弃物污染等。(6分)
      (2)国家治理有效,政策支持力度大;营商环境稳定,协作条件好;绿色转型发展,环境优美,吸引高技术产业发展;生态旅游资源丰富,适合发展高端旅游业;与我国等其他国家合作,获得国际资金、技术等支持。(6分)
      (3)中国提供资金支持,有利于卢旺达融资;中国提供人才、技术支持,为信息通信等高科技产业发展提供资源;中国人口众多,经济发展快,提供广阔的国际市场和销售渠道;中国游客众多,有利于卢旺达高端旅游业扩大客源;中卢经贸合作项目有利于卢旺达加强基础设施建设,加快城镇化进程,推动产业升级。(6分)
      18.(18分)
      (1)孔雀河源于博斯腾湖,湖泊补给量大且稳定,孔雀河水量较大,较稳定;河流沿岸多松散堆积物,河水易下渗、侧渗补给地下水;胡杨林减缓蒸发,涵养水源;松散堆积物孔隙大,地下水储存空间大。(6分)
      (2)差异:甲地地下水埋深波动下降,下降幅度大;乙地地下水埋深缓慢下降,下降幅度小。(2分)原因:
      甲地地处农田,农业灌溉耗水量大,且距离孔雀河较远,得到河流补给较少,地下水入不敷出;(2分)
      乙地地处农田和自然植被过渡带,农业生产耗水少,胡杨能涵养水源,且距离孔雀河较近,更易获得河流补给。(2分)
      (3)缓解径流量季节分配不均的问题,保障全年有水,维持生态效益;冬季温度低,蒸发弱,补水直接损耗较少,提高地下水位;能更多留存到来年春季,满足胡杨和农作物生长需要;补给沿岸地下水、土壤水;减轻冬春季节干旱风蚀;减轻荒漠化。(6分)
      19.(16分)
      (1)形态:与甲地相比,乙地河道更窄,无分汊。(2分)
      成因:乙地已进入大峡谷,山高谷深,落差大,流速快,下切侵蚀作用强,侧蚀和侧向堆积弱,且受两岸地形阻挡,难以分汊、展宽。(4分)
      (2)宽谷和峡谷相间分布;以宽谷为主,宽谷段多分汊(多沙洲)。(4分)
      (3)总体以抬升为主;宽谷段地壳抬升较快(幅度较大);峡谷段地壳抬升较慢(幅度较小);地壳抬升速度(幅度)的空间差异大。(6分)
      题号
      1
      2
      3
      4
      5
      6
      7
      8
      9
      10
      答案
      C
      D
      A
      A
      D
      B
      A
      C
      B
      C
      题号
      11
      12
      13
      14
      15
      16
      答案
      D
      B
      A
      C
      D
      B

      相关试卷 更多

      资料下载及使用帮助
      版权申诉
      • 1.电子资料成功下载后不支持退换,如发现资料有内容错误问题请联系客服,如若属实,我们会补偿您的损失
      • 2.压缩包下载后请先用软件解压,再使用对应软件打开;软件版本较低时请及时更新
      • 3.资料下载成功后可在60天以内免费重复下载
      版权申诉
      若您为此资料的原创作者,认为该资料内容侵犯了您的知识产权,请扫码添加我们的相关工作人员,我们尽可能的保护您的合法权益。
      入驻教习网,可获得资源免费推广曝光,还可获得多重现金奖励,申请 精品资源制作, 工作室入驻。
      版权申诉二维码
      欢迎来到教习网
      • 900万优选资源,让备课更轻松
      • 600万优选试题,支持自由组卷
      • 高质量可编辑,日均更新2000+
      • 百万教师选择,专业更值得信赖
      微信扫码注册
      手机号注册
      手机号码

      手机号格式错误

      手机验证码 获取验证码 获取验证码

      手机验证码已经成功发送,5分钟内有效

      设置密码

      6-20个字符,数字、字母或符号

      注册即视为同意教习网「注册协议」「隐私条款」
      QQ注册
      手机号注册
      微信注册

      注册成功

      返回
      顶部
      学业水平 高考一轮 高考二轮 高考真题 精选专题 初中月考 教师福利
      添加客服微信 获取1对1服务
      微信扫描添加客服
      Baidu
      map