


所属成套资源:2026东北三省一区点石联考高三上学期12月联合考试及答案(九科)
2026东北三省一区点石联考高三上学期12月联合考试生物(B)含解析
展开 这是一份2026东北三省一区点石联考高三上学期12月联合考试生物(B)含解析,共11页。试卷主要包含了 家蚕茧色由一对等位基因控制等内容,欢迎下载使用。
生物学
本卷满分100分,考试时间75分钟。
☆注意事项:
1. 答卷前,考生务必将自己的姓名、准考证号等填写在答题卡上,并将准考证号条形码粘贴在答题卡的指定位置。考试结束后,将答题卡交回。
2. 回答选择题时,选出每小题答案后,用2B铅笔把答题卡上对应题目的答案标号涂黑。如需改动,用橡皮擦干净后,再选涂其他答案标号。
3. 回答非选择题时,将答案写在答题卡上。写在本试卷上无效。
一、选择题:本题共15小题,每小题2分,共30分。在每小题给出的四个选项中,只有一项是符合题目要求的。
1. 下列关于ATP的叙述,正确的是
A. 由腺嘌呤和三个磷酸基团组成
B. 是驱动细胞生命活动的直接能源物质
C. 水解反应一般与细胞内的放能反应相联系
D. 在细胞中的含量较高从而储存大量化学能
2. 下列关于自然选择学说的叙述,错误的是
A. 自然选择直接作用于个体的表型,会使基因频率发生定向改变
B. 种群中产生的变异是否有利由当前环境与环境变化方向决定
C. 环境直接诱导生物产生适应性突变,并通过选择保留这些突变
D. 当环境突然改变时,中性的基因也可能因此成为有利基因
3. 生命观念中的“结构与功能观”,内涵是指一定结构必然有其对应的功能,而一定功能需要对应的结构来完成。下列有关“结构与功能观”的叙述中正确的是
A. 分布在细胞不同部位的核糖体结构有差异,导致合成的蛋白质种类不同
B. 吞噬细胞的溶酶体能合成多种水解酶,有利于杀死侵入机体的病毒或病菌
C. 高尔基体在分泌蛋白加工运输过程中起交通枢纽作用,是由于其能接收和形成囊泡
D. 根部细胞不含叶绿体,利用这类细胞不可能培育出含叶绿体的植株
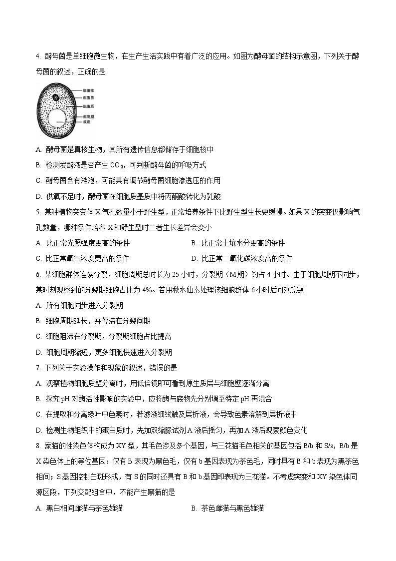
4. 酵母菌是单细胞微生物,在生产生活实践中有着广泛的应用。如图为酵母菌的结构示意图,下列关于酵母菌的叙述,正确的是
A. 酵母菌是真核生物,其所有遗传信息都储存于细胞核中
B. 检测发酵液是否产生CO₂,可判断酵母菌的呼吸方式
C. 酵母菌含有液泡,可能具有调节酵母菌细胞渗透压的作用
D. 供氧不足时,酵母菌在细胞质基质中将丙酮酸转化为乳酸
5. 某种植物突变体X气孔数量小于野生型,正常培养条件下比野生型生长更缓慢。如果X的突变仅影响气孔数量,哪种条件培养X和野生型时二者生长差异会变小
A. 比正常光照强度更高的条件B. 比正常土壤水分更高的条件
C. 比正常氧气浓度更高的条件D. 比正常二氧化碳浓度高的条件
6. 某细胞群体连续分裂,细胞周期总时长为25小时,分裂期(M期)约占4小时。由于细胞周期不同步,某时刻观察到的分裂期细胞占比为4%。若用秋水仙素处理该细胞群体6小时后可观察到
A. 所有细胞同步进入分裂期
B. 细胞周期延长,并停滞在分裂间期
C. 细胞阻滞在分裂期,分裂期细胞占比提高
D. 细胞周期缩短,更多细胞快速进入分裂期
7. 下列关于实验操作和现象的叙述,错误的是
A. 观察植物细胞质壁分离时,用低倍镜即可看到原生质层与细胞壁逐渐分离
B. 探究pH对酶活性影响的实验中,应将酶与底物先分别调至特定pH再混合
C. 在提取和分离绿叶中色素时,若滤液细线触及层析液,会导致色素溶解到层析液中
D. 检测生物组织中的蛋白质时,先加双缩脲试剂A液后摇匀,再加A液后观察颜色变化
8. 家猫的性染色体构成为XY型,其毛色涉及多个基因,与三花猫毛色相关的基因包括B/b和S/s,B/b是X染色体上的等位基因:仅有B表现为黑色毛,仅有b基因表现为茶色毛,同时具有B和b表现为黑茶色相间;S基因控制白斑形成,有S的同时还具有B和b基因即表现为三花猫。不考虑突变和XY染色体同源区段,下列交配组合中,不能产生黑猫的是
A. 黑白相间雌猫与茶色雄猫B. 茶色雌猫与黑色雄猫
C. 黑基相间雌猫与茶白相间雄猫D. 黑色雌猫与茶白相间雄猫
9. 家蚕茧色由一对等位基因控制。将纯种白茧家蚕与纯种黄茧家蚕杂交,F₁ 均为白茧。F₁ 相互交配得到的F₂ 中白茧与黄茧的比例为3:1。收集F₂ 中的白茧家蚕随机交配,预计子代中白茧所占比例为
A.3/4B.1/2C.8/9D.15/16
10. 不同生物在翻译时对某些密码子具有偏好性。以大肠杆菌为工程菌生产人胰岛素时,人的某些密码子在大肠杆菌中对应的tRNA含量很低,称为“稀有密码子”,会导致核糖体在此处停顿,影响翻译效率。通过密码子优化将这些稀有密码子替换为大肠杆菌偏好的同义密码子(编码相同氨基酸的不同密码子),可显著提高胰岛素产量。下列叙述错误的是
A. 密码子的简并性决定了替换同义密码子可能不会改变氨基酸序列
B. 密码子优化可以通过改变基因的碱基序列来规避大肠杆菌的翻译限制
C. 稀有密码子导致核糖体停顿,是因为细胞内与之互补的tRNA较少
D. 经密码子优化后,人胰岛素基因的转录效率得以提高,因此产量增加
11.ABO血型由Iᴬ、Iᴮ 和i决定,Iᴬ 和Iᴮ 对i为显性。Iᴬ 决定A型血,Iᴮ 决定B型血,若Iᴬ、Iᴮ 都存在,则表现为AB型血。某群体中A型血的频率是48%,B型血的频率是20%,AB型血的频率是16%,O型血的频率是16%。则该群体中Iᴬ 基因和Iᴮ 基因的频率分别是
A.36%;24%B.40%;20%C.48%;20%D.50%;50%
12. 脊椎动物多数神经纤维轴突被髓鞘包裹,称为有髓神经。无脊椎动物中大多数神经纤维是无髓神经。探究猫的有髓神经纤维和乌贼的无髓神经纤维直径与兴奋传导速度的关系,结果如图所示。下列叙述正确的是
A. 猫的有髓神经纤维直径大于乌贼的无髓神经纤维直径
B. 猫的神经胶质细胞参与构成有髓神经的髓鞘和轴突
C. 直径2 μm的猫有髓神经与直径200 μm的乌贼无髓神经的传导速度相当
D. 直径5 μm的猫有髓神经元参与的反射弧长度为1 m,完成反射最短需20~25毫秒
13. 血浆可运输维持人体生命活动所需的物质和体内产生的废物等。下列相关叙述错误的是
A. 血浆蛋白进入组织液会引起组织水肿
B. 在人体血浆中能找到激素、糖原等物质
C. 药物或毒物中毒可通过血浆置换治疗
D. 检测血浆中的抗体可用于诊断感染性疾病
14. 内环境稳态是生命活动的基础,对于维持正常的生理功能至关重要。下列叙述正确的是
A. 内环境稳态的维持与神经调节无关
B. 内环境稳态不利于机体适应外界环境变化
C. 低钠血症会导致机体神经肌肉功能障碍
D. 严重中暑患者可一次性摄入大量清水缓解症状
15. 食物经口腔进入胃进行进一步的消化,研究人员为探究胃蠕动的机理,从蟾蜍胸腔中剥离了带有神经的胃,置于人工配制的生理盐水中进行实验(如图所示),刺激A点,胃产生蠕动,同时刺激A、B两点,胃的蠕动明显减慢。下列相关叙述正确的是
A. 两个神经纤维对胃蠕动的调节作用相反
B. 根据实验结果可知,神经纤维X属于传入神经
C. 刺激A点,胃产生蠕动的过程属于非条件反射
D. 神经纤维X、Y支配胃肠蠕动活动受意识支配
二、选择题:本题共5小题,每小题3分,共15分。在每小题给出的四个选项中,有一项或多项是符合题目要求的。全部选对得3分,选对但选不全得1分,有选错得0分。
16. 在人体生命活动中,细胞呼吸为生命活动提供能量和中间产物。下图表示人体细胞内葡萄糖分解的部分过程,其中X、Y代表物质,①~④代表生理过程。下列叙述正确的是
A. 过程①在细胞质基质,②和③过程在线粒体
B.X代表丙酮酸,可进一步转化为氨基酸等物质
C. 在缺氧条件下,X可生成Y,Y可能是乳酸或酒精
D. 在缺氧条件下,葡萄糖的氧化分解只有过程①产生ATP
17. 东莨菪碱能抑制中枢神经系统的兴奋,具有显著的镇静作用;吗啡是一种阿片类毒品,也是麻醉中常用的镇痛药。某研究小组探究了东莨菪碱对吗啡依赖大鼠摄食量、饮水量、尿量及体质量的影响,实验处理及结果如图所示。下列叙述错误的是
A. 中枢神经系统由脑和脊髓及其它们发出的神经组成
B. 东莨菪碱对照组的实验处理为给予注射等量的生理盐水
C. 实验时每组均设置一只吗啡依赖模型大鼠并测定相关指标
D. 东莨菪碱治疗阿片类药物成瘾的关键之一可能是加快药物的排泄
18. 果蝇是遗传学研究的经典材料。研究人员利用两个纯合品系X(RRSS)和Y(rrss)进行杂交实验,其中R/r和S/s为常染色体上的两对等位基因。将品系X与品系Y杂交,F₁ 雌雄个体相互交配,得到F₂ 群体,结果如表所示。下列叙述正确的是
A. 亲本X(RRSS)和Y(rrss)杂交所得F₁ 的基因型为RrSS
B. 推断F₁ 个体产生配子时,基因R/r和S/s所在的染色体可能发生了交换
C. 基因型为RrSS和RRSs的个体数为0,可能是这两类基因型的合子致死
D. 根据F₂ 中各基因型的分布,可推测控制这两对性状的基因位于非同源染色体上
19. 当对温度敏感神经元施加热刺激时,会产生动作电位。下表中记录了在各种温度下对某一温度敏感神经元施加热刺激时的应答,下图表示不同条件下观测到的膜电位变化,下列叙述正确的是
A. 该温度敏感神经元动作电位的阈值范围是40 ℃~43 ℃
B.40 ℃时给予刺激产生的峰值电位与38 ℃时相同
C. 该温度敏感神经元可以区分43 ℃与50 ℃的差异
D.50 ℃与55 ℃刺激引发的动作电位传导速度不同
20. 科研人员欲探究运动联合电针对缺血性脑卒中的治疗效果,以健康大鼠为实验对象展开如下研究:①缺血性脑卒中模型鼠构建:将健康大鼠颈部切口,插入线栓阻塞大脑中动脉血流,2 h后拔出线栓恢复血流,缝合皮肤,术后评估神经功能,确定模型鼠;②选择模型鼠按下表进行分组并处理,将四组大鼠放置在水迷宫的相同位置,记录大鼠到达目的地的时间作为实验结果。下列叙述正确的是
注:“+”越多表示所需时间越长,大鼠学习记忆能力越差。
A. 缺血性脑卒中会影响人脑的高级功能,可能会带来认知障碍
B. 对照组的大鼠应选择与模型鼠性别相同、健康的大鼠
C.D组的干预措施是跑步机上运动,同时用电针刺激穴位
D. 实验结果表明,电针刺激穴位对缺血性脑卒中的治疗效果最好
三、非选择题:本题共5个小题,共55分。
21.(11分)某研究小组对两种不同类型的草本植物群落(群落A和群落B)进行了光照分布和叶面积指数(单位土地面积上植物叶片总面积与土地面积之比)的调查,不同高度下叶面积指数的变化如图1所示;群落中相对光照强度随累积叶面积指数的变化曲线如图2所示。回答下列问题:
(1)叶片叶肉细胞中进行光合作用的场所是________,光合色素主要吸收________(填颜色)光。一定范围内,叶面积指数与光合作用强度________(填“正相关”“负相关”或“没有关系”)。
(2)根据图1可知,群落________的叶片分布更均匀,有利于光在冠层中下层的透射。群落________的叶片主要集中在顶部,导致上层光拦截强烈,下层光照不足。
(3)图2中α代表该群落主要由斜向上展叶(斜立叶)的植物构成,β代表该群落主要由水平展叶(水平叶)的植物构成,得出这一结论的依据是________。
(4)结合图1和图2,判断群落A、B对应的曲线分别是________。从叶型与光能利用的角度分析,群落A和群落B在不同光照条件下的生态适应性差异________。
22.(11分)用新制备的马铃薯悬液探究其对H2O2的分解作用,实验设计和实验结果如下表所示。回答下列问题:
(1)马铃薯悬液中含有________酶,与无机催化剂FeCl3相比,它催化H2O2分解产生气泡的速率更快,体现了酶的________性。
(2)根据该实验设计和实验结果分析,表中“X”的值约为________。在0~2 min时乙组生成O2速率比甲组的快,说明________。
(3)某同学对上述实验进行改进,预设计“探究温度影响马铃薯悬液对H2O2的分解作用”的实验。该同学预设的实验________(填“是”或“否”)科学,判断的理由是________。
23.(11分)某植物花色受独立遗传的三对等位基因(A/a、B/b、C/c)控制,其色素合成途径如下图所示,其中红色素与蓝色素混合为紫色,黄色素与蓝色素混合为绿色。回答下列问题:
(1)该植物花色的遗传体现了基因通过控制________来控制代谢过程,进而控制生物性状。
(2)若某植株的基因型为AAbbCC,其花色为________;若某植株的基因型为aaBBcc,其花色为________。
(3)研究人员利用上述品系进行杂交实验:甲(黄色花)×乙(蓝色花),F1全为紫色花,F1自交得F2。从F2紫色花植株中任取一株,其为纯合子的概率是________。
(4)现有一株未知基因型的黄色花植株(丙),请设计一个最简便的遗传学实验方案,写实验思路、预期结果及结论。
实验思路:________;
预期结果及结论:________。
24.(11分)酪氨酸酶参与黑色素合成。将某雌性果蝇诱变处理使其细胞中的DNA碱基替换,与野生型雄性果蝇交配后子代个体中绝大部分为正常个体,仅5个雄性个体为突变体。从野生型(w)、诱变处理的雌性(al)、子代正常个体(n)、子代突变体(ⅰ~Ⅴ)中提取mRNA与蛋白质,并通过电泳法分离酪氨酸酶及编码酪氨酸酶的mRNA,结果如下图所示(条带量越少,表示该mRNA或酪氨酸酶蛋白量越少)。回答下列问题:
(1)诱变处理的细胞可能是 ________ (填“体细胞”“生殖细胞”或“体细胞和生殖细胞”),检测到子代突变体酪氨酸酶基因异常,体现了基因突变具有 ________ ________ 的特点。
(2)控制酪氨酸酶的基因位于 ________ (填“常”或“X”)染色体上,若酪氨酸酶合成由等位基因A/a控制,尝试写出子代突变体的基因型 ________。
(3)子代突变体ⅱ的mRNA及蛋白质的条带与正常个体一致,但仍表现为突变体,尝试分析可能原因 ________。
(4)请在以下原因中,推测突变体ⅰ、Ⅲ、Ⅳ、Ⅴ电泳结果的可能原因:ⅰ- ________;Ⅲ- ________;Ⅳ- ________;Ⅴ- ________。
①酪氨酸酶基因缺失。
②酪氨酸酶基因的启动子区域突变,RNA合成受阻。
③酪氨酸酶基因转录后,内含子部分序列未被正常剪接,导致氨基酸序列中插入多余肽段。
④酪氨酸酶基因转录后,缺失1个氨基酸。
⑤酪氨酸酶中的1个氨基酸被替换导致蛋白不稳定,翻译后被降解。
⑥酪氨酸酶基因转录的mRNA上终止密码子发生碱基替换,氨基酸序列改变。
⑦酪氨酸酶基因转录的mRNA上某个氨基酸密码子被替换为终止密码子。
25.(11分)内环境的相对稳定是细胞执行正常功能的基础,而稳态则是生物体通过各种调节机制维持内环境相对稳定的状态。回答下列问题:
(1)内环境稳态的主要调节机制是 ________ 调节网络。在高温环境中从事体力劳动最容易中暑,说明 ________。
(2)内环境的相对稳定包括内环境理化性质的相对稳定,内环境的理化性质包括 ________ ________ ________ 三个主要方面。口服药物治疗流感,该方式下药物经消化道和小肠上皮细胞消化吸收后首先进入人体内环境中的 ________。人体脑部受到严重外伤时可能会引发脑水肿,其发病机制主要为 ________。
(3)临床上常用地塞米松治疗水肿,现研发一种新药M用于治疗水肿,为了研究药物M治疗水肿的效果,除设置M+水肿模型鼠组外,还需设置 ________、________,并在给药前和给药后分别测量每组小鼠的水肿指数。
试卷答案
1.B (2分) 2.C (2分) 3.C (2分) 4.C (2分) 5.C (2分)
6.C (2分) 7.A (2分) 8.A (2分) 9.C (2分) 10.D (2分)
11.A (2分) 12.C (2分) 13.C (2分) 14.B (2分) 15.A (2分)
16.BC (3分) 17.ABC (3分) 18.BC (3分) 19.BC (3分) 20.AC (3分)
21.
(1)叶绿体 (1分) 蓝紫光和红光 (1分) 正相关 (1分)
(2)A (1分) B (1分)
(3)斜立叶的植物构成的群落中,相对光照强度随累积叶面积指数的变化较小 (2分)
(4)β、α (2分) 群落A的叶面积指数在各高度分布更均匀,能更有效地利用弱光;群落B的叶面积指数主要分布在较高处,能更有效地利用强光 (2分)
22.
(1)过氧化氢 (1分) 高效 (1分)
(2)10 (2分) 乙组过氧化氢溶液浓度高于甲组,酶促反应速率快 (2分)
(3)否 (1分) 温度会影响过氧化氢的分解,干扰实验结果 (2分)
23.
(1)酶的合成 (1分)
(2)紫色 (1分) 白色 (1分)
(3)19 (2分)
(4)让丙植株自交,观察并统计子代植株花色 (2分) 若子代植株全为黄花,则丙植株基因型为AAbbcc(或aaBBcc或aabbCC);若子代植株出现白花,则丙植株基因型为Aabbcc(或aaBbcc或aabbCc) (4分)
24.
(1)生殖细胞 (1分) 低频性、随机性 (2分)
(2)X (1分) X Y (2分)
(3)酪氨酸酶基因转录后,内含子部分序列未被正常剪接,导致氨基酸序列中插入多余肽段,使酶的结构和功能异常 (2分)
(4)② (1分) ⑦ (1分) ⑤ (1分) ④ (1分)
25.
(1)神经—体液—免疫 (1分) 人体调节能力是有一定限度的 (2分)
(2)渗透压、酸碱度和温度 (2分) 组织液 (1分) 脑部外伤导致毛细血管壁通透性增加,血浆蛋白进入组织液,使组织液渗透压升高,组织液增多 (2分)基因型
RRSS
RRSs
RrSS
RrSs
rrSS
rrSs
RRss
Rrss
rrss
个体数
176
83
0
286
77
66
0
61
110
刺激温度(℃)
38
40
43
45
48
50
55
动作电位产生次数(次/秒)
0
0
1
3
7
10
10
组别
大鼠类型
干预措施
实验结果
A组
模型鼠
不处理
+++++
B组
模型鼠
跑步机上运动
++
C组
模型鼠
电针刺激穴位
++
D组
模型鼠
?
+
组别
马铃薯悬液(mL)
H2O2溶液(mL)
温度(℃)
pH
O2生成总量相对值
甲组
0.5
5
20
7.0
乙组
0.5
X
20
7.0
相关试卷 更多
- 1.电子资料成功下载后不支持退换,如发现资料有内容错误问题请联系客服,如若属实,我们会补偿您的损失
- 2.压缩包下载后请先用软件解压,再使用对应软件打开;软件版本较低时请及时更新
- 3.资料下载成功后可在60天以内免费重复下载
免费领取教师福利 

.png)




