





【生物】河南省多地2025-2026学年高一上学期11月质量检测试题(学生版+解析版)
展开 这是一份【生物】河南省多地2025-2026学年高一上学期11月质量检测试题(学生版+解析版),文件包含生物河南省多地2025-2026学年高一上学期11月质量检测试题解析版docx、生物河南省多地2025-2026学年高一上学期11月质量检测试题学生版docx等2份试卷配套教学资源,其中试卷共25页, 欢迎下载使用。
一、选择题:本题共20小题,每小题2分,共40分。在每小题给出的四个选项中,只有一项符合题目要求。
1. 国内首款创新型四价流感病毒亚单位疫苗——慧尔康欣获批扩龄,适用年龄范围从原来“3 岁及以上人群”扩展至“6 月龄及以上人群”,为小月龄宝宝穿上了更安全的流感“防护甲”。下列有关流感病毒与细胞的叙述,正确的是( )
A. 病毒不属于生命系统的结构层次
B. 病毒的遗传物质存在于细胞核中
C. 病毒虽然结构简单,但也含有核糖体
D. 流感病毒可独立进行繁殖,传染性强
2. 施莱登和施旺通过对动物细胞和植物细胞的观察、研究,共同提出了细胞学说。下列有关细胞学说的叙述,正确的是( )
A. 施莱登运用不完全归纳法得出了所有生物都是由细胞构成的结论
B. 施旺认为动物体由细胞构成,动物的个体发育过程从受精卵开始
C. 魏尔肖观察植物分生区细胞,发现新细胞的产生是细胞分裂的结果
D. 细胞学说揭示了所有生物具有统一性,从而阐明了生物界的统一性
3. 淡水水域被污染后引起富营养化,导致蓝细菌和绿藻大量繁殖,会形成让人讨厌的水华。下列有关蓝细菌和绿藻的叙述,正确的是( )
A. 二者细胞内的染色体主要分布在拟核区域
B. 蓝细菌为原核生物,其遗传物质都是 RNA
C. 蓝细菌和绿藻均含有细胞壁、细胞膜和细胞质
D. 蓝细菌和绿藻与光合作用有关的色素种类相同
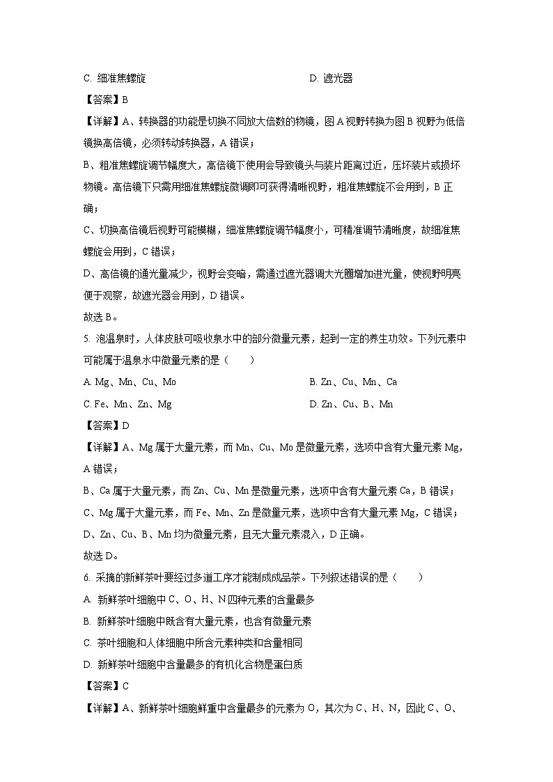
4. 如图A、B为用光学显微镜观察到的视野,若要把图A视野转换为图B视野,不会用到的显微镜结构是( )
A. 转换器B. 粗准焦螺旋
C. 细准焦螺旋D. 遮光器
5. 泡温泉时,人体皮肤可吸收泉水中的部分微量元素,起到一定的养生功效。下列元素中可能属于温泉水中微量元素的是( )
A Mg、Mn、Cu、MB. Zn、Cu、Mn、Ca
C. Fe、Mn、Zn、MgD. Zn、Cu、B、Mn
6. 采摘的新鲜茶叶要经过多道工序才能制成成品茶。下列叙述错误的是( )
A. 新鲜茶叶细胞中C、O、H、N四种元素的含量最多
B. 新鲜茶叶细胞中既含有大量元素,也含有微量元素
C. 茶叶细胞和人体细胞中所含元素种类和含量相同
D. 新鲜茶叶细胞中含量最多的有机化合物是蛋白质
7. 水是生物生存的重要资源,也是生物体最重要的组成部分。下列叙述错误的是( )
A. 心肌细胞中的水主要与其他物质结合,形成结合水
B. 水分子的流动性与水分子间氢键的断裂和形成有关
C. 水的比热容较高,对维持生命系统的稳定性十分重要
D. 自由水含量减少有利于植物细胞度过不利低温条件
8. 由于今年秋季雨水较多,我国北方多地秋收受阻,小麦播种时间推迟。为保证小麦种子的质量和发芽率,种子储存前需要经过晒种和入库两个环节。下列叙述错误的是( )
A. 烘烤晒干的种子会使结合水转变为自由水散失
B. 晒种过程会降低细胞中自由水和结合水的比值
C. 自由水增加会抑制细胞呼吸,使小麦种子储藏时间延长
D. 萌发过程中小麦种子细胞内自由水与结合水的比值增大
9. 水和无机盐的平衡,对维持生物体的稳定起着关键的作用,是生物体各种生命活动正常进行的必要条件。下列叙述正确的是( )
A. 无机盐都可以为人体生命活动提供能量
B. 人体血液中钙含量过高会导致肌肉抽搐
C. Mg可以参与苹果叶肉细胞中叶绿素的合成,与光合作用有关
D. 植物细胞中的无机盐含量很少,且大多数以化合物的形式存在
10. 下列关于糖类的叙述,正确的是( )
A. 糖尿病病人可大量食用无甜味的面条、米饭等主食
B. 纤维素属于多糖,广泛分布在植物细胞的细胞壁中
C. 单糖、二糖和多糖都能被人体直接吸收利用
D. 糖原和脂肪都是由单体连接成的大分子物质
11. 牛奶中含有乳糖,缺乏乳糖酶(可水解乳糖)的人喝牛奶后,未被消化的乳糖直接进入大肠,刺激大肠蠕动加快,造成腹鸣、腹泻等症状。下列叙述正确的是( )
A. 乳糖和脂肪的元素组成相同,但脂肪中氢多氧少
B. 可利用斐林试剂来检测乳糖是否能被乳糖酶水解
C. 乳糖的水解产物与淀粉、纤维素和糖原彻底水解的产物相同
D. 人体内的糖类可大量转化成脂肪,脂肪也能大量转化成糖类
12. 几丁质是N-乙酰-D-葡萄糖胺通过β连接聚合而成的结构同多糖,广泛存在于甲壳类动物的外壳、昆虫的甲壳和真菌的细胞壁中,也存在于一些绿藻中,主要是用来支撑身体骨架,以及对身体起保护作用。下列叙述正确的是( )
A. 几丁质、淀粉与纤维素的元素组成相同
B. 构成几丁质、糖原与纤维素的单体相同
C. 几丁质与脂肪都是细胞中重要的储能物质
D 几丁质可用于废水处理、制作人造皮肤等
13. 近年来,脂肪肝的发病年龄呈年轻化趋势,儿童脂肪肝的发病率也在增加。长期食用大量高热量高脂肪的食物,是导致脂肪肝低龄化的重要原因之一。下列关于脂肪的叙述错误的是( )
A. 动物体内的脂肪具有保温、储能和缓冲压力等作用
B. 一分子脂肪由三分子甘油和一分子脂肪酸反应形成
C. 用苏丹Ⅲ染液可将花生子叶细胞部分区域染成橘黄色
D. 花生油在室温下呈液态,与其富含不饱和脂肪酸有关
14. 脂质是一类不溶于水的有机物,具有多种生物学功能。下列叙述正确的是( )
A. 雌激素属于固醇类物质,可以促进卵细胞的形成
B. 植物细胞中的磷脂和胆固醇含量极高,功能复杂
C. 维生素 D 是构成骨骼的主要成分,缺乏会影响骨骼发育
D. 磷脂主要参与细胞膜的构成,与脂肪的组成元素相同
15. 硒是一种非金属元素,能替换半胱氨酸中的硫原子形成组成人体蛋白质的第21种氨基酸——硒代半胱氨酸。在人体中硒含量很少,合成硒代半胱氨酸的原料需不断从食物中获取。下列叙述正确的是( )
A 硒代半胱氨酸需要不断从食物中获取,属于必需氨基酸
B. 同时具有氨基和羧基的有机物就是组成蛋白质的氨基酸
C. 氨基酸脱水缩合形成肽链的过程中会产生水,水中的 O 来自氨基和羧基
D. 硒代半胱氨酸在肽链中的位置改变时,相应蛋白质的功能可能发生变化
16. 近些年,含有胶原蛋白的美容产品深受广大女性的追捧。下列叙述正确的是( )
A. 来自不同生物的胶原蛋白中氨基酸种类相同
B. 高温加热会改变胶原蛋白的空间结构和功能
C. 胶原蛋白中的氮元素主要存在于游离的氨基中
D. 美容产品中的胶原蛋白可直接被表皮细胞吸收
17. 催产素主要作用是促进子宫收缩,如图为其分子结构,其中 Cys、Tyr、Ile 等表示不同氨基酸,“—S—S—”表示二硫键,由两个—SH 脱去2个H生成。下列叙述正确的是( )
A. 催产素是由 9 个氨基酸脱水缩合形成的环肽
B. 催产素合成过程中相对分子质量减少了 144
C. 强酸、强碱等能破坏催产素中的肽键使其失去活性
D. 形成“—S—S—”的—SH 存在于氨基酸的 R 基中
18. DNA 与 RNA 是真核细胞中广泛存在的两种核酸。下列叙述错误的是( )
A. RNA 彻底水解后可以得到六种产物
B. DNA 和 RNA 分布在细胞不同区域
C. 双链 DNA 的稳定性高于单链 RNA
D. RNA 与 DNA 中含有的五碳糖不同
19. miRNA 是一种广泛存在于细胞中的长约 18~22 个核苷酸的单链 RNA 分子。下列叙述正确的是( )
A. miRNA 中含有的碱基是 A、T、C、G
B. miRNA 中只含有 1 个游离的磷酸基团
C. miRNA 中每个五碳糖都与两个磷酸分子相连
D. 由 22 个核苷酸组成的 miRNA 最多有种
20. 如图表示有关生物大分子的简要概念图,下列叙述正确的是( )
A. 若A中有N、P元素,则肝细胞中共有6种B
B. 若A中只有C、H、O元素,则C一定是糖原
C. 若B为葡萄糖,则某植物细胞中C只有一种
D. 若B为核糖核苷酸,则 C 以碳链为基本骨架
二、非选择题:本题共5小题,共60分。
21. 黄河三角洲自然保护区是中国最完整、最广阔、最丰富的湿地生态系统。如图 1 是湿地中常见的两种生物,图 2 中①②、③④为显微镜的两种镜头。回答下列问题:
(1)一个蓝细菌属于生命系统结构层次中的______层次。变形虫和蓝细菌共有的细胞结构是______。
(2)图1中属于原核生物的是______,判断理由是_______,其细胞中的DNA主要存在于______。
(3)图2中表示物镜的是______,判断依据是______。镜头①的放大倍数______(填“大于”“等于”或“小于”)镜头②。
(4)研究人员用显微镜观察变形虫时,发现显微镜视野中有一处污物,污物可能存在于_______(答三种)上,确定污物所在位置的方法是_______。
22. 椰子是一种广受欢迎的水果,椰肉、椰汁均可食用,口感鲜美,营养价值较高。某研究小组想通过实验探究椰肉中是否含有还原糖、脂肪和蛋白质,进行了如下实验。回答下列问题:
(1)检测椰子中的还原糖:检测还原糖所用的试剂是______,实验前需先将该试剂的甲液和乙液______后再加入椰汁中。若实验未进行水浴加热,椰汁的颜色变化为______;若将椰汁换成蔗糖溶液并进行还原糖的检测,溶液的颜色变化为______,蔗糖溶液出现上述颜色变化的原因是______。
(2)检测椰子中的脂肪:可选用果肉组织切片进行显微镜检测。该实验中用到的体积分数为50%的酒精的作用是______。若采用体积分数为75%的酒精进行实验,导致的结果可能是_______。
(3)检测椰子中的蛋白质:先向试管内注入2 mL组织样液,然后向试管内加入1mL双缩脲试剂A液,摇匀,再向试管内加入4滴双缩脲试剂B液,摇匀。若组织样液出现______,则说明含有蛋白质。______(填“能”或“不能”)用双缩脲试剂检测变性的蛋白质,理由是______。
23. 广泛存在于生物体内的物质常可依据一定的逻辑关系互相关联,如图1所示。回答下列问题:
(1)若图1中②③④都是以葡萄糖为单体构成的大分子物质,则①表示______,②③④的结构和功能不同是由_______造成的。
(2)若图1中①表示固醇,则②③④可表示胆固醇、______和维生素D。______(填名称)可参与人体血液中脂质的运输,维生素D在人体内的作用是______。
(3)若图1中①表示脂质,则②③④表示脂肪、______。脂肪酸是构成脂肪的成分之一,图2是某种脂肪酸的分子结构,该脂肪酸属于______(填“饱和”或“不饱和”)脂肪酸,其熔点较______(填“高”或“低”)。
24. 肌红蛋白是哺乳动物肌肉中储氧的蛋白质,由一条肽链盘绕一个血红素辅基形成,血红素辅基和肽链间不发生脱水缩合,如图甲为血红素辅基结构,图乙为该肽链部分片段,该片段共有153个氨基酸参与形成。回答下列问题:
(1)组成肌红蛋白的基本单位是氨基酸,不同氨基酸的区别在于_______的不同。氨基酸的结构通式可表示为_______。
(2)图乙肽链片段中至少含有_______个肽键,至少含有_______个游离的羧基。已知该肽链片段中含有5个丙氨酸(分子式为),分别位于第25、68、69、103、153位。若人为破坏每个丙氨酸两侧的肽键,得到的小分子肽有_______种,所有小分子肽中肽键的数目比原肽链_______(填“增加”或“减少”)________个。
(3)血红蛋白与肌红蛋白都含有血红素,血红素是血红蛋白分子的重要组成部分,其中的是血红蛋白运输氧的关键物质,能可逆地与结合,当它与氧结合时,暗红色的缺氧静脉血变为鲜红色的富氧动脉血。煤气中毒患者(主要表现为CO中毒)各种组织细胞都处于缺氧状态,原因可能是_______。
25. 如图为两种核酸分子的局部结构图。回答下列问题:
(1)图中2、3、4的名称分别是_______、______、_______。核酸______(填“甲”或“乙”)可与蛋白质结合形成染色体。
(2)核酸乙与核酸甲在化学组成上的区别是核酸乙有_______,而核酸甲没有。不同的核酸乙的区别在于_____不同。
(3)大肠杆菌细胞内含碱基A、G、C、T的核苷酸有_______种。
(4)人类遗传病是遗传物质改变引起的疾病。某口服核酸保健品宣称含有多种核酸,能替换人体内有缺陷的遗传物质,可有效治疗各种遗传病。你认为该宣传是否真实有效?______,判断理由是______。
相关试卷 更多
- 1.电子资料成功下载后不支持退换,如发现资料有内容错误问题请联系客服,如若属实,我们会补偿您的损失
- 2.压缩包下载后请先用软件解压,再使用对应软件打开;软件版本较低时请及时更新
- 3.资料下载成功后可在60天以内免费重复下载
免费领取教师福利 







