


所属成套资源:福建省宁德市五校联盟2025-2026学年高一上学期12月期中质量监测试题
福建省宁德市五校联盟2025-2026学年高一上学期12月期中质量监测试题 生物(含答案)
展开 这是一份福建省宁德市五校联盟2025-2026学年高一上学期12月期中质量监测试题 生物(含答案),共11页。试卷主要包含了单选题,解答题,实验题等内容,欢迎下载使用。
1.细胞学说是现代生物学基础理论之一,下列关于细胞学说及其建立过程的叙述,错误的是( )
A.细胞学说为后来生物进化论的确立埋下了伏笔
B.罗伯特·胡克用显微镜观察并命名了细胞,为生物学研究进入细胞水平打下基础
C.细胞学说在阐述了动植物的差异性的基础上,揭示了动植物的统一性
D.细胞学说使人们认识到植物和动物有共同的结构基础,从而打破了动植物学之间横亘的壁垒
2.下列事实或证据不是支持细胞是基本生命系统这一观点的是( )
A.人体受到刺激后完成缩手反射
B.淀粉酶在消化道内将淀粉水解成麦芽糖
C.病毒没有细胞结构,必须在宿主细胞中才能进行增殖
D.变形虫是单细胞生物,可以完成摄食和代谢废物的排放等生命活动
3.支原体肺炎是一种常见的传染病,阿奇霉素常作为治疗支原体肺炎感染的有效药物。下列叙述正确的是( )
A.肺炎支原体的遗传物质位于细胞核的染色体上
B.阿奇霉素的作用机理可能是抑制肺炎支原体的细胞壁合成
C.肺炎支原体没有细胞器,可能是最简单的单细胞生物
D.肺炎支原体既属于生命系统中最基本的细胞层次,也属于个体层次
4.下列关于检测生物组织中有机物实验的描述,正确的是( )
A.实验结束时,剩余斐林试剂需要装入棕色瓶,以便长期保存备用
B.用双缩脲试剂检测性激素时不需要水浴加热即可出现紫色反应
C.脂肪鉴定过程中使用体积分数为75%的酒精是为了洗去浮色
D.若某组织样液用斐林试剂检测后出现较多的砖红色沉淀,说明该样液中含有大量的还原糖
5.煎包以其金黄酥脆、馅料鲜美的特色赢得广大食客的喜爱。下列相关叙述正确的是( )
A.煎包中存在大量的蛋白质,在煎制过程中,蛋白质的肽键均断裂
B.煎包中糖类和脂肪含有的元素种类及各元素的相对含量基本相同
C.煎包中过多的脂肪在人体内能随时转化为糖类,作为能源物质分解供能
D.煎包制作时要添加食用油,其化学成分主要是甘油三酯,元素组成只有C、H、O
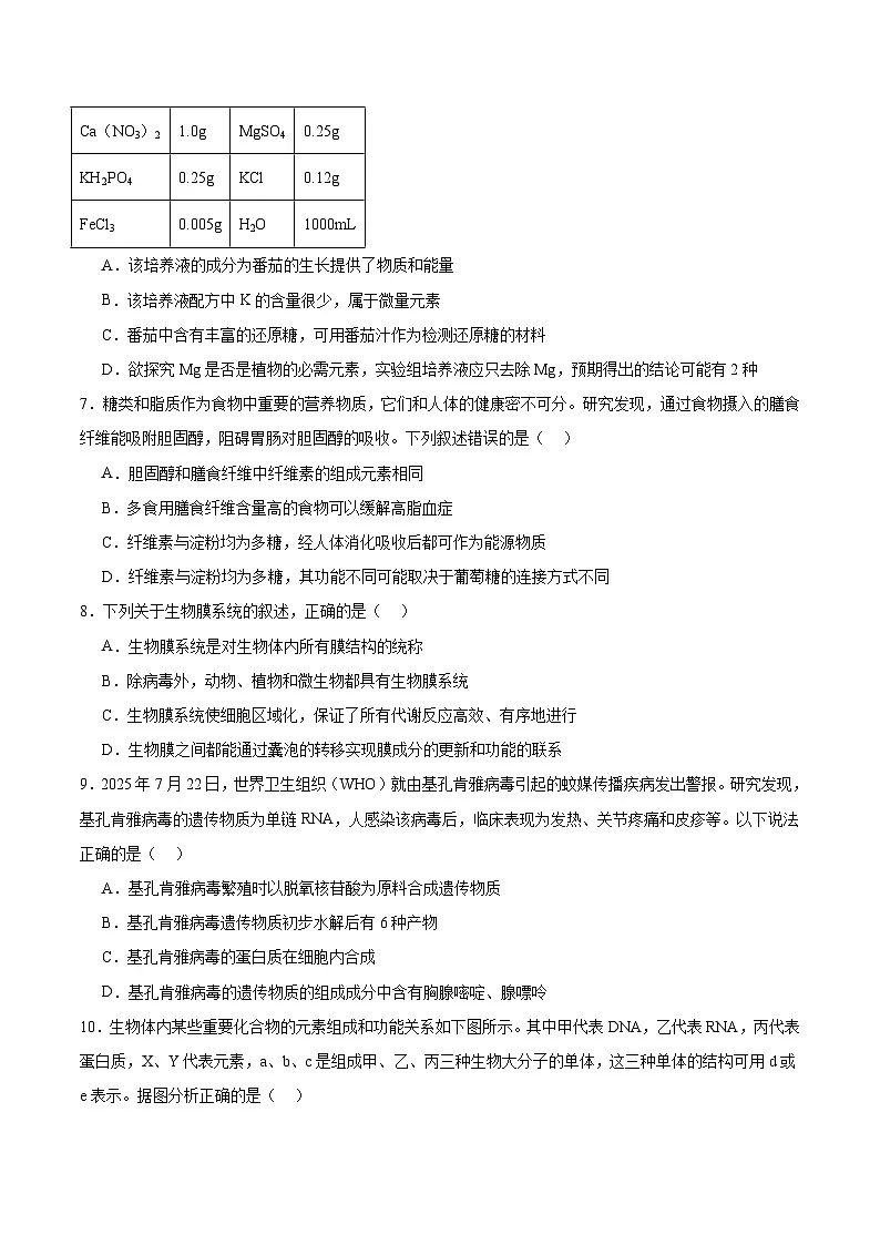
6.下表是用于无土栽培番茄的一种培养液配方,下列说法正确的是( )
A.该培养液的成分为番茄的生长提供了物质和能量
B.该培养液配方中K的含量很少,属于微量元素
C.番茄中含有丰富的还原糖,可用番茄汁作为检测还原糖的材料
D.欲探究Mg是否是植物的必需元素,实验组培养液应只去除Mg,预期得出的结论可能有2种
7.糖类和脂质作为食物中重要的营养物质,它们和人体的健康密不可分。研究发现,通过食物摄入的膳食纤维能吸附胆固醇,阻碍胃肠对胆固醇的吸收。下列叙述错误的是( )
A.胆固醇和膳食纤维中纤维素的组成元素相同
B.多食用膳食纤维含量高的食物可以缓解高脂血症
C.纤维素与淀粉均为多糖,经人体消化吸收后都可作为能源物质
D.纤维素与淀粉均为多糖,其功能不同可能取决于葡萄糖的连接方式不同
8.下列关于生物膜系统的叙述,正确的是( )
A.生物膜系统是对生物体内所有膜结构的统称
B.除病毒外,动物、植物和微生物都具有生物膜系统
C.生物膜系统使细胞区域化,保证了所有代谢反应高效、有序地进行
D.生物膜之间都能通过囊泡的转移实现膜成分的更新和功能的联系
9.2025年7月22日,世界卫生组织(WHO)就由基孔肯雅病毒引起的蚊媒传播疾病发出警报。研究发现,基孔肯雅病毒的遗传物质为单链RNA,人感染该病毒后,临床表现为发热、关节疼痛和皮疹等。以下说法正确的是( )
A.基孔肯雅病毒繁殖时以脱氧核苷酸为原料合成遗传物质
B.基孔肯雅病毒遗传物质初步水解后有6种产物
C.基孔肯雅病毒的蛋白质在细胞内合成
D.基孔肯雅病毒的遗传物质的组成成分中含有胸腺嘧啶、腺嘌呤
10.生物体内某些重要化合物的元素组成和功能关系如下图所示。其中甲代表DNA,乙代表RNA,丙代表蛋白质,X、Y代表元素,a、b、c是组成甲、乙、丙三种生物大分子的单体,这三种单体的结构可用d或e表示。据图分析正确的是( )
A.人体细胞内含有甲与乙,其中甲是主要的遗传物质
B.大肠杆菌细胞中单体a、b的结构可用d表示,其中d的种类有4种
C.甲、乙的多样性由d中的n充分体现,丙的多样性由e中的R充分体现
D.图2中d、e分别是构成生物体遗传信息的携带者和生命活动的承担者的基本单位
11.细胞受到冰冻时,蛋白质分子相互靠近,当接近到一定程度时,蛋白质分子中相邻近的巯基(—SH)氧化形成二硫键(—S—S—)。解冻时,蛋白质氢键断裂,二硫键仍保留(如图所示)。下列说法正确的是( )
A.解冻后蛋白质功能恢复正常
B.结冰和解冻过程涉及到肽键的变化
C.抗冻植物有较强的抗巯基氧化能力
D.与结冰前相比,结冰后蛋白质的相对分子质量不会发生改变
12.脂质体是由磷脂等成分制备的人工膜囊泡,其结构与细胞膜相似,可作为药物的运载体(如图所示)。下列相关叙述正确的是( )
A.亲水性药物应包裹在脂质体的a处
B.脂质体的稳定性不受温度等的影响
C.脂质体与细胞膜的融合过程,体现了细胞膜具有选择透过性
D.脂质体能与细胞膜融合,是因为其结构与细胞膜完全相同
13.如图是某细胞部分结构的示意图,①~⑥表示相关结构。下列叙述错误的是( )
A.结构①和⑥均由磷脂双分子层和蛋白质组成
B.结构⑤是蛋白质的合成场所,其形成与结构③密切相关
C.结构④主要由DNA和蛋白质组成,能被碱性染料染成深色
D.结构②是蛋白质和RNA运输的通道,唾液腺细胞中的该结构比心肌细胞少
14.乳铁蛋白是哺乳动物细胞产生的一种分泌蛋白,在乳汁中含量丰富。它能高效结合铁离子,进入肠道后通过与细菌竞争铁离子,抑制细菌生长。下列叙述正确的是( )
A.乳铁蛋白在游离的核糖体上合成后直接分泌到细胞外
B.哺乳期妇女缺铁会显著降低乳汁中乳铁蛋白的含量
C.乳铁蛋白的分泌过程不需要高尔基体的参与
D.乳铁蛋白通过降低铁离子从而抑制细菌增殖
15.叶绿体在叶肉细胞内的定位和分布受到动态调控。下图分别表示不同光照强度下,细胞中叶绿体的分布状态。下列叙述错误的是( )
A.叶绿体是光合作用的场所,在光学显微镜的高倍镜下不能看到双层膜结构
B.叶绿体通过CHUPI蛋白锚定在细胞骨架上,推测CHUPI蛋白位于叶绿体的内膜
C.用高倍显微镜观察黑藻叶片临时装片时,细胞质基质中叶绿体的运动可作为观察细胞质流动的标志
D.图甲表示弱光下细胞中叶绿体的分布状态,能最大程度吸收光能以适应弱光环境
16.油菜种子成熟过程中部分有机物的含量变化如图所示。与糖类相比,蛋白质不易转化为脂肪,蛋白质的水解产物需先转化为糖类,才能再转化为脂肪,整个过程均耗能。下列叙述错误的是( )
A.油菜种子成熟过程中,结合水与自由水的比值逐渐升高
B.成熟后期油菜种子中含量最高的有机物可用苏丹Ⅲ染液进行检测
C.油菜种子成熟过程中可溶性糖和淀粉相对含量均降低,原因是细胞呼吸作用消耗
D.油菜种子成熟过程中,各有机物含量的变化可以减少种子在成熟过程中能量损耗
17.图示模型为真核细胞中物质变化的相关过程,X是某种细胞结构。下列叙述正确的是( )
A.若a是氨基酸,b是多肽,则X属于生物膜系统
B.若a是核苷酸,b是DNA,则X可存在于原核细胞
C.若a是脂肪酸,b是磷脂,则X可参与膜蛋白的加工
D.若a是葡萄糖,b是纤维素,则X属于半自主性细胞器
18.细胞膜的结构和功能是科学家长期探索的焦点。下列有关细胞膜探索历程及其功能的叙述,正确的是( )
A.欧文顿通过植物细胞进行通透性实验,推测细胞膜是由脂质和蛋白质组成的
B.科学家利用红细胞提取磷脂并在空气-水界面铺展,测得单分子层面积恰为红细胞表面积的2倍,证实细胞膜由连续的两层磷脂分子构成
C.罗伯特森在电镜下观察到细胞膜清晰的“暗-亮-暗”三层结构,并提出所有生物膜都由蛋白质-脂质-蛋白质三层静态结构构成
D.人鼠细胞杂交实验直接证明了细胞膜上的磷脂分子具有流动性,而大多数蛋白质不能运动
19.我国在国际上首次实现了从CO到蛋白质的合成,该技术从兔子肠道中分离出乙醇梭菌(芽孢杆菌),将其作为发酵菌种,以CO、CO2和氨水为主要原料,进行液态发酵培养、离心、干燥,获得了乙醇梭菌蛋白,该蛋白可用于制作饲料。下列叙述正确的是( )
A.该技术应用过程中,乙醇梭菌蛋白的合成需要内质网与高尔基体的加工
B.高温处理过的饲料中蛋白质因空间结构被破坏,更易被动物消化吸收
C.向乙醇梭菌注射被3H标记羧基的亮氨酸,可追踪其蛋白的合成与运输途径
D.CuSO4在检测饲料中的蛋白质及检测生物组织还原糖实验中的使用方法和作用相同
20.图1表示某细胞在电子显微镜视野下的亚显微结构示意图,1-7表示细胞结构;图2表示细胞的甲、乙、丙三种细胞器中三种有机物的含量。下列说法错误的是( )
A.依据结构3可初步判断,该细胞不可能是高等植物细胞
B.若抑制结构6的功能,则可能会影响结构4和5的功能
C.图2中丙的形成与核仁都有关
D.若图2中乙是脂质合成的“车间”,则甲可能是为乙供能的“动力车间”
二、解答题
21.如图是几种不同生物或细胞的结构模式图(A为T2噬菌体,B为细菌,C为蓝细菌,D为酵母菌,E为叶肉细胞,F为草履虫),请据图回答问题:
(1)科学家依据 将细胞分为原核细胞和真核细胞。
(2)图中属于原核细胞的是 (填字母),此类细胞的DNA主要存在于 中。
(3)图中能进行光合作用的是E和 (填字母),后者能完成此生理过程的物质基础是因为其细胞内含有 。
(4)从生命系统的结构层次来看,某湖泊中所有的蓝细菌 (填“能”或“不能”)构成种群,理由是 。
(5)通过显微镜观察到一只草履虫的运动轨迹是“”,为了能保证这只草履虫始终在视野内,观察者需要不断地移动装片,请在下图方框内画出玻片移动的轨迹 。
22.下图1为植物细胞的亚显微结构模式图,图2为细胞合成与分泌淀粉酶的过程示意图,图3为细胞膜结构示意图,图中序号表示细胞结构或物质。请据图回答。
(1)图1所示细胞与图2相比,其特有的细胞结构有 (写结构名称)。在图1所示细胞构成的生物体中,细胞间可通过 进行信息交流。
(2)图3所示的结构模型属于辛格和尼科尔森提出的 模型。
(3)在细胞内,许多囊泡就像深海中的潜艇,在细胞中穿梭往来,繁忙地运输着“货物”。图2中起到交通枢纽作用的是 (填图中序号),为了维持细胞的正常生命活动,囊泡转运系统需要依托特殊的网架结构— ,这些蛋白质纤维为囊泡构筑了快速的“运输通道”。该结构还具有的功能是 (答出2点)。
(4)图2中内质网、高尔基体还可对 (“膜蛋白”或“胞内蛋白”)进一步加工、分类、包装,该过程离不开细胞的生物膜系统。在生物膜系统中,各种生物膜的结构和化学成分相似,但各种膜的功能差别较大,原因是 。
23.当病原体入侵人体时,免疫细胞会迅速合成并分泌抗菌肽(一种小分子多肽)来杀伤细菌、真菌或病毒。下图为某免疫细胞的亚显微结构示意图,其中1~7代表细胞结构。回答下列问题:(在[]内填数字,在______上填文字)
(1)免疫细胞分泌抗菌肽的过程体现了细胞膜的 功能。
(2)免疫细胞中,抗菌肽合成的控制中心是[ ],控制抗菌肽合成的RNA进出该结构需跨过 层磷脂分子层,结构6在该细胞中主要功能是 。
(3)分离细胞各结构常用的方法是 ,结构1、2、4中最后被分离出来的是[ ]。
(4)抗菌肽合成时,会先在游离的核糖体中合成一段肽链S,然后肽链S、核糖体与mRNA的复合体会一起转移到结构3上继续合成,但最终分泌出的抗菌肽中却没有肽链S的序列,推测肽链S的功能是 。
(5)某些细菌能分泌毒素破坏免疫细胞的结构7,感染这类细菌后机体的免疫防御功能下降,推测原因是 。
三、实验题
24.图1为某蛋白质的肽链结构示意图(其中数字表示氨基酸序号),图2为部分肽链放大示意图;图3是某种核苷酸分子结构示意图;图4是由两个五十肽的环相连接而成的蛋白质分子结构简图。回答下列问题:
(1)图1所示的化合物由氨基酸脱去 个水分子形成,图2中所示氨基酸的R基除了①外还有 (填序号)。
(2)某蛋白质与图1蛋白质在氨基酸方面完全相同,但功能与图1的蛋白质不同,原因是 。
(3)根据图3分析可知该核苷酸是生物大分子 (填文字)的基本组成单位之一。图4是两个环肽之间形成1个—S—S—和2个—NH—CO—,若氨基酸的平均相对分子质量为m,则该蛋白质分子的相对分子质量为 。
(4)蛋白质表面吸附的水构成“水膜”以保护蛋白质。强酸能破坏蛋白质表面的“水膜”使蛋白质变性,导致其空间结构都变得伸展、松散,从而暴露出更多的肽键。为验证盐酸能使蛋白质变性,选用豆浆为材料,并用 检测。实验分为甲、乙两组,甲组给予 处理,乙组不处理,预测实验结果是甲组样液的紫色程度比乙组的 (填“深”或“浅”)。
1.C
2.B
3.D
4.D
5.D
6.D
7.C
8.C
9.C
10.D
11.C
12.A
13.D
14.D
15.B
16.C
17.C
18.C
19.B
20.C
21.(1)有无以核膜为界限的细胞核
(2) BC 拟核
(3) C 叶绿素和藻蓝素
(4) 不能 种群是指在一定的空间范围内同种生物的所有个体形成的整体,蓝细菌不是一种生物,而是一类生物的总称
(5)
22.(1) 液泡、叶绿体和细胞壁 胞间连丝
(2)流动镶嵌
(3) 1 细胞骨架 维持细胞的形态,锚定和支撑着许多细胞器,与细胞运动、分裂、分化、能量转化、信息传递等生命活动密切相关
(4) 膜蛋白 膜中含有的蛋白质种类和数量不同
23.(1)控制物质进出细胞
(2) 2 0 参与细胞的有丝分裂
(3) 差速离心法 4
(4)作为信号肽,引导该复合体转移到内质网上继续合成加工
(5)7是高尔基体,被破坏之后无法对来自内质网的蛋白质进行加工、分类、包装和运输,无法形成具有生物活性的抗菌肽,导致机体对细菌的免疫防御功能下降
24.(1) 123 ②④⑥
(2)肽链盘曲、折叠方式及其形成的空间结构不一样(蛋白质的空间结构不同)
(3) 脱氧核糖核酸 100m-1838
(4) 双缩脲试剂 盐酸(强酸) 深Ca(NO3)2
1.0g
MgSO4
0.25g
KH2PO4
0.25g
KCl
0.12g
FeCl3
0.005g
H2O
1000mL
相关试卷 更多
- 1.电子资料成功下载后不支持退换,如发现资料有内容错误问题请联系客服,如若属实,我们会补偿您的损失
- 2.压缩包下载后请先用软件解压,再使用对应软件打开;软件版本较低时请及时更新
- 3.资料下载成功后可在60天以内免费重复下载
免费领取教师福利 

.png)




