若您为此资料的原创作者,认为该资料内容侵犯了您的知识产权,请扫码添加我们的相关工作人员,我们尽可能的保护您的合法权益。
1/10
2/10
3/10
还剩7页未读,
继续阅读
所属成套资源:2026届高三上学期12月月考历史试题(含答案)
成套系列资料,整套一键下载
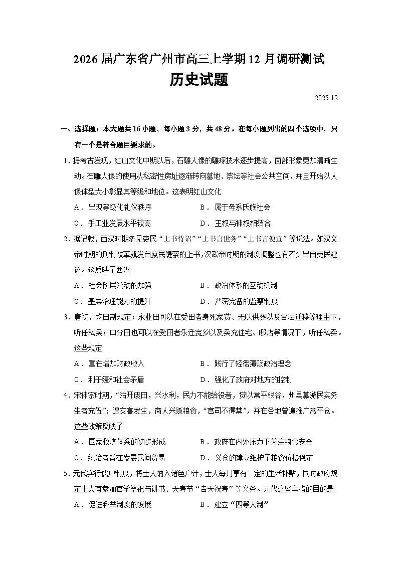
2026届广东省广州市高三上学期12月调研测试历史试题(含答案)
展开
这是一份2026届广东省广州市高三上学期12月调研测试历史试题(含答案),共10页。试卷主要包含了12,8亿日元,占国家预算的32%等内容,欢迎下载使用。
相关试卷
广东省广州市2026届高三年级上学期12月调研测试(广州零模)历史含答案解析:
这是一份广东省广州市2026届高三年级上学期12月调研测试(广州零模)历史含答案解析,文件包含历史答案-2512广州零模pdf、历史卷-2512广州零模pdf等2份试卷配套教学资源,其中试卷共21页, 欢迎下载使用。
广东省2026届高三上学期12月第二次调研考试历史试卷(Word版附解析):
这是一份广东省2026届高三上学期12月第二次调研考试历史试卷(Word版附解析),共17页。试卷主要包含了79%,位居榜首等内容,欢迎下载使用。
广东省广州市2026届高三上学期12月调研测试(零模)历史试卷(PDF版附答案):
这是一份广东省广州市2026届高三上学期12月调研测试(零模)历史试卷(PDF版附答案),文件包含历史答案-2512广州零模pdf、历史卷-2512广州零模pdf等2份试卷配套教学资源,其中试卷共21页, 欢迎下载使用。
相关试卷 更多
资料下载及使用帮助
版权申诉
- 1.电子资料成功下载后不支持退换,如发现资料有内容错误问题请联系客服,如若属实,我们会补偿您的损失
- 2.压缩包下载后请先用软件解压,再使用对应软件打开;软件版本较低时请及时更新
- 3.资料下载成功后可在60天以内免费重复下载
版权申诉
免费领取教师福利

