





所属成套资源:高考物理一轮重难点复习训练 (2份,原卷版+解析版)
高考物理一轮重难点复习训练 难点15 带电粒子在电场中的力电综合问题(2份,原卷版+解析版)
展开 这是一份高考物理一轮重难点复习训练 难点15 带电粒子在电场中的力电综合问题(2份,原卷版+解析版),文件包含高考物理一轮重难点复习难点15带电粒子在电场中的力电综合问题原卷版docx、高考物理一轮重难点复习难点15带电粒子在电场中的力电综合问题解析版docx等2份试卷配套教学资源,其中试卷共33页, 欢迎下载使用。
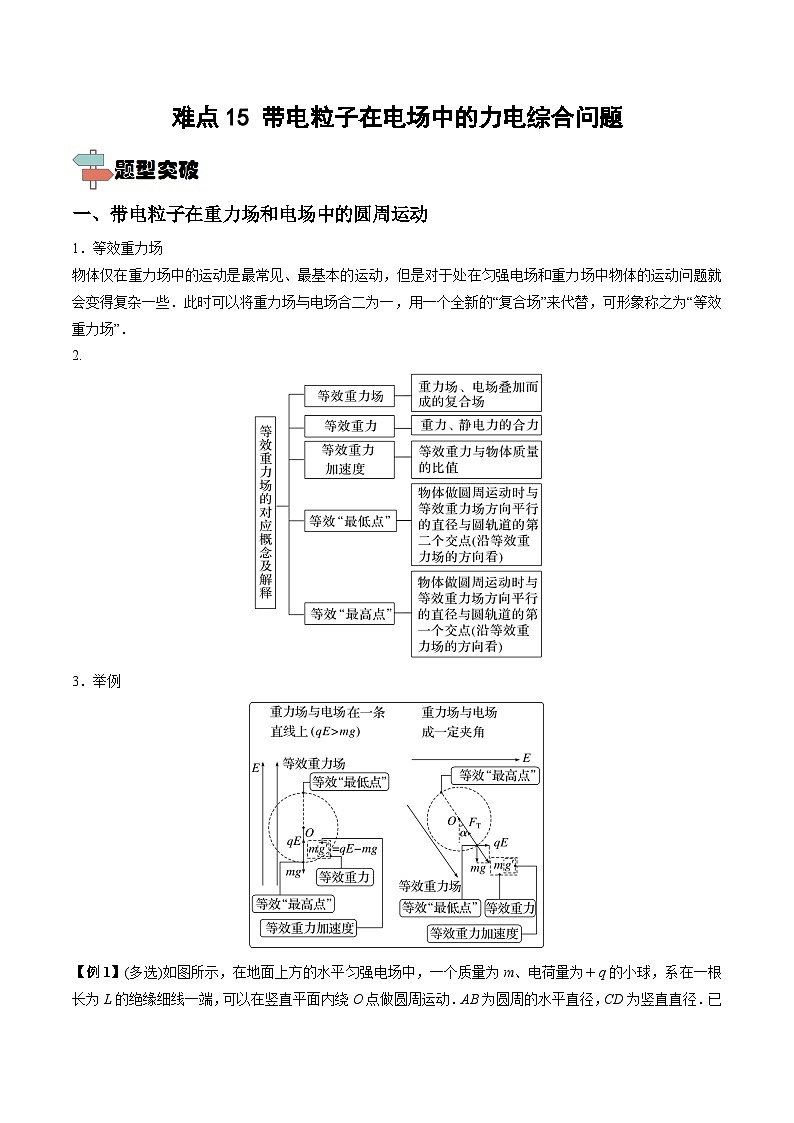
一、带电粒子在重力场和电场中的圆周运动
1.等效重力场
物体仅在重力场中的运动是最常见、最基本的运动,但是对于处在匀强电场和重力场中物体的运动问题就会变得复杂一些.此时可以将重力场与电场合二为一,用一个全新的“复合场”来代替,可形象称之为“等效重力场”.
2.
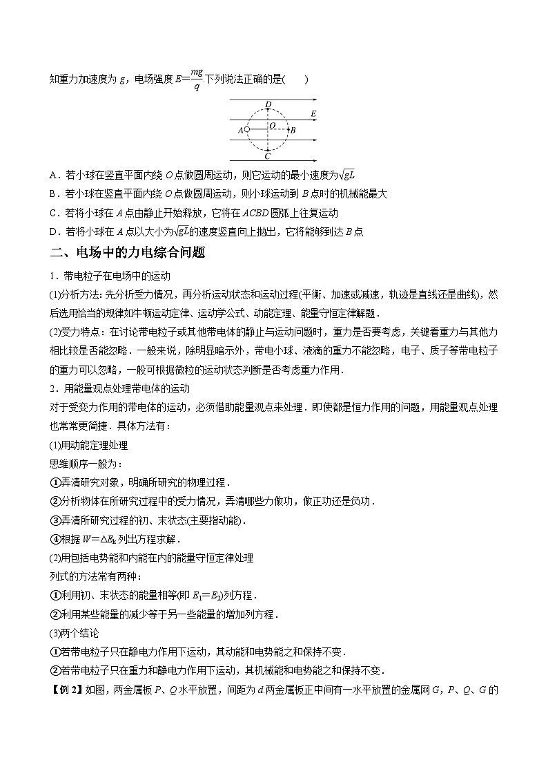
3.举例
【例1】(多选)如图所示,在地面上方的水平匀强电场中,一个质量为m、电荷量为+q的小球,系在一根长为L的绝缘细线一端,可以在竖直平面内绕O点做圆周运动.AB为圆周的水平直径,CD为竖直直径.已知重力加速度为g,电场强度E=eq \f(mg,q).下列说法正确的是( )
A.若小球在竖直平面内绕O点做圆周运动,则它运动的最小速度为eq \r(gL)
B.若小球在竖直平面内绕O点做圆周运动,则小球运动到B点时的机械能最大
C.若将小球在A点由静止开始释放,它将在ACBD圆弧上往复运动
D.若将小球在A点以大小为eq \r(gL)的速度竖直向上抛出,它将能够到达B点
二、电场中的力电综合问题
1.带电粒子在电场中的运动
(1)分析方法:先分析受力情况,再分析运动状态和运动过程(平衡、加速或减速,轨迹是直线还是曲线),然后选用恰当的规律如牛顿运动定律、运动学公式、动能定理、能量守恒定律解题.
(2)受力特点:在讨论带电粒子或其他带电体的静止与运动问题时,重力是否要考虑,关键看重力与其他力相比较是否能忽略.一般来说,除明显暗示外,带电小球、液滴的重力不能忽略,电子、质子等带电粒子的重力可以忽略,一般可根据微粒的运动状态判断是否考虑重力作用.
2.用能量观点处理带电体的运动
对于受变力作用的带电体的运动,必须借助能量观点来处理.即使都是恒力作用的问题,用能量观点处理也常常更简捷.具体方法有:
(1)用动能定理处理
思维顺序一般为:
①弄清研究对象,明确所研究的物理过程.
②分析物体在所研究过程中的受力情况,弄清哪些力做功,做正功还是负功.
③弄清所研究过程的初、末状态(主要指动能).
④根据W=ΔEk列出方程求解.
(2)用包括电势能和内能在内的能量守恒定律处理
列式的方法常有两种:
①利用初、末状态的能量相等(即E1=E2)列方程.
②利用某些能量的减少等于另一些能量的增加列方程.
(3)两个结论
①若带电粒子只在静电力作用下运动,其动能和电势能之和保持不变.
②若带电粒子只在重力和静电力作用下运动,其机械能和电势能之和保持不变.
【例2】如图,两金属板P、Q水平放置,间距为d.两金属板正中间有一水平放置的金属网G,P、Q、G的尺寸相同.G接地,P、Q的电势均为φ(φ>0).质量为m,电荷量为q(q>0)的粒子自G的左端上方距离G为h的位置,以速度v0平行于纸面水平射入电场,重力忽略不计.
(1)求粒子第一次穿过G时的动能,以及它从射入电场至此时在水平方向上的位移大小;
(2)若粒子恰好从G的下方距离G也为h的位置离开电场,则金属板的长度最短应为多少?
一、单选题
1.(2022·全国·高三专题练习)如图所示,在水平方向的匀强电场中,一质量为m的带电小球用一轻绳连接恰好在竖直平面内顺时针绕O点做半径为R的圆周运动,运动轨迹上均匀地分布着A、B、C、D、F、G、H和P点,OA垂直于电场强度方向。已知小球带电荷量为q(q>0),电场强度(g为重力加速度),则下列说法正确的是( )
A.小球在A点时的速度为
B.小球运动至C点和H点时绳子拉力大小相等
C.小球运动过程中绳子的最大拉力为6mg
D.小球运动过程中的最小速度为
2.(2019·四川·成都外国语学校高三期末)如图所示地面上方存在水平向右的匀强电场。现将一带电小球从距离地面O点高h处的A点以水平速度v0抛出,经过一段时间小球恰好垂直于地面击中地面上的B点,B到O的距离也为h。当地重力加速度为g,则下列说法正确的是( )
A.从A到B的过程中小球的动能不断减小
B.下落过程中小球机械能一直增加
C.小球的加速度始终保持2g不变
D.从A点到B点小球的的电势能增加了mgh
3.(2021·云南师大附中高三阶段练习)如图所示,在某一空间存在竖直向上的匀强电场,场强大小为E,在该空间的A点固定电荷量为Q的负点电荷,现有一带正电的小球以速度v从B点水平飞入电场,已知A、B两点之间的距离为r,下列关于小球运动的描述正确的是( )
A.若场强,小球一定做匀速圆周运动
B.若场强,小球一定做匀速直线运动
C.若场强,小球一定做匀速圆周运动
D.若带正电小球满足,小球一定做匀速圆周运动
4.(2022·上海黄浦·二模)如图所示,空间存在一水平向左的匀强电场,两个带电小球P、Q 用相同的绝缘细绳悬挂在水平天花板下,两细绳都恰好竖直,则 ( )
A.P、Q均带正电
B.P、Q均带负电
C.P带正电、Q带负电
D.P带负电、Q带正电
5.(2022·湖北·华中师大一附中模拟预测)如图所示,虚线MN下方存在着方向水平向左、范围足够大的匀强电场。AB为绝缘光滑且固定的四分之一圆弧轨道,轨道半径为R,O为圆心,B位于O点正下方。一质量为m、电荷量为q的带正电小球,以初速度vA竖直向下从A点沿切线进入半圆轨道内侧,沿轨道运动到B处以速度vB射出。已知重力加速度为g,匀强电场场强大小,空气阻力不计,下列说法正确的是( )
A.从A到B过程中,小球的机械能先增大后减小
B.从A到B过程中,小球对轨道的压力先减小后增大
C.在A、B两点的速度大小满足vA>vB
D.从B点抛出后,小球速度的最小值为
6.(2022·内蒙古·莫旗一中高三期末)用30cm的细线将质量为kg的带电小球P悬挂在O点下,当空中有方向为水平向右,大小为N/C的匀强电场时,小球偏转37°后处在静止状态,则( )
A.小球带负电
B.小球的带电量是C
C.小球的带电量是C
D.小球所受合力是N
二、多选题
7.(2022·四川·遂宁安居育才卓同国际学校高三阶段练习)如图,在水平向右的匀强电场中,质量为m的带电小球,以初速度从M点竖直向上运动,通过N点时,速度大小为2v,方向斜向下,且与电场方向的夹角为45°(图中未画出),则小球从M运动到N的过程( )
A.重力势能减少B.重力势能减少
C.电势能减少D.电势能减少
8.(2022·湖南·长沙一中高三阶段练习)如图所示,一个光滑斜面与一个光滑的竖直圆轨道在A点相切,B点为圆轨道的最低点,C点为圆轨道的最高点,整个空间存在水平向左的匀强电场。一质量为kg,电荷量为的带电小球从斜面上静止释放,小球始终能沿轨道运动。已知电场强度,,圆轨道半径m,g取10m/s2,,。则以下说法中正确的是( )
A.刚释放小球时小球的加速度的大小为12.5m/s2
B.若小球能到达C点,释放点与A的距离至少为12.75m
C.若小球恰能到达C点.此运动过程中小球对轨道的最大压力为67.5N
D.若电场方向相反,大小不变,小球恰能到达C点,小球运动在过程中对轨道的最大压力为67.5N
9.(2022·湖北·襄阳五中模拟预测)如图所示,一斜面倾斜角度为53°,斜面末端连接一处于竖直平面的光滑绝缘半圆轨道,O为圆心,A、B为其竖直方向上的直径的上下两端点,现有一个质量为0.4kg,带电荷量q=+1.0×10-5C的小球(可视为质点)以初速度v0=10m/s从斜面上某点垂直斜面方向抛出,小球恰好沿切线从半圆轨道的最高点A飞入半圆轨道,已知整个空间存在水平向右的匀强电场,电场强度为E=3×105N/C,重力加速度g=10m/s2,下列说法正确的是( )
A.小球从开始到A点的运动是类平抛运动
B.小球在A点处的速度大小为12.5m/s
C.小球第一次在半圆轨道上滑行过程中会在某处脱离半圆轨道
D.小球第一次在半圆轨道上滑行过程中对轨道的最大压力大小为33.5N
10.(2022·河北·鸡泽县第一中学高三阶段练习)用一条长为1m的绝缘轻绳,悬挂一个质量为、电荷量为的小球,细线的上端固定于O点。如图所示,现加一水平向右的匀强电场,平衡时绝缘绳与竖直方向的夹角为37°,取重力加速度,,。下列说法正确的是( )
A.匀强电场的场强为
B.平衡时细线的拉力为
C.若撤去电场,小球回到最低点时绳上的拉力为
D.若剪断细绳,小球将做加速度为12m/s2的匀加速直线运动
三、解答题
11.(2017·天津市红桥区教师发展中心高三期末)如图所示,空间存在着电场强度E=1.5×102N/C、方向竖直向上的匀强电场,在电场内一长为L=0.5m的绝缘细线一端固定于O点,另一端拴着质量m=0.5kg、电荷量q=6×10-2C的小球。现将细线拉至水平位置,将小球由静止释放,当小球运动到最高点时细线受到的拉力最大。取g=10m/s2求:
(1)小球的电性;
(2)细线受的最大拉力值。
12.(2022·福建省龙岩第一中学高三阶段练习)如图所示,在沿水平方向的匀强电场中有一固定点O,用一根长度为L=0.4m的绝缘细线把质量为m=0.4kg、电荷为q=+2C的金属小球悬挂在O点,小球静止在B点时细线与竖直方向的夹角为θ=37°。已知A、C两点分别为细线悬挂小球的水平位置和竖直位置,求:(g取10 m/s2,sin 37°=0.6,cs 37°=0.8)
(1)匀强电场的场强大小;
(2)将小球从A点由静止释放,小球通过最低点C时细线对小球的拉力大小;
(3)如果要使小球能绕O点做完整的圆周运动,则小球在A点时沿垂直于OA方向运动的初速度最少为多少?(结果可用根号表示)
13.(2022·全国·高三专题练习)如图所示,一带电荷量为+q、质量为m的小物块处于一倾角为37°的光滑斜面上,当整个装置被置于一水平向右的匀强电场中,小物块恰好静止。重力加速度取g,sin37°=0.6,cs 37°=0.8。求:
(1)水平向右电场的电场强度的大小;
(2)若将电场强度减小为原来的,小物块的加速度是多大;
(3)电场强度变化后小物块下滑距离L时的动能。
14.(2022·全国·高三课时练习)如图所示,在光滑的水平桌面上,水平放置的粗糙直线轨道AB与水平放置的光滑圆弧轨道BCD相切于B点,整个轨道位于水平桌面内,圆心角,线段OC垂直于OD,圆弧轨道半径为R,直线轨道AB长为L=5R。整个轨道处于电场强度为E的匀强电场中,电场强度方向平行于水平桌面所在的平面且垂直于直线OD。现有一个质量为m、带电荷量为+q的小物块P从A点无初速度释放,小物块P与AB之间的动摩擦因数,,,忽略空气阻力。求:
(1)小物块第一次通过C点时对轨道的压力大小;
(2)小物块第一次通过D点后离开D点的最大距离;
(3)小物块在直线轨道AB上运动的总路程。
15.(2022·全国·高三专题练习)如图所示,光滑水平面和竖直面内的光滑圆弧导轨在B点平滑连接,导轨半径为R。质量为m的带正电小球将轻质弹簧压缩至A点后由静止释放,脱离弹簧后经过B点时的速度大小为,之后沿轨道运动。以O为坐标原点建立直角坐标系,在区域有方向与x轴夹角为的匀强电场,进入电场后小球受到的电场力大小为。小球在运动过程中电荷量保持不变,重力加速度为g。求:
(1)弹簧压缩至A点时的弹性势能;
(2)小球经过O点时的速度大小;
(3)小球过O点后运动的轨迹方程。
16.(2022·河南·模拟预测)如图所示,一内壁光滑的绝缘圆管A固定在竖直平面内。圆环的圆心为O,D点为圆管的最低点,A、B两点在同一水平线上,AB=2L,圆环的半径为r=L(圆管的直径忽略不计),过OD的虚线与过AB的虚线垂直相交于C点。在虚线AB的上方存在水平向右的、范围足够大的匀强电场;虚线AB的下方存在竖直向下的、范围足够大的匀强电场,电场强度大小等于。圆心O正上方的P点有一质量为m、电荷量为−q(q>0)的绝缘小物体(视为质点),PC间距为L。现将该小物体无初速释放,经过一段时间,小物体刚好沿切线从A点无碰撞地进入圆管内,并继续运动。重力加速度用g表示。
(1)虚线AB上方匀强电场的电场强度为多大?
(2)小物体从管口B离开后,经过一段时间的运动落到虚线AB上的N点(图中未标出N点),则N点距离C点多远?
相关试卷 更多
- 1.电子资料成功下载后不支持退换,如发现资料有内容错误问题请联系客服,如若属实,我们会补偿您的损失
- 2.压缩包下载后请先用软件解压,再使用对应软件打开;软件版本较低时请及时更新
- 3.资料下载成功后可在60天以内免费重复下载
免费领取教师福利 








