若您为此资料的原创作者,认为该资料内容侵犯了您的知识产权,请扫码添加我们的相关工作人员,我们尽可能的保护您的合法权益。
还剩2页未读,
继续阅读
所属成套资源:四川省成都市2025-2026学年高三上学期一诊各学科试卷及答案
成套系列资料,整套一键下载
四川省成都市2025-2026学年高三上学期一诊化学试卷(PDF版附答案)
展开
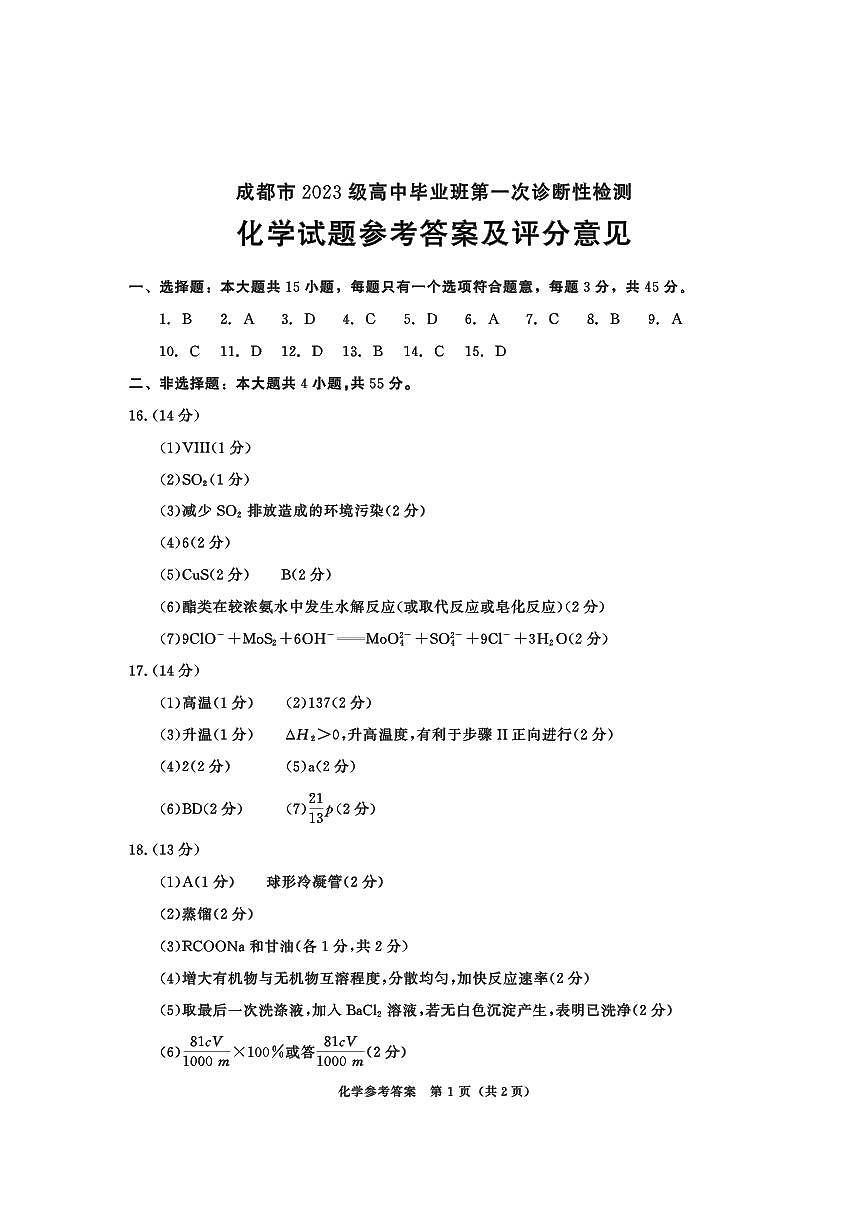
这是一份四川省成都市2025-2026学年高三上学期一诊化学试卷(PDF版附答案),文件包含成都市2023级高中毕业班第一次诊断性检测化学pdf、成都市2023级高中毕业班第一次诊断性检测化学答案pdf、成都市2023级高中毕业班第一次诊断性检测化学答题卡pdf等3份试卷配套教学资源,其中试卷共8页, 欢迎下载使用。
相关试卷
四川省成都市2026届高三上学期高考一诊化学试题(含答案):
这是一份四川省成都市2026届高三上学期高考一诊化学试题(含答案),文件包含成都市2023级高中毕业班第一次诊断性检测化学pdf、成都市2023级高中毕业班第一次诊断性检测化学答案pdf、成都市2023级高中毕业班第一次诊断性检测化学答题卡pdf等3份试卷配套教学资源,其中试卷共8页, 欢迎下载使用。
四川省南充市2026届高三上学期一诊化学试题(PDF版附答案):
这是一份四川省南充市2026届高三上学期一诊化学试题(PDF版附答案),文件包含南充市高2026届高考适应性考试一诊化学试卷pdf、南充市高2026届高考适应性考试一诊化学标答pdf等2份试卷配套教学资源,其中试卷共10页, 欢迎下载使用。
四川省成都市2026届高三上学期摸底考试(零诊)化学试卷(PDF版附答案):
这是一份四川省成都市2026届高三上学期摸底考试(零诊)化学试卷(PDF版附答案),共5页。
相关试卷 更多
资料下载及使用帮助
版权申诉
- 1.电子资料成功下载后不支持退换,如发现资料有内容错误问题请联系客服,如若属实,我们会补偿您的损失
- 2.压缩包下载后请先用软件解压,再使用对应软件打开;软件版本较低时请及时更新
- 3.资料下载成功后可在60天以内免费重复下载
版权申诉
免费领取教师福利

