若您为此资料的原创作者,认为该资料内容侵犯了您的知识产权,请扫码添加我们的相关工作人员,我们尽可能的保护您的合法权益。

1/9

2/9

3/9
还剩6页未读, 继续阅读
政治-浙江省2026年1月浙江省普通高校招生选考科目高三上学期12月模拟卷试题及答案
展开 这是一份政治-浙江省2026年1月浙江省普通高校招生选考科目高三上学期12月模拟卷试题及答案,共9页。
相关试卷
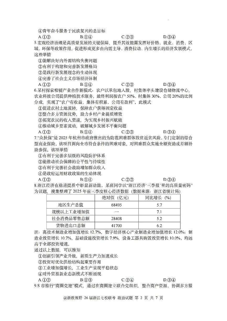
2026年1月浙江省普通高校招生选考科目考试模拟卷(杭二温中绍一金一衢二等浙江七校)政治试卷(含答案):
这是一份2026年1月浙江省普通高校招生选考科目考试模拟卷(杭二温中绍一金一衢二等浙江七校)政治试卷(含答案),共13页。
浙江省部分学校2025-2026学年高三上学期12月月考政治试题:
这是一份浙江省部分学校2025-2026学年高三上学期12月月考政治试题,共7页。
浙江省七校2025-2026学年高三上学期12月联考试题(1月选考模拟卷)政治 PDF版含答案(杭二温中绍一金一衢二等浙江七校):
这是一份浙江省七校2025-2026学年高三上学期12月联考试题(1月选考模拟卷)政治 PDF版含答案(杭二温中绍一金一衢二等浙江七校),文件包含政治卷-2512浙江七校pdf、政治答案-2512浙江七校pdf等2份试卷配套教学资源,其中试卷共13页, 欢迎下载使用。
相关试卷 更多
资料下载及使用帮助
版权申诉
- 1.电子资料成功下载后不支持退换,如发现资料有内容错误问题请联系客服,如若属实,我们会补偿您的损失
- 2.压缩包下载后请先用软件解压,再使用对应软件打开;软件版本较低时请及时更新
- 3.资料下载成功后可在60天以内免费重复下载
版权申诉
免费领取教师福利 











