若您为此资料的原创作者,认为该资料内容侵犯了您的知识产权,请扫码添加我们的相关工作人员,我们尽可能的保护您的合法权益。

1/11

2/11

3/11
还剩8页未读, 继续阅读
江苏省连云港市新浦中学等9校联考2025-2026学年高一上学期期中考试 生物试题
展开 这是一份江苏省连云港市新浦中学等9校联考2025-2026学年高一上学期期中考试 生物试题,共11页。试卷主要包含了②③⑥,淀粉葡萄糖,37℃水浴有等内容,欢迎下载使用。
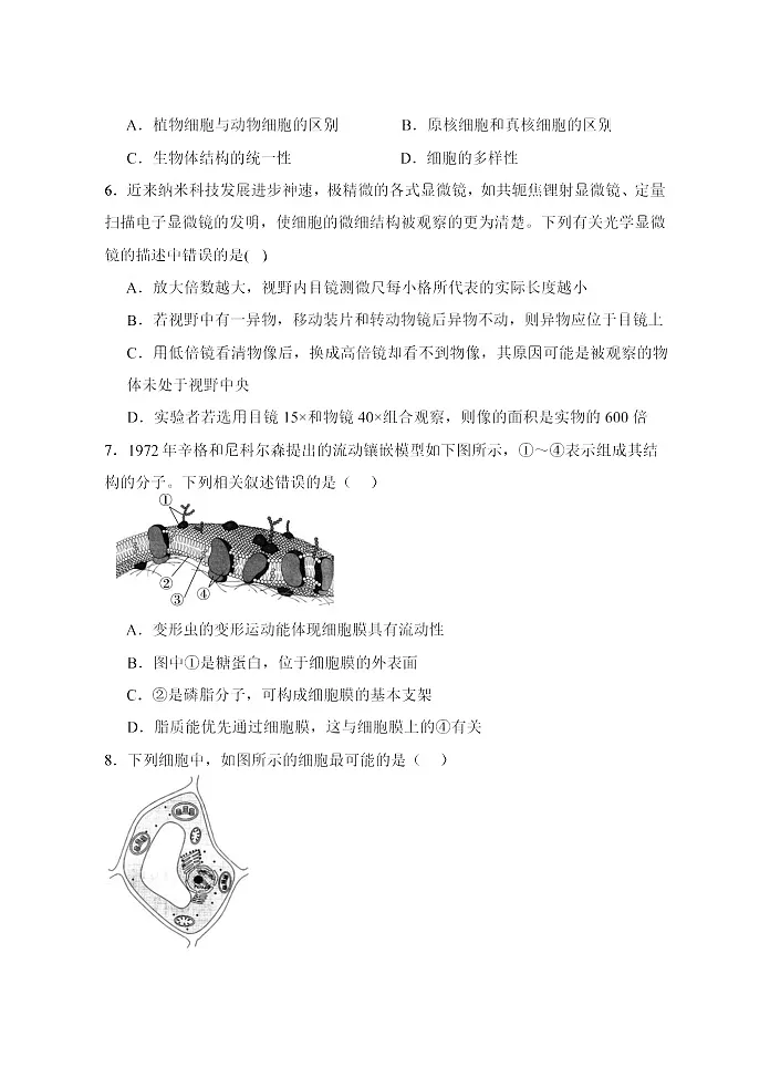
343②④⑧⑨3
细胞膜蛋白质中心体⑤核糖体③高尔基体细胞核
26.(1)②③⑥
全透性半透
细胞壁原生质层质壁分离蔗糖溶液质壁分离复原
高于低于
27.(1)淀粉葡萄糖
题号
1
2
3
4
5
6
7
8
9
10
答案
A
B
C
A
C
D
D
B
B
D
题号
11
12
13
14
15
16
17
18
19
20
答案
C
A
B
A
B
C
D
BC
BC
BC
题号
21
22
23
答案
BC
BCD
ACD
(2)ABC
(3)
H
|
2
NH C COOH
|
H
必需氨基酸
(4)检测不同发育阶段的玉米籽粒中的还原糖双缩脲试剂
28.(1)37℃水浴有
(2)瘦肉块减小甚至消失
(3)探究温度(低温)对胃蛋白酶活性的影响 (4)否
(5)与无机催化剂相比,酶降低活化能的作用更加显著,催化效率更高
29.(1)E没有细胞膜包围的细胞结构活细胞C 和 D(答全给分)
真核细胞和原核细胞细胞膜、细胞质(答全给分)DNA/脱氧核糖核酸
DNA/脱氧核糖核酸细胞核
D藻蓝素和叶绿素(答对 1 种得分) (5)无成形的细胞核/无以核膜为界限的细胞核
相关试卷 更多
资料下载及使用帮助
版权申诉
- 1.电子资料成功下载后不支持退换,如发现资料有内容错误问题请联系客服,如若属实,我们会补偿您的损失
- 2.压缩包下载后请先用软件解压,再使用对应软件打开;软件版本较低时请及时更新
- 3.资料下载成功后可在60天以内免费重复下载
版权申诉
免费领取教师福利 
.png)




