





重庆市大一联盟2026届高三上学期12月月考地理试卷(Word版附解析)
展开 这是一份重庆市大一联盟2026届高三上学期12月月考地理试卷(Word版附解析),文件包含重庆大一联盟2026届高三上学期12月月考地理试题原卷版docx、重庆大一联盟2026届高三上学期12月月考地理试题Word版含解析docx等2份试卷配套教学资源,其中试卷共18页, 欢迎下载使用。
注意事项:
1.答卷前,考生务必将自己的姓名、准考证号等填写在答题卡和试卷指定位置上。
2.回答选择题时,选出每小题答案后,用铅笔把答题卡上对应题目的答案标号涂黑。如需改
动,用橡皮擦干净后,再选涂其他答案标号。回答非选择题时,将答案写在答题卡上。写在
本试卷上无效。
3.试卷由圈”整理排版。考试结束后,将本试卷和答题卡一并交回。
一、选择题:本题共 15 小题,每小题 3 分,共 45 分。每小题只有一个选项符合题目要求。
2019 年 8 月,印度尼西亚宣布将首都从雅加达迁至加里曼丹岛东部。雅加达人口密度是北京的 1.5 倍,
地表可用淡水资源严重短缺,且是全球下沉速度最快的城市,预计到 2050 年,大部分地区将会被海水淹没。
下图示意雅加达和新首都的位置,读图完成下面小题。
1. 印度尼西亚迁都的主要原因有( )
①雅加达气候湿热,不适宜人居住②新首都受火山喷发、地震影响较小
③雅加达交通拥挤、环境污染严重④新首都更便于与东亚地区交流合作
A. ①③ B. ①④ C. ②③ D. ②④
2. 有关迁都的影响,叙述正确的是( )
A. 利于全国的区域协调发展 B. 加快新首都的人口老龄化速度
C. 利于新首都周边雨林保护 D. 迅速削弱雅加达金融中心地位
3. 推测雅加达大部分地区即将被海水淹没的主要原因有( )
①修建高层密集建筑造成地面沉降②抽取地下水造成地面沉降
③印度洋板块向亚欧板块下方俯冲④全球变暖造成海平面上升
A. ①③ B. ①④ C. ②③ D. ②④
第 1页/共 12页
【答案】1. C 2. A 3. D
【解析】
【1 题详解】
新首都 气候与雅加达相似,气候湿热不是主要的原因,①错误;新首都加里曼丹岛东部位于板块内部,
地质活动相对稳定,灾害风险显著降低,②正确;据材料可知,雅加达存在“人口密度是北京的 1.5 倍”,
“地表可用淡水资源严重短缺”等问题,高人口密度直接导致交通拥堵和环境污染,③正确;加里曼丹岛
位于印尼中部,与东亚地区的地理距离并未显著缩短,④错误。综上,C 正确,A、B、D 错误。故选 C。
【2 题详解】
原首都雅加达集中了印尼全国大部分政治、经济资源,导致区域发展失衡;迁都至加里曼丹岛东部,可推
动中东部地区开发,缩小区域差距,A 正确;新首都迁入人口以青壮年劳动力为主,可能会降低老龄化比例,
B 错误;加里曼丹岛东部为热带雨林区,迁都需大规模开发(如建设基础设施、住宅),短期内可能加剧雨
林破坏,C 错误;雅加达作为印尼经济中心的地位由历史积累形成,迁都仅转移行政职能,金融、商业功能
仍需长期过渡,不可能“迅速削弱”,D 错误。故选 A。
【3 题详解】
雅加达沉降主因是地下水开采,而非修建高层密集建筑,①错误;雅加达人口密度极高(是北京的 1.5 倍),
淡水资源短缺加剧了地下水开采,加速地面下沉,②正确;板块俯冲是长期地质过程,与“2050 年被淹没”
的短期预测无关,③错误;雅加达位于沿海低海拔地区,全球变暖导致冰川融化,海平面上升直接增加被
淹没风险,④正确。综上,D 正确,ABC 错误。故选 D。
【点睛】雅加达城市病突出,主要表现为:人口拥挤、交通拥堵、环境质量差、住房紧张、社会秩序混乱
等。同时,由于过量抽取地下水,也导致地面沉降、海水倒灌等问题。
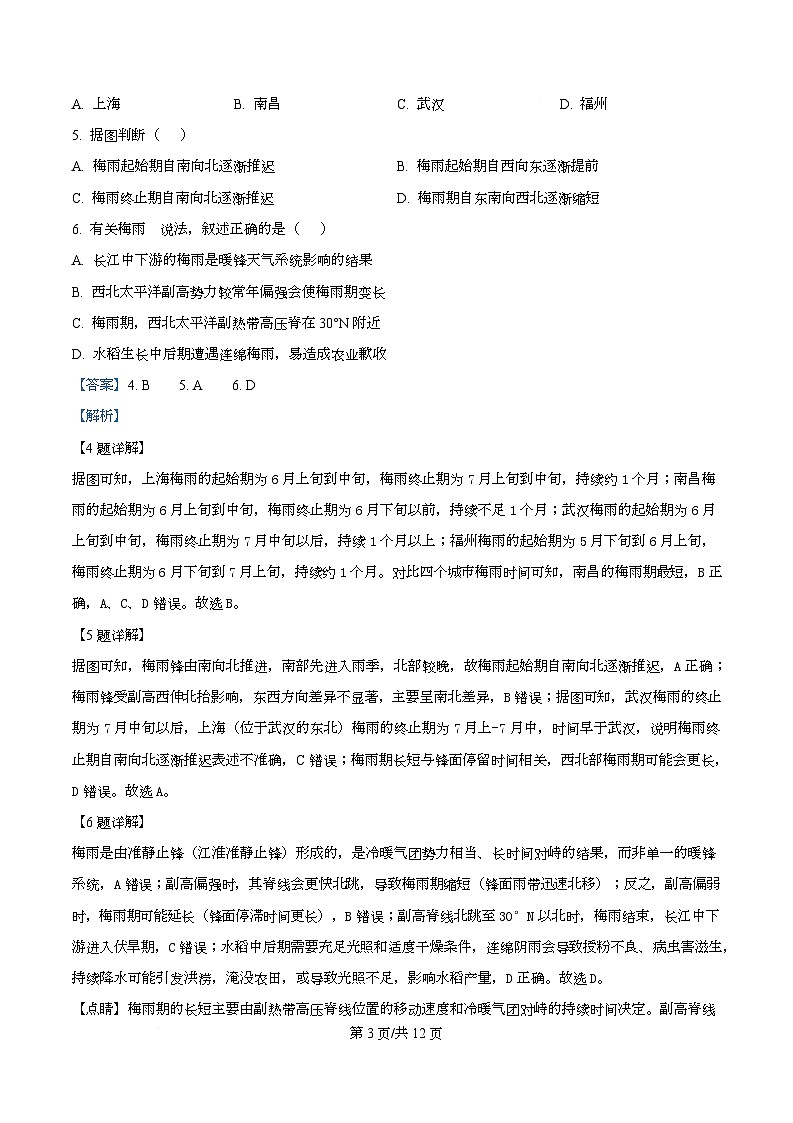
下图示意我国局部地区梅雨多年平均起始期和终止期的空间分布,读图完成下面小题。
4. 下列城市梅雨期最短的是( )
第 2页/共 12页
A. 上海 B. 南昌 C. 武汉 D. 福州
5. 据图判断( )
A. 梅雨起始期自南向北逐渐推迟 B. 梅雨起始期自西向东逐渐提前
C. 梅雨终止期自南向北逐渐推迟 D. 梅雨期自东南向西北逐渐缩短
6. 有关梅雨 说法,叙述正确的是( )
A. 长江中下游的梅雨是暖锋天气系统影响的结果
B. 西北太平洋副高势力较常年偏强会使梅雨期变长
C. 梅雨期,西北太平洋副热带高压脊在 30°N 附近
D. 水稻生长中后期遭遇连绵梅雨,易造成农业歉收
【答案】4. B 5. A 6. D
【解析】
【4 题详解】
据图可知,上海梅雨的起始期为 6 月上旬到中旬,梅雨终止期为 7 月上旬到中旬,持续约 1 个月;南昌梅
雨的起始期为 6 月上旬到中旬,梅雨终止期为 6 月下旬以前,持续不足 1 个月;武汉梅雨的起始期为 6 月
上旬到中旬,梅雨终止期为 7 月中旬以后,持续 1 个月以上;福州梅雨的起始期为 5 月下旬到 6 月上旬,
梅雨终止期为 6 月下旬到 7 月上旬,持续约 1 个月。对比四个城市梅雨时间可知,南昌的梅雨期最短,B 正
确,A、C、D 错误。故选 B。
【5 题详解】
据图可知,梅雨锋由南向北推进,南部先进入雨季,北部较晚,故梅雨起始期自南向北逐渐推迟,A 正确;
梅雨锋受副高西伸北抬影响,东西方向差异不显著,主要呈南北差异,B 错误;据图可知,武汉梅雨的终止
期为 7 月中旬以后,上海(位于武汉的东北)梅雨的终止期为 7 月上-7 月中,时间早于武汉,说明梅雨终
止期自南向北逐渐推迟表述不准确,C 错误;梅雨期长短与锋面停留时间相关,西北部梅雨期可能会更长,
D 错误。故选 A。
【6 题详解】
梅雨是由准静止锋(江淮准静止锋)形成的,是冷暖气团势力相当、长时间对峙的结果,而非单一的暖锋
系统,A 错误;副高偏强时,其脊线会更快北跳,导致梅雨期缩短(锋面雨带迅速北移);反之,副高偏弱
时,梅雨期可能延长(锋面停滞时间更长),B 错误;副高脊线北跳至 30°N 以北时,梅雨结束,长江中下
游进入伏旱期,C 错误;水稻中后期需要充足光照和适度干燥条件,连绵阴雨会导致授粉不良、病虫害滋生,
持续降水可能引发洪涝,淹没农田,或导致光照不足,影响水稻产量,D 正确。故选 D。
【点睛】梅雨期的长短主要由副热带高压脊线位置的移动速度和冷暖气团对峙的持续时间决定。副高脊线
第 3页/共 12页
北跳速度:副高脊线从 15°N-20°N 北跳至 25°N-30°N 的速度越快,梅雨期越短;反之则越长。冷暖气
团强度对比:若冷空气势力偏强,会延长对峙时间。
读我国某区域图,完成下面小题。
7. 丁地可能位于( )
A. 准噶尔盆地 B. 河西走廊 C. 黄土高原 D. 华北平原
8. 图中两省区相同的地理特征是( )
A. 日照时数较长 B. 夏季气温高 C. 气温年较差大 D. 湿地分布广
9. 按因地制宜原则,甲乙丙丁四地发展农业及对应的主导区位因素,正确的是( )
A. 甲地畜牧业养牛羊-光照 B. 乙地河谷农业种茶-地形
C. 丙地绿洲农业种瓜果-水源 D. 丁地灌溉农业种蔬菜-土壤
【答案】7. B 8. A 9. C
【解析】
【7 题详解】
结合所学知识,河西走廊作为古代丝绸之路要道,其经纬度范围(约 95°E-103°E,38°N-42°N)与图中丁地
位置完全吻合,B 正确;准噶尔盆地位于新疆北部(天山以北),纬度更高(约 45°N),A 错误;黄土高原
位于黄河中游,海拔较低,地貌以沟壑纵横为特征,C 错误;华北平原位于东部平原地区,海拔较低,D 错
误。故选 B。
【8 题详解】
根据图中纬度位置及河流特征可知,图中两省区为甘肃省和青海省,深居内陆,降水稀少,晴天多,年日
照时数较长,A 正确;青海省大部分地区海拔高,夏季气温凉爽,B 错误;青海省部分高寒地区年较差较小,
C 错误;图中两省区降水少,湿地稀缺,D 错误。故选 A。
【9 题详解】
第 4页/共 12页
丙地位于我国西北干旱区,降水稀少,农业依赖祁连山冰雪融水发展绿洲农业;瓜果是绿洲农业的典型作
物,其生长需充足水源灌溉,因此“水源”是主导区位因素,C 正确;畜牧业主导因素应为草场资源,光
照非关键因素,A 错误;茶叶需高温多雨环境,乙地气候寒冷干燥,不适宜种茶,B 错误;丁地发展灌溉农
业的主导因素是水源,而非土壤,D 错误。故选 C。
【点睛】河西走廊。位置:祁连山北麓(95°E-103°E,38°N-42°N),连接青藏高原与内蒙古高原的狭长通道。
特征:气候:温带大陆性气候,年日照时数超 3000 小时,气温年较差达 35℃。农业:依赖祁连山冰雪融水
发展绿洲农业,主产瓜果(如哈密瓜、葡萄)。
子房河位于河南云台山世界地质公园,处于南太行山地区,河谷基底为石灰岩,地壳间歇性抬升形成
了多级河流阶地。下图示意子房河某河段河流阶地横剖面图。据此,完成下面小题。
10. 若图示河段剖面附近为平直河道,则图中河流的流向是( )
A. 先向东北,再转向西北 B. 先向东南,再转向西南
C. 先向西北,再转向东北 D. 先向西南,再转向东南
11. 河流阶地形成过程中,地壳稳定时期最长的是( )
A. T₂形成时期 B. T₃形成时期 C. T₄形成时期 D. T₅形成时期
12. 图示南段河谷较北段河谷沉积物分布较少的主要影响因素有( )
①河道宽窄 ②河谷高低 ③流速快慢 ④基底岩性
A. ①② B. ②④ C. ③④ D. ①③
【答案】10. B 11. D 12. D
【解析】
【10 题详解】
由图中指向标可知,图中右侧为南。在平直河道中,河流会受到地转偏向力影响,北半球地转偏向力向右
第 5页/共 12页
偏。从图中可以看出,北侧河流河床海拔高于南侧,位于河流上游,且河流北岸堆积,南岸侵蚀,推测河
流流向东南。南侧河流南岸堆积,北岸侵蚀,推测河流流向西南。综上所述,河流先向东南流,再转向西
南流,B 正确,ACD 错误,故选 B。
【11 题详解】
河流阶地是地壳间歇性抬升形成的,地壳稳定时期,河流以侧蚀和堆积作用为主,形成较厚的阶地;地壳
抬升时,河流以下切侵蚀为主,形成阶地坡。阶地面越厚,说明地壳稳定时间越长。从图中可以看出,T5
阶地面最厚,所以地壳稳定时期最长的是 T5 形成时期,D 正确,ABC 错误。故选 D。
【12 题详解】
南段河谷较北段河谷沉积物分布较少,是因为南段河道较窄,水流速度快,搬运能力强,不利于沉积物堆
积,①③正确;南段河谷位于更下游,河谷地势更低,应更有利于堆积,但实际沉积物较少,因此河谷高
低不是主要影响因素,②错误;南段河谷与北段河谷基底岩性没有明显区别,④错误。综上所述,D 正确,
ABC 错误。故选 D。
【点睛】河流下切侵蚀,原来的河谷底部超出一般洪水位之上,呈阶梯状分布在河谷谷坡上,这种地形称
为河流阶地。阶地的形成主要是在地壳垂直升降运动的影响下,由河流的下切侵蚀作用形成的,是地球内
外部动力地质作用共同作用的结果。有几级阶地,就有过几次运动;阶地位置,级别越高,形成时代越老。
随着人类对长江流域的开发利用,其生态问题及环境污染日趋加重。为实现长江流域的可持续发展,
中国第一部流域法律——长江保护法(草案)于 2019 年 12 月 23 日提请全国人大常委会会议审议。据图文信
息完成下面小题。
13. 右上图是长江支流赣江某河段降水量与地下水位年内变化,下列说法不正确的是( )
A. 地下水位的变化与降水量变化趋势基本一致 B. 夏秋季地下水低值是受副高影响所致
C. 冬季江河水位低落时常会引起地下水排泄量减少 D. 地下水的最高水位常滞后于降水峰值出现的时间
14. 长江九江段(左上图所示),沿岸与江心比较,水污染程度与主要原因对应正确的是( )
A. 污染轻-河水较浅 B. 污染轻-生物较多
第 6页/共 12页
C. 污染重-流速较快 D. 污染重-排污口多
15. 不属于左上图所示地区的主要环境问题是( )
A. 水土流失 B. 泥沙淤积 C. 洪涝灾害 D. 水污染
【答案】13. C 14. D 15. A
【解析】
【13 题详解】
从右上图可知,地下水位随降水量增减而大体同步变化,A 说法正确,不符合题意,A 错误;长江中下游
夏秋季为伏旱,受副高控制导致降水少,河流得到的降水补给少,进而河流对地下水补给减少,B 说法正确,
不符合题意,B 错误;冬季江河水位低落时,地下水和江河水出现水位差(江河水位低于地下水位),常会
引起地下水排泄量增加,C 说法不正确,符合题意,C 正确;从右上图可知,地下水最高水位滞后于降水峰
值出现的时间,D 说法正确,不符合题意,D 错误。故选 C。
【14 题详解】
河水较浅会使污染物浓度升高,污染应更重,A 错误;生物较多不是水污染轻的主要原因,而是结果,B
错误;沿岸水流流速较慢(而非较快),污染物易堆积,C 错误;九江沿岸排污口集中、流速相对较慢,污
染物不易扩散,故沿岸污染更重,主要原因是排污口多,D 正确。故选 D。
【15 题详解】
左上图所示地区为长江中下游的鄱阳湖周边(九江段),该区域地形平坦,水土流失不是主要环境问题,A
正确;而泥沙淤积(河流携带泥沙在中下游沉积)、洪涝灾害(地势低平、降水集中)、水污染(沿岸人类
活动密集)都是该地区的主要环境问题,BCD 错误。故选 A。
【点睛】河水补给地下水:条件:河水位>地下水位。多出现在:汛期、雨季、河流涨水时;2.地下水补给
河水:条件:地下水位>河水位。多出现在:枯水期、干旱季节、河流落水时。
二、非选择题:本题共 3 小题,共 55 分。
16. 阅读图文材料,完成下列要求。
有“永不沉没”美誉的巨型游轮泰坦尼克号,从英国南安普敦驶向美国纽约的处女航中便遭厄运。当
地时间 1912 年 4 月 14 日 23 时 40 分左右,泰坦尼克号在纽芬兰岛附近海域与一座巨大冰山相撞。随后泰
坦尼克船体断裂成两截后沉入大西洋底,造成 1500 多人丧生。
第 7页/共 12页
(1)推测甲处冰山没有被航行者提早发现的主要自然原因。
(2)在乙地海岸附近常有冰山,试分析其可能成因。
(3)有学者研究表明本次撞船冰山可能来自乙地,说明该冰山在甲地出现的理由。
【答案】(1)夜晚能见度低,船员视线距离受影响;寒暖流在此交汇可能形成海雾,影响船员视线;冰山
水面部分体积小,水下部分体积大,船员不易提前发现。
(2)格陵兰岛大陆冰川在重力作用下,由陆地高处向海岸低处流动伸入海洋;冰体在重力作用下,可能发
生断裂,形成冰山;伸入海水中的冰体,受到海水浮力的顶托与海浪的冲出,会使冰体断裂,形成冰山;
有时,浮在海洋上的冰山与伸入海中的冰舌相撞,也会形成新的冰山。
(3)该冰山被拉布拉多寒流带动,南下漂移至甲地;因地处高纬地区与寒流低温的影响,冰川融化极慢,
保留了巨大冰块。
【解析】
【分析】本大题以泰坦尼克号在处女航中与冰山相撞沉没这一事件为材料设置试题,涉及洋流对地理环境
的影响等相关知识,考查学生获取和解读信息能力及综合思维能力,培养学生的人地协调观、综合思维、
区域认知和地理实践力等地理核心素养。
【小问 1 详解】
据材料可知,事发在当地时间 1912 年 4 月 14 日 23 时 40 分左右,处于夜晚,夜晚能见度低,船员视线距
离受到很大影响,难以远距离发现冰山。从图中可知,该区域寒暖流在此交汇,寒暖流交汇可能形成海雾,
海雾会极大地影响船员视线,使冰山在雾中难以被察觉。冰山具有水面部分体积小,水下部分体积大的特
点,水面上露出的部分可能不明显,船员不易提前发现隐藏在水下较大体积的冰山。
【小问 2 详解】
紧扣冰山形成的核心动力(重力、外力作用)与乙地地理环境(纬度、冰川分布),说明冰山形成的原因。
读图可知,乙地位于格陵兰岛西侧,纬度高(接近 70°N),气候寒冷,格陵兰岛上有大面积的大陆冰川,在
重力作用下,大陆冰川由陆地高处向海岸低处流动并伸入海洋,冰体在重力作用下,可能发生断裂,断裂
第 8页/共 12页
的部分就形成了冰山;伸入海水中的冰,受到海水浮力、海浪的冲击等作用,这些外力作用会使冰体断裂,
进而形成冰山。浮在海洋上的冰山与伸入海中的冰舌(冰川伸入海中的部分)相撞时,也会因碰撞冲击力
导致冰体破碎,形成新的冰山。
【小问 3 详解】
从图中可以看出,甲地附近有拉布拉多寒流,来自乙地的冰山会被拉布拉多寒流带动,顺着洋流方向南下
漂移至甲地。甲地地处高纬地区,再加上寒流低温的影响,气温较低,冰川融化极慢,所以能够保留巨大
冰块块体,使得来自乙地的冰山可以在甲地出现。
17. 读图文资料,回答下列问题。
四川拥有宝贵而优良的动植物种质资源库和基因库,野生中药材资源种类数仅次于云南省。近年来,
政府十分重视和支持中药材的发展,全省每年野生和人工种植的中药材产量达 8 万多吨,占全国总量的三
分之一。
四川地形东部和西部差异明显,中药材基地划分为三大区:东部丘陵平原区,西部区和西南部区(后两
区大致以西昌至香格里拉一线为界)。
(1)从自然环境分析西部区成为名贵野生中药材基地的优势条件。
(2)东部以成都为中心,是四川最发达 中药材加工基地,请说明其形成原因。
(3)西部区分布多种野生濒危药材,目前存在无序挖采现象,为此请你提出开发、保护的建议。
【答案】(1)地处高原、高山河谷区,地势高差大,气候垂直差异显著;面积广大;中药材品种多,分布
广,药材存量大;环境污染小,药材品质好,适宜建设无公害优质中药材基地。
(2)地处三大基地中心地带,中药材来源丰富;交通发达;产业基础雄厚;中药科研水平高(中医药、农
第 9页/共 12页
业大学和科研机构多);药材交易市场大,流通大。
(3)建立濒危药材保护区;政府给予财政支持,改善交通和经济落后状况;加强科研,培育优良品种;建
设规范标准化示范基地,促进中药材生产产业化。
【解析】
【分析】本题以四川中药材基地为背景,设置 3 小题,涉及西部区中药材基地建设的优势条件、东部中药
材加工基地的原因、西部野生濒危药材的开发和保护的建议等相关知识,考查学生获取解读信息、调动运
用知识的能力,体现了区域认知、综合思维及地理实践力的学科素养。
【小问 1 详解】
读图结合材料可知,四川地形东部和西部差异明显,东部丘陵平原区,西部区地形主要为高原、高山河谷,
地势高差大,垂直气候类型复杂多样,生物多样性丰富,为多种中药材提供了适宜的生长环境;同时西部
区面积广大,地貌多样复杂,使得中药材种类多、分布广、存量大;西部区人口稀少,开发程度低,远离
工业污染源,自然环境原始生态,空气、土壤、水源污染少,中药材品质优良,适合建设无公害、优质的
名贵野生中药材基地。
【小问 2 详解】
读图可知,成都位于四川东部、西部和西南部三大药材基地的中心地带,中药材原料供应充足且丰富;成
都市位于西南地区的重要交通枢纽,交通网络发达,便于原料运输和加工成品的外运;中药材加工的产业
积淀深厚,加工技术成熟,产业基础雄厚;成都市云集中医药、农业大学和众多科研机构,中药科研水平
高,为中药的加工提供技术支撑;拥有规模大的药材交易市场,流通效率高,消费市场广阔。
【小问 3 详解】
建立濒危药材自然保护区,严禁无序采挖行为;加大政府财政扶持力度,改善当地交通与经济条件,减少
居民对野生药材采挖的依赖;加强科研投入,开展濒危药材人工繁育,培育优良品种;建设规范化、标准
化的药材种植示范基地,推动中药材生产产业化发展。
18. 阅读图文材料,完成下列要求。
长江中下游平原河湖众多,自古是我国著名的“鱼米之乡”,随着工业、农业发展,河湖环境发生了
很大变化。
第 10页/共 12页
(1)分析九江成为我国古代四大米市之一的区位条件。
(2)据图说出洞庭湖形态变化特征,并分析成因。
(3)针对湖泊变化导致的该区域洪涝灾害加剧,专家提出“治湖必须治江,治江必须治山”的思路,谈谈
你对这一思路的理解。
【答案】(1)位于鄱阳湖与长江交汇处的长江中下游(鄱阳湖)平原上;所在地区为亚热带季风气候,水热充
足,雨热同期,水源充足,灌溉便利,水稻生产条件好;稻米产量高;人口稠密,市场需求量大,交易量
大;鄱阳湖水系及长江水运发达便利,便于粮食的大规模集散。
(2)
形态变化特征:湖泊面积变小,演变为破碎的线状形态。原因:流域内由于人口增长,经济发展,一方面,
植被破坏严重,水土流失导致湖泊泥沙大量淤积;另一方面,为扩大耕地面积和城市用地,围湖造田,再
加上湖底地形有明显起伏,湖泊变得破碎且面积变小。
(3)湖泊面积减小会造成暴雨季节湖泊蓄水能力变弱(或通航里程缩短);而湖泊面积变小主要与河流携带
泥沙增多密切相关;入湖泥沙增多与上游滥砍滥伐导致水土流失有关
【解析】
【分析】本题以长江中下游平原为材料,涉及农业区位因素、洞庭湖形态变化特征等相关内容,考查学生
获取和解读地理信息、调动和运用地理知识和基本技能的能力,体现综合思维、区域认知以及地理实践力
的地理核心素养。
【小问 1 详解】
九江地处长江与鄱阳湖交汇处,地理位置优越,属于长江中下游平原 一部分,地势平坦,土壤肥沃;九
江属于亚热带季风气候,夏季高温多雨,雨热同期,长江和鄱阳湖提供了充足的水源,灌溉条件良好,水
稻生产条件好;由于自然条件优越,九江地区的水稻种植规模大,单位面积产量高,总产量大;长江中下
游平原自古人口密集,对粮食的需求量大,交易量大;九江依托鄱阳湖和长江的水运网络,交通便利,能
够低成本、高效率地实现稻米的集散和运输,促进了米市的繁荣。
第 11页/共 12页
【小问 2 详解】
形态变化特征:从图片对比可直观看出,洞庭湖的水域范围明显缩小,湖岸线向湖心退缩;原完整的湖泊
被分割成多个狭长水域,演变为破碎的线状形态。原因:题干提到“随着工业、农业发展”,说明人类活
动加剧,导致对土地和水资源的需求增加;流域内植被减少(如砍伐森林、开垦荒地)导致水土流失加剧,
泥沙被冲刷到湖中,淤积湖底;为扩大耕地和城市用地,人为填湖或筑堤围垦,直接侵占湖泊水域;泥沙
淤积不均匀,加上湖底原有地形不平,导致湖泊被分割成多个小水域,形成破碎的形态。
【小问 3 详解】
湖泊作为天然水库,具有调蓄洪水的功能;面积减小直接导致蓄水容积下降,在暴雨季节无法有效容纳上
游来水,加剧下游洪涝风险;湖泊面积缩小还会导致水深变浅、航道萎缩,影响航运功能;泥沙淤积是湖
泊萎缩的直接原因,长江及支流携带大量泥沙入湖,沉积导致湖床抬升、水域被填塞;上游森林砍伐削弱
植被固土能力,降水侵蚀加剧,水土流失使河流含沙量增加,最终淤积于湖泊。
第 12页/共 12页
相关试卷 更多
- 1.电子资料成功下载后不支持退换,如发现资料有内容错误问题请联系客服,如若属实,我们会补偿您的损失
- 2.压缩包下载后请先用软件解压,再使用对应软件打开;软件版本较低时请及时更新
- 3.资料下载成功后可在60天以内免费重复下载
免费领取教师福利 
.png)




