


浙江省温州市2025-2026学年高三上学期第一次适应性考试生物试卷(学生版)
展开 这是一份浙江省温州市2025-2026学年高三上学期第一次适应性考试生物试卷(学生版),共12页。
1.本试题卷分选择题和非选择题两部分,共8页,满分100分,考试时间90分钟。
2.考生答题前,务必将自己的姓名、准考证号用黑色字迹的签字笔或钢笔填写在答题卷上。
3.选择题的答案需用2B铅笔将答题纸上对应题目的答案标号涂黑,如要改动,需将原填涂处用橡皮擦净。
4.非选择题的答案需用黑色字迹的签字笔或钢笔写在答题卷上相应区域内,作图时可先使用2B铅笔,确定后需用黑色字迹的签字笔或钢笔描黑,答案写在本试题卷上无效。
选择题部分
一、选择题(本大题共20小题,每小题2分,共40分。每小题列出的四个备选项中只有一个是符合题目要求的,不选、多选、错选均不得分)
1. 湿地面积萎缩、功能退化等现状已成为突出的生态问题之一。下列措施不利于湿地可持续发展的是( )
A. 合理开发果园B. 大规模围湖造田
C. 减少生活污水排放D. 使用新能源保洁船
2. 花生种子是“检测生物组织中的油脂”良好的实验材料。下列叙述正确的是( )
A. 苏丹Ⅲ染液能使细胞中的油脂呈橙红色
B. 可用蒸馏水替代50%的乙醇洗去多余的染料
C. 显微镜下观察到切片中的油滴都位于细胞内
D. 若花生种子研磨液加入双缩脲试剂后,溶液呈蓝色
3. 生长激素具有促进胸腺组织增生、刺激胸腺分泌胸腺素等作用。给幼年小鼠注射抗生长激素抗体以减弱生长激素的作用,小鼠不会出现的情况是( )
A. 胸腺发育延缓B. 生长激素分泌减少
C. 免疫功能下降D. 骨骼生长发育减慢
4. 核糖体由大、小两个亚基组成,翻译时,先由小亚基与mRNA结合,大亚基再与小亚基结合。肽链合成终止后,核糖体分离为大、小亚基,又游离在细胞溶胶中。下列叙述错误的是( )
A. 真核细胞中,核仁与核糖体RNA的合成以及核糖体的形成有关
B. 核糖体分离形成的大、小亚基可以重新参与蛋白质的合成
C. 可通过光学显微镜观察核糖体大、小亚基的结合和分离
D. 通常在代谢旺盛的细胞中,大、小亚基的结合和分离速度均较快
5. 根边缘细胞是一群从根冠脱落下来的、特化的活细胞。实验表明,铝离子胁迫下,边缘细胞会减少根尖对铝离子的吸收,使边缘细胞发生凋亡。下列叙述错误的是( )
A. 根边缘细胞的形成是细胞分裂、分化的结果
B. 根边缘细胞与根冠细胞中蛋白质种类不完全相同
C. 根冠不能作为植物细胞有丝分裂的观察部位
D. 铝离子胁迫引起根边缘细胞凋亡的过程不受基因调控
6. 黄瓜果实发育过程中,果实顶部的花通常会逐渐枯萎脱落,若使用适宜浓度的某物质处理可延缓其脱落,推测该物质是( )
A. 生长素类B. 脱落酸C. 乙烯利D. 光敏色素
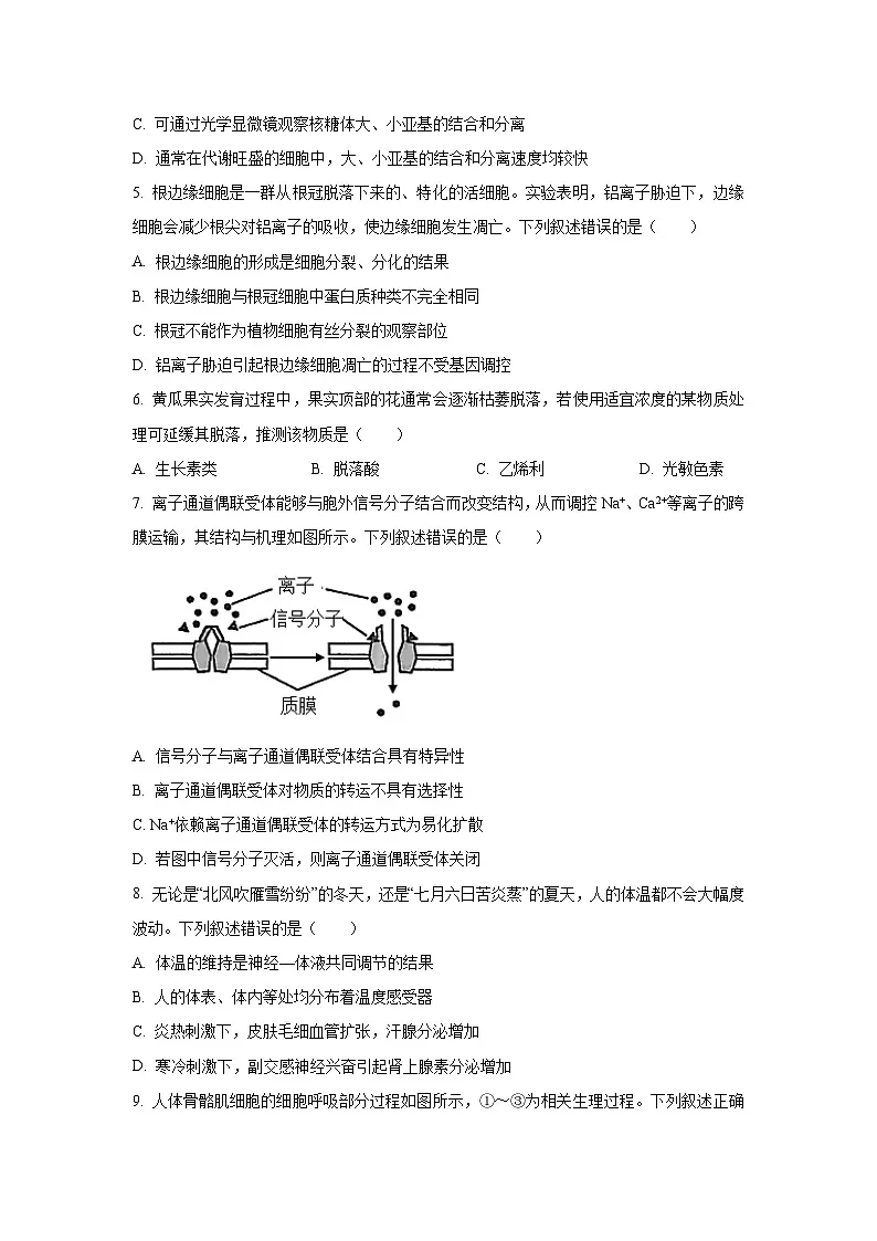
7. 离子通道偶联受体能够与胞外信号分子结合而改变结构,从而调控Na+、Ca2+等离子的跨膜运输,其结构与机理如图所示。下列叙述错误的是( )
A. 信号分子与离子通道偶联受体结合具有特异性
B. 离子通道偶联受体对物质的转运不具有选择性
C. Na+依赖离子通道偶联受体的转运方式为易化扩散
D. 若图中信号分子灭活,则离子通道偶联受体关闭
8. 无论是“北风吹雁雪纷纷”的冬天,还是“七月六日苦炎蒸”的夏天,人的体温都不会大幅度波动。下列叙述错误的是( )
A. 体温的维持是神经—体液共同调节的结果
B. 人的体表、体内等处均分布着温度感受器
C. 炎热刺激下,皮肤毛细血管扩张,汗腺分泌增加
D. 寒冷刺激下,副交感神经兴奋引起肾上腺素分泌增加
9. 人体骨骼肌细胞的细胞呼吸部分过程如图所示,①~③为相关生理过程。下列叙述正确的是( )
A. 过程①和②都会产生[H],但发生的场所不同
B. 过程①和③都会产生ATP,但数量均少于过程②
C. 过程①在有氧和无氧条件下都会发生,但参与的酶种类不同
D. 过程③产生乳酸会导致血浆pH明显下降,从而引起肌肉酸痛
10. 脲酶是水解尿素的酶。为了从土壤中获得产脲酶的目标微生物,下列操作与目的的对应关系,错误的是( )
A. 从哺乳动物排泄物丰富的土壤中取样——易获得较多目标微生物
B. 对土壤样品梯度稀释并涂布——获得微生物的单菌落
C. 以尿素为唯一氮源的培养基培养微生物——抑制非目标微生物的生长
D. 向培养基中添加酚红——使菌落出现透明圈以鉴定目标微生物
11. 大型犬(如体重30Kg左右的德国牧羊犬,简称德牧)和小型犬(如体重2Kg左右的吉娃娃)都是由灰狼驯化而来,经人工选择形成众多品种。研究表明,大型犬的胰岛素样生长因子1(IGF-1)基因保留着与灰狼一致的序列,小型犬在该基因特定区域都有相同的突变位点。下列叙述正确的是( )
A. 德牧与吉娃娃外形差异较大,是两个不同物种
B. 某地区所有的德牧与吉娃娃的IGF-1基因构成一个基因库
C. 虽IGF-1基因不同,但德牧和吉娃娃在分子层次上仍存在统一性
D. 人工选择使犬类IGF-1基因发生突变,导致犬类体型出现差异
12. 关于核酸是遗传物质的经典实验,下列叙述正确的是( )
A. 将加热杀死的S型菌注入小鼠体内,大部分小鼠患败血症死亡
B. 将R型活菌与S型菌的DNA混合后培养,涂布所得的菌落均为光滑型
C. 用32P标记的噬菌体侵染未标记细菌,经搅拌离心后仅在沉淀物中检测到放射性
D. 用烟草花叶病毒的蛋白质感染正常烟草,不会从其叶片中分离出子代病毒
13. 中科院某团队通过人--猪嵌合体技术在猪胚胎中培育出含有人类细胞的心脏,核心流程如下:敲除猪受精卵中心脏发育的关键基因→体外培养至囊胚→注入人诱导多能干细胞(iPSCs)→将囊胚移植至代孕母猪→获得含人源心脏细胞的嵌合胚胎。下列叙述错误的是( )
A. 敲除猪自身心脏发育的关键基因,是获得人源心脏的前提
B. 囊胚期开始出现细胞分化,滋养层细胞可发育成各种组织器官
C. 胚胎内iPSCs逐步分化形成心脏细胞,依赖于基因选择性表达
D. 对代孕母猪进行同期发情处理,可以增大囊胚着床的机会
14. 亚洲象是一种群居、活动范围广的濒危物种。研究人员利用无人机和红外相机技术对2002~2023年西双版纳野象谷亚洲象的种群数量进行调查,所得出生率和实际增长率如图所示。
下列叙述正确是( )
A. 常用标志重捕法调查亚洲象的种群数量
B. 2009年该种群的死亡率大于出生率
C. 2007年、2012年的种群数量均与前一年相等
D. 2021年该种群数量达到最大值
15. 木瓜蛋白酶可将酪蛋白分解为小分子肽和氨基酸(如酪氨酸)。研究人员在酶促反应的最适条件下测定木瓜蛋白酶的活性,实验流程如下表。
注:三氯乙酸是一种有机强酸。
下列叙述错误的是( )
A. 温度、pH和反应时间均为本实验的无关变量
B. 步骤②和步骤⑤中55℃水浴的目的不同
C. 步骤⑤之后,乙、丙和丁三组无残留酪蛋白
D. 步骤⑥加入三氯乙酸是为了终止酶促反应
16. 紫杉醇是红豆杉属植物产生的具有抗癌活性的次生代谢产物,其药制品已广泛应用于多种癌症的临床治疗。以红豆杉叶片为材料获得紫杉醇的途径如图所示,其中数字代表相关过程。红豆杉叶片①愈伤组织②高产细胞系③紫杉醇下列叙述错误的是( )
A. 过程①培养基中生长素类和细胞分裂素类的浓度配比起着关键作用
B. 过程②经悬浮培养分散成单个细胞,再培养后即为高产细胞系
C. 过程③可用研磨等方法破碎细胞后,经分离、纯化获得紫杉醇
D. 上述获得紫杉醇的途径基于植物组织培养技术
17. 西瓜为雌雄同株异花植物,其果皮深绿(G)对浅绿(g)为显性。将基因型gggg四倍体西瓜和基因型GG二倍体西瓜间行种植,以期获得三倍体的无籽西瓜。下列叙述错误的是( )
A. 可用秋水仙素处理二倍体西瓜的幼苗获得四倍体植株
B. 获得四倍体和三倍体西瓜植株的育种原理均为染色体变异
C. 三倍体西瓜减数分裂时染色体联会紊乱,一般不能产生正常配子
D. 四倍体母本结的果实中,深绿色的是无籽西瓜,浅绿色的是有籽西瓜
18. 高原鼠兔通过取食植物和挖掘洞穴等行为维持生存,并对生态系统产生干扰。在高原鼠兔干扰与未干扰的条件下,对某地区的4种关键植物的生态位重叠指数(可反映物种之间利用资源的相似性)进行了统计分析(见下表)。下列叙述错误的是( )
A. 研究某植物的生态位时需要调查该植物跟其他生物之间的关系
B. 厚叶兔耳草和米林蔓黄耆没有生态位重叠,不存在种间竞争
C. 与未干扰相比,高原鼠兔干扰会适当缓解物种间竞争压力
D. 适度的高原鼠兔干扰对维持生态系统稳定性具有积极意义
19. 某二倍体动物(2n=4)的基因型为AaBb,一个精原细胞(DNA中的P元素都为32P,其它分子不含32P)在不含32P的培养液中正常培养,先进行两次有丝分裂,再进行减数分裂,其中细胞①和④的染色体组成如图所示,甲、乙表示不同的染色体。在此过程中仅发生了如图所示的变异。
下列叙述错误的是( )
A. 细胞①中甲和乙可组成一个染色体组
B. 细胞②中含32P的核DNA分子数为0~3
C. 细胞③中含31P的核DNA分子数是4
D. 细胞④~⑦的染色体组合类型为2种或3种
20. 甲、乙两种单基因遗传病(相关基因用A/a和B/b表示)的家族系谱如图1所示。已知甲病在男性群体中的发病率为1/100,基因A增加部分碱基对(图2中黑色部分)突变为基因a。利用引物1和引物2,对个体1、2、5、6的基因组DNA进行PCR,扩增产物经SnaBI完全酶切后电泳,其过程与结果如图2、3所示。
不考虑其他变异,下列叙述正确的是( )
A. 甲病为常染色体隐性遗传,乙病为常染色体显性遗传
B. 2号与6号基因型相同的概率为1/2
C. 若6号与7号生了一个男孩,则该男孩患一种病的概率为1/2
D. 若8号与正常女性婚配,所生子女患病的概率为1/101
非选择题部分
二、非选择题(本大题共5小题,共60分)
21. 近年来,浙南沿海地区在“蓝色海湾”整治行动中加大了对红树林建设的力度,立志打造最美的“中国北缘”红树林生态湿地。回答下列问题:
(1)红树林具有抵御台风、净化海水等作用,这体现了生物多样性的_______价值。研究人员对某红树林示范基地的水鸟进行研究,共记录到鸟类249种,该调查结果体现了生物多样性中的_____多样性。
(2)“红树林一青蟹”种养结合模式,促进了红树种植与青蟹养殖的协同发展。从生态系统的结构分析,该模式增加了生态系统中______的复杂性,使该生态系统具有较强的______能力。某示范基地在红树林中的间隙区投放瓦缸(缸壁上有小孔,便于海水流通),采用“一缸一蟹”养殖方式,有效提高了青蟹的产量,其原因可能是______。随着潮涨潮落,瓦缸内的青蟹可获取贝类和鱼类等作为食物,青蟹摄入贝类后并不能将其所有能量用于自身生长繁殖,原因是______。
(3)红树林生态系统具有强大的固碳储碳功能。红树林中的初级消费者参与碳循环的途径除呼吸作用之外,还有______(答出2点即可)。研究表明,某些红树植物的根系分泌物会抑制周围藻类植物的生长和发育,该事例体现了生态系统的信息传递具有______的作用,其中的信息类型为______。
22. 铁皮石斛为兰科多年生附生草本,是一种珍稀名贵的药用植物,一些兰科植物具有特殊的景天酸代谢(CAM)途径已得到确认。某兴趣小组进行如下实验,以探究铁皮石斛叶片的光合途径。实验分晴天组、多云组和阴雨组三组,每组取盆栽铁皮石斛3株,用光合测定仪测定CO2吸收速率,每株测定植株顶端3片完全展开的叶片,每隔2h测定1次,测定结果如图所示。
回答下列问题:
(1)CAM途径的特点是植物夜间气孔开放,CO2被固定后还原成苹果酸(四碳化合物),并贮于液泡中;白天苹果酸分解释放的CO2,进入______与五碳化合物结合,最终通过卡尔文循环转变成三碳糖。转运到______中的三碳糖可合成蔗糖,每合成两分子蔗糖相当于固定了______个CO2分子。CAM途径在夜间______(填“能”或“不能”)进行卡尔文循环,其原因是______。
(2)晴天组铁皮石斛在白天时,光合作用固定的CO2除来自苹果酸分解外,还可来自______。据图可知,晴天组11点到15点CO2吸收速率表现为负值,从CO2的来源与去路分析,原因是______。进一步研究表明,晴天中午,铁皮石斛叶片气孔开度较低,而胞间CO2浓度较高,说明此时限制光合速率的因素是______(填“气孔”或“非气孔”)因素。
(3)与阴雨组相比,多云组在夜间较为明显的差异是______。综合分析图中结果,铁皮石斛的光合途径会在不同环境条件下发生转变,其中______组表现出最为明显的CAM途径特征。
23. 某昆虫的灰体和黑体、红眼和白眼、焦刚毛和直刚毛分别由等位基因B/b、E/e和N/n控制,相关基因均不位于Y染色体上。为研究其遗传机制,进行了一系列杂交实验,其结果如下表所示。
“注:表中F1为1对亲本杂交后代”
回答下列问题:
(1)据表分析,黑体性状的遗传方式是______,判断的依据是______。
(2)乙组中的母本基因型为______,若F1雌雄个体随机交配,则产生的F2有______种表型,其中灰体直刚毛的比例为______。
(3)解释出现丙组F1的表型及比例的原因是______。
(4)为验证自由组合定律,应从杂交组合______的F1中选择合适个体进行一次杂交实验;用遗传图解加以说明:______。
24. 组织型纤溶酶原激活剂(t-PA)是一种广泛用于溶解血栓的蛋白质类药物,但t-PA在血液中的半衰期很短(3~5分钟),在临床治疗中须大剂量静脉注射才能维持其有效浓度,但会增加出血风险。研究团队借助PCR技术改造t-PA基因,最终获得药效时间更长的突变型t-PA。
回答下列问题:
(1)研究人员设计突变型t-PA的空间结构,推测其______,再根据“中心法则”逆推t-PA基因的核苷酸序列。研究发现,将t-PA的第117位天冬酰胺替换为谷氨酰胺可延长其作用时间。已知决定谷氨酰胺的密码子是CAA或CAG,则改造后的基因编码链上对应的碱基序列是______。
(2)利用山羊乳腺生物反应器生产突变型t-PA
①重组载体的构建。乳球蛋白(BLG)是山羊乳汁中主要的乳清蛋白。研究人员首先通过查找______获取乳球蛋白信号肽(BLGSP)核苷酸序列信息,并通过______法获得该DNA序列。其次,将该序列与t-PA突变基因(如图1所示)构建获得融合基因(图2);为了确定BLGSP序列和t-PA突变基因正确连接,需进行PCR检测,若仅用一对引物,则应选择图2中的引物______(A.F2、R1B.F2、R2C.F1、R1D.F1、R2)。最后,将融合基因与表达载体(图3)经_______酶处理构建形成重组载体。
②重组载体的表达与检测。重组载体经筛选后借助_______(填仪器名称)导入山羊受精卵,经胚胎体外培养、________等技术获得转基因山羊。在泌乳期收集转基因山羊的乳汁,分离提纯后,用________技术检测确定乳汁中存在突变型t-PA。
(3)t-PA突变基因只在山羊乳腺上皮细胞中表达,而不在其他组织细胞内表达的原因是_______。采用转基因山羊乳腺生物反应器生产t-PA,具有药用蛋白活性更高、_______等优点。
25. 牛蛙适应性强、易于饲养,且其坐骨神经粗大、易剥离,是研究神经冲动、兴奋传导与肌肉收缩等生理过程的理想材料。回答下列问题:
(1)蛙坐骨神经中某一神经纤维连接灵敏电位计;此时,电位计指针偏转如下图所示,其原因是_______;在动作电位产生过程中,该位点可能正发生_______过程。
(2)神经元的生理状态会受到多种环境因素的影响。若适当提高神经纤维膜外的钾离子浓度,其静息电位的绝对值会_______;若改变环境温度,则可能会改变_______(A.膜的流动性B.通道蛋白的活性C.钠-钾泵的活性D.酶的活性),进而对神经元的传导速度产生影响。
(3)研究小组以牛蛙为对象,欲在不同温度条件下测定其离体坐骨神经冲动的传导速度。材料用具:若干只牛蛙,常规解剖器械,任氏液(两栖类的生理盐溶液),用于记录电位变化的生物信号采集仪等。
(说明:具体解剖操作与测定的操作过程不作要求。)
i完善实验思路:
①______,分别在设定相应温度的培养箱内适应性饲养48小时;
②______,置于相应温度的任氏液中适应5分钟;
③连接生物信号采集仪等实验装置如下图所示;(注:a、b和c为坐骨神经上相应电极的连接位点)
④记录两个显示屏上出现第一个动作电位的时间、测定______,从而计算传导速度。
⑤统计并分析实验数据。
ii实验结果如图所示。
(4)研究小组发现,T1和T2(T1
相关试卷 更多
- 1.电子资料成功下载后不支持退换,如发现资料有内容错误问题请联系客服,如若属实,我们会补偿您的损失
- 2.压缩包下载后请先用软件解压,再使用对应软件打开;软件版本较低时请及时更新
- 3.资料下载成功后可在60天以内免费重复下载
免费领取教师福利 







