搜索
      上传资料 赚现金

      安徽省合肥市2026届高三生物上学期11月期中试题含解析

      • 1.84 MB
      • 2025-12-23 07:17:37
      • 20
      • 0
      • 教习网2972821
      加入资料篮
      立即下载
      安徽省合肥市2026届高三生物上学期11月期中试题含解析第1页
      1/20
      安徽省合肥市2026届高三生物上学期11月期中试题含解析第2页
      2/20
      安徽省合肥市2026届高三生物上学期11月期中试题含解析第3页
      3/20
      还剩17页未读, 继续阅读

      安徽省合肥市2026届高三生物上学期11月期中试题含解析

      展开

      这是一份安徽省合肥市2026届高三生物上学期11月期中试题含解析,共20页。试卷主要包含了选择题,非选择题等内容,欢迎下载使用。
      一、选择题(本大题共15小题,每小题3分,共45分。每小题只有一个正确答案,请把正确答案涂在答题卡上)
      1. 支原体肺炎是一种常见的传染病,其病原体是一种称为肺炎支原体的单细胞生物(见下图),据图分析,下列叙述正确的是( )
      A. 支原体属于原核生物,其遗传物质主要是DNA
      B. 支原体不能完成蛋白质合成等生命活动
      C. 支原体与蓝细菌一样含有光合色素,属于自养生物
      D. 常见的抗生素对支原体肺炎疗效不佳
      【答案】D
      【解析】
      【分析】原核生物无核膜包被的成型的细胞核,仅具有唯一的细胞器核糖体。
      【详解】A、支原体属于原核生物,其遗传物质是DNA,A错误;
      B、支原体是单细胞生物,能独立完成蛋白质合成等生命活动,B错误;
      C、支原体没有光合色素,不能进行光合作用,属于异养生物,C错误;
      D、常见的抗生素主要破坏细胞壁,支原体没有细胞壁,所以常见的抗生素对支原体肺炎疗效不佳,D正确。
      故选D。
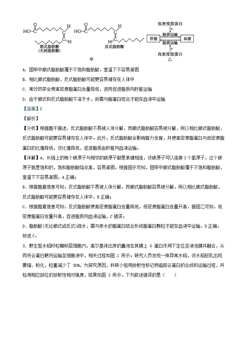
      2. 奶茶中含有反式脂肪酸、高浓度果糖、淀粉、乳化剂、甜味剂、咖啡因等。其中反式脂肪酸不易被人体分解,而顺式脂肪酸容易被分解,二者的结构如图甲所示。另外,反式脂肪酸还可影响智力发育,使高密度脂蛋白含量降低与低密度脂蛋白含量升高。以下分析错误的是( )

      A. 图甲中顺式脂肪酸属于不饱和脂肪酸,室温下不容易凝固
      B. 相比顺式脂肪酸,反式脂肪酸可能更容易储存在人体中
      C. 常饮奶茶会使高密度脂蛋白含量降低,进而促进脂质向肝脏运输
      D. 由于顺式和反式脂肪酸不溶于水,故需与脂蛋白结合才能在血液中运输
      【答案】C
      【解析】
      【分析】根据题干描述,反式脂肪酸不易被人体分解,而顺式脂肪酸容易被分解,所以相比顺式脂肪酸,反式脂肪酸可能更容易储存在人体中。此外,反式脂肪酸会影响智力发育,并使高密度脂蛋白与低密度脂蛋白的比值降低,该比值降低,促进脂质由肝脏向血液运输。
      【详解】A、长链上的每个碳原子与相邻的碳原子都是单键相连,该碳原子可以连接2个氢原子,这个碳原子就是饱和的,饱和脂肪酸熔点高,容易凝固。根据图示可知,图甲中顺式脂肪酸属于不饱和脂肪酸,室温下不容易凝固,A正确;
      B、根据题意信息可知,反式脂肪酸不易被人体分解,而顺式脂肪酸容易被分解,所以相比顺式脂肪酸,反式脂肪酸可能更容易储存在人体中,B正确;
      C、根据题意信息可知,反式脂肪酸使高密度脂蛋白含量降低,低密度脂蛋白含量升高,据图乙可知,低密度脂蛋白含量升高,促进脂质向血液运输,C错误;
      D、脂肪酸(无论顺式或反式)疏水,需与亲水的脂蛋白结合形成脂蛋白颗粒才能在血液中运输,D正确。
      故选C。
      3. 野生型水稻籽粒糊粉层细胞内,高尔基体出芽的囊泡在其膜上 G 蛋白作用下定位至液泡膜并融合,从而将谷蛋白靶向运输至细胞液中,相关过程如图 1 所示;研究人员发现一株异常水稻,该水稻胚乳出现萎缩、粉化,粒重减少了 30%,为探究原因,科研小组用放射性标记物追踪谷蛋白的合成和运输过程,并检测相应部位的放射性相对强度,结果如图 2 所示。下列叙述错误的是( )
      A. 可以用14C 代替3H 标记氨基酸研究 G 蛋白的运输过程
      B. G 蛋白的合成起始于附着在①上的核糖体,③结构起运输枢纽作用
      C. 含有 G 蛋白的囊泡与细胞膜、液泡前体融合,体现了细胞内的信息交流
      D. 图 2 的实验结果表明水稻出现异常的原因可能是谷蛋白的运输发生障碍
      【答案】B
      【解析】
      【分析】分泌蛋白的合成过程大致是:首先,游离的核糖体以氨基酸为原料开始多肽链 的合成。当合成了一段肽链后,这段肽链会 与核糖体一起转移到粗面内质网上继续其合 成过程,并且边合成边转移到内质网腔内, 再经过加工、折叠,形成具有一定空间结构 的蛋白质。内质网膜鼓出形成囊泡,包裹着蛋白质离开内质网,到达高尔基体,与高尔基体膜融合,囊泡膜成为高尔基体膜的一部分。高尔基体还能对蛋白质做进一步的修饰加工,然后由高尔基体膜形成包裹着蛋白质的囊泡。囊泡转运到细胞膜,与细胞膜融合,将蛋白质分泌到细胞外。在分泌蛋白的合成、加工、运输的过程中,需要消耗能量。这些能量主要来自线粒体。
      【详解】A、氨基酸中含有 C、H 等元素,14C 和3H 都具有放射性,可以用14C 代替3H 标记氨基酸来研究蛋白质(包括 G 蛋白)的运输过程,A 正确;
      B、G蛋白的合成起始于游离的核糖体,其在游离的核糖体中以氨基酸为原料合成了一段肽链后,这段肽链会与核糖体一起转移到A(粗面内质网)上继续其合成过程;B结构为高尔基体,起运输枢纽作用,B错误;
      C、含有谷蛋白的囊泡②与液泡膜融合,体现了细胞内的信息交流,C正确;
      D、由图 2 可知,与正常水稻相比,异常水稻中高尔基体处放射性相对强度较高,液泡处放射性相对强度较低,这表明水稻出现异常的原因可能是谷蛋白的运输发生障碍,导致谷蛋白不能正常运输到液泡中,D 正确。
      故选B。
      4. 研究发现,辣椒素可使人产生灼烧感,这与细胞膜上一种名叫Piez的受体有关。Piez受体是由三个相同的Piez蛋白组成的“螺旋桨状”三聚体,其能直接响应细胞膜上的机械力刺激并介导阳离子进入细胞(见下图)。下列叙述不正确的是( )
      A. Piez受体具信息交流和识别功能,可用双缩脲试剂检测
      B. Piez蛋白是一种跨膜蛋白,含有水溶性部分和脂溶性部分
      C. Piez蛋白不是分泌蛋白,故不需要内质网和高尔基体的加工
      D. Piez受体一定含C、H、O、N,其介导阳离子进入细胞不直接消耗ATP
      【答案】C
      【解析】
      【分析】生物组织中化合物的鉴定:(1)斐林试剂可用于鉴定还原糖,在水浴加热的条件下,产生砖红色沉淀。(2)蛋白质可与双缩脲试剂产生紫色反应。(3)脂肪可用苏丹Ⅲ染液鉴定,呈橘黄色。(4)淀粉遇碘液变蓝。
      【详解】A、Piez受体能直接响应细胞膜上的机械力刺激并介导阳离子进入细胞,具有信息交流和识别功能,蛋白质可与双缩脲试剂产生紫色反应,Piez受体的化学本质是蛋白质,可用双缩脲试剂检测,A正确;
      B、细胞膜的表面为亲水,内部为疏水,Piez蛋白是一种跨膜蛋白,其两端应该是水溶性部分,中间是脂溶性部分,B正确;
      C、Piez蛋白属于膜蛋白,需要在核糖体上合成,并在内质网和高尔基体的加工和运输至细胞膜,C错误;
      D、Piez蛋白是一种跨膜蛋白,蛋白质的基本单位是氨基酸,一定含有元素C、H、O、N,在机械力刺激导致Piez蛋白构象改变、中央孔打开,离子内流,故Piez蛋白介导阳离子进入细胞,不直接消耗ATP,D正确。
      故选C。
      5. 人体内的细胞具有各种不同的形态,能够高效地执行不同的生理功能。下列叙述正确的是( )
      A. 性腺细胞富含的核糖体能合成大量性激素
      B. 吞噬细胞含有大量溶酶体,有利于清除入侵的病原体
      C. 成熟红细胞含有较大的细胞核,有利于合成血红蛋白
      D. 卵细胞体积较大,有利于提高与周围环境物质交换的效率
      【答案】B
      【解析】
      【分析】1、哺乳动物成熟的红细胞没有细胞核和细胞器;
      2、具有分泌功能的细胞 :(1)细胞中核糖体和高尔基体的数量较多,内质网发达。 (2)细胞表面往往有很多突起,以增大细胞表面积,提高分泌效率;
      3、细胞体积越大、相对表面积越小,物质运输效率越低。
      【详解】A、性激素化学本质为脂质,在光面内质网中合成,A错误;
      B、溶酶体含有多种水解酶,吞噬细胞具有较多的溶酶体,有利于清除病原体,B正确;
      C、哺乳动物成熟红细胞无细胞核,有利于合成血红蛋白,C错误;
      D、卵细胞体积较大,相对表面积越小,物质交换效率越低,D错误。
      故选B。
      6. 室温条件下,将紫色洋葱鳞片叶外表皮置于一定浓度的某溶液中,其原生质层对细胞壁的压力随时间变化的关系如图所示。下列说法正确的是( )
      A. 细胞失水只发生在t0~t1,吸水只发生在t2~t3压力
      B. t1时刻细胞液的浓度最大,细胞液颜色最深
      C. 与t0时刻相比,t3时刻对应的细胞液浓度可能较高
      D. 若溶液为KNO3溶液,细胞从t2时开始吸收K+和NO
      【答案】C
      【解析】
      【分析】据图分析,t0~t1时,将紫色洋葱鳞片叶外表皮细胞置于一定浓度的某溶液中,原生质层对细胞壁的压力减小,说明外界溶液浓度大,细胞失水,发生质壁分离;t2~t3时原生质层对细胞壁的压力增大,说明细胞液浓度大于外界溶液,细胞吸水,发生质壁分离的复原。
      【详解】A、t1~t2时原生质层对细胞壁的压力为0,该过程中细胞由失水变为吸水,A错误;
      B、t0~t1这段时间内细胞失水,细胞液浓度增大,t1后还可能发生失水,因而不能确定t1时刻细胞液的浓度最大,细胞液颜色最深,B错误;
      C、与t0时刻相比,t3 时刻吸收了一定量的溶质,细胞液浓度可能仍高于 t0,C正确;
      D、若溶液为KNO3溶液,K + 和 NO3−可进入细胞,在细胞失水(t0~t1)时就已开始吸收,并非从t2开始。正是由于离子持续进入细胞,导致细胞液浓度升高,才引发后续吸水,D错误 。
      故选C。
      7. 磷脂酸(PA)是一种常见的磷脂,在组成细胞膜脂质中的占比约为0.25%。盐胁迫时(膜外Na+浓度显著高于膜内浓度),PA在质膜迅速聚集并与蛋白激酶SOS2结合,使钙结合蛋白(SCBP8)磷酸化而解除对K+通道(AKT1)的抑制,同时还能激活钠氢转运蛋白(SOS1),具体调节机制如下图所示。据此推测下列相关说法错误的是( )
      A. HKT1活性增强时,AKT1活性减弱
      B. 盐胁迫下,Na+通过主动运输转运至细胞外
      C. SOSl能同时转运H+和Na+,但仍具有专一性
      D. 钠离子通过HKT1进入细胞时,需要与其结合
      【答案】D
      【解析】
      【详解】A、HKT1活性增强时,Na+会抑制AKT1活性,A正确;
      B、钠离子通过HKT1(Na+通道蛋白)顺浓度进入细胞,为协助扩散,则 Na+逆浓度梯度运出细胞的方式为主动运输,B 正确;
      C、转运蛋白 SOS1能同时转运 H+和Na+,而不能转运其它离子,说明其具有特异性,C正确;
      D、钠离子通过HKT1(Na+通道蛋白)顺浓度进入细胞,为协助扩散,不需要结合通道蛋白,D错误。
      故选D。
      8. 在植物细胞中参与淀粉水解的酶主要有α-淀粉酶和β-淀粉酶。其中α-淀粉酶耐高温不耐酸,能以随机的方式从淀粉分子内部将其水解。β-淀粉酶不耐高温,但在pH=3.3时仍有部分活性,它能使淀粉从末端以两个单糖为单位进行水解。在淀粉、Ca2+等处理方式的影响下,β-淀粉酶在50℃条件下,经不同时间保存后的活性测定结果如图所示。下列说法正确的是( )
      A. 两种淀粉酶均能提高淀粉水解反应的活化能
      B. 在前50min,2%淀粉的处理方式使β-淀粉酶的活性先增强后减弱
      C. β-淀粉酶水解淀粉的产物是麦芽糖,β-淀粉酶的活性随pH升高逐渐增强
      D. 比较可知,30mml·L-1Ca2+处理方式最有利于较长时间维持β-淀粉酶的活性
      【答案】B
      【解析】
      【分析】酶是由活细胞产生的具有催化作用的有机物,酶具有专一性、高效性、作用条件温和的特性。
      【详解】A、酶的作用是降低化学反应的活化能,而不是提高,A错误;
      B、由图可知,在前20min,2%淀粉的处理方式使β-淀粉酶的活性增强,在20-50min,2%淀粉的处理方式使β-淀粉酶的活性减弱,B正确;
      C、β-淀粉酶能使淀粉从末端以两个单糖为单位进行水解,故β-淀粉酶水解淀粉的产物是麦芽糖。β-淀粉酶在pH=3.3时仍有部分活性,其活性随pH升高先增强后减弱,C错误;
      D、比较曲线可知,30mml·L-1Ca2++2%淀粉的处理方式更有利于较长时间维持β-淀粉酶的活性,D错误。
      故选B。
      9. 蛋白激酶能将ATP中远离腺苷的磷酸基团转移到特定蛋白质的氨基酸残基上,这种磷酸化作用可以改变蛋白质的活性、定位或与其他分子的相互作用,从而调节细胞的各种生理功能。蛋白磷酸酶通过水解作用去除蛋白质分子上的磷酸基团,与蛋白激酶共同调节蛋白质的磷酸化状态。下列说法错误的是( )
      A. ATP分子结构中含有2个不稳定的特殊化学键
      B. 蛋白激酶能催化ATP水解,蛋白磷酸酶能催化ATP的合成
      C. 参与主动运输钙离子载体蛋白可以被磷酸化而空间结构改变
      D. 细胞内常用的同一蛋白质可以反复被磷酸化和去磷酸化
      【答案】B
      【解析】
      【详解】A、ATP中含有2个不稳定的特殊化学键,其中远离腺苷的特殊化学键容易合成,也容易分解,A正确;
      B、蛋白激酶能将ATP中远离腺苷的磷酸基团转移到特定蛋白质的氨基酸残基上,并不是催化ATP水解,蛋白磷酸酶的作用是去除磷酸基团,不是催化ATP的合成,B错误;
      C、题意显示,蛋白激酶能将ATP中远离腺苷磷酸基团转移到特定蛋白质的氨基酸残基上,这种磷酸化作用可以改变蛋白质的活性、定位或与其他分子的相互作用,据此推测,参与主动运输的钙离子载体蛋白可以被磷酸化而改变空间结构,C正确;
      D、蛋白质的磷酸化和去磷酸化过程伴随着空间结构的变化,即同一蛋白质可以反复被磷酸化和去磷酸化进而实现重复利用,D正确。
      故选B。
      10. 下图示细胞呼吸中的电子传递和氧化磷酸化,相关叙述正确的是( )
      A. 图示过程的场所为线粒体外膜,是细胞呼吸中产能最多的阶段
      B. 无氧呼吸第一阶段产生的NADH所携带的电子最终传递给氧气
      C. 电子在传递过程中逐级释放能量推动H'跨膜运输至线粒体基质
      D. 电子传递所产生的膜两侧H浓度差为ATP的合成提供了驱动力
      【答案】D
      【解析】
      【分析】据图分析:图示过程表示在线粒体内膜上发生的一系列化学反应,在线粒体内膜中存在一群电子传递链,在电子传递链中,特殊的分子所携带的氢和电子分别经过复杂的步骤传递给氧,最后形成水,在这个过程中产生大量的ATP。
      【详解】A、图示过程为细胞呼吸中的电子传递和氧化磷酸化,发生的场所是线粒体内膜,A错误;
      B、有氧呼吸第一阶段、第二阶段产生的NADH所携带的电子最终传递给氧气,无氧呼吸没有氧气参与,B错误;
      C、据图可知,H+经过线粒体内膜到达线粒体基质的方式为顺浓度的协助扩散,该过程不耗能,C错误;
      D、据图分析,电子传递所产生的膜两侧H+浓度差为ATP的合成提供了驱动力,D正确。
      故选D。
      11. 农谚是我国劳动人民智慧的结晶和经验的总结,其中蕴含着很多生物学原理。下列关于农谚的分析,错误的是( )
      A. “无水肥无力”是指施肥的同时应适当浇水,矿质元素溶解在水中容易被植物吸收,在细胞中各元素主要以离子形式存在
      B. “谷连谷,坐着哭”突显了轮作的优势,轮作可避免田地中一些元素大量减少
      C. “锄头出肥”指的是松土有利于植物生长,土壤板结主要影响植物根系的呼吸作用,进而影响植物的光合作用
      D. “玉米带大豆,十年九不漏”讲的是套种的好处,农业生产上的间作、套种均是通过不同作物对资源的互补利用来提高农作物产量的
      【答案】A
      【解析】
      【详解】A、“无水肥无力”强调施肥需配合浇水,矿质元素需溶解在水中以离子形式被吸收,但细胞中的元素大部分以化合物形式存在,而非离子形式,A错误;
      B、“谷连谷,坐着哭”说明长期种植同种作物会导致土壤中某些元素缺乏,轮作可避免这一问题,B正确;
      C、“锄头出肥”指松土促进根细胞有氧呼吸,增强主动运输吸收矿质元素的能力;土壤板结会抑制根的呼吸作用,导致矿质元素吸收减少,进而影响光合作用所需的酶和叶绿素合成,C正确;
      D、“玉米带大豆”体现套种的优势,间作和套种通过不同作物对光、水、矿质等资源的互补利用提高产量,且大豆和根瘤菌共生能提高土壤肥力,D正确。
      故选A。
      12. 完整的细胞周期包括分裂间期和分裂期(M期),其中分裂间期又包括G1期、S期(DNA合成期)和G2期,如下图所示。在体外培养细胞时常需要将培养细胞的周期同步化。DNA合成阻断法是一种常用的方法,其做法是用DNA合成抑制剂(如TdR)特异性地抑制DNA合成,使S期的细胞分裂暂停,其他时期的细胞不受影响,去除抑制剂后S期细胞分裂恢复。下列叙述正确的是( )
      A. 在体外培养时,培养液中大部分细胞处于M期
      B. 经同步化处理后,培养液中各细胞的细胞周期的时间长短不相同
      C. 第一次加入TdR并培养一段时间后,所有细胞都被抑制在G1期和S期的交界处
      D. 至少需要使用TdR两次才能实现所有细胞的周期同步化
      【答案】D
      【解析】
      【详解】A、由于间期时间远长于M期,因此在体外培养时,培养液中大部分细胞处于间期,A错误;
      B、“周期同步化” 的目的是让细胞周期同步,因此经同步化处理后,培养液中各细胞的细胞周期时间长短相同,B错误;
      C、TdR是DNA合成抑制剂,所以第一次加入TdR并培养一段时间后,原本处于G1期、G2期和M期的细胞最终停在G1期和S期的交界处,处于S期的细胞最终停在S期,C错误;
      D、第一次加入TdR并培养一段时间后,原本处于G1期、G2期和M期的细胞最终停在G1期和S期的交界处,处于S期的细胞最终停在S期,随后解除抑制一段时间(大于S期的时长,让所有细胞都过完S期),再次使用TdR使其停在G1和S期的交界点,完成细胞周期同步化,D正确。
      故选D。
      13. 在多细胞生物体的发育过程中,细胞的分化及其方向是由细胞内外信号分子共同决定的。某信号分子诱导细胞分化的部分应答通路如图。下列叙述正确的是( )

      A. 细胞对该信号分子的特异应答,依赖于细胞内的相应受体
      B. 酶联受体是质膜上的蛋白质,具有识别、运输和催化作用
      C. ATP水解释放的磷酸分子与靶蛋白结合,使其磷酸化而有活性
      D. 活化的应答蛋白通过影响基因的表达,最终引起细胞定向分化
      【答案】D
      【解析】
      【详解】A、由题图可知,细胞对该信号分子的特异应答,依赖于细胞外侧的酶联受体,A错误;
      B、酶联受体位于质膜上,化学本质是蛋白质,能识别相应的信号分子,磷酸化的酶联受体具有催化作用,但不具有运输作用,B错误;
      C、ATP水解产生ADP和磷酸基团,磷酸基团与其他物质如靶蛋白结合,使其磷酸化而有活性,C错误;
      D、细胞分化的实质是基因的选择性表达,故信号分子调控相关蛋白质,活化的应答蛋白通过影响基因的表达,最终引起细胞定向分化,D正确。
      故选D。
      14. 某玉米品种含一对等位基因A和a,其中a基因纯合的植株花粉败育,即不能产生花粉,含A基因的植株完全正常。现有基因型为Aa的玉米若干,每代均进行随机传粉至F2,则F2植株中花粉败育植株占比为( )
      A. 1/2B. 1/4C. 1/6D. 1/9
      【答案】C
      【解析】
      【详解】由题意可知,a基因纯合的植株花粉败育,Aa亲本可形成雄配子A、a,形成雌配子A:a=1:1,F1为AA:Aa:aa=1:2:1,F1可形成雄配子A:a=2:1、雌配子A:a=1:1,F2为AA:Aa:aa=2:3:1,其中aa花粉败育,占1/6,C正确,ABD错误。
      故选C。
      15. 摩尔根通过研究果蝇的实验证明了萨顿的假说,之后果蝇也作为“模式生物”进入科学家的视野,果蝇的眼色有红眼和白眼,受一对等位基因B、b控制。两只红眼果蝇交配,F₁的表型如图所示,不考虑基因位于性染色体的同源区段,下列有关叙述正确的是( )
      A. 分析F₁的表型可知,亲本红眼果蝇的基因型为XᵇY 和XᵇXᵇ
      B. 控制果蝇红眼和白眼基因的遗传不遵循基因的分离定律
      C. 等位基因B、b位于X染色体上
      D. 摩尔根提出控制白眼的基因仅位于X染色体上,属于演绎推理的内容
      【答案】C
      【解析】
      【详解】AC、两只红眼果蝇交配,F1的雌性全为红眼,雄性中红眼:白眼=1:1,性状与性别相关联,不考虑基因位于性染色体的同源区段,说明等位基因B、b位于X染色体上,且可推断亲本红眼果蝇的基因型为XBY和XBXb,A错误,C正确;
      B、控制果蝇红眼和白眼的基因是一对等位基因,其遗传遵循基因的分离定律,B错误;
      D、摩尔根提出控制白眼的基因仅位于X染色体上,属于假说内容,D错误。
      故选C。
      二、非选择题(本大题有5小题,共55分)。
      16. 砷可严重影响植物的生长发育。拟南芥对砷胁迫具有一定的耐受性,为探究其机制,研究者进行了相关实验。回答下列问题:
      (1)砷通过转运蛋白 F 进入根细胞时需消耗能量,该运输方式属于________。与该运输方式有关的细胞器主要有________________(写出两种)。
      (2)针对砷吸收相关基因 C 缺失和过量表达的拟南芥,研究者检测了其根细胞中砷的含量,结果如图。由此推测,蛋白 C 可________(填“增强”或“减弱”)根对砷的吸收。进一步研究表明,砷激活的蛋白 C 可使 F 磷酸化,磷酸化的 F 诱导细胞膜内陷,形成含有蛋白 F 的囊泡。由此判断,激活的蛋白 C 可使细胞膜上转运蛋白 F 的数量_______,造成根对砷吸收量的改变。囊泡的形成过程体现了细胞膜在结构上具有___________的特点。

      (3)砷和磷可竞争性通过转运蛋白 F 进入细胞。推测在砷胁迫下植物对磷的吸收量_______(填“增加”或“减少”),结合(2)和(3)的信息,分析其原因:________________(答出两点即可)。
      【答案】(1) ①. 主动运输 ②. 线粒体、核糖体
      (2) ①. 减弱 ②. 减少 ③. 流动性
      (3) ①. 减少 ②. 砷胁迫下,细胞膜上转运蛋白 F 数量减少,砷竞争性结合转运蛋白 F,导致可与磷结合转运蛋白 F 数量减少,植物对磷的吸收减少
      【解析】
      【分析】主动运输的特点是逆浓度梯度,需要载体蛋白协助,需要消耗能量。主动运输普遍存在于动植物和微生物细胞中,通过主动运输来选择吸收所需要的物质,排出代谢废物和对细胞有害的物质,从而保证细胞和个体生命活动的需要。
      【小问1详解】
      物质跨膜运输时,需要载体蛋白且消耗能量的运输方式为主动运输,砷通过转运蛋白F进入根细胞时需消耗能量,所以该运输方式属于主动运输,转运蛋白的合成需要核糖体,消耗的能量来自线粒体,因此,与主动运输方式有关的细胞器是核糖体和线粒体。
      【小问2详解】
      从图中可以看出,与野生型相比,C缺失突变体根细胞中砷浓度相对值较高,C过量表达植株根细胞中砷浓度相对值较低,由此推测,蛋白C可减弱根对砷的吸收。砷激活的蛋白C可使F磷酸化,磷酸化的F诱导细胞膜内陷,形成含有蛋白F的囊泡,这会使细胞膜上转运蛋白F的数量减少,从而造成根对砷吸收量的改变。囊泡是由细胞膜内陷形成的,这体现了细胞膜在结构上具有一定的流动性的特点。
      【小问3详解】
      由于砷和磷可竞争性通过转运蛋白F进入细胞,在砷胁迫下,砷会与磷竞争转运蛋白F,所以推测植物对磷的吸收量减少。 这是因为砷激活蛋白C,使细胞膜上转运蛋白F数量减少,而磷也是通过转运蛋白F进入细胞,所以磷的吸收量减少;此外砷和磷可竞争性通过转运蛋白F进入细胞,砷胁迫下,更多的转运蛋白F用于转运砷,导致磷的吸收量减少。
      17. 当光照过强,植物吸收的光能超过植物所需时,会导致光合速率下降,这种现象称为光抑制。强光条件下,叶肉细胞内因NADP⁺不足、O2浓度过高,会生成一系列光有毒产物,若这些物质不能及时清理,会攻击叶绿素和PSII反应中心(参与光反应阶段)中的D1蛋白,从而损伤光合结构。类胡萝卜素能清除光有毒产物。部分过程如图所示。
      (1)强光条件下,限制光合速率的主要是________反应阶段,此时叶肉细胞内O2浓度过高,从O2的来源分析原因是________;从O2的去路分析是因为此时植物细胞呼吸作用消耗O2较少,且气孔开放程度低,叶肉细胞释放的O2量减少。
      (2)据图可知,Rubisc是一个双功能酶,光照条件下,它既能催化C5与CO2发生羧化反应固定CO2,又能催化________反应进行光呼吸,CO2和O2竞争性结合Rubisc的同一活性位点。结合以上信息,光呼吸对解除光抑制的积极意义是_______。
      (3)纸层析法分离类胡萝卜素缺失突变体植株叶片的色素,滤纸上可见______(填颜色)的条带。与正常植株相比,该突变体植株在强光下的光合速率________(选填"较高"或"较低"),原因是_______。
      【答案】(1) ①. 暗 ②. 强光条件下叶肉细胞光反应增强,产生更多的O2
      (2) ①. C5与O2发生 ②. 强光条件下,叶肉细胞中O2浓度升高,而光呼吸可以消耗一部分O2,降低叶肉细胞中的O2浓度,减少光有毒产物的产生,减少对光合结构的损伤
      (3) ①. 蓝绿色和黄绿色 ②. 较低 ③. 由于类胡萝卜素能清除光有毒产物,在强光条件下,该突变体植株中的光有毒物质无法有效清除,导致光合结构损伤较正常植物严重,光合速率较正常植物低
      【解析】
      【分析】光合作用过程包括光反应和暗反应两个阶段。光反应的场所是叶绿体类的囊体薄膜,发生的物质变化有水的光解、ATP和NADPH的生成;暗反应的场所是叶绿体基质,发生的物质变化有CO2的固定和C3的还原,消耗ATP和NADPH。
      【小问1详解】
      强光条件下,植物吸收光能较多,光反应较快,此时限制光合速率的主要是暗反应阶段,暗反应又称为碳反应。强光条件下,由于叶肉细胞光反应增强,产生更多的O2,而此时植物气孔关闭,叶肉细胞释放的O2量减少,所以叶肉细胞内O2浓度会过高。
      【小问2详解】
      据图可知,Rubisc能催化C5与 O2的反应进行光呼吸。强光条件下,叶肉细胞中O2浓度过高,在竞争性结合Rubisc的同一活性位点时O2占据优势,植物进行光呼吸,而光呼吸可以消耗一部分O2,降低叶肉细胞中的O2浓度,减少光有毒产物的产生,减少对光合结构的损伤,所以可以在一定程度上解除光抑制。
      【小问3详解】
      植物中光合色素有叶绿素和类胡萝卜素两大类,用纸层析法分离缺乏类胡萝卜素的突变体植株叶片的色素,在滤纸上可见蓝绿色的叶绿素a条带和黄绿色的叶绿素b条带。与正常植株相比,该突变体植株在强光下的光合速率较低,因为类胡萝卜素能清除光有毒产物,而该突变体中不含类胡萝卜素,在强光条件下,该突变体植株中的光有毒物质无法有效清除,导致光合结构损伤较正常植物严重,光合速率较正常植物低。
      18. 图 1 为酵母菌细胞(2n = 16)分裂示意图(图中显示部分染色体),图 2 表示每条染色体上 DNA 数量变化。回答下列问题:
      (1)图 1 中对应图 2 中 rs 段的细胞为______。不考虑突变,发生等位基因分离的细胞为______。
      (2)酵母菌作为兼性厌氧型单细胞生物,据题图分析,酵母菌能进行有性生殖,得出该结论的依据是______。
      (3)中国科学院团队将 16 条染色体的酵母菌人工拼接为只有 1 条巨大的线状染色体的酵母菌(SY14 菌株),已知染色体两端存在维持结构稳定的端粒。
      ①端粒学说认为,细胞每分裂一次,端粒表现为______,随着分裂次数增加,细胞失去分裂能力,进而衰老、凋亡,细胞凋亡是指_______。
      ②当两条染色体末端的端粒被敲除后,失去端粒的末端可能会连接起来(如图 3 所示)。将天然酵母改造成 SY14 菌株的过程中,需要敲除______个端粒。在构建 SY14 菌株的过程中,科学家还借助基因编辑技术精确敲除了 15 个着丝粒,保留 1 个着丝粒的目的可能是________。
      【答案】(1) ①. 甲、乙 ②. 丙
      (2)图1中存在甲和丙细胞(减数分裂细胞),说明酵母菌可进行减数分裂,进而进行有性生殖
      (3) ①. 缩短 ②. 由基因决定的细胞自动结束生命的过程 ③. 30 ④. 保证染色体在细胞分裂时能正常分离(或保证细胞正常分裂)(或保证纺锤体的形成)
      【解析】
      【分析】题图分析,图1中甲为减数第二次分裂后期,乙为有丝分裂后期,丙为减数第一次分裂后期;图2中pq段表示DNA复制,rs段表示着丝粒的分裂。
      【小问1详解】
      图2中rs段每条染色体上的DNA由2个变为1个,说明rs段进行了着丝粒的分裂,发生在有丝分裂后期和减数第二次分裂的后期,对应图1中的甲和乙。等位基因分离可发生在减数第一次分裂后期随着同源染色体的分开而分离,对应图丙。
      【小问2详解】
      有性生殖的关键特征是进行减数分裂产生配子,图1中存在甲和丙细胞(减数分裂细胞),说明酵母菌可进行减数分裂,进而进行有性生殖。
      【小问3详解】
      ①端粒学说认为,细胞每分裂一次,端粒表现为缩短,随着分裂次数增加,细胞失去分裂能力,进而衰老、凋亡,细胞凋亡指由基因决定的细胞自动结束生命的过程,是细胞正常的生命现象。
      ②天然酵母菌有16条染色体,每条染色体有2个端粒,共16×2=32个端粒,将其改造成只有1条巨大染色体的SY14菌株,这条巨大染色体有2个端粒,因此将天然酵母改造成 SY14 菌株的过程中,需要敲除32-2=30个端粒。保留1个着丝粒的目的可能是为确保纺锤体的形成,保证染色体在细胞分裂时能正常分离(或保证细胞正常分裂)。
      19. 图1遗传系谱图中的甲病、乙病是两种单基因遗传病,分别由B、b和D、d基因控制,图中已死亡个体的性状未知,经检测Ⅲ7不携带两病的致病基因。回答下列问题:
      (1)甲病的遗传方式为________,依据是_________。Ⅳ1与Ⅳ2携带甲病致病基因的概率分别是_________。
      (2)乙病属于_______(填“显”或“隐”)性性状,依据是________。为了确定乙病基因所在的染色体,科研人员对Ⅱ1~Ⅱ5及Ⅲ7个体关于乙病基因进行电泳,电泳结果如图2(条带表示相关基因),据此可以得出乙病的遗传方式是_______。
      综合以上分析,Ⅱ1的基因型为_______。若Ⅲ6和Ⅲ7欲生三胎,则应建议他们_______(填“生男孩”“生女孩”“生男生女都可以”),理由是________。
      【答案】(1) ①. 常染色体隐性遗传病 ②. Ⅱ1和Ⅱ2号均不患甲病,却生出了患有甲病的女儿 ③. 1和1/2
      (2) ①. 显 ②. Ⅲ7不携带两病的致病基因,若为隐性则不能生出患有乙病的女儿 ③. 伴X显性遗传病 ④. BbXdY ⑤. 生男孩 ⑥. 只考虑乙病,Ⅲ6的基因型为XDY,Ⅲ7的基因型为XdXd,所生女孩一定患乙病
      【解析】
      【分析】题意分析,Ⅱ1和Ⅱ2号均不患甲病,却生出了患有甲病的女儿,因而推测甲病为常染色体隐性遗传病;Ⅱ2号患有乙病,其儿子有不患乙病情况,因而排除该病为伴X隐性遗传病的情况,Ⅲ7不携带两病的致病基因,根据其子代情况可判断其不可能是常染色体隐性遗传病,因而推测乙病可能为伴显性或常染色体显性遗传病。
      【小问1详解】
      Ⅱ1和Ⅱ2号均不患甲病,却生出了患有甲病的女儿,因而推测甲病为常染色体隐性遗传病。Ⅳ1关于甲病的基因型为Bb,Ⅳ2双亲关于甲病的基因型为BB和Bb,则其为甲病致病基因的概率1/2,即Ⅳ1与Ⅳ2携带甲病致病基因的概率分别是1和1/2。
      【小问2详解】
      Ⅱ2号患有乙病,却生出了不患乙病的儿子,因而该病不可能是伴X隐性遗传病,又知Ⅲ7不携带两病的致病基因,若为隐性则不能生出患有乙病的女儿,因此判断乙病属于“显”性性状。
      为了确定乙病基因所在的染色体,科研人员对Ⅱ1~Ⅱ5及Ⅲ7个体关于乙病基因进行电泳,电泳结果如图2(条带表示相关基因),Ⅲ7不携带两病致病基因,因此,条带1带有的基因为d基因,条带2带有的基因为D基因,若乙病为常染色体显性遗传病,则根据图2电泳图,Ⅱ4为DD,则I3和I4都必须含有D基因,即I3和I4均患乙病,由系谱图可知I4不患乙病,故乙病不可能为常染色体显性遗传病,应为伴X显性遗传病。
      综合以上分析,Ⅱ1的基因型为BbXdY。只考虑乙病,Ⅲ6的基因型为XDY,Ⅲ7的基因型为XdXd,建议他们生男孩,因为所生女孩一定患乙病。
      20. 某雌雄同株植物花的颜色由两对基因(A和a、B和b)控制,A基因控制色素合成,AA和Aa的效应相同;B为修饰基因,淡化颜色的深度,BB和Bb的效应不同。其基因型和表现型的对应关系见下表,请回答下列问题:
      (1)纯合白色植株和纯合红色植株作亲本杂交,子一代全都是粉色植株。请写出可能出现这种结果亲本基因型组合__________。
      (2)为探究两对基因(A和a、B和b)是在同一对同源染色体上,还是在两对非同源染色体上,某课题小组选用了基因型为AaBb的粉色植株进行实验。
      ①实验假设:这两对基因在染色体上的位置存在三种类型。请在下图方框中补充其他两种类型___________(用竖线表示染色体,黑点表示基因在染色体上的位点)。
      ②实验步骤:
      第一步:粉色植株自交;
      第二步:观察并统计__________。
      ③实验结果(不考虑交叉互换)及结论:
      a.若子代植株花色为___________,则两对基因在两对同源染色体上,符合图中第一种类型;
      b.若子代植株花色为___________,则两对基因在一对同源染色体上,符合图中第二种类型;
      c.若子代植株花色为___________,则两对基因在一对同源染色体上,符合图中第三种类型。
      【答案】(1)AABB×AAbb、AAbb×aaBB
      (2) ①. ②. 子代植株花的颜色和比例 ③. 粉色:红色:白色=6:3:7 ④. 粉色:白色=1:1 ⑤. 粉色:红色:白色=2:1:1
      【解析】
      【分析】基因自由组合定律的实质是:位于非同源染色体上的非等位基因的分离或自由组合是互不干扰的;在减数分裂过程中,同源染色体上的等位基因彼此分离的同时,非同源染色体上的非等位基因自由组合。
      【小问1详解】
      分析表格:粉色的基因型A_Bb,红色的基因型为A_bb,白色的基因型为A_BB或aa_ _,纯合白色植株(AABB或aa_ _)和纯合红色植株(AAbb)作亲本杂交,子一代全部是粉色植株(A_Bb),则可推知亲本基因型组合为:AABB×AAbb、aaBB×AAbb。
      【小问2详解】
      ①两对基因在染色体上位置有三种类型:位于两对同源染色体上,位于同一对同源染色体上有两种类型,一种是A和B基因位于同一条染色体上,另一种是A和b位于同一条染色体上,因此染色体位置图示如下:
      ②本实验的目的是探究两对基因(A和a,B和b)是在同一对同源染色体上,还是在两对同源染色体上,某课题小组选用了基因型为AaBb的粉色植株进行探究,对于植物而言,最简便的方法是自交,故实验过程如下:
      第一步:粉色植株自交。
      第二步:观察并统计子代植株花的颜色和比例。
      ③实验可能的结果及相应的结论(不考虑交叉互换):
      a.两对基因的位置符合上图第一种类型,则可以产生雌雄各四种配子AB、ab、Ab和aB,子代植株花色表现型及比例为粉色:红色:白色=6:3:7。
      b.两对基因在一对同源染色体上,符合图中第二种类型,可以产生雌雄各两种配子AB和ab,子代植株基因型及比例为1AABB(白色)∶2AaBb(粉色)∶1aabb(白色),花色表现型及比例为粉色:白色=1:1。
      c.若两对基因在一对同源染色体上,符合图中第三种类型,则可以产生雌雄各两种配子Ab和aB,子代植株基因型及比例为1AAbb(红色)∶2AaBb(粉色)∶1aaBB(白色),花色表现型及比例为粉色:红色:白色=2:1:1。基因型
      A_Bb
      A_bb
      A_BB或aa_ _
      表现型
      粉色
      红色
      白色

      相关试卷 更多

      资料下载及使用帮助
      版权申诉
      • 1.电子资料成功下载后不支持退换,如发现资料有内容错误问题请联系客服,如若属实,我们会补偿您的损失
      • 2.压缩包下载后请先用软件解压,再使用对应软件打开;软件版本较低时请及时更新
      • 3.资料下载成功后可在60天以内免费重复下载
      版权申诉
      若您为此资料的原创作者,认为该资料内容侵犯了您的知识产权,请扫码添加我们的相关工作人员,我们尽可能的保护您的合法权益。
      入驻教习网,可获得资源免费推广曝光,还可获得多重现金奖励,申请 精品资源制作, 工作室入驻。
      版权申诉二维码
      欢迎来到教习网
      • 900万优选资源,让备课更轻松
      • 600万优选试题,支持自由组卷
      • 高质量可编辑,日均更新2000+
      • 百万教师选择,专业更值得信赖
      微信扫码注册
      手机号注册
      手机号码

      手机号格式错误

      手机验证码 获取验证码 获取验证码

      手机验证码已经成功发送,5分钟内有效

      设置密码

      6-20个字符,数字、字母或符号

      注册即视为同意教习网「注册协议」「隐私条款」
      QQ注册
      手机号注册
      微信注册

      注册成功

      返回
      顶部
      学业水平 高考一轮 高考二轮 高考真题 精选专题 初中月考 教师福利
      添加客服微信 获取1对1服务
      微信扫描添加客服
      Baidu
      map