若您为此资料的原创作者,认为该资料内容侵犯了您的知识产权,请扫码添加我们的相关工作人员,我们尽可能的保护您的合法权益。
1/46
2/46
3/46
还剩43页未读,
继续阅读
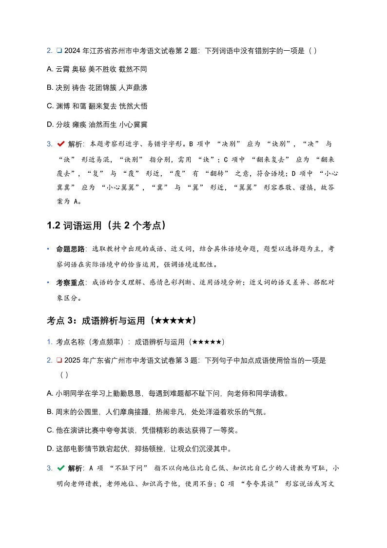
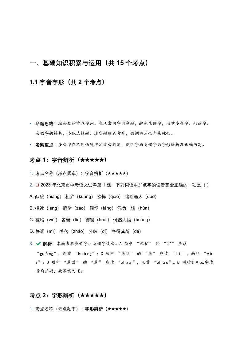
中考语文试卷高频考点题型详解
展开
这是一份中考语文试卷高频考点题型详解,共46页。
相关试卷
中考语文古诗词高频考点练习:
这是一份中考语文古诗词高频考点练习,共13页。试卷主要包含了曹操的《观沧海》,杜牧的《泊秦淮》等内容,欢迎下载使用。
初中语文考试重点题型答题技巧汇总:
这是一份初中语文考试重点题型答题技巧汇总,共17页。
中考语文一轮复习重难点练习考点16 说明文阅读高频考点(二)(六大题型总梳理)(2份,原卷版+解析版):
这是一份中考语文一轮复习重难点练习考点16 说明文阅读高频考点(二)(六大题型总梳理)(2份,原卷版+解析版),文件包含中考语文一轮复习重难点练习考点16说明文阅读高频考点二六大题型总梳理原卷版docx、中考语文一轮复习重难点练习考点16说明文阅读高频考点二六大题型总梳理解析版docx等2份试卷配套教学资源,其中试卷共47页, 欢迎下载使用。
相关试卷 更多
资料下载及使用帮助
版权申诉
- 1.电子资料成功下载后不支持退换,如发现资料有内容错误问题请联系客服,如若属实,我们会补偿您的损失
- 2.压缩包下载后请先用软件解压,再使用对应软件打开;软件版本较低时请及时更新
- 3.资料下载成功后可在60天以内免费重复下载
版权申诉
免费领取教师福利

