


浙江省七彩阳光新高考研究联盟2025-2026学年高二上期中联考生物试卷(学生版)
展开 这是一份浙江省七彩阳光新高考研究联盟2025-2026学年高二上期中联考生物试卷(学生版),共12页。试卷主要包含了选择题,非选择题等内容,欢迎下载使用。
选择题部分
一、选择题(本大题共20小题,每小题2分,共40分。每小题列出的四个备选项中只有一个是符合题目要求的,不选、多选、错选均不得分)
1. 呼吸性碱中毒是指由于各种原因引起的肺通气过度导致CO2排出过多,引起以血浆H2CO3浓度原发性降低,pH值升高为特征的酸碱平衡紊乱。下列物质中,与血浆pH保持相对稳定相关的主要物质是( )
A. 无机盐B. 血红蛋白C. NaHCO3/H2CO3D. 水
2. 下列关于人体内环境的叙述,错误的是( )
A. 内环境的稳态是机体能正常进行各项生命活动的前提
B. 淋巴细胞生活的液体环境是淋巴、血浆等
C. 血浆的主要成分包括水、葡萄糖、血红蛋白和激素等
D. 稳态的维持需要神经-体液-免疫调节机制来完成
3. 神经系统是机体内对生理功能活动的调节起主导作用的系统,神经元是其最基本的结构和功能单位。下列关于神经元、神经系统的相关叙述,错误的是( )
A. 神经元由胞体、树突和轴突组成,其轴突外表套有髓鞘构成神经纤维
B. 神经元的基本特征是受到刺激后产生神经冲动并沿胞体传送出去
C. 在中枢神经系统内有许多不同的神经中枢
D. 神经纤维集结成束,外面包有结缔组织,构成一条神经
4. 神经递质有兴奋性或者抑制性的,γ-氨基丁酸(GABA)是一种抑制性神经递质。下列关于γ-氨基丁酸(GABA)的相关叙述错误的是( )
A. GABA由突触前膜释放
B. GABA在突触处传递信号
C. 进入突触后膜的GABA被相关酶分解
D. GABA受体可以是一种通道蛋白
5. 核糖体是蛋白质合成的场所。某细菌进行蛋白质合成时,多个核糖体串联在一条mRNA上形成念珠状结构——多聚核糖体(如图所示)。多聚核糖体上合成同种肽链的每个核糖体都从mRNA同一位置开始翻译,移动至相同的位置结束翻译。多聚核糖体所包含的核糖体数量由mRNA的长度决定。下列叙述错误的是( )
A. 图示翻译过程中,各核糖体从mRNA的5′端向3′端移动
B. mRNA越长,其上的核糖体数目越多
C. 多个核糖体在同一mRNA上进行翻译,提高了翻译效率
D. 若在翻译体系中加入少量RNA酶,多聚核糖体以该mRNA为模板的翻译不受影响
6. 如图是人体肝组织细胞及内环境示意图,箭头表示物质流动方向,字母a~d表示内环境的成分或内环境中生活的细胞。下列相关叙述错误的是( )
A. 字母a表示肝组织细胞,内部的氧气含量低于b处
B. d可汇入c,但c不能直接流入d
C. c中存在缓冲物质,其pH通常维持在7.35~7.45之间
D. 内环境包含b、c、d,是人体细胞新陈代谢的主要场所
7. 水痘是带状疱疹病毒感染人体后引起带状疱疹,簇集性水泡沿身体一侧周围神经呈带状分布,伴有显著的神经痛。若机体初次和再次感染带状疱疹病毒后,体内特异性抗体浓度变化如图所示。下列有关表述正确的是( )
A. 为研究水痘的发病机制,可以将带状疱疹病毒在适宜的培养基中培养
B. 参与体液免疫的B淋巴细胞是在人体胸腺中发育成熟的
C. 神经痛是因为神经被病毒感染后产生炎症,大脑皮层产生了痛觉
D. 分析题图可知,二次免疫比初次免疫产生的抗体更多是因为体内留存相应的记忆细胞快速产生大量抗体
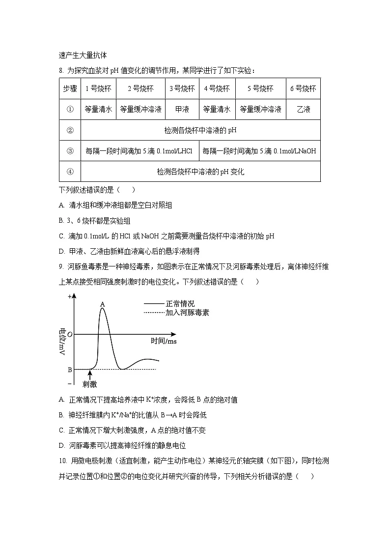
8. 为探究血浆对pH值变化的调节作用,某同学进行了如下实验:
下列叙述错误的是( )
A. 清水组和缓冲液组都是空白对照组
B. 3、6烧杯都是实验组
C. 滴加0.1ml/L的HCl或NaOH之前需要测量各烧杯中溶液的初始pH
D. 甲液、乙液由新鲜血液离心后的悬浮液制得
9. 河豚鱼毒素是一种神经毒素,如图表示在正常情况下及河豚毒素处理后,离体神经纤维上某点接受相同强度刺激时的电位变化。下列叙述错误的是( )
A. 正常情况下提高培养液中K+浓度,会降低B点的绝对值
B. 神经纤维膜内K+/Na+的比值从B→A时会降低
C. 正常情况下增大刺激强度,A点的绝对值不变
D. 河豚毒素可以提高神经纤维的静息电位
10. 用微电极刺激(适宜刺激,能产生动作电位)某神经元轴突膜(如下图),同时检测并记录位置①和位置②的电位变化并研究兴奋的传导,下列相关分析错误的是( )
A. 测量①处动作电位时,电位计的电极均应置于神经细胞的膜外
B. 位置①和②先后产生动作电位,其电位变化总是一样的
C. 位置①和②先后产生动作电位,不能说明兴奋在神经纤维上单向传导
D. 兴奋由①传到②的过程中膜外电流方向与兴奋传导的方向相反
11. 寒冷环境下机体骨骼肌不自主地收缩,为机体提供一个快速的产热源以维持体温。下图为骨骼肌收缩时兴奋在相关反射弧中的传导和传递过程,①-③是反射弧的结构,甲是电流表。下列叙述正确的是( )
A. 若电刺激①处,可观察到甲发生两次偏转
B. 正常机体内兴奋在反射弧中的传导是单向的
C. ③是效应器,兴奋时该处细胞膜表面能发生去极化
D. 在寒冷环境中,机体始终保持产热量大于散热量以维持体温
12. 为探究淀粉酶是否具有专一性,有同学设计了实验方案,主要步骤如下表。下列相关叙述合理的是( )
A. 丙丁组步骤②应分别加2mL蔗糖酶溶液和2mL蒸馏水
B. 甲乙两组形成对照,证明了淀粉的水解由淀粉酶引起,而不是水或其他因素
C. 甲、丙两组的预期实验结果都出现红黄色沉淀
D. 设置乙组和丁组的目的是确认淀粉溶液和蔗糖中是否混有葡萄糖
13. 某种病毒入侵人体细胞后的生理过程如图所示,下列叙述错误的是( )
A. 图中标出的酶本质上是一种RNA聚合酶
B. 病毒在进行①②过程时所消耗G+C的数量相同,所消耗A+U的数量也相同
C. ①②③过程的酶均由病毒RNA控制合成
D. 该病毒是单链RNA病毒容易变异
14. 激素在动物个体生长、发育、繁殖和维持内环境稳态的过程中发挥重要作用。下列叙述正确的是( )
A. 激素定向运输给相应的靶细胞、靶器官
B. 生长激素只能作用于体内某些正在生长的器官和细胞
C 甲状腺激素水平偏高时,可通过促进下丘脑活动使激素水平恢复正常
D. 睾酮能促进骨骼肌发育,增强代谢率并影响人的行为
15. 如图表示下丘脑参与的甲状腺激素分泌的调节过程示意图,其中a表示TRH属于多肽类激素。下列说法正确的是( )
A. 图示过程能反映激素调节中的分级调节机制
B. TRH与甲状腺激素的特异性受体都位于靶细胞的细胞内
C. 如果切除垂体,则a含量会增加,b含量会减少,c含量会增加
D. a是由下丘脑分泌、腺垂体释放的一种激素
16. 下列关于人体免疫系统组成和功能的叙述,正确的是( )
A. 淋巴结、胸腺、骨髓均属于免疫器官
B. 青霉素能杀死多种细菌,属于特异性免疫
C. 唾液中的溶菌酶杀菌属于人体的第二道防线
D. 免疫活性物质包含抗体、细胞因子、溶菌酶等,都由免疫细胞产生
17. 下图为人体体液免疫过程部分示意图。下列叙述错误的是( )
A. 图中细胞⑤不具有识别抗原作用
B. 图中物质1为细胞因子,物质2为抗体
C. 只依靠该过程,人体就可以消灭结核杆菌、流感病毒等抗原
D. 再接触这种抗原时细胞④能迅速增殖分化
18. 下图1表示二倍体生物体的某个细胞(基因型为AaXBXb)的分裂过程中同源染色体对数变化的模式图,图2表示图1过程某些时期内染色体、染色单体和核DNA的数量关系。下列说法叙述正确的是( )
A. 若该细胞经历图1过程形成了一个aXB的子细胞(不考虑突变),则其他子细胞的基因型可能有2种或4种
B. 若该细胞核DNA双链均被32P标记,在普通培养基中完成图1过程后,至少3个子细胞带标记
C. 图2的Ⅱ时期对应图1的AB、EG、HI段
D. 图1的CD段和图2的时期Ⅱ均有4个染色体组
19. 某昆虫的翅型有正常翅和裂翅(用A、a表示),体色有灰体和黄体(用B、b表示),控制翅型和体色的两对等位基因独立遗传,且均不位于Y染色体上。研究人员选取一只裂翅黄体雌虫与一只裂翅灰体雄虫杂交,F1表型及比例为裂翅灰体雌虫∶裂翅黄体雄虫∶正常翅灰体雌虫∶正常翅黄体雄虫=2∶2∶1∶1。下列有关说法错误的是( )
A. 控制翅型的基因位于常染色体上,且存在显性纯合致死现象
B. F1雌性的基因型为AaXBXb和aaXBXb
C. 让F1中的一只裂翅灰体雌虫和一只正常翅黄体雄虫交配,F2中雄虫的表型及比例为裂翅灰体∶裂翅黄体∶正常翅灰体∶正常翅黄体=1∶1∶1∶1
D. 让全部F1相同翅型的个体自由交配,F2中正常翅个体占F2总数的1/2
20. 某家系甲病和乙病的系谱图如图所示。已知两病独立遗传,各由一对等位基因控制,且基因不位于Y染色体。甲病在人群中的发病率为1/2500。下列有关说法错误的是( )
A. 甲病的遗传方式是常染色体隐性遗传
B. 从系谱中推测乙病可能的遗传方式有2种
C. 若确定乙病是一种伴X染色体显性遗传病,则Ⅲ3的基因型有2种
D. 若只考虑甲病,Ⅲ3与一个表型正常男子结婚,所生子女患甲病概率为1/153
非选择题部分
二、非选择题(本大题共5小题,共60分)
21. 干旱会严重降低植物的生产力,而极端高温干旱则会导致植物死亡。马尾松(2n=24)是我国重要的经济用材和生态树种,其生长环境多伴随着季节性干旱,严重制约了用材林的发展。科学家对马尾松应对高温干旱的响应机制进行了如下研究,将马尾松幼苗进行正常处理(CK),单一高温胁迫处理(H),干旱-高温处理(DH),一周后测定相关指标,结果如下表所示。
注:Rubisc酶是一种催化CO2固定的酶
回答下列问题:
(1)实验期间,______(答出两点即可)等实验条件应保持一致。
(2)马尾松中的叶绿素主要存在于叶绿体的______中,分离制备叶片中的叶绿体时,需要将其与其它细胞器分离,可以采用的方法是______。提取光合色素时常用的试剂为______,检测马尾松光合速率的指标可用______表示,气孔导度会直接影响光合作用碳反应的______过程。
(3)从表中数据可知,单一高温胁迫处理(H),马尾松光合速率降低的主要原因是______。高温和干旱的双重胁迫对光合速率的抑制作用相比单一因素更______(填“强”或“弱”),该状态下限制光合速率的主要因素不是气孔导度而是______,判断依据是______。
(4)进一步研究发现,马尾松在干旱胁迫前期液泡会积累可溶性糖,推测马尾松响应干旱的机制是______以增强细胞的吸水能力。
22. 如图是一个反射弧和突触的结构示意图,请据信息回答下列问题:
(1)图1表示缩手反射的反射弧。图中的突触有______(用图1中的字母表示),图2中的______(用图2中的标号表示)构成一个突触。神经递质通过突触,使后一个神经元发生______。
(2)当蚊子叮咬人的皮肤时,人们常会无意识的活动一下,狡猾的蚊子会马上飞走,此过程中蚊子叮咬首先刺激皮肤中的______,使之产生神经冲动,刺激部位神经纤维的膜外电位变化是______,神经冲动在A处传递时,发生的信号变化是______。上述反射活动的神经中枢位于______。
(3)当看到蚊子叮咬左手时,你一般会控制你的左手姿势保持不变,用右手突然出击,消灭蚊子,左右手出现了不同的反应,原因是______对控制左右手的运动神经元发出了不同的“指令”,控制左手的运动神经元接到的“指令”是______(填“兴奋”或“抑制”),此时对应的突触后膜膜电位______(填“有”或“无”)变化。
(4)神经—骨骼肌接头上存在分解乙酰胆碱(注:乙酰胆碱是一种兴奋性递质)的胆碱酯酶,有机磷农药对胆碱酯酶有选择性抑制作用。可推测有机磷农药中毒后,会出现______(填“肌肉持续收缩”或“肌肉不能收缩”)。
23. 下图为血糖平衡调节模型,其中X、Y是胰岛中的两种细胞,结合所学知识回答下列问题:
(1)据图判断,血糖平衡调节中枢是______。刺激X细胞分泌甲激素的信号分子有______,说明人体血糖平衡调节是一种______调节。
(2)当人体处于______状态时,血液中甲激素与乙激素的摩尔比值会明显下降,此时体内的物质变化是______(写出一种即可)。血糖调节过程中,能发挥与乙激素相似作用的激素还有______(写出一种即可)。
(3)现代医学发现,有一种胰岛素依赖型糖尿病是由于患者体内某种T细胞过度激活为效应T细胞后,选择性地与胰岛β细胞密切接触,导致胰岛β细胞死亡而发病。患者的胰岛素含量低于正常水平,则该病在免疫学上称为______。针对该病提出2点治疗措施:①______;②______。医生还发现一种糖尿病患者,其胰岛素含量正常,却出现了典型的糖尿病患者症状。推测可能的原因是______。
24. 为筑牢老年健康屏障,浙江省持续推进惠民政策:凡居住在浙江省的60岁以上的居民都能免费接种流感疫苗。2025年浙江省接种的流感疫苗主要针对甲型流感病毒(H1N1和H3N2亚型)和乙型流感病毒(Victria系和Yamagata系)。目前浙江省使用的流感疫苗均为四价疫苗,包含上述四种流感病毒株,可有效预防相应型别的流感病毒感染。甲型流感病毒和乙型流感病毒是一种单股负链RNA病毒。根据以上信息请回答下列问题:
(1)流感病毒感染人体后会启动细胞免疫和体液免疫,吞噬细胞摄取、处理病毒,在细胞表面形成抗原-MHC复合体属于细胞免疫的______阶段。B细胞表面受体特异性地与______结合,形成致敏B细胞,最终大部分致敏B细胞分化为______,小部分分化为记忆B细胞。
(2)检测是否感染病毒的方法主要有核酸检测、抗体检测和抗原检测三大类。抗原检测法,因其方便快捷可作为补充检测手段,但抗原检测的敏感性相对较低,据下图分析,抗原检测在______时间段内进行才可能得到阳性结果。判断的依据是______。曲线③、④上升趋势一致,表明抗体的产生与T细胞数量的增加有一定的相关性,其机理是______。此外,T细胞在抗病毒过程中还参与细胞免疫过程。
(3)目前除了上述检测方法,还可以使用间接免疫荧光法检测是否感染流感病毒,具体过程如下图所示:
据图分析,在荧光显微镜下,若玻片有荧光显现,则说明待测者______,此种方法属于上述三大类方法中的______。
(4)接种流感病毒疫苗能大幅度降低重症和死亡风险。通常使用的灭活疫苗在注入人体后会引发______免疫,接种流感疫苗是______(填“主动免疫”或“被动免疫”),请结合你所学的生物学知识解释浙江省为什么选用四价流感疫苗______。
25. 医生在检查某糖尿病患者时发现,其胰岛素含量较正常人低,出现了典型的糖尿病患者症状。某研究团队发现铁皮石斛提取物具有降低血糖的作用,为验证不同浓度的铁皮石斛提取物对糖尿病小鼠血糖水平的调节作用,现提供健康小鼠、四氧嘧啶(可破坏胰岛β细胞,诱发小鼠患糖尿病)、铁皮石斛的提取液(已配成低、中、高浓度)、生理盐水、血糖检测仪(要求与说明:血糖测定的具体操作不做要求,实验条件适宜)
(1)完善实验思路:
①选取生理状态一致的健康小鼠若干,适应饲养一周后,除A组外,对B、C、D、E组小鼠均腹腔注射______,1周后用血糖检测仪检测小鼠空腹血糖,筛选出血糖值显著高于正常水平的糖尿病小鼠(确认模型构建成功)。
②分组处理:请根据题意完成以下表格(在答题卡相应位置填写)。
(2)实验结果与分析
请根据“该中药提取物能降低糖尿病小鼠的血糖浓度,浓度越高降血糖效果越好,处理时间越长效果越好”的预期结论(糖尿病小鼠建模后血糖约13.0-16.0mml/L),完成以下两个小题(在答题卡相应位置填写)。
①将上述表格中a、b、c、d的数据进行比较如下a______b______c、a______b______d(填“”)
②若将上述表格数据转化为折线图,横坐标为处理时间(T0、T1、T2),纵坐标为小鼠空腹血糖值(mml/L)。某同学判断:该折线图中,B组的折线应始终位于C、D、E组上方,且E组折线在T2时最接近A组折线,该判断是否正确?______(填“是”或“否”)
(3)实验思考:若要进一步证明该中药提取物是通过促进胰岛素分泌降低血糖,而非其他途径,可补充的检测指标是______。
步骤
1号烧杯
2号烧杯
3号烧杯
4号烧杯
5号烧杯
6号烧杯
①
等量清水
等量缓冲溶液
甲液
等量清水
等量缓冲溶液
乙液
②
检测各烧杯中溶液的pH
③
每隔一段时间滴加5滴0.1ml/LHCl
每隔一段时间滴加5滴0.1ml/LNaOH
④
检测各烧杯中溶液的pH变化
步骤
甲组
乙组
丙组
丁组
①
加2mL淀粉溶液
加2mL淀粉溶液
加2mL蔗糖溶液
加2mL蔗糖溶液
②
加2mL淀粉酶溶液
加2mL蒸馏水
?
?
③
水浴加热,然后各加入2mL本尼迪特试剂,再次水浴加热
处理
光合速率(μml·m-2·s-1)
蒸腾速率(mml·m-2·s-1)
Rubisc酶活性(nml·min-1·g-1鲜重)
气孔导度(mml·m-2·s-1)
胞间CO2浓度(μml·ml-1)
CK
10.49
1.99
16.11
0.29
395.32
H
6.76
3.95
15.67
0.05
362.78
DH
4.02
0.96
10.05
0.04
425.65
组别
小鼠类型
试剂
处理
A
30只正常小鼠
生理盐水
每日灌胃适量的试剂,连续2周
B
Ⅰ______
Ⅱ______
每日灌胃与A组等量的试剂,连续2周
C
Ⅲ______
低浓度的铁皮石斛的提取液
每日灌胃与A组等量的试剂,连续2周
D
(与C组相同)
中浓度的铁皮石斛的提取液
每日灌胃与A组等量的试剂,连续2周
E
(与C组相同)
高浓度的铁皮石斛的提取液
每日灌胃与A组等量的试剂,连续2周
组别
处理前(T0)血糖
处理1周后(T1)血糖
处理2周后(T2)血糖
A
5.0
5.1
4.9
B
145
a
C
14.4
b
c
D
14.3
d
E
14.6
相关试卷 更多
- 1.电子资料成功下载后不支持退换,如发现资料有内容错误问题请联系客服,如若属实,我们会补偿您的损失
- 2.压缩包下载后请先用软件解压,再使用对应软件打开;软件版本较低时请及时更新
- 3.资料下载成功后可在60天以内免费重复下载
免费领取教师福利 







