






所属成套资源:浙江省Z20名校联盟(名校新高考研究联盟)2026届高三上学期第二次联考各学科试题及答案
浙江省Z20名校联盟(名校新高考研究联盟)2026届高三上学期第二次联考地理试题(Word版附答案)
展开 这是一份浙江省Z20名校联盟(名校新高考研究联盟)2026届高三上学期第二次联考地理试题(Word版附答案),文件包含浙江省Z20名校联盟名校新高考研究联盟2025-2026学年高三上学期第二次联考地理试题docx、地理试题-Z20名校联盟浙江省名校新高考研究联盟2026届高三第二次联考pdf、地理答案-Z20名校联盟浙江省名校新高考研究联盟2026届高三第二次联考pdf等3份试卷配套教学资源,其中试卷共20页, 欢迎下载使用。
命题:浙江省临安中学罗富斌、王茂青
磨题:浙江省义乌中学王诗妮浙江省永嘉中学王梦晴浙江省余姚中学精彦芬校勘:沈辉、李志
江
考生注意:
1.本试题卷分选择题和非选择题两部分,共 8 页,满分 100 分,考试时间 90 分钟。
2.答题前,请务必将自己的姓名、准考证号用黑色字迹的签字笔或钢笔分别填写在试题卷和
答题纸规定的位置上。
3.答题时,请按照答题纸上“注意事项”的要求,在答题纸相应的位置上规范作答,在本试题
卷上的作答一律无效。
选择题部分
一、选择题(本大题共 25 小题,每小题 2 分,共 50 分。每小题列出的四个备选项中只有一
个是符合题目要求的,不选、多选、错选均不得分)
内蒙古的研究人员意外发现排沙洪地的治沙奇效,数据显示,将将原本 20 厘米厚的硬沙层翻到 30 厘
米深,试验区的草友覆盖率和梭梭树的成活率大大提高,远超传统的治沙手段,且当地逐步形成了“光伏+
治沙+养殖”的模式,完成 1、2 题。
1.内蒙古沙漠地区引入“养猪治沙”直接改变
A.生物种类 B.沙尘暴源 C.地下水位 D.土壤结构
2.当地实施“光伏+养猪+治沙”带来的经济效益有
①降低治沙成本 ②提升牧民收益 ③替代传统能源 ④调节局地气候
A.①② B.①④ C.②③ D.②④
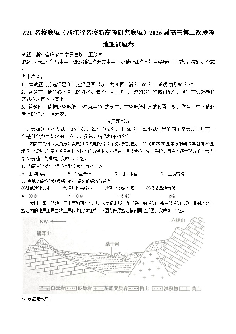
大同—阳原盆地位于山西和河北北部,侏罗纪末期山前断裂开始活动,新生代活动加剧,形成盆地。
盆地内的地层主要由粘土层和洪积物组成。下图为阳原盆地横剖面地质图,完成 3、4 题。
3.该盆地形成后
A.地球进入藻菌时代 B.进入重要的成煤时期
C.开始出现两栖动物 D.出现最新一次大冰期
4.该盆地经历的地质过程是
A.断裂下陷—湖泊沉积—河流下切—内力抬升
B.褶皱隆起—断裂下陷—河流沉积—内力抬升
C.断裂下陷—湖泊沉积—内力抬升—河流下切
D.褶皱隆起—河流下切—断裂下陷—湖泊沉积
武汉都市圈以武汉市为核心,形成多个特色城市组团。各组团依托交通枢纽或特色产业发展,核心城
市与外围组团呈现“总部-配套”的产业协作关系。右图为“武汉都市圈多中心产业空间组团分布图”,
完成 5、6 题。
5.武汉都市圈最显著的空间形态特征是
A.单中心圈层结构 B.多中心网络结构 C.双核心带状结构 D.均匀分散式结构
6.武汉都市圈内各城市产业组团的发展,主要体现了城市群内部
A.产业结构的趋同与内部竞争 B.资源禀赋的均质与均衡分布
C.功能定位的分工与协同互补 D.交通网络的独立与封闭运行
卫星观测数据显示,在过去 20 年间,地球正在“变暗”,即地球反射太阳光的能力下降。其中北半球
的“变暗”更为显著。右图为大气受热过程示意图。完成 7、8 题。
7.图中与“地球变暗”效应相关的环节是
A.①② B.②③ C.③④ D.④⑤
8.北半球“变暗”更为显著的原因是
A.气候变暖,北半球海冰与积雪面积减少 B.北半球陆地面积广大,地表反射率更高
C.南半球火山活动频发,释放大量火山灰 D.南半球海洋面积广大,吸收太阳辐射多
下表为我国四大地区 2020 年农村人口省际流出量和流入量统计。完成 9、10 题。
地区 流出人口数(万人)流出人口占全国的比例(% 流入人口数(万人)流入人口占全国的比例(%
甲 1538.5 14.8 8124.5 78.1
乙 4770.2 45.8 609.5 5.8
丙 599.7 5.8 291.6 2.8
9.表中甲、乙、丙分别对应
A.东部地区、中部地区、东北地区 B.东北地区、中部地区、东部地区
C.中部地区、东部地区、东北地区 D.东北地区、东部地区、中部地区
10.为吸引乙地区农村人口回流,可以
①放宽城市落户政策 ②扶持乡村特色产业
③鼓励青年返乡就业 ④扩大城市用地规模
A.①② B.②③ C.②④ D.③④
武夷山国家公园位于福建省和江西省的交界处,其主峰黄岗山海拔 2160 米,植被垂直分异明显。下图
示意武夷山国家公园植被垂直带谱。完成 11、12 题。
西部地
区
3496.6 33.6 1379.4 13.3
11.武夷山植被垂直带谱中,土壤有机碳累积量最高的植被类型及原因正确的是
A.常绿阔叶林生物量大,有机碳来源多 B.针阔混交林凋落物多,有机碳来源多
C.苔藓矮曲林苔藓覆盖,有机碳流失少 D.中山草甸温度较低,微生物分解慢
12.在武夷山的垂直自然带调查过程中,可运用
A.BDS 精准获取森林的长势信息 B.GPS 监测植被群落的面积变化
C.RS 精确定位各植被带分布上界 D.GIS 分析植被群落与地形关系
白蕉镇位于珠江入海口,是全球最大的海鲈生产基地。该镇通过“直播溯源+实时捕捞+48 小时极速达”
模式,实现鲜鱼从水中直达家中餐桌。图为白蕉镇位置示意图。完成 13、14 题。
13.白蕉镇能够成为全球最大的海鲈生产基地的自然条件是
A.咸淡水交汇,适宜海鲈生长 B.台风频率低,气象灾害影响小
C.位于珠三角,市场需求量大 D.海水温度高,鱼类生长周期长
14.白蕉鲜鱼可以“48 小时极速达”,主要得益于
①冷链技术先进 ②靠近消费市场 ③物流快捷畅通 ④线上直播促销
A.①② B.①③ C.②③ D.③④
氦气属战略性稀有气体资源,主要应用于低温超导、国防军工、半导体等领域。工业氦气是从富氦天
然气中分离制取,技术门槛高,美国、卡塔尔的氦气产量占全球的 80%。我国是世界上最大的氦气消费国之
一,对外依存度高。新疆、陕南等地大型富氦天然气田的发现,改善了我国氦气资源的供需局面。完成 15、
16 题。
15.美国、卡塔尔能够成为氦气生产大国的关键优势条件有
①庞大的国际消费市场 ②成熟的氦气提取技术
③丰富的富氦天然气资源 ④便利的海上运输条件
A.①② B.①③ C.②③ D.③④
16.新疆、陕西等地大型富氦天然气田的发现,对我国产生的影响是
A.解决国内氦气供应不足 B.提高氦气资源利用效率
C.促进氦气消费结构改变 D.促进高新技术产业发展
陆地上的淡水冰川崩解,冰层流入海洋形成冰山。格陵兰岛周边冰山受海流推动,环绕在拉布拉多海
周围,对北大西洋航道的安全造成威胁。北大西洋的海洋和大气状况还受到北大西洋涛动的影响,当北大
西洋中部的亚速尔高压和北部的冰岛低压之间的气压差变大时,北大西洋涛动增强。下图为“格陵兰岛周
边海域典型冰山分布示意图”。完成 17~19 题。
17.根据冰山分布特征,该海域的洋流系统可能是
A.A B.B C.C D.D
18.图中①②③④四处
A.①处海水温度高于②处 B.②处渔业资源最丰富
C.③处海水盐度高于④处 D.④处海水的密度最大
19.若北大西洋涛动增强,最有可能发生的是
A.冬季纽芬兰岛周围海冰面积增加 B.欧洲西部出现暖冬
C.纽约至伦敦航道遭遇更多暴风雪 D.墨西哥湾暖流减弱
放射性核素铯-137 可用于量化土壤侵蚀程度,主要来自上世纪的核泄漏事故。其散布在全球大气中,
经雨水沉降到表土,吸附在土壤颗粒上,且不被植物吸收。在未受扰动的土壤中,铯-137 的分布随深度呈
指数递减,当表土受到侵蚀时,铯-137 的浓度降低。研究人员测量了东北黑土区不同位置土壤剖面的铯-137
含量。图 1 为东北黑土区和测点分布图,图 2 为不同测点土壤剖面的铯-137 含量。完成 20、21 题。
20.测点剖面所反映的东北黑土侵蚀程度的空间分布特征是
A.南部侵蚀程度最大 B.由西南向东北降低
C.西部侵蚀程度最小 D.由西北向东南降低
21.在剖面 4、5、6 中,5-20cm 深度的铯-137 含量较为均匀,可能的原因是
A.表层遭受强烈侵蚀 B.铯-137 被淋溶到深层
C.土壤经历较强翻耕 D.洪积物覆盖原有表层
2023 年 12 月 14 日 8 时,济南章丘站记录了一次天气现象。下图为此次探空资料,露点温度指大气水
汽凝结时的温度。完成 22、23 题。
22.此时章丘站不同高度大气状态是
A.600hPa 至 500hPa 高度风速减小 B.600hPa 高度以上云量较少
C.850hPa 至 700hPa 高度有暖干层 D.925hPa 高度以下有逆温层
23.在距地表 1-3 千米处,风速较小,其原因可能是
A.处于风向转换过渡地带 B.摩擦力大削减风速
C.逆温抑制大气水平运动 D.水汽饱和释放潜热
春节期间,小张前往阿根廷的乌斯怀亚(约 55°S,68°W)拍摄“世界尽头”的独特风光,下图为小
张在该地旅行期间的某日太阳高度变化曲线图。完成 24、25 题。
24.若 a=2b,则该地日出地方时为
A.3:00 B.4:00 C.5:00 D.6:00
25.小张在乌斯怀亚停留期间,太阳视运动轨迹的变化趋势正确的是
A.① B.② C.③ D.④
非选择题部分
二、非选择题(本大题共 3 小题,共 50 分)
26.阅读图文材料,完成下列问题。(15 分)
材料一:丹麦哥本哈根是北欧的金融、贸易和物流中心之一。21 世纪初,瑞典马尔默通过厄勒跨海大
桥主动融入哥本哈根大都市圈,充分发挥风能等可再生能源的优势,吸引绿色科技企业聚集,实现了从工
业之城向生态之城的转变。
材料二:厄勒跨海大桥通车后,哥本哈根港和马尔默港正式合并,成立了“哥本哈根-马尔默港”。两
港按资源禀赋分工错位发展,哥本哈根港侧重于游艇和集装箱业务,马尔默港侧重于汽车物流和原油散货
业务。两港共享交通等基础设施,形成协同效应,成为整个波罗的海地区的海运枢纽,共同提升了整个地
区的竞争力。图 1 为北欧局部略图,图 2 为哥本哈根-马尔默地区示意图。
(1)简析厄勒海峡风能资源丰富的原因。(3 分)
(2)说明厄勒跨海大桥的建成对马尔默产业升级带来的积极影响。(6 分)
(3)从区域联系的角度,说明哥本哈根和马尔默港合并后竞争力提升的原因。(6 分)
27.阅读图文材料,完成下列问题。(15 分)
材料一:亚马尔半岛位于俄罗斯西伯利亚平原西北部,是俄天然气储藏最丰富的地区之一。2025 年 9
月,中、俄、蒙三国签署了“西伯利亚力量 2 号”天然气管道协议。该项目计划从亚马尔半岛出发,以较
低的价格向中国输送每年 500 亿立方米的天然气,合同期限为 30 年。该项目管道长度约 2600 公里,预计
建设时间至少 5 年、于 2030 年左右实现通气。管道线路经过地球上面积最大的针叶林。
材料二:图为“西伯利亚力量 2 号天然气管道线路图”。
(1)从气候角度,简析西伯利亚地区针叶林碳汇量大的原因。(5 分)
(2)分析“西伯利亚力量 2 号”管道建设周期长的原因。(4 分)
(3)从成本的角度,分析“西伯利亚力量 2 号”项目能够以较低价格向中国供应天然气的原因。(6 分)
28.阅读图文材料,完成下列问题。(20 分)
材料一:受青藏高原不均衡隆升的影响,雅鲁藏布江的河道由宽谷和峡谷交替组成。近几十年来,在
气候变化影响下,雅鲁藏布江的径流量和输沙量发生变化,对流域生态系统、水利设施和水资源等构成威胁。
材料二:“一江两河”地区是西藏人口、城镇的集中分布区,也是主要的农业区。为保护生态环境,
当地在宽谷河滩地、河流阶地、山地缓坡上实施大规模造林工程,但工程初期效果不理想,造林成活率和
保存率较低。
材料三:下图为雅鲁藏布江流域简图,表为 1981-2009 年雅鲁藏布江上游拉孜水文站的气候和水文要
素平均变化量。
拉孜 0.04 3.07 0.05 0.03
(1)描述雅鲁藏布江流域降水的空间分布差异,并从水循环角度分析原因。(5 分)
(2)从地质作用的角度,分析雅鲁藏布江宽谷和峡谷交替分布的成因。(6 分)
(3)分析流域气温变化对雅鲁藏布江上游输沙量变化的影响。(5 分)
(4)“一江两河”地区造林工程初期效果不佳,分析其自然原因。(4 分)
名校联盟(浙江省名校新高考研究联盟)2026 届高三第二次联考
地理参考答案
一、选择题
题号 1 2 3 4 5 6 7 8 9 10 11 12 13 14 15
答案 D A D C B C B A A B D D A B C
题号 16 17 18 19 20 21 22 23 24 25
答案 D A A B D C B A B A
二、非选择题
26.(1)终年受西风带控制,风向稳定(1 分);海面摩擦力小,风速大(1 分);厄勒海峡的狭管效应增
大风速(1 分)。
(2)促进生产要素流动(2 分);利于承接大都市圈的产业转移(2 分);增强科技创新能力/推动绿色科
技产业发展(2 分)。
(3)完善交通等基础设施(1 分),提高运营效率(1 分);优化资源配置(1 分),实现优势互补(1 分);
深化产业联系(1 分),促进分工协作(1 分);打破行政壁垒(1 分),扩大辐射范围/腹地范围(1 分)。
(四选三)
27.(1)夏季白昼长,光合作用时间长(1 分);蒸发量小,水分条件好(1 分),树木长势好;气温低,
呼吸作用弱(1 分);气温低,有机物分解慢(1 分);气温低,冻土封存时间长(1 分)。
(2)管道距离长(1 分);沿线地形复杂(1 分);气候寒冷,施工期短(1 分);沿线基础设施落后(1
分)。
(3)资源丰富,开采成本低(2 分);
管道运输成本低,运量大,具有规模效益(2 分);
市场稳定,降低了投资风险与交易成本(2 分);
协同合作,降低了运营成本(2 分)。(四选三)
28.(1)东多西少(东南多西北少)(2 分);
原因:西南季风将水汽输送到雅鲁藏布江谷地(1 分),遇山地阻挡抬升,形成丰富降水(1 分),顺河谷
水文站
气温变化(℃/
年)
降水变化(毫米/年) 径流量变化(立方千米/年) 输沙量变化(百万吨/年)
向西北水汽输送减少(1 分)。
(2)不同河段构造抬升速度不同(2 分);地壳相对稳定/抬升较慢/相对下陷的河段(1 分),侧蚀作用较
强,形成宽谷(1 分);地壳抬升强烈/抬升较快的河段(1 分),下蚀作用较强,形成峡谷(1 分)。
(3)气温升高,冰雪融水增加(1 分),河流径流量增加,侵蚀能力和挟沙力增强(1 分);气温升高导
致冻土融化(1 分),土壤变松,容易被侵蚀(1 分),导致输沙量增加(1 分)。
(4)气温低,树木生长慢(1 分);河滩地水位季节变化大,汛期树木淹水死亡(1 分);土壤发育程度
低/土壤有机质含量少/坡面土层较薄,影响树木生长(1 分);冻土/冻融作用影响树木扎根(1 分)。
相关试卷 更多
- 1.电子资料成功下载后不支持退换,如发现资料有内容错误问题请联系客服,如若属实,我们会补偿您的损失
- 2.压缩包下载后请先用软件解压,再使用对应软件打开;软件版本较低时请及时更新
- 3.资料下载成功后可在60天以内免费重复下载
免费领取教师福利 

.png)




