搜索
      上传资料 赚现金

      辽宁省辽西重点高中2025-2026学年高二上学期期中考试生物试卷(学生版)

      • 3.09 MB
      • 2025-12-18 10:16:31
      • 18
      • 0
      •  
      加入资料篮
      立即下载
      辽宁省辽西重点高中2025-2026学年高二上学期期中考试生物试卷(学生版)第1页
      高清全屏预览
      1/11
      辽宁省辽西重点高中2025-2026学年高二上学期期中考试生物试卷(学生版)第2页
      高清全屏预览
      2/11
      辽宁省辽西重点高中2025-2026学年高二上学期期中考试生物试卷(学生版)第3页
      高清全屏预览
      3/11
      还剩8页未读, 继续阅读

      辽宁省辽西重点高中2025-2026学年高二上学期期中考试生物试卷(学生版)

      展开

      这是一份辽宁省辽西重点高中2025-2026学年高二上学期期中考试生物试卷(学生版),共11页。试卷主要包含了选择题,非选择题等内容,欢迎下载使用。
      1. 脑脊液是存在于脑室及蛛网膜下腔的一种无色透明液体,是脑细胞生存的直接环境。它向脑细胞供应一定的营养,并运走脑组织的代谢产物,调节着中枢神经系统的酸碱平衡。下列说法正确的是( )
      A. 脑脊液属于内环境,与血浆之间的物质运输是单向的
      B. 脑细胞产生的CO2经过脑脊液可直接释放到外界环境
      C. 运动员长跑过程中进行无氧呼吸释放的CO2不能使脑脊液pH明显降低
      D. 脑脊液与血浆在成分上的主要区别在于血浆含有较多的蛋白质
      2. 下图是人体中几种体液的关系示意图,其中丁含有血红蛋白。下列分析不正确的是( )
      A. 甲可以表示毛细血管壁上皮细胞的细胞内液
      B. 乙是体内绝大多数细胞直接生活的环境
      C. 淋巴细胞直接生活的环境一般是丙和戊
      D. 长期营养不良,蛋白质摄入不足,会使乙中的水分渗入戊
      3. 自主神经系统由交感神经和副交感神经两部分组成。其中交感神经起源于脊髓胸腹段灰质的侧角,副交感神经起源较为广泛。下列相关叙述中正确的是( )
      A. 交感神经和副交感神经均可通过脑和脊髓发出
      B. 交感神经和副交感神经对同一器官的作用均是相反的
      C. 交感神经兴奋时,肾上腺髓质分泌肾上腺素等激素
      D. 副交感神经兴奋,胰岛A细胞的分泌活动增强
      4. 我国在脑电波分析和解读技术、脑机接口系统的实用性开发上已处于国际领先水平。2024年,瘫痪4年的某患者经过脑机接口手术,实现用意念控制机械手臂完成进食、饮水和握手等一系列上肢重要功能运动。下图为实验示意图。下列叙述正确的是( )
      A. 该技术实现的生物学基础是“意念”会产生电信号
      B. 微电极阵列需植入到患者大脑皮层的V区,采集该部位的神经信号
      C. 大脑植入的电极可刺激大脑皮层感觉中枢产生“触觉”,完成反射活动
      D. 微电脑相当于反射弧的传出神经,电动假肢相当于效应器
      5. 丙咪嗪为常用的抗抑郁药,其药理作用之一为抑制神经末梢突触前膜对去甲肾上腺素(NE)的再摄取,提高受体部位神经递质浓度,从而发挥抗抑郁作用。下列叙述正确的是( )
      A. 缺氧会影响神经递质释放,但不影响兴奋在神经纤维上传导
      B. 去甲肾上腺素属于兴奋性神经递质,进入突触后膜内发挥作用
      C. 抑郁症的病因可能是去甲肾上腺素等兴奋性神经递质释放较多
      D. 丙咪嗪还可能通过抑制NE的分解来增加突触间隙的NE浓度
      6. 在考试前,即使没有尿意,但为了避免考试中途去厕所,有的同学可能会选择进考场前去排一次尿,下列分析正确的是( )
      A. 该过程体现了神经系统对躯体运动的分级调节
      B. 排尿过程的反馈调节不利于动物适应环境
      C. 此过程有大脑皮层的参与和调控,排尿可以更完全
      D. 当有意识排尿时,排尿反射与脊髓无关,属于条件反射
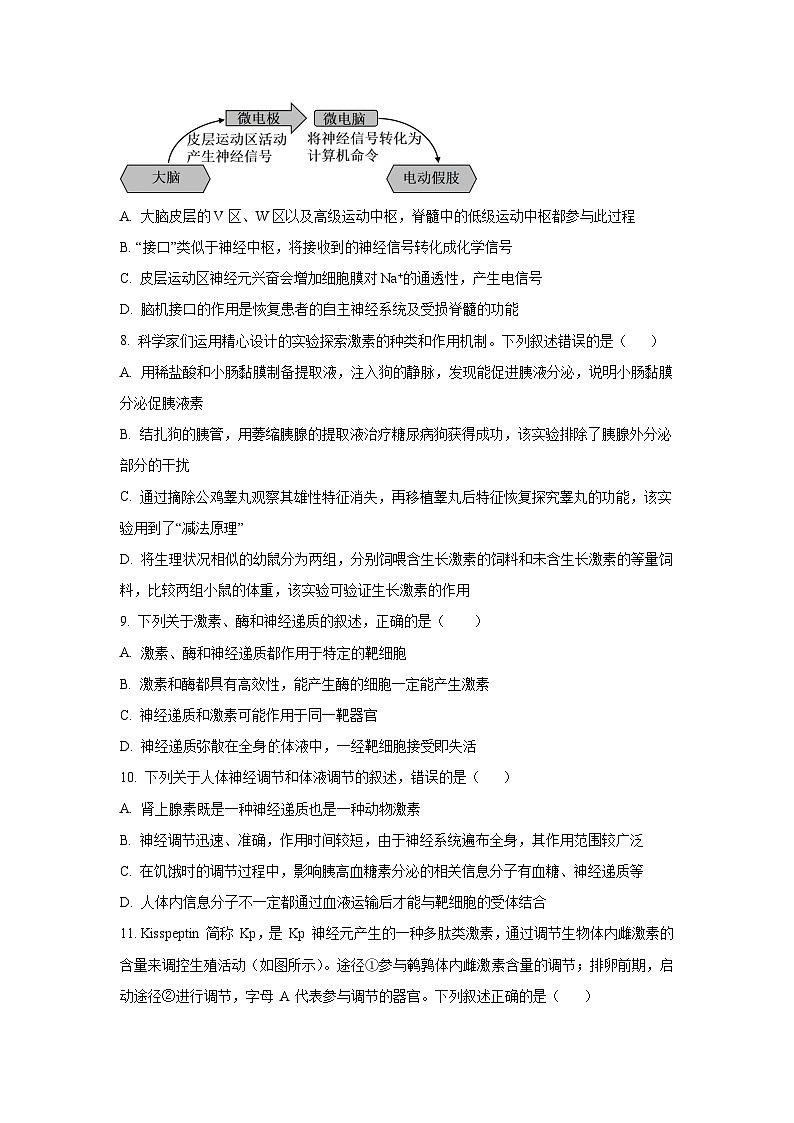
      7. 脑机接口技术是一种具有革命性意义的人机交互技术,脑机接口中的“脑”指我们的大脑,“机”是机械,“接口”用于编码和解码。武汉科研团队为某位因脊髓严重损伤导致的四肢瘫痪患者植入微电极。经过系统训练后,患者能够通过“意念”控制电动假肢拿笔写字,示意图如下。下列叙述正确的是( )
      A. 大脑皮层的V区、W区以及高级运动中枢,脊髓中的低级运动中枢都参与此过程
      B. “接口”类似于神经中枢,将接收到的神经信号转化成化学信号
      C. 皮层运动区神经元兴奋会增加细胞膜对Na+的通透性,产生电信号
      D. 脑机接口的作用是恢复患者的自主神经系统及受损脊髓的功能
      8. 科学家们运用精心设计的实验探索激素的种类和作用机制。下列叙述错误的是( )
      A. 用稀盐酸和小肠黏膜制备提取液,注入狗的静脉,发现能促进胰液分泌,说明小肠黏膜分泌促胰液素
      B. 结扎狗的胰管,用萎缩胰腺的提取液治疗糖尿病狗获得成功,该实验排除了胰腺外分泌部分的干扰
      C. 通过摘除公鸡睾丸观察其雄性特征消失,再移植睾丸后特征恢复探究睾丸的功能,该实验用到了“减法原理”
      D. 将生理状况相似的幼鼠分为两组,分别饲喂含生长激素的饲料和未含生长激素的等量饲料,比较两组小鼠的体重,该实验可验证生长激素的作用
      9. 下列关于激素、酶和神经递质的叙述,正确的是( )
      A. 激素、酶和神经递质都作用于特定的靶细胞
      B. 激素和酶都具有高效性,能产生酶的细胞一定能产生激素
      C. 神经递质和激素可能作用于同一靶器官
      D. 神经递质弥散在全身体液中,一经靶细胞接受即失活
      10. 下列关于人体神经调节和体液调节的叙述,错误的是( )
      A. 肾上腺素既是一种神经递质也是一种动物激素
      B. 神经调节迅速、准确,作用时间较短,由于神经系统遍布全身,其作用范围较广泛
      C. 在饥饿时的调节过程中,影响胰高血糖素分泌的相关信息分子有血糖、神经递质等
      D. 人体内信息分子不一定都通过血液运输后才能与靶细胞的受体结合
      11. Kisspeptin 简称 Kp,是 Kp 神经元产生的一种多肽类激素,通过调节生物体内雌激素的含量来调控生殖活动(如图所示)。途径①参与鹌鹑体内雌激素含量的调节;排卵前期,启动途径②进行调节,字母 A 代表参与调节的器官。下列叙述正确的是( )
      A. 雌激素的产生受垂体和图中 A 下丘脑的共同控制
      B. Kp 神经元 1 和 2 分别对 GnRH 神经元有促进和抑制作用
      C. 若某雌性动物的 Kp 释放量较少,则雌激素的水平也较低
      D. 排卵前期可通过在饲料中添加 Kp,从而提高鹌鹑的产蛋量
      12. 甲状腺在人体的新陈代谢和生长发育等过程中发挥重要的作用。毒性弥漫性甲状腺肿(GD)和慢性淋巴细胞性甲状腺炎(CLT)是常见的甲状腺疾病,患者的甲状腺出现炎症进而功能异常,发病机制如图所示。已知TSH是促甲状腺激素,Tg是甲状腺细胞合成的糖蛋白。下列叙述错误的是( )
      A. 甲状腺激素分泌的过程是一种分级调节,分级调节可以放大激素的调节效应
      B. NK细胞能快速识别并杀伤肿瘤细胞,体现了免疫系统的免疫监视功能
      C. 可通过检测患者血浆中TSH或Tg抗体的含量区分该患者是患GD还是CLT
      D. 与正常人相比,慢性淋巴细胞性甲状腺炎(CLT)患者的TSH的含量减少
      13. MHC(主要组织相容性复合体)分为MHCI和MHCII类分子,MHCI类分子的主要作用是与胞内蛋白、核蛋白和病毒蛋白形成抗原—MHCI类复合体,并呈递给细胞毒性T淋巴细胞,诱发特异性细胞杀伤效应;MHCII类分子主要表达于抗原呈递细胞(如树突状细胞、B细胞等),主要作用是以抗原—MHCII类复合体的形式将抗原呈递给辅助性T淋巴细胞,下列有关叙述错误的是( )
      A. MHC分子在胚胎发育中产生,人体所有的细胞上都存在
      B. 吞噬细胞吞噬病原体可呈递抗原—MHCII类复合物
      C. 细胞毒性T细胞会攻击自身带有抗原—MHCII类分子的吞噬细胞
      D. 癌细胞表面嵌有抗原—MHCI类复合体,因而可以被细胞毒性T细胞特异性识别
      14. 桥本甲状腺炎属于自身免疫病,发病机制如图所示。下列叙述错误的是( )

      A. 桥本甲状腺炎是由于免疫系统的防御功能异常导致的
      B. 患者促甲状腺激素释放激素和促甲状腺激素含量均升高
      C. 桥本甲状腺炎患者患病后期,常会出现体温偏低症状
      D. 通过药物降低辅助性T细胞的活性,有助于缓解病情
      15. 调节性T细胞是一类控制体内免疫反应的细胞,能通过分泌TGF-β来抑制细胞毒性T细胞的功能,同时还能弱化抗原呈递细胞的功能。如图表示调节性T细胞的数量受促凋亡蛋白质Bim和抗凋亡因子Mcl-1的调控。下列叙述正确的是( )
      A. 抑制Bim基因的表达可减弱机体的细胞免疫,但不影响体液免疫
      B. 自身免疫病患者体内的Bim基因的表达量可能异常升高
      C. 器官移植后,可通过抑制Mcl-1基因的表达来减小免疫排斥反应
      D. TGF-β基因的表达量升高有利于机体对抗病毒感染
      二、选择题:本题共5小题,每小题3分,共15分。在每小题给出的四个选项中,有一项或多项符合题目要求。全部选对得3分,选对但不全得1分,有选错得0分。
      16. 在“模拟生物体维持pH的稳定”的探究活动中,某同学以自来水、pH为7的磷酸盐缓冲液、兔血浆、肝匀浆、0.1ml·L-1的HCl溶液、0.1ml·L-1的NaOH溶液等为实验材料进行探究。下列有关分析正确的是( )
      A. 向自来水中滴加HC1溶液或NaOH溶液,pH的变化最大
      B. 加入自来水和磷酸盐缓冲液的试管可作为对照组
      C. 滴加HC1溶液或NaOH溶液前,要先测量各组溶液如兔血浆和肝匀浆等的pH
      D. 实验结果不能用于比较肝匀浆和兔血浆维持pH稳定的能力
      17. “有人放烟花,有人追晚风……”,熟悉的歌声会让人不由自主地哼唱。呼吸是影响唱歌发声的重要因素,需要有意识控制“呼”与“吸”。人体只有脊髓呼吸中枢直接支配呼吸肌。下列说法错误的有( )
      A. 听歌跟唱过程属于神经调节的条件反射活动
      B. 大脑皮层直接通过自主神经支配呼吸肌来调节呼吸运动
      C. 唱歌时对换气的有意识地控制体现神经系统的分级调节
      D. 只要脑干功能正常,自主节律性的呼吸运动就能正常进行
      18. 神经系统对躯体运动和内脏活动的分级调节可用下图来体现。下列描述错误的是( )
      A. 图甲中大脑皮层(运动区)就是大脑皮层中央后回
      B. 调节内脏活动的高级神经中枢只存在于大脑皮层中
      C. 通过途径③的调节使膀胱缩小,通过途径④的调节使膀胱扩大
      D. 在某人注视下叩击其膝盖韧带未发生膝跳反射,可能与途径②的调节有关
      19. 下图表示下丘脑、垂体、甲状腺及它们分泌的激素之间的关系,其中①②③表示相关腺体分泌的激素。下列说法错误的是( )
      A. 受到寒冷刺激时,图中③含量的增加早于①②
      B. 用③饲喂正常动物,将引起①②的分泌均减少
      C. ③作用的靶器官只有下丘脑和垂体
      D. 物质②与甲状腺细胞细胞膜表面的糖蛋白结合,体现了细胞膜具有进行信息交流的功能
      20. 手指割破时,机体出现疼痛、心跳加快等症状,其调节过程涉及神经、激素与免疫系统。下图为吞噬细胞参与痛觉调控的机制示意图。据此分析,下列叙述正确的是( )
      A. 在T突触后膜处,信号的转变过程为“电信号→化学信号→电信号”
      B. 吞噬细胞识别并吞噬病原体后,溶酶体降解病原体属于非特异性免疫
      C. 心率加快的途径包括通过下丘脑—垂体—肾上腺皮质轴分泌肾上腺素等
      D. 形成痛觉的过程中,Ca2+可进入细胞参与动作电位的产生
      三、非选择题:本题共5 小题,共55 分。
      21. 人体与外界环境之间进行物质交换离不开内环境。图甲表示人体内细胞与外界环境之间进行物质交换的过程,A、B、C、D表示直接与内环境进行物质交换的几种器官,I、Ⅱ是有关的生理过程。图乙为人体组织局部示意图,②④所在位置是某些管道的横切面。回答问题:
      (1)图甲中的B表示______,C表示______,Ⅱ过程表示______。
      (2)图甲中的a对应图乙中的______(填序号)。
      (3)内环境相对稳定,除了图中所示的器官、系统的协调活动外,还必须依靠_______机制。
      (4)某同学以清水、缓冲液(含Na2HPO4、KH2PO4的溶液,pH=7)和血浆分别为实验材料进行实验(图丙),探究“血浆是否具有维持pH稳定的功能”,主要实验步骤如下:分别加入25mL实验材料→测pH→0.1ml/L的HCl溶液逐滴滴加、摇匀→每加入5滴后,测pH→倒去烧杯中溶液后充分冲洗→重复实验并记录。试回答下列有关问题:
      ①该同学用如图丙所示曲线来预期探究结果,试回答:
      a.预期结果中明显不符合科学的是_____组,理由是_____。
      b.实验中起对照作用的是______。实验可以得出的结论是________。
      ②如果要证明血浆确实具有维持pH稳定的功能,本探究实验还应该补充________。
      22. 苓桂术甘汤始载于《金匮要略》, 有健脾利湿、抗氧化、抗炎及调节神经递质水平的功效。为研究苓桂术甘汤对阿尔茨海默病 (AD) 小鼠海马神经元突触损伤的改善作用及相关机制, 科研人员进行了相关实验, 部分结果如图所示。回答下列问题:
      (1)该实验中的 CK 组应为 ________。该实验中不同剂量组加入的试剂用量应 ________。每组选择多只小鼠进行实验的目的是 ________。
      (2)乙酰胆碱是与学习、记忆有关的神经递质, 其释放过程利用了细胞膜 ________ 的结构特点。由于 AD 小鼠的学习和记忆能力下降, 可推测 AD 小鼠脑部的乙酰胆碱释放量 ________, 分析图中实验数据, 可得出的结论是 ________。
      (3)部分 AD 患者不能说出完整的句子, 初步判断大脑皮层 ________ 区受损。经药物苓桂术甘汤治疗后, 患者短时记忆改善效果优于长时记忆, 推测原因是 ________。
      23. 海马体是人体完成学习与记忆的关键结构,突触后神经元产生兴奋会激活NO合成酶,促使NO释放,NO主要的作用机制如图所示。海马体突触中的NO可作为一种神经递质,若突触前后神经元持续兴奋,则有助于提高学习与记忆能力。回答问题:
      (1)抑制性神经递质与突触后膜的受体结合后,可能会促进______(填“Na+”或“Cl-”)内流,从而抑制突触后神经元产生兴奋。
      (2)通过途径Ⅱ,NO对神经递质的释放具有_______(填“促进”或“抑制”)作用,以调节突触传递的强度。
      (3)NO可通过途径_______(填“I”“Ⅱ”或“Ⅲ”)来提高机体的学习与记忆能力,原因是______。
      (4)假如图中的Y来自图中的A,图中的X来自大脑皮层,当针刺破手指的皮肤,感受器接受刺激后,导致效应器产生反应,则Y释放的物质使突触后膜具有产生______(填“兴奋”或“抑制”)的作用。当我们取指血进行化验时,针刺破手指的皮肤,但我们并未将手指缩回是因为大脑皮层发出的指令是对这个刺激不作出反应,则X释放的物质对突触后膜具有______(填“促进”或“抑制”)作用,这说明______。
      24. 回答下列有关动物实验的问题。
      I.为研究垂体对机体生长发育的作用,某同学用垂体切除法进行实验。在实验过程中,用幼龄大鼠为材料,以体重变化作为生长发育的检测指标。回答下列问题:
      (1)请完善下面的实验步骤。
      (2)实验结果与分析:B组大鼠生长发育的状况不如A组,出现这种差异的原因是B组的处理使大鼠缺失了来源于垂体的______激素和______激素。
      II.实验二:选取健康大鼠,持续电刺激支配其胰岛的副交感神经,测定血液中胰岛素和胰高血糖素的浓度,结果如图。
      (3)开始刺激后,血糖浓度将______。
      (4)图中胰高血糖素浓度下降的原因之一是胰岛素直接抑制胰岛A细胞分泌。若要证实该结论,可在胰岛组织中注射______,通过检测注射前后周围血液中______的浓度变化来确定。
      25. mRNA-X是一款新型肿瘤治疗性疫苗,可编码肿瘤抗原,刺激机体产生特异性免疫,从而杀死肿瘤细胞(部分过程如图所示)。该疫苗是由脂质材料包裹特定序列的mRNA所构成。

      回答下列问题;
      (1)接种mRNA-X疫苗可刺激机体产生特异性抗体、细胞丁等。图中细胞丁的名称是_________,其作用是_________。
      (2)细胞乙________(写细胞名称)增殖分化为细胞丙_______(写细胞名称)和丁,主要得益于两种信号刺激,分别是:________、______。
      (3)据图分析,“溶酶体逃逸”的意义是________。
      (4)人体细胞中普遍存在________基因,这些基因的突变往往与肿瘤的发生有关。老年人患肿瘤的概率比青年人更高,这与老年人免疫系统的________功能低下有关。
      (5)相对于放射治疗,利用mRNA疫苗治疗癌症的优点是_______。
      ①将若干只大鼠随机分为A、B两组后进行处理,A组(对照组)的处理是______;B组的处理是______。
      ③______。
      ②将上述两组大鼠置于相同的适宜条件下饲养。
      ④对所得数据进行统计处理与分析。

      相关试卷 更多

      资料下载及使用帮助
      版权申诉
      • 1.电子资料成功下载后不支持退换,如发现资料有内容错误问题请联系客服,如若属实,我们会补偿您的损失
      • 2.压缩包下载后请先用软件解压,再使用对应软件打开;软件版本较低时请及时更新
      • 3.资料下载成功后可在60天以内免费重复下载
      版权申诉
      若您为此资料的原创作者,认为该资料内容侵犯了您的知识产权,请扫码添加我们的相关工作人员,我们尽可能的保护您的合法权益。
      入驻教习网,可获得资源免费推广曝光,还可获得多重现金奖励,申请 精品资源制作, 工作室入驻。
      版权申诉二维码
      欢迎来到教习网
      • 900万优选资源,让备课更轻松
      • 600万优选试题,支持自由组卷
      • 高质量可编辑,日均更新2000+
      • 百万教师选择,专业更值得信赖
      微信扫码注册
      手机号注册
      手机号码

      手机号格式错误

      手机验证码 获取验证码 获取验证码

      手机验证码已经成功发送,5分钟内有效

      设置密码

      6-20个字符,数字、字母或符号

      注册即视为同意教习网「注册协议」「隐私条款」
      QQ注册
      手机号注册
      微信注册

      注册成功

      返回
      顶部
      学业水平 高考一轮 高考二轮 高考真题 精选专题 初中月考 教师福利
      添加客服微信 获取1对1服务
      微信扫描添加客服
      Baidu
      map