搜索
      上传资料 赚现金
      点击图片退出全屏预览

      安徽省合肥市普通高中六校联盟2025-2026学年高一上学期期中考试历史试卷(学生版)

      • 1.07 MB
      • 2025-12-18 09:46:44
      • 17
      • 0
      •  
      加入资料篮
      立即下载
      安徽省合肥市普通高中六校联盟2025-2026学年高一上学期期中考试历史试卷(学生版)第1页
      点击全屏预览
      1/6
      安徽省合肥市普通高中六校联盟2025-2026学年高一上学期期中考试历史试卷(学生版)第2页
      点击全屏预览
      2/6
      安徽省合肥市普通高中六校联盟2025-2026学年高一上学期期中考试历史试卷(学生版)第3页
      点击全屏预览
      3/6
      还剩3页未读, 继续阅读

      安徽省合肥市普通高中六校联盟2025-2026学年高一上学期期中考试历史试卷(学生版)

      展开

      这是一份安徽省合肥市普通高中六校联盟2025-2026学年高一上学期期中考试历史试卷(学生版),共6页。试卷主要包含了选择题,非选择题等内容,欢迎下载使用。
      (考试时间:75分钟满分:100分)
      一、选择题(本大题共16小题,每小题3分,共48分。每小题只有一个正确答案,请把正确答案涂在答题卡上。)
      1. 陕西西安杨官寨遗址是一处距今约5000多年的大型聚落遗址。遗址由大型环壕围绕,内部发现了成排分布的半地穴式房址。出土遗物丰富,有精美的彩陶、骨器、大量的农作物种子,以及疑似“祭祀坑”的遗迹。据此可知,当时该地区
      A. 仍处于旧石器时代B. 农业生产成为食物主要来源
      C. 生产工具种类丰富D. 具备了复杂社会组织的特征
      2. 春秋战国时期,燕国大力推广铁农具与牛耕,农业生产获得了长足发展,形成以粟、黍、菽为主的粮食作物多元格局和以窖穴、仓廪为主要形式的较为完善的储粮体系。这表明燕国的农业发展
      A. 突破了自然条件的限制B. 精耕细作模式已经成熟
      C. 推动粮食管理制度完善D. 适应耕战这一时代主题
      3. 孝公三年(公元前359年),秦国规定一家有两个以上成年男子而不分家,就要加倍征税。孝公十二年(公元前350年),商鞅将父子、兄弟在同一房屋内居住列为违法行为,一经发现,依法重处。这些举措
      A. 打破了社会等级制度壁垒B. 强化了君主专制统治
      C. 意在促进小农经济的发展D. 表明封建社会已形成
      4. 秦朝建立后,始皇颁行币制之诏:专行国家铸币,禁绝郡县与私铸;法定币材唯金与铜,金为上币,铜钱为下币;废黜六国行用之布币、刀币、蚁鼻钱等,龟贝、珠玉、银锡之属不得复为币。秦朝采取的这一举措
      A. 构建了完整的货币体系B. 揭示了货币多元的弊端
      C. 适应了统一国家的发展D. 消除了区域间经济差距
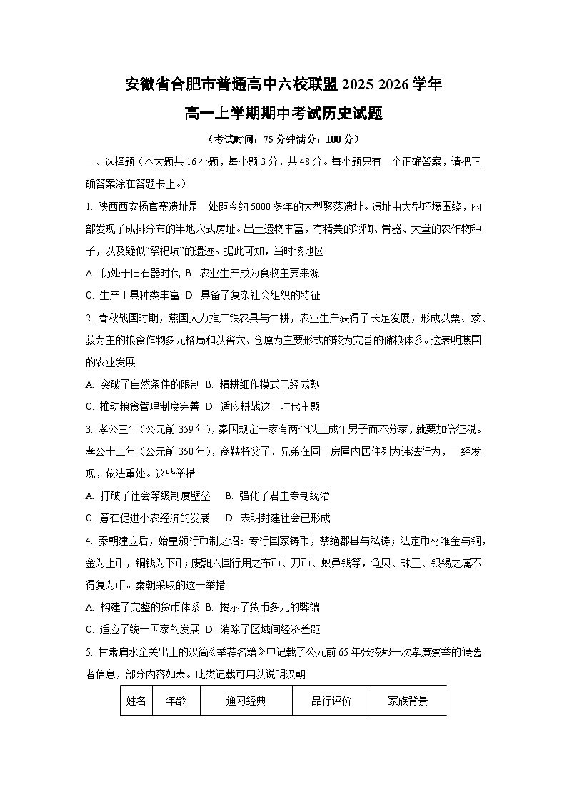
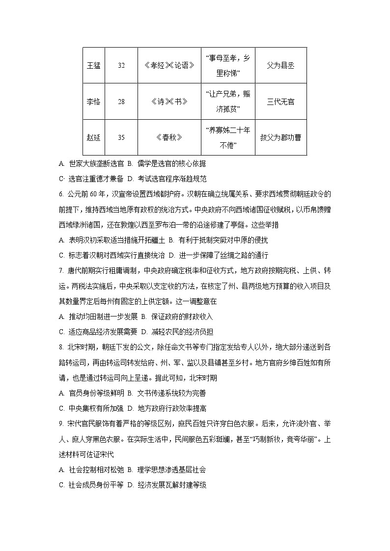
      5. 甘肃肩水金关出土的汉简《举荐名籍》中记载了公元前65年张掖郡一次孝廉察举的候选者信息,部分内容如表。此类记载可用以说明汉朝
      A. 世家大族垄断选官B. 儒学是选官的核心依据
      C 选官注重德才兼备D. 考试选官程序渐趋规范
      6. 公元前60年,汉宣帝设置西域都护府。汉朝在确立统属关系、要求西域贯彻朝廷政令的前提下,维持西域当地原有政权的统治方式。中央政府不向西域诸国征收赋税,以币帛馈赠西域绿洲诸国,还在敦煌以西至罗布泊一带的沿途修建了亭燧。这些举措
      A. 表明汉初采取适当措施开拓疆土B. 有利于抵制突厥对中原的侵扰
      C. 标志着汉朝对西域实行直接统治D. 进一步保障了丝绸之路的通行
      7. 唐代前期实行租庸调制,中央政府确定税率和征收方式,地方政府按期完税、上供、转运。两税法实施后,中央采取以支定收的方法,在核定了州、县两级地方预算的收入项目及其数量界定后每州有固定的上供定额。这一调整意在
      A. 推动均田制进一步发展B. 保证政府的财政收入
      C. 适应商品经济发展需要D. 减轻农民的经济负担
      8. 北宋时期,朝廷下发的公文,除任命文书等专门指定发给专人以外,绝大部分递送到各路转运司,再由转运司转发给府、州、军、监以及县镇甚至乡村。地方官府乡绅百姓如有所请,也是通过转运司向上呈递。据此可知,北宋时期
      A. 官员身份等级鲜明B. 文书传递系统较为完善
      C. 中央集权有所加强D. 地方政府行政效率提高
      9. 宋代官民服饰有着严格的等级区别,庶民百姓只许穿白色衣服。后来,允许流外官、举人、庶人穿黑色衣服。在实际生活中,民间服色五彩斑斓,甚至“巧制新妆,竞夸华丽”。上述材料可佐证宋代
      A. 社会控制相对松弛B. 理学思想渗透基层社会
      C. 社会成员身份平等D. 经济发展瓦解封建等级
      10. 辽朝分置南、北面官,金朝保持了管理女真民族的“猛安谋克制”,元朝在西南、华南等少数民族地区实行土司(当地少数民族首领充任并世袭官职)制度。从中国政治制度的创设角度来看,这体现的共同特点是
      A. 礼法并用B. 因俗而治C. 效仿汉制D. 兵农合一
      11. 《马可·波罗行记》在介绍中国时说:“大汗国中,商人所至之处,用此纸币以给赏用,以购商物,以取其货物之售价,竟与纯金无别。”这一记载佐证了元朝
      A. 传统经济占据优势B. 商品经济的发展
      C. 社会娱乐活动丰富D. 海外贸易的发达
      12. 明朝永乐到宣德时期,内阁尚无独立性,属于皇帝的幕僚和机要秘书;到正统至正德时期,内阁在禁内办事,但已成为外廷政务的总汇之所。这一变化反映了内阁
      A. 辅政渐成定制B. 强化君主专制C. 制衡宰相权力D. 成为政府中枢
      13. 明末学者徐光启翻译了西方《几何原本》,并阐述了几何学的本质,“下学功夫,有理有事。此书为益,能令学理者祛其浮气,练其精心;学事者资其定法,发其巧思。故举世无一人不当学”。然而,当时对于该著作却“习者盖寡”。据此可知,当时
      A. 西方科技已全面领先中国B. 士大夫普遍排斥西方文化
      C. 西学东渐的社会影响有限D. 西学无助于中国社会转型
      14. 为了收复台湾,清廷做了重大让步,允许郑氏“封藩,世守台湾”。当时统治台湾郑经(郑成功之子)则提出:“照朝鲜事例,不削发,称臣纳贡。”康熙认为:“朝鲜系从未所有之外国,郑经乃中国之人”“不便允从。”这反映了
      A. 清政府恢复西周的分封制B. 康熙维护统一的政治理念
      C. 朝鲜已成为清廷的藩属国D. 郑经意图与朝鲜平起平坐
      15. 明清时期,贵州东北部的酿酒业有很大发展,乡村几乎家家酿酒,每当粮食收获之后,农民就会留出一定粮食用来酿酒,如思南县酿酒“用苞谷(玉米)烤者居多,用高粱烤者亦多”。又据《植物名实图考》记载,“山农之粮……酿酒磨粉均用玉麦(玉米)”。这可以佐证,高产作物的推广种植
      A. 改变了农业种植结构B. 推动了手工业的发展
      C. 导致了奢靡之风盛行D. 加速了西南地区开发
      16. 在宋应星之前,许多文人著述农业,多基于古籍或道听途说。宋应星深入南方水田进行对比实验和调查,对当时错误经验进行纠正,得出了超越前人的科学结论,并记录在《天工开物·乃粒》篇中。这
      A. 说明明清科技重视实验B. 反映明清科技“承古萌新”
      C. 体现经济重心南移完成D. 推动程朱理学进一步发展
      二、非选择题(本大题共3小题,其中17题26分,18题14分,19题12分,共52分。)
      17. 阅读材料,完成下列要求。
      材料一 永嘉之乱后,“幽、冀、青、并、兖五州及徐州之淮北流民,相率过江淮”,仅东晋初年迁入江南的人口就达百万以上。南朝统治者重视农业,宋文帝曾下诏“使民肆力千亩”,要求地方官“督农桑之业”。同时,江南相对安定的社会环境,使“百姓乐业,谷帛殷阜”,许多荒地被开垦为良田,太湖流域、鄱阳湖流域逐渐成为重要的农业区。
      ——摘编自《南齐书·州郡志》
      材料二 在魏晋时期,北方地区经历了前所未有的民族大迁徙与大融合。匈奴、鲜卑、羯、氐、羌等‘五胡’纷纷内迁,与汉族交错杂居。他们不仅带来了不同的生产技术和生活方式,更在政治上建立了众多政权(十六国及北朝)。为巩固统治,这些北方政权(如北魏孝文帝)主动推行汉化改革,如改汉姓、说汉语、穿汉服、与汉人通婚。同时,鲜卑等民族的尚武精神和部落组织制度(如府兵制)也被中原王朝所吸收,为隋唐的强盛奠定了基础。这一过程充满冲突与痛苦,但最终结果是胡汉文化相互渗透,中华文化的内涵变得更加丰富多彩,为隋唐大一统的繁荣盛世注入了新的活力。
      ——节选自陈寅恪《隋唐制度渊源略论稿》
      材料三 唐代的两大重要政治制度具备了现代民主的因素。一个在一定程度上遏制了皇权,折射了现代三权分立和内部民主的影子;另一个和当今的公务员制度相似,为国家选拔了人才,实现了社会的有效流动。尽管受时代的制约,唐代的民主制度始终没有有效地继续运行,只能称其为闪落的民主,可历史见证了古人在追求民主的路上进行过的不懈努力。
      ——摘编自杨春莉《封建制度下闪落的民主》
      (1)根据材料一并结合所学知识,分析东晋南朝时期江南农业发展的原因。
      (2)根据材料二并结合所学知识,概括魏晋南北朝时期民族交融的表现及其对中国历史产生的影响。
      (3)根据材料三并结合所学知识,指出唐朝“两大闪落的民主”制度的名称,并分别说明它们被称为“民主”的理由。
      18. 阅读材料,完成下列要求。
      材料一 董仲舒新儒学的“新”,主要体现在两个方面:(一)新儒学决非先秦儒学的简单重复,它在构成上对其他学派思想的吸取摄入,决定了它的丰富多彩性,也决定了它与孔孟荀为代表的早期儒学之间的重大差异,但就其本质而言,董仲舒仍是一位杰出的儒家,其学说总精神归根结底是儒学的精神。(二)董仲舒儒学思想较之早期儒学又一“新”之处,是它有力地克服了早期儒学(尤其是以孟子为代表的儒家道德学派)所具有的“迂远而阔于事情”的弊端,沟通了学术与政治的联系,满足了汉代封建政治的需要,成为当时专制主义政治的指导原则。
      ——摘编自黄朴民《董仲舒与汉代新儒学的发展》
      材料二 宋代理学的形成,就首先是适应重建封建国家中央集权统治需要的产物。然而,由于时代的发展,传统儒家经典教条并不能完全满足当时的需要,这就要求对儒家经典加以重新阐释以至于作哲学论证。为了使儒学在哲理上与佛、道相抗衡,理学大量吸取佛、道思想的思辨成分,构成严密的哲学逻辑结构,而同时注重将佛、道“修养”方式引向“齐家”“治国”“平天下”,使虚幻出世的神学观念重新回到现实的人世,使哲学的终极从彼岸回到此岸。理学因此具有了广泛的实用性与操作性,不仅被统治者所认同,成为封建社会后期的官方哲学和统治思想,而且易于深入人心,使人人便于遵照执行,从而对社会心理产生巨大而深远的浸透和影响。
      ——摘编自许总《论宋明理学的形成及其历史必然性》
      (1)根据材料一、二,概括汉代新儒学和宋代理学的共同特点。结合所学知识,分别指出其成为统治思想的不同原因。
      (2)根据材料二,结合所学知识,简析宋代理学的积极作用。
      19. 历史地图是历史研究的重要载体,其中包括诸多的历史信息,阅读材料,完成下列要求。
      材料
      根据材料,与北宋行政区划相比较,从空间视角提取元代行政区划变化的两条信息,并结合所学知识分别予以说明。(要求:信息提取准确,史论结合,表述清晰。)
      姓名
      年龄
      通习经典
      品行评价
      家族背景
      王猛
      32
      《孝经》《论语》
      “事母至孝,乡里称悌”
      父为县丞
      李恪
      28
      《诗》《书》
      “让产兄弟,赈济孤贫”
      三代无官
      赵延
      35
      《春秋》
      “养寡姊二十年不倦”
      叔父为郡功曹

      相关试卷 更多

      资料下载及使用帮助
      版权申诉
      • 1.电子资料成功下载后不支持退换,如发现资料有内容错误问题请联系客服,如若属实,我们会补偿您的损失
      • 2.压缩包下载后请先用软件解压,再使用对应软件打开;软件版本较低时请及时更新
      • 3.资料下载成功后可在60天以内免费重复下载
      版权申诉
      若您为此资料的原创作者,认为该资料内容侵犯了您的知识产权,请扫码添加我们的相关工作人员,我们尽可能的保护您的合法权益。
      入驻教习网,可获得资源免费推广曝光,还可获得多重现金奖励,申请 精品资源制作, 工作室入驻。
      版权申诉二维码
      欢迎来到教习网
      • 900万优选资源,让备课更轻松
      • 600万优选试题,支持自由组卷
      • 高质量可编辑,日均更新2000+
      • 百万教师选择,专业更值得信赖
      微信扫码注册
      手机号注册
      手机号码

      手机号格式错误

      手机验证码 获取验证码 获取验证码

      手机验证码已经成功发送,5分钟内有效

      设置密码

      6-20个字符,数字、字母或符号

      注册即视为同意教习网「注册协议」「隐私条款」
      QQ注册
      手机号注册
      微信注册

      注册成功

      返回
      顶部
      添加客服微信 获取1对1服务
      微信扫描添加客服
      Baidu
      map