安徽省宣城市2024_2025学年高一地理上学期期末调研测试试卷含解析
展开
这是一份安徽省宣城市2024_2025学年高一地理上学期期末调研测试试卷含解析,共17页。试卷主要包含了考试结束时,务必将答题卡交回等内容,欢迎下载使用。
考生注意事项:
1.本试卷分选择题和综合题两部分,满分100分,考试时间75分钟。
2.答题前,考生先将自己的姓名、考号在答题卷指定位置填写清楚并将条形码粘贴在指定区域。
3.考生作答时,请将答案答在答题卷上。选择题每小题选出答案后,用2B铅笔把答题卷上对应题目的答案标号涂黑;非选择题请用0.5毫米的黑色墨水签字笔在答题卷上各题的答题区域内作答,超出答题区域书写的答案无效,在试题卷、草稿纸上作答无效。
4.考试结束时,务必将答题卡交回。
一、单选题(每题2分,共50分)
2024年是太阳活动大年。10月10日晚间到11日晚间,出现大地磁暴,12日出现了小到中等的磁暴,随后逐渐恢复平静。据此完成下面小题。
1. 下次太阳活动的大年可能是( )
A. 2028~2029年B. 2030~2031年C. 2035~2036年D. 2039~2040年
2. 此次磁暴爆发对我国的主要影响是( )
A. 导致地表温度明显增加B. 干扰天宫空间站与地面通信
C. 直接导致作物停止生长D. 宣城市可以观测到极光现象
【答案】1. C 2. B
【解析】
【1题详解】
太阳活动周期是太阳活动强弱变化的平均周期约为11年。2024年科学家认为目前已经进入太阳活动高峰期。这意味着从这一年开始,我们大致处于一个新的太阳活动周期的开始阶段。从2024年开始,加上11年,我们得到的是2035年。但由于太阳活动周期是一个平均值,并且存在一定的波动,因此我们不能精确地确定峰年的具体年份,但大致可以判断其落在2035~2036年这个范围内。C正确,ABD错误。故选C。
【2题详解】
太阳活动主要影响的是地球的高空大气层和电磁场,对地表温度的直接增加影响很小,A错误;太阳活动会产生大量的高能带电粒子,这些粒子进入地球的高空大气层后,会干扰地球的电磁场和电离层,从而影响无线电短波通信。天宫空间站与地面的通信可能会受到这种干扰,B正确;太阳活动对地球生物的影响主要是通过影响电磁场和辐射环境,而不是直接影响作物的生长,并不会直接导致作物停止生长,C错误;极光现象主要发生在地球的两极地区,由太阳风(带电粒子流)进入地球磁场在南北两极附近地区的高空,夜间出现的灿烂美丽的光辉。宣城市纬度较低,一般观测不到极光现象,D错误。故选B。
【点睛】太阳活动的标志主要包括黑子和耀斑。黑子是太阳光球上出现的黑色斑点,通常是光球层上的漩涡,由于温度比周围区域低,显得暗淡。耀斑则发生在太阳的色球层,表现为大而亮的斑块,是太阳大气中能量高度集中的释放过程。
2024年11月中旬,宣城市长三角Z老师名师工作室率宣城市部分地理老师前往巢湖进行地质考察。考察期间,老师们挖掘到了大量三叶虫、贝壳等化石。据此完成下面小题。
3. 在巢湖地区能挖掘到大量三叶虫化石,说明当地( )
A. 目前有三叶虫存活B. 曾经为海洋环境
C. 地壳未发生过变化D. 气候未发生过变化
4. 含有三叶虫化石的地层中最常见的植物类型是( )
A. 蕨类植物B. 裸子植物C. 被子植物D. 苔藓植物
【答案】3. B 4. A
【解析】
【3题详解】
结合所学知识,三叶虫主要生活在温暖的浅海环境中,巢湖地区能挖掘大量三叶虫化石,说明当地曾经为海洋环境,B正确:三叶虫已经灭绝,A错误;三叶虫主要生活在温暖的浅海环境中,说明巢湖地区以前是一片海洋,现在变成了陆地,在海陆变迁中,其地壳和气候会发生明显变化,CD错误;故选B。
【4题详解】
结合所学知识,三叶虫生活地质年代为古生代,古生代大量存在的植物为蕨类植物,A正确。裸子植物繁盛在中生代,被子植物繁盛在新生代,苔藓植物结构简单,在古生代并非最常见的植物类型,BCD错误。故选A。
【点睛】古生代(距今5.41亿年-2.52亿年),意为“远古的生物时代”,可分为早古生代和晚古生代。其中早古生代包括寒武纪、奥陶纪、志留纪,晚古生代包括泥盆纪、石炭纪和二叠纪。古生代期间地壳运动剧烈,许多地方反复上升和下沉,海陆格局发生了多次大的变迁,到了后期地球各块大陆汇聚成一个整体,称为联合古陆。联合古陆在中生代三叠纪晚期开始解体,新生代最终解体完成。
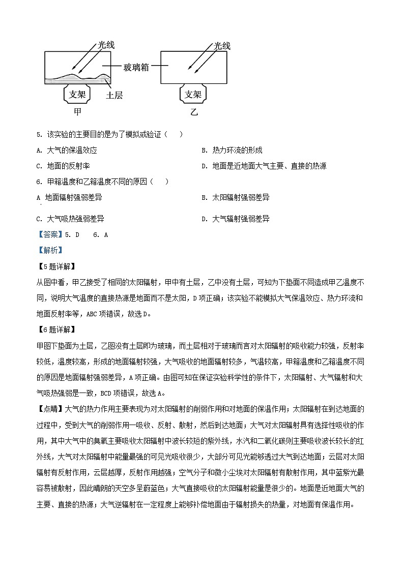
某学校地理兴趣小组做了如下实验:取两个相同规格的玻璃箱(下图),甲底部放一层土,中午同时把两个玻璃箱放在日光下,30分钟后,同时测量玻璃箱里的气温,结果发现底部放土的比没有放土的足足高了3℃。据此完成下面小题。
5. 该实验的主要目的是为了模拟或验证( )
A. 大气的保温效应B. 热力环流的形成
C. 地面的反射率D. 地面是近地面大气主要、直接的热源
6. 甲箱温度和乙箱温度不同的原因( )
A 地面辐射强弱差异B. 太阳辐射强弱差异
C. 大气吸热强弱差异D. 大气辐射强弱差异
【答案】5. D 6. A
【解析】
【5题详解】
从图中看,甲乙接受了相同的太阳辐射,甲中有土层,乙中没有土层,可知为下垫面不同造成甲乙温度不同,说明大气温度的直接热源是地面而不是太阳,D项正确;该实验不能模拟大气保温效应、热力环流和地面反射率等,ABC项错误,故选D。
【6题详解】
甲图下垫面为土层,乙图没有土层即为玻璃,而土层相对于玻璃而言对太阳辐射的吸收能力较强,反射率较低,温度较高,形成的地面辐射较强,大气吸收的地面辐射较多,气温较高,甲箱温度和乙箱温度不同的原因是地面辐射强弱差异,A项正确。由图可知在保证实验科学性的条件下,太阳辐射、大气辐射和大气吸热强弱是一致,BCD项错误,故选A。
【点睛】大气的热力作用主要表现为对太阳辐射的削弱作用和对地面的保温作用;太阳辐射在到达地面的过程中,受到大气的削弱作用一吸收、反射、散射,然后到达地面;大气对太阳辐射具有选择性吸收的作用,其中大气中的臭氧主要吸收太阳辐射中波长较短的紫外线,水汽和二氧化碳则主要吸收波长较长的红外线,大气对太阳辐射中能量最强的可见光吸收很少,大部分可见光能够透过大气到达地面;云层对太阳辐射有反射作用,云层越厚,反射作用越强;空气分子和微小尘埃对太阳辐射有散射作用,其中蓝紫光最容易被散射,因此晴朗的天空多呈蔚蓝色;大气直接吸收的太阳辐射能量是很少的。地面是近地面大气的主要、直接的热源;大气逆辐射在一定程度上能够补偿地面由于辐射损失的热量,对地面有保温作用。
地膜覆盖是一种现代农业生产技术,进行地膜覆盖栽培一般都能获得早熟增产的效果,其效应体现在增温、保温、保水、保持养分、增加光效和防病虫害等几个方面。完成下面小题。
7. 我国华北地区在春播时进行地膜覆盖,可有效地提高地温,保障了农作物的正常发芽生长,其主要原理是( )
A. 增强了大气逆辐射B. 减弱了地面辐射的散失
C. 增强了太阳辐射的总量D. 增强了对太阳辐射的吸收
8. 山东胶东的一些果农夏季在苹果树下覆盖地膜,其主要的作用是( )
A. 减弱地面辐射,保持地温B. 反射太阳辐射,降低地温
C. 反射太阳辐射,增加光效D. 吸收太阳辐射,增加地温
【答案】7. B 8. C
【解析】
【7题详解】
覆盖地膜后地膜内的大气含量没有增加,不能起到增强大气逆辐射的效果,A错误;在地面覆盖地膜能够阻挡地面的长波辐射向外辐散,B正确;太阳辐射总量没有因为覆盖地膜发生变化,C错误;是否增强了对太阳辐射的吸收要看地膜的颜色,如果地膜是透明的,不能增强对太阳辐射的吸收,D错误。故选B。
【8题详解】
夏季时地温较高,不需要保持或增加地温,A、D错误;地膜不能降低地温,B错误;在苹果树下覆盖地膜,能够自下而上反射太阳辐射至苹果树底部和苹果底部,能够增加光效,提高光合效率,使苹果着色均匀,C正确。故选C。
【点睛】农业中地膜的一般作用:①保温(针对农作物生长期气温较低,以春播为主的地区);②保湿(针对降水量小,蒸发量大的地区);③保土(针对我国降水较少,风力作用较强的地区)。 ④抑制杂草生长(多为黑色地膜,有效削弱光照,杂草无法进行光合作用);⑤反射阳光,使果品上色更均匀(多为白色地膜,铺于果树下部,反射阳光,使得果品着色更加均匀)。
为了建设节约型社会、改善学校的生态环境,宣城市某高中学校规划建设“海绵校园”(如图所示)。读图,完成下面小题。
9. 建设“海绵校园”将首先影响水循环的( )
A. 地表径流B. 蒸腾作用C. 降水过程D. 水汽输送
10. 建设透水砖和增加绿化面积在建设“海绵校园”中所起的主要作用是( )
A. 加快地下径流的排出B. 加速地表水的蒸发
C. 增加地面的反射情况D. 增加地表水的下渗
【答案】9. A 10. D
【解析】
【9题详解】
结合所学知识及材料可知,建设“海绵校园”,地面铺设透水砖,增加绿化面积,可以增加下渗,增加地下径流,减少地表径流,A项正确;降水短时间之内变化不大,人类活动对降水影响较小,B项错误;首先影响的水循环环节不是蒸发,C项错误;建设“海绵校园”对水汽输送影响较小,D项错误,故选A项。
【10题详解】
结合所学知识,“海绵校园”能在下雨时吸水、蓄水、渗水、净水,需要时将蓄存的水“释放”并加以利用,对水循环的下渗和地下径流或地表径流有显著的影响,铺设透水砖由于能透水有利于雨水和地表径流的下渗,增加雨水的蓄水量,D项正确;还建了地下蓄水池,是为了蓄积地下径流,不是排出,A项错误;不是为了加速地表水蒸发,B项错误;美化环境是次要作用,C项错误。故选D项。
【点睛】海绵校园是指通过一系列措施和设计,使校园能够像海绵一样吸收、存储、净化雨水,并在需要时释放和利用这些水资源。这种设计理念旨在提高校园的防洪排涝能力,同时促进水资源的循环利用和生态环境的保护。
三文鱼属冷水性鱼类。我国近岸养殖三文鱼成活率低,长期以来主要依靠进口。2018年,我国首个全潜式大型网箱“深蓝1号”在黄海海域下水,并投放来自挪威的三文鱼苗。该网箱可随水温调整潜水深度,实现了我国三文鱼规模化养殖的突破。据此完成下面小题。
11. 与挪威相比,我国近岸养殖三文鱼成活率低,主要是因为( )
A. 河流影响大B. 海浪影响大C. 海水盐度低D. 海水温度偏高
12. 夏季,深海网箱调节方向和原因分别为( )
A. 向上,降低水温B. 向上,提升水温
C. 向下,降低水温D. 向下,提升水温
13. 与近岸养殖相比,深海养殖的三文鱼品质好,主要原因是深海养殖区( )
A. 饵料来源丰富B. 海水水质较好
C. 水域空间广阔D. 海水光照充足
【答案】11. D 12. C 13. B
【解析】
【11题详解】
结合材料分析,三文鱼苗来自挪威,属冷水性鱼类,受海水温度影响大,我国近岸养殖三文鱼成活率低,主要因为我国沿海较挪威纬度低,海水温度较高,D正确;河流、海浪、海水盐度等状况与挪威沿海差别不大,对三文鱼影响小,ABC错误。故选D。
【12题详解】
三文鱼属冷水性鱼类,夏季表层海水温度高,因此深海网箱应当向下调节,以降低水温,C正确,ABD错误。故选C。
【13题详解】
与近岸养殖相比,深海养殖海水排放的污染物少,水质好,三文鱼的品质好,B正确;近海海水较浅,陆上河流汇入的泥沙等营养盐分多,有利于浮游生物生长,饵料来源丰富,A错误;深海养殖通过网箱养殖,水域空间并非更广阔,C错误;近岸深度较浅,海水光照更充足,D错误。故选B。
【点睛】影响鱼类生存的主要因素包括水温、溶解氧、pH值、盐度、透明度、水质、营养盐类含量、生存空间、人类活动干扰等。
下左图为大连市金石滩国家地质公园景区内的恐龙探海景观。下右图为海坛岛某处海岸地貌剖面图,③地分布有较多沙丘。据此完成下面小题。
14. 吸水的恐龙的颈部的地貌名称是( )
A. 海蚀穴B. 海蚀拱桥C. 海蚀崖D. 海蚀柱
15. 目前规模仍在不断扩大的地貌有( )
A. ①②B. ②③C. ③④D. ①④
16. 海坛岛③地地貌形成的主要外力作用有( )
A. 流水沉积和海浪沉积B. 海浪沉积和风力沉积
C. 海浪侵蚀和海浪沉积D. 海浪侵蚀和风力沉积
【答案】14. B 15. B 16. B
【解析】
14题详解】
读图可知,向海突出的孤立岩石,同时受到不同方向海浪的侵蚀,两侧的海蚀穴互相贯通,出现类似吸水的恐龙的颈部的地貌系统,这种地貌为海蚀拱桥,B正确,ACD错误,故选B。
【15题详解】
土质①为海蚀崖,在外力侵蚀作用下会不断后退,①错误;②为海蚀穴,会不断扩大,②正确;③为沙丘,会不断扩大,③正确;④为海蚀柱,在海浪侵蚀下会逐渐减小,④错误。综上所述,B正确,ACD错误,故选B。
【16题详解】
图中③为沙丘,为风力堆积地貌,而风力堆积物的沙源为海浪堆积在海岸附近的泥沙。因此海坛岛③地地貌形成的主要外力作用有海浪沉积和风力沉积,B正确,ACD错误,故选B。
【点睛】海浪侵蚀地貌包括海蚀穴、海蚀洞、海蚀拱桥、海蚀柱、海蚀崖。
江巴变形体是藏南高原的一处疑似滑坡体,处于“整体稳定、局部崩滑”的状态。下图为江巴变形体及其周边地区遥感示意图,完成下面小题。
17. 遥感技术在对江巴变形体的监测过程中( )
A. 获取了变形体的形变信息B. 获取断裂带的精确位置
C. 对变形体的信息进行分析D. 计算变形体的位移数据
18. 诱发江巴变形体局部崩滑的因素可能是( )
①地震②风沙活动③冻融作用④地下水溶蚀
A. ①②B. ①③C. ②④D. ③④
【答案】17. A 18. B
【解析】
【17题详解】
遥感技术主要是对地表物体进行远距离的感知,可以根据不同的地物发射或反射的电磁波的差异,获取地表物体的形变信息,A正确;遥感技术不能获取断裂带的精确位置,获取断裂带的精确位置需要借助全球定位系统,B 错误;对变形体的信息进行分析和计算变形体的位移数据需要用到地理信息系统,CD错误。故选A。
【18题详解】
由材料可知,江巴变形体位于藏南高原,地形坡度较大,且位于板块交界处,地震活动活跃,地震会导致陡坡岩体不稳定,从而可以诱发局部崩滑,①符合题意;风沙活动力量较小,很难导致江巴变形体局部崩滑,且当地风沙活动不强,②不符合题意;江巴变形体位于藏南高原,冻融活动强烈,受冻融作用影响,岩体松动,易诱发江巴变形体局部崩滑,③符合题意;地下水溶蚀作用主要发生在石灰岩广布的地区,该地不是石灰岩广泛分布地区,且因地下有冻土存在,地下水不够活跃,④不符合题意。综上所述,B符合题意,排除ACD。故选B。
【点睛】遥感技术(RS)能实现地物信息的实时、动态监测。全球卫星导航系统(GNSS、BDS、GPS)可在全球范围内进行实时定位、导航、授时、测速。地理信息系统(GIS)有空间查询与分析功能,可以根据不同目的对相关数据进行叠加分析。
阴山岩画分布非常广泛,内容多样,充满艺术特色。《水经注》中记载:“河水又东北历石崖山西,去北地五百里,山石之上,自然有文,尽若虎马之状,粲然成著,类似图焉,故亦谓之画石山也。”阴山岩画延续数千年,岩画画面通常迎南,画面向北的岩画极少。下图示意某村落阴山岩画。完成下面小题。
19. 推测当时该村落人们从事的主要生产活动是( )
A. 种植B. 放牧C. 伐木D. 养鱼
20. 画面向北的岩画极少的原因主要是阴山北坡( )
A. 生物资源丰富B. 适宜人们居住C. 风化作用较强D. 地形坡度较小
【答案】19. B 20. C
【解析】
【19题详解】
阴山山脉位于干旱与半干旱气候区的过渡带,降水较少,适合牧草生长,适宜畜牧业发展,再结合图示岩画形态,可推知当时该村落人们从事的生产活动以放牧为主,B正确,ACD错误。故选B。
【20题详解】
阴山北坡为阴坡,同时也是冬季风的迎风坡,气候较寒冷干燥,生物资源较少,并不适宜人们居住,A、B错误;地形坡度对岩画分布的影响较小,排除D;阴山北坡面向内蒙古高原,昼夜温差大,风化作用较强,不利于岩画保存,C正确。故选C。
【点睛】阴山山脉是半湿润与半干旱区分界线,也是森林植被与草原植被的分界线和农耕文明和游牧文明的分界线。
长白山高山苔原带(海拔2000~2500米)内分布着较多的灌木及少量草本植物。近30年来,随着草本植物向高海拔入侵,灌木出现了明显的斑块状分布。图示意目前长白山高山苔原带每平方米灌木、草本株数随海拔的变化。完成下面小题。
21. 长白山高山苔原带植被主要特征有( )
①叶面宽大②种类较少③灌木植株矮小④垂直结构复杂
A. ①②B. ②③C. ①④D. ③④
22. 目前,该地带草本植物入侵最显著的高度是( )
A. 2000~2100米B. 2200~2300米C. 2300~2400米D. 2400~2500米
23. 导致该地带草本植物入侵的主要原因是( )
A. 气候变暖B. 人为干扰C. 土壤退化D. 火山喷发
【答案】21. B 22. A 23. A
【解析】
【21题详解】
长白山高山苔原带分布海拔较高,分布着较多的灌木及少量草本植物,由于气候高寒,叶片窄小,种类稀少,植株矮小,垂直结构简单,②③正确,①④错误,故选B。
【22题详解】
读图可知,目前,2000~2100米处每平方草本株数超过了灌木株数,说明该地带草本植物入侵最显著,A正确;2200~2300米每平方的草本株数与灌木株数相差不大,不是最显著,B错误;2300~2400米、2400~2500米每平方的草本株数小于灌木株数,入侵不显著,CD错误。故选A。
【23题详解】
由于全球气候变暖,高纬度和高海拔地区的热量条件改善,导致该地带草本植物入侵,A正确;该地带海拔较高,人类活动较少,B错误;土壤退化会导致植被退化,不会出现草本入侵现象,C错误;火山喷发会导致植被大量死亡,D错误。故选A。
【点睛】草本植物多为一年生植物,随着地区温度升高,热量条件改善,积雪期缩短,草本植物的生长期延长,促进了草本植物的生长入侵。
某研究性学习小组把甲、乙、丙、丁四份质地不同的土壤堆成形状大小相同的圆锥体,在其中三个土堆上覆盖一层相同的草皮。通过模拟实验观测相同降水强度下土壤质地、植被覆盖与水土流失量的关联性。土壤质地中,三类不同粒径土壤比例差别较小,砂土、粉土、黏土均以一种粒径为主。读实验相关数据表.回答下面小题。
24. 丁土壤属于( )
A. 砂土B. 壤土C. 黏土D. 粉土
25. 实验结果表明,在相同植被覆盖条件下,水土流失最严重的土壤质地( )
A. 砂粒与黏粒比重接近B. 黏粒比重小,砂粒比重大
C. 粉粒与黏粒比重接近D. 砂粒比重小,黏粒比重大
【答案】24. C 25. D
【解析】
【24题详解】
本题考查土壤质地类型的判断。丁土壤中黏粒占比67%,远超砂粒(14%)和粉粒(19%),符合黏土以黏粒为主的特征,故C符合题意;砂土中砂粒需占比>50%,丁砂粒仅14%,故A错误;壤土各粒径比例接近,丁黏粒占绝对优势,故B错误;粉土中粉粒需占主导,丁粉粒仅19%,故D错误;故选C。
【25题详解】
由材料“把甲、乙、丙、丁四份质地不同的土壤堆成形状大小相同的圆锥体,在其中三个土堆上覆盖一层相同的草皮”可知,乙土壤水土流失量远超其它三类土壤,因此乙土壤是没有覆盖草皮的土壤。据题干“在相同植被覆盖条件下”,甲丙丁三类土壤中,水土流失最严重的是丁类土壤,从表中可以看出,砂粒比重小,黏粒比重大,D正确,ABC错误。故选D。
【点睛】1、砂土的特点具有土质疏松,排水良好,耕作方便,不易板结开裂和春季升温快的特点。但保水保肥力差,有效的矿质营养含量低,栽培作物易早衰,老化。2、黏土的特点土质细密,春季气温回升缓慢,栽培蔬菜的成熟期较晚:保水保肥力强,但排水不良,浇水后易干裂,不便耕作;播种后缓苗比较困难,植株根部吸收难度大,发育比较迟缓。这类土壤中含有丰富的养分,有丰产潜力。3、壤土、指土壤颗粒组成中黏粒、粉粒、砂粒含量适中的土壤。质地介于黏土和砂土之间,兼有黏土和砂土的优点,通气透水、保水保温性能都较好,是较理想的农业土壤。壤土土质松细适中,春季升温较慢,保水保肥较好,土壤结构良好,便于耕作有机质和天然养分较为丰富,是一般蔬菜较为适宜的土壤。
二、综合题(50分)
26. 阅读图文资料,完成下列问题。
下图是某地高空等高面与等压面关系示意图。
(1)若图表示A、B两地间的热力环流,则A、B两地中受热的是________,空气________(上升/下沉)。
(2)图中①~⑤点,气压最高的是________,气压最低的是________。
(3)若该热力环流发生于城区与郊区之间,则A、B两地中代表城区的是________。
(4)若图中A处为海洋,B处为陆地,则该热力环流出现在________(白天/夜间)。
【答案】(1) ①. B ②. 上升
(2) ①. ④ ②. ⑤
(3)B (4)白天
【解析】
【分析】本题以某地高空等高面与等压面关系示意图为材料,设置4个小题,涉及热力环流相关知识点,考查学生获取和解读地理信息、调动和运用地理知识的能力,体现区域认知、综合思维的学科素养。
【小问1详解】
从图中可以看出,在A地对应⑤高空等压面下凹,B地对应的④高空等压面上凸,因此高空⑤为低压,④为高压。近地面气压状况与高空正好相反,因此A为高压,B为低压。这说明A地冷却,空气下沉,形成高压;B地受热,空气上升,形成低压。
【小问2详解】
垂直方向上,海拔越高,气压越低,因此气压①>⑤,④>③。①②③点位于同一等压面上,气压值相等。综上所述,图中①~⑤点,气压最高的是④,气压最低的是⑤。
【小问3详解】
城区气温较郊区高,近地面气流受热上升,形成低压,对应高空为高压,等压面应向上凸,因此若该热力环流发生于城区与郊区之间,则A、B两地中代表城区的是B。
【小问4详解】
结合前面分析可知,A冷却气流下沉,B受热气流上升。若图中A处为海洋,B处为陆地,则说明陆地气温高于海洋,为白天,吹海风。
27. 阅读图文材料,回答下列问题。
材料一 钱塘江经杭州湾入东海,河长588.73千米,流域面积50100平方千米。流域降水丰沛,河流径流量大。钱塘江入海口的海潮即为钱塘潮,被誉为“天下第一潮”。每年中秋佳节前后,八方宾客蜂拥而至,争睹钱江潮的奇观。图1为钱塘江流域图及其近海夏季等盐度线分布图。
(1)钱塘江参与的水循环类型主要为________,影响图中钱塘江入海口附近夏季等盐度线分布状况的直接因素是________(水循环环节)。
(2)简述中秋佳节前后“天下第一潮”景观的形成原因。
材料二 海水的性质主要包括温度、盐度、密度等方面。图2为“8月大西洋表层海水温度、盐度、密度随纬度的变化示意图”。
(3)图中表示海水密度的是________。(填序号)
(4)分析图中曲线②代表的海水性质甲处高于乙处的主要原因。
【答案】(1) ①. 海陆间循环 ②. 地表径流
(2)月相为满月前后,月球的引潮力大;河口形状呈喇叭状,口大内小,抬高潮位;该地夏季盛行东南风,风助潮势;河流处于汛期,海水与河水相互顶托,抬高潮位。
(3)③ (4)甲处位于副热带海区,降水少,气温高,降水量远小于蒸发量;乙处位于赤道海区,降水丰富,降水量大于蒸发量。
【解析】
【分析】本题以钱塘江流域图及其近海夏季等盐度线分布图、8月大西洋表层海水温度、盐度、密度随纬度的变化示意图作为素材,创设学习探索情境,涉及水循环、潮汐以及海水性质等知识点,共4道小题。重点考查学生获取和解读地理信息、调动和运用地理知识的能力,综合考查区域认知、综合思维等地理学科素养。
【小问1详解】
钱塘江是外流河,最终注入东海,钱塘江流域降水丰富,为亚热带湿润区,流域内降水主要来自太平洋海洋水的蒸发并通过水汽输送到钱塘江流域上空,形成降水,所以钱塘江参与的水循环类型是海陆间循环。根据图片,我国钱塘江口近海夏季等盐度线向外海凸出,等盐度线数值自沿海向外海逐渐增大,主要原因是入海口处汇入大量的陆地淡水,对沿岸海水起到稀释作用,导致河口处海水盐度较低;离河口越远的地区,受河水影响越小,海水盐度越高,因此图中钱塘江入海口附近夏季等盐度线分布状况的直接因素是地表径流。
【小问2详解】
潮汐是由月亮和太阳对地球表面海水的吸引力造成的。农历每月的初一前后和十五前后,太阳、月亮和地球排列在一条直线上,太阳和月亮的吸引力合在一起,吸引地球表面的海水,所以每月初一和十五的潮汐比较大。中秋节前后是农历的八月十五前后,此时日地月三者大致位于同一直线,天体的引潮力最大,正值天文大潮时期;此时正值北半球的夏半年,该地盛行东南季风,迎岸风会助长海水水位;杭州湾呈喇叭状,口大内小,当潮水涌入时,会被不断推高;此时钱塘江正值丰水期,河流会对海水起到顶托作用,助涨潮水。
【小问3详解】
结合所学知识可知,表层海水盐度由副热带海区向赤道和两极递减,因此图中表示海水盐度的是②曲线。曲线①从低纬度向高纬度递减,为海水的温度曲线;曲线③从低纬度向高纬度逐渐递增,为海水的密度曲线。
【小问4详解】
图中曲线②代表的海水性质为海水盐度。甲处位于副热带海区,乙处位于赤道附近。结合所学知识可知,甲地受副热带高压控制,气候干旱,降水少,晴天多,蒸发旺盛,降水量小于蒸发量,故盐度较高;乙地受赤道低气压带控制,降水丰富,降水量大于蒸发量,故盐度较低。
28. 阅读长江流域示意图(图1)及六种地貌景观图(图2),回答下列问题。
(1)长江流域地貌景观多样,甲处河流地貌主要为________;乙处地貌主要为________。(填六种地貌景观图中的序号)。
(2)六种地貌景观图中,属于喀斯特地貌的是________;属于冰川地貌的是________。(填序号)。
(3)图3是某研究性学习小组收集到的图2中地貌⑥相关示意图,据此描述该地貌景观从扇顶(一般为河流流出山口的位置)到扇缘(冲积扇的扇体边界)自然条件的差异。
【答案】(1) ①. ① ②. ③
(2) ①. ④ ②. ②
(3)从扇顶到扇缘,坡度逐渐变缓;沉积物颗粒由粗变细;地下水埋藏深度逐渐变浅;土壤肥力逐渐提高。
【解析】
【分析】本大题以长江流域示意图、六种地貌景观图为材料,设置三个小题,涉及河流地貌、主要外力作用等相关知识,考查学生获取和解读信息能力、综合思维能力,培养学生的人地协调观、综合思维、区域认知和地理实践力等地理核心素养。
【小问1详解】
甲处位于长江上游,河流下切侵蚀作用强烈,形成峡谷地貌,对应图2中的①;乙处位于长江入海口,河流携带的泥沙大量堆积,形成三角洲地貌,对应图2中的③。
【小问2详解】
喀斯特地貌是可溶性岩石(如石灰岩)经流水溶蚀、沉积作用形成的,图2中④溶洞属于喀斯特地貌;冰川地貌由冰川侵蚀、堆积作用形成,②角峰是冰川侵蚀的典型地貌,属于冰川地貌。
【小问3详解】
从扇顶到扇缘,自然条件的差异包括地形坡度、地下水埋藏深度、土壤肥力等方面的差异。地形坡度逐渐变缓;沉积物颗粒由粗变细,扇顶多为砾石,向扇缘逐渐过渡为细砾石、沙,最终到扇缘形成黏土;地下水埋藏深度逐渐变浅,扇顶因沉积物颗粒粗、孔隙大,地下水埋藏较深,扇缘则因颗粒细、孔隙小,地下水更接近地表;土壤肥力逐渐提高,扇缘细颗粒沉积物保肥保水能力更强,利于土壤肥力提升。
29. 阅读图文材料,回答下列问题。
一位探险者在其游记中这样写道:“……进入到森林之中,你仿佛来到一个梦幻王国。抬头看一看,只有满眼的长着奇异板状根的参天大树,不可思议的老茎上的花果、巨叶植物,根本看不到湛蓝的天空;低头望一望,眼前到处是苔藓、藤萝等。密不透风的林中潮湿闷热,脚下到处湿滑。叮叮作响的小溪、飞泻的瀑布无处不在;参天的大树、缠绕的藤萝、繁茂的花草树木汇聚成一座座美丽又绿色的大迷宫,让人寸步难行……”
(1)这位探险者所游历的是哪种森林?其主要特征有哪些?
(2)探险者所游历的森林主要分布在什么气候区?该气候有何特征?
(3)简述探险者所游历的森林植被对全球生态环境的意义。
【答案】(1)探险者游历的应是热带雨林。热带雨林植被高大茂密,植物种类丰富、垂直结构复杂,常见茎花、板根等现象。
(2)热带雨林主要分布在热带雨林气候区。气候特征为全年高温多雨。
(3)调节全球气候与维护碳氧平衡;维持全球水循环与水平衡;保护生物多样性等。
【解析】
【分析】本题以一位探险者的游记为材料载体设置试题,涉及植被类型及其特征、分布、生态效益等相关内容,考查学生获取和解读地理信息、调动和运用地理知识的能力,落实综合思维、区域认知的地理学科核心素养。
【小问1详解】
由材料信息“长着奇异板状根的参天大树”“老茎上的花果”可以判断,探险者游历的是热带雨林。结合所学知识和材料信息可知,热带雨林植被以高大茂密的乔木为主,树冠浑圆,生物种类繁多,常见茎花、板根现象,附生植物和绞杀植物较多,垂直结构复杂。
【小问2详解】
由上题分析可知,探险者游历的森林是热带雨林;结合所学知识可知,热带雨林主要分布在热带雨林气候区,该气候类型主要分布在赤道附近南、北纬10°之间的地区,因受赤道低气压带控制,盛行上升气流,全年高温多雨。
【小问3详解】
结合所学知识可知,热带雨林通过光合作用吸收大量二氧化碳,释放氧气,对减缓全球变暖、维持大气中碳氧平衡起着关键作用,如亚马孙热带雨林释放的氧气占全球氧气总量的1/3。热带雨林能够吸纳和滞蓄大量降水,并通过蒸腾作用重新返回大气中,形成云雨,如亚马孙雨林自身产生该地区约50%的降水量,其涵养的水量约占地表淡水总量的23%,对全球水循环和水平衡影响巨大;热带雨林是地球上生物种类最丰富的生态系统之一,拥有全球超过一半的动植物物种,被称为“世界生物基因宝库”。
甲
乙
丙
丁
土壤质地(%)
砂粒
40
45
78
14
粉粒
25
25
14
19
黏粒
35
30
8
67
水土流失量(g/m2)
47.3
201.2
15.7
76.9
相关试卷
这是一份安徽省宣城市2024-2025学年高一上学期期末调研测试地理试卷,共8页。
这是一份安徽省宣城市2024-2025学年高三上学期期末调研测试地理试卷,共7页。
这是一份安徽省宣城市2024-2025学年高一上学期期末调研测试地理试卷(无答案),共8页。
相关试卷 更多
- 1.电子资料成功下载后不支持退换,如发现资料有内容错误问题请联系客服,如若属实,我们会补偿您的损失
- 2.压缩包下载后请先用软件解压,再使用对应软件打开;软件版本较低时请及时更新
- 3.资料下载成功后可在60天以内免费重复下载
免费领取教师福利

