搜索
      上传资料 赚现金

      重庆市第一中学2026届高三上学期11月期中生物试卷(Word版含解析)

      • 1.61 MB
      • 2025-12-16 10:25:47
      • 33
      • 0
      • 教习网3275309
      加入资料篮
      立即下载
      压缩包含2份文件 展开
      文件列表(2份) 收起
      原卷
      重庆市重庆市沙坪坝区重庆市第一中学2026届高三上学期11月期中生物试题(原卷版).docx
      预览
      解析
      重庆市重庆市沙坪坝区重庆市第一中学2026届高三上学期11月期中生物试题 Word版含解析.docx
      预览
      正在预览:重庆市重庆市沙坪坝区重庆市第一中学2026届高三上学期11月期中生物试题(原卷版).docx
      重庆市重庆市沙坪坝区重庆市第一中学2026届高三上学期11月期中生物试题(原卷版)第1页
      1/12
      重庆市重庆市沙坪坝区重庆市第一中学2026届高三上学期11月期中生物试题(原卷版)第2页
      2/12
      重庆市重庆市沙坪坝区重庆市第一中学2026届高三上学期11月期中生物试题(原卷版)第3页
      3/12
      重庆市重庆市沙坪坝区重庆市第一中学2026届高三上学期11月期中生物试题 Word版含解析第1页
      1/23
      重庆市重庆市沙坪坝区重庆市第一中学2026届高三上学期11月期中生物试题 Word版含解析第2页
      2/23
      重庆市重庆市沙坪坝区重庆市第一中学2026届高三上学期11月期中生物试题 Word版含解析第3页
      3/23
      还剩9页未读, 继续阅读

      重庆市第一中学2026届高三上学期11月期中生物试卷(Word版含解析)

      展开

      这是一份重庆市第一中学2026届高三上学期11月期中生物试卷(Word版含解析),文件包含重庆市重庆市沙坪坝区重庆市第一中学2026届高三上学期11月期中生物试题原卷版docx、重庆市重庆市沙坪坝区重庆市第一中学2026届高三上学期11月期中生物试题Word版含解析docx等2份试卷配套教学资源,其中试卷共35页, 欢迎下载使用。
      注意事项:
      1.答卷前,考生务必将自己的姓名,准考证号等填写在答题卡和试卷指定位置上。
      2.回答选择题时,选出每小题答案后,用铅笔把答题卡上对应题目的答案标号涂黑。如需改
      动,用橡皮擦干净后,再选涂其他答案标号。回答非选择题时,将答案写在答题卡上。写在
      本试卷上无效。
      3.试卷由圈"整理排版。考试结束后,将本试卷和答题卡一并交回。
      1. 细胞中许多物质在特定波长的光下具有一定吸光度。通常,物质浓度与吸光度成正比,利用这一特性,
      可以检测特定物质在溶液中的浓度。下述实验不能用该方法检测的为( )
      A. 比较不同生物组织中还原糖的含量
      B. 探究叶绿素与类胡萝卜素对不同光的吸收情况
      C. 探究胃蛋白酶 最适温度与最适 pH
      D. 探究温度与"人—鼠"细胞膜融合程度的关系
      2. GLP-1 可刺激胰岛素分泌并抑制胰高血糖素分泌,而天然的 GLP-1 分泌 2min 后就被二肽基肽酶-4(DPP-4
      )降解,因而无法用于治疗糖尿病。基于此,研究者将原有第 8 位的丙氨酸(Ala)替代为另一种氨基酸
      ——α-氨基异丁酸(Aib),将原有第 34 位的赖氨酸(Lys)替代为精氨酸(Arg),并在第 26 位的赖氨酸上
      连接一条棕榈酸链,将天然的 GLP-1 改造为半衰期 165 小时的司美格鲁肽,实现了糖尿病的长效治疗。下
      列说法错误的是( )
      A. 天然的 GLP-1 是由 37 个氨基酸经脱水缩合脱去 36 个水分子形成的一条多肽
      B. 组成天然 GLP-1 与司美格鲁肽的氨基酸种类,数目与排列顺序不同,使二者空间结构出现差异,并导致
      二者功能上的不同
      C. 将第 8 位的丙氨酸替代为α-氨基异丁酸后,可能降低了 DPP-4 与司美格鲁肽的亲和力,从而抑制司美格
      鲁肽被分解
      第 1页/共 12页
      D. 司美格鲁肽可作用于内分泌系统的靶细胞,这体现蛋白质具有调节机体生命活动的功能
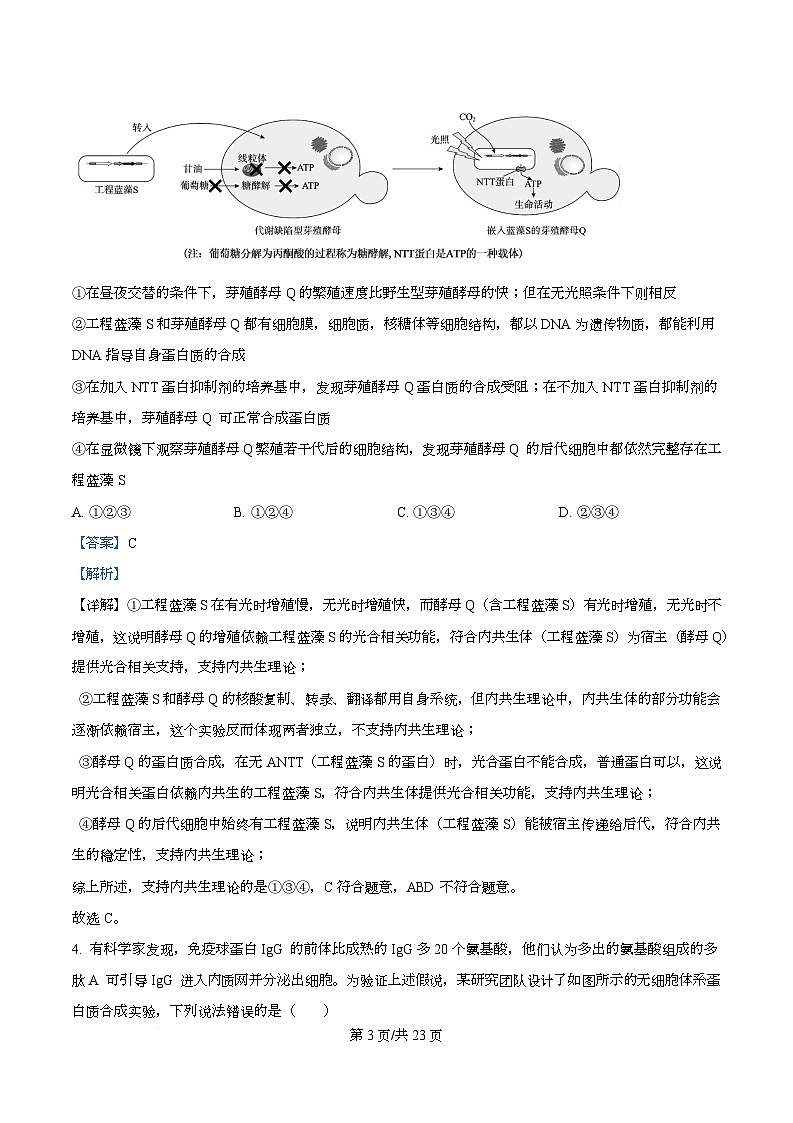
      3. 内共生理论认为光合蓝藻(蓝细菌)内共生于非光合作用的真核寄主形成叶绿体,最终进化出光合真核
      细胞。如图所示,科研人员将基因工程改造的工程蓝藻 S 转入药物诱导的代谢缺陷型芽殖酵母中,获得嵌
      合的芽殖酵母 Q,以探究内共生的机理。下述结果或事实中,能作为支持内共生理论的依据有( )
      ①在昼夜交替的条件下,芽殖酵母 Q 的繁殖速度比野生型芽殖酵母的快;但在无光照条件下则相反
      ②工程蓝藻 S 和芽殖酵母 Q 都有细胞膜,细胞质,核糖体等细胞结构,都以 DNA 为遗传物质,都能利用
      DNA 指导自身蛋白质的合成
      ③在加入 NTT 蛋白抑制剂的培养基中,发现芽殖酵母 Q 蛋白质的合成受阻;在不加入 NTT 蛋白抑制剂的
      培养基中,芽殖酵母 Q 可正常合成蛋白质
      ④在显微镜下观察芽殖酵母 Q 繁殖若干代后的细胞结构,发现芽殖酵母 Q 的后代细胞中都依然完整存在工
      程蓝藻 S
      A. ①②③ B. ①②④ C. ①③④ D. ②③④
      4. 有科学家发现,免疫球蛋白 IgG 的前体比成熟的 IgG 多 20 个氨基酸,他们认为多出的氨基酸组成的多
      肽 A 可引导 IgG 进入内质网并分泌出细胞。为验证上述假说,某研究团队设计了如图所示的无细胞体系蛋
      白质合成实验,下列说法错误的是( )
      A. 无细胞体系中应包含核糖体,tRNA,氨基酸,ATP 等物质,以实现蛋白质的合成
      B. IgG 前体中的多肽 A 在内质网腔中被剪切,这会使成熟 IgG 的生物学功能丧失
      C. 实验 4 中加入去垢剂可破坏内质网的单层膜结构,使内质网腔中的 IgG 被酶水解
      第 2页/共 12页
      D. 将剪切掉多肽 A 后的 IgG 前体加入细胞中,该 IgG 前体会留在细胞质基质中
      5. 溶酶体中酸性水解酶的最适 pH 在 4.6 左右,远低于细胞质基质的 pH。如图所示,溶酶体 pH 的稳态调
      节依赖于 H+转运蛋白与 TMEM175 的共同作用。有研究表明,TMEM175 基因的功能缺失突变会导致神经
      元中α突触核蛋白的聚集,这是帕金森综合征的主要致病因素。下列说法正确的是( )
      (注:实线箭头数量代表活性高低,虚线箭头代表活性降低)
      A. 图中 H+转运蛋白与 TMEM175 分别介导 H+的协助扩散与主动运输
      B. 若 TMEM175 基因过表达,也会导致神经元中α突触核蛋白的聚集
      C H+转运蛋白与 TMEM175 通过负反馈调节共同维持溶酶体腔内 pH 稳态
      D. 可研发以 TMEM175 抑制剂为代表的药物用于治疗帕金森综合征
      6. 小肠黏膜细胞中的胡萝卜素加氧酶能催化 1 分子胡萝卜素分解为 2 分子维生素 A。某科研小组从小鼠小
      肠黏膜细胞中提取该酶,在最适温度,pH 条件下对该酶催化反应进程进行研究,结果如下图所示。下列说
      法正确的是( )
      A. 若图甲中实线表示维生素 A 浓度变化,则 A 点限制因素为底物胡萝卜素浓度
      B. 若图甲中实线表示维生素 A 浓度变化,则虚线可表示底物胡萝卜素浓度变化
      C. 人在感冒发烧后胡萝卜素利用率下降,主要原因是消化液 pH 变化使酶活性降低
      D. 若图乙中实线表示在最适条件下的酶促反应速率变化,则虚线可表示升高 pH 后的变化
      7. 下图为线粒体中有氧呼吸第二阶段代谢的部分路径简图,已知琥珀酸脱氢酶能催化琥珀酸转化为延胡索
      酸,丙二酸能阻遏该过程。科学家在添加丙二酸的组织悬液中加入柠檬酸时,琥珀酸积累;加入草酰乙酸
      时,琥珀酸也同样积累。据此判断,下列说法正确的是( )
      第 3页/共 12页
      A. 上图所示代谢路径发生于线粒体内膜,会消耗 O2 并产生 H2O 与 CO2
      B. 有氧呼吸第二阶段丙酮酸中化学能大部分被转化为 NADPH 中储存的能量
      C. 丙二酸的结构可能与延胡索酸相似,能占据琥珀酸脱氢酶活性位点阻断反应进程
      D. 若抑制苹果酸脱氢酶的作用,在不含丙二酸的组织悬液中加入草酰乙酸时苹果酸会积累
      8. 乙肝病毒是一种特殊的双链 DNA 病毒,其在肝细胞内的生活史十分复杂,包含逆转录过程,并且成熟
      乙肝病毒的 DNA 并非完整的双链,而是由一条完整的非模板链和不完整的模板链构成。下列说法正确的
      是( )
      A. 在被乙肝病毒侵染的肝细胞中加入含有 3H 标记的腺嘌呤核糖核苷酸,合成的子代乙肝病毒会带上 3H 标

      B. 乙肝病毒侵染肝细胞时,只有核酸进入肝细胞,所有蛋白质都不进入肝细胞
      C. 子代病毒 DNA 最终在细胞质中合成与核孔的选择性有关
      D. 15N 标记的乙肝病毒侵染肝细胞并使其破裂后,对其子代进行密度梯度离心,结果应为厚度不一致的两条
      条带
      9. 凋亡细胞的数量可通过流式细胞仪检测,其原理是:PI 是一种核酸染料,细胞膜结构被破坏时(凋亡后期
      细胞和坏死细胞),PI 进入细胞,并与核酸结合发出荧光;凋亡细胞细胞膜的磷脂酰丝氨酸(PS)会从细胞
      膜内侧翻转到外侧,荧光 FITC 标记的 Annexin 可特异性结合暴露在细胞膜外侧的 PS。如图为流式细胞仪
      对被检测甲,乙,丙三组细胞经荧光处理后的检测结果(每个点代表 1 个细胞)。下列分析错误的是( )
      A. 细胞的凋亡过程涉及基因的选择性表达
      第 4页/共 12页
      B. 三组细胞的凋亡细胞比例的大小关系:甲>乙>丙
      C. 图中 Q1,Q4 区出现的细胞分别为坏死细胞和正常细胞
      D. 图中 Q2,Q3 区出现的细胞分别为凋亡后期和凋亡早期的细胞
      10. 常以酵母菌为材料研究单细胞生物的衰老。研究发现,在酵母细胞生命周期中的某些时刻,一个环形的
      DNA 从染色体中分离出来,并在其后的细胞周期中,这一染色体外的环形 DNA (ERC)复制并产生多个
      拷贝。在酵母出芽繁殖的过程中,ERC 几乎都集中在母细胞中,从而导致母细胞衰老。下列叙述正确的是
      ( )
      A. 细胞内的 ERC 中含有两个游离的磷酸
      B. 同源重组导致细胞内 基因数目变少
      C. ERC 的积累可能掠夺了 DNA 正常复制和转录所需的重要物质,从而使酵母细胞衰老
      D. SGS1 能抑制酵母染色体上重复 DNA 的同源重组和 DNA 的复制,从而抑制酵母细胞的衰老
      11. 有学者认为,在秋水仙素的作用下,细胞可能有以下三种命运:①有丝分裂慢性停滞,直到药物降解时
      才得以恢复;②尽管药物存在,胞质分裂失败,但细胞能适应并返回到 G1 期,导致四倍体的产生且可持续
      分裂;③适应该情况并返回到 G1 期,再次进入分裂期纺锤体仍无法形成的情况下趋向衰老或凋亡。下列分
      析不正确的是( )
      A. 命运①中的细胞内染色体数目并未加倍,细胞周期变短
      B. 命运②可导致细胞内染色体数目加倍,细胞再次进入分裂期可形成纺锤体
      C. 高浓度秋水仙素诱导染色体数目加倍效果差可能与方式③有关
      D. 不同细胞被相同浓度的秋水仙素作用后,可能具有不同的细胞命运
      12. 某三体个体的基因型为 AAa,其联会方式如下图所示。若为方式Ⅰ,则任意两条染色体配对并向两极分
      离,另一条染色体被排除在外(该染色体有 40%的概率丢失,无法进入子细胞,若不丢失则随机分离到细
      胞的一极)。若为方式Ⅱ,则任意两条染色体分离到细胞的一极,另一条分离到另一极。若产生配子时,两
      第 5页/共 12页
      种联会方式的初级精母细胞各占 50%,不考虑染色体互换和突变,推测该三体产生的 Aa、AA、A、a 配子
      比例为( )
      A. 6:13:14:7 B. 4:2:6:3
      C. 7:8:12:7 D. 8:4:6:3
      13. 真核基因可以通过可变剪接实现一个基因产生多条不同 多肽。新研究发现了外显子跳跃的调控方式。
      在内含子和外显子的交接处,如果此处的组蛋白的 H3K 亚基的第 36 个氨基酸发生甲基化,则 MRG 会与其
      结合,并招募 PTB 蛋白剪接该外显子,使其不在 mRNA 中出现。如果此处的组蛋白的 H3K 亚基的第 4 个
      氨基酸发生甲基化,则会抑制 MRG 的结合。下列说法正确的是( )
      A. 尼古丁等化学物质导致的组蛋白高度甲基化使原癌基因发生外显子跳跃从而失活,可能是吸烟致癌的一
      种原因
      B. 组蛋白去甲基化酶活性上升,会促进外显子跳跃的发生,调控基因的表达
      C. 外显子跳跃这一现象属于表观遗传,是不可遗传的
      D. 一个真核细胞内的某一基因表达氨基酸序列不同的蛋白质
      14. 同一种性状可能由不同的基因发生突变导致。目前已知的白化病患者中,有两大类病因,一为酪氨酸酶
      缺陷型白化病,患者细胞内酪氨酸酶活性低,导致细胞内色素含量不足,出现白化性状;另一类则是由于
      色素转运蛋白 (MATP)失活,导致细胞内有色素却无法聚集,从而出现白化性状,这两种方式的白化病
      都是隐性突变导致。下列说法中正确的是( )
      A. 根据题意可知,两白化病患者所生后代可能全都不患白化病
      B. 白化病的致病原理只体现了基因通过控制酶的合成来控制代谢过程,从而间接控制生物体的性状
      C. 两种白化病都可以通过补充酪氨酸使病情获得部分缓解
      D. 可以通过敲除致病基因的方式根治酪氨酸酶缺陷型白化病
      15. 果蝇的花斑眼并不是通常意义的基因突变导致的性状,正常的等位基因为 W/w,分别控制红眼性状和
      白眼性状,而 W+由于倒位过于靠近着丝粒区域导致花斑眼性状出现。现已知 W 对 W+完全显性,W+对 w
      完全显性,且 W 基因位于 X 染色体上。花斑眼性状的外显率为 70%,即基因型为 XW+XW+,XW+Xw,XW
      +Y 的个体中有 70%呈现花斑眼,30%呈现红眼。下列说法错误的是( )
      第 6页/共 12页
      A. 同一只花斑眼果蝇中的红眼细胞和白眼细胞内部的遗传物质的核酸序列完全一致
      B. 不能通过是否发生性状分离判断花斑眼基因的纯合或杂合
      C. 基因型为 XW+Xw 的红眼雌果蝇与 XW+Y 雄果蝇杂交子代的性状分离比为红眼:花斑眼:白眼=9:21:10
      D. 基因型为 XW+Xw 的红眼雌果蝇与 XWY 雄果蝇自由交配,子代红眼中雄性占 3/13
      二,非选择题:本题共 5 小题,共 55 分。
      16. 环境中的盐胁迫极大影响着植物体的正常生存,为缓解盐胁迫带来的危害,植物自身有着一套完整的
      SOS 途径以抵御。其中,HKT 与 SOS1 是植物细胞中 Na+的两种转运蛋白;如图中的(+)表示促进,(-)
      表示抑制,"↑"表示含量增加。回答下列问题:
      (1)下列有关该机制中离子与膜蛋白的叙述中,正确的有______(填字母)。
      A. 在盐胁迫下,Na+运入细胞和运出细胞的方式均为协助扩散
      B. 抑制该细胞呼吸的过程,可导致 Na+运出细胞的量明显减少
      C. 在盐胁迫下,胞内 Ca2+浓度增加对 SOS1 与对 HKT 的作用相反
      D. 因 SOS1 能同时转运 H+和 Na+,故其在功能上不具有特异性
      (2)当细胞感知盐胁迫时,细胞内 ABA(脱落酸)的含量上升。在上述途径中,ABA 可起到______(填
      "催化反应""信息传递"或"控制性状")的作用,具体表现为:一方面,ABA 可与细胞核中的受体结合,促进
      SOS1 基因表达并抑制 HKT 基因表达,以控制细胞膜上两种 Na+转运蛋白的______;另一方面,______,
      抑制 HKT 作用的同时,促进 SOS1 的作用。
      (3)研究人员借助胞内 Na+原位高分辨成像技术,分别在低盐胁迫 (2.5mM NaCl),中盐胁迫(25mM NaCl)
      和高盐胁迫(100mM NaCl) 3 种条件下,观察 Na+在拟南芥野生型(WT)和 SOSl 突变体 (ssl)细胞
      中的分布情况(如下图)。已知在低盐胁迫下,WT 中 Na+主要分布于细胞壁,而 ssl 中 Na+主要分布于
      细胞质。据图分析,随外界盐胁迫的增强,植物细胞还主要通过 SOS1______,以降低细胞质中 Na+的浓度。
      第 7页/共 12页
      注:图中 v 表示液泡,c 表示细胞质
      (4)为验证上述机制,研究者利用基因工程构建了 SOS1-GFP 融合基因(GFP 基因编码绿色荧光蛋白),
      并将其转入野生型拟南芥细胞中。若上述机制成立,则可在______(填膜结构)中观察到荧光标记。
      17. 植物可以通过光响应基因 BG 对光信号做出响应,从而调控叶绿体的发育来适应不同光照环境。YH 蛋
      白能影响叶绿体中叶绿素的合成。
      注:远红光下植物相关反应与黑暗环境中相似
      (1)叶绿素主要吸收______光,通常使用______溶液提取植物中的叶绿素。图Ⅰ为野生型拟南芥与 YH 蛋
      白基因缺陷型拟南芥突变体甲 (BGyh)在不同条件下处理 10d 后,叶片叶绿素含量差异。据图分析,YH
      蛋白______(填"促进""抑制"或"不影响")叶绿素的合成。远红光条件下,野生型叶片中叶绿素含量降低的
      生理意义是:植物不吸收远红光,该条件下减少叶绿素的合成有利于______。
      (2)已知 BG 蛋白可以与 YH 蛋白结合,科学家还构建了 BG 功能缺失突变体乙 (bgYH)及双突变体丙
      (bgyh)。研究发现在红光条件下,各种突变体与野生型叶片中叶绿素含量大小为:乙>野生型>甲=丙,由此
      推测 BG 蛋白通过______(填"促进"或"抑制")YH 蛋白的功能影响叶绿素的合成。
      (3)综上可知,叶绿素的合成受到相关基因与环境的共同调节。请用"→"加"+"或"-"来完成图Ⅱ通路______
      ("+"表示正相关,"-"表示负相关)。除了上述通路方式, 植物利用光的另一种方式是吸收光能最终转化
      第 8页/共 12页
      为______。
      18. 葡萄糖是细胞的主要能量来源,近期的一项研究发现:人类皮肤干细胞在分化为成熟角质细胞(皮肤最
      外层的主要细胞类型)的过程中,葡萄糖也是该分化过程的主要调节分子。
      (1)研究团队意外发现,在角质细胞的分化过程中,游离葡萄糖在皮肤干细胞中积累增多,已知分化过程
      中细胞代谢增强,进一步测得 6 天内细胞中葡萄糖的分解与耗氧的速率如图所示,结果显示:分化过程中细
      胞内葡萄糖分解速率______(填"增加"或"降低"),从供能物质的角度推测,氧气消耗速率增加的原因可能
      为______。
      (2)在皮肤干细胞分化的调节过程中,葡萄糖作为信号分子可引起细胞内______的执行情况发生变化,检
      测发现其中基因 a 的表达效果增强显著。下图为基因 a 的编码区部分序列,及其 mRNA 中的碱基含量关系。
      分析可知其模板链为______(填"①"或"②"),其左侧为______(填"5'端"或"3'端"),其编码的蛋白质序列
      为______。
      第 9页/共 12页
      GUG/AUG (起始密码子):甲硫氨酸 CAU/CAC:组氨酸 CCU:脯氨酸
      AAG:赖氨酸 AGC/UCC:丝氨酸 UGC:半胱氨酸 AUC:异亮氨酸
      CUA:亮氨酸 UAA (终止密码子)
      19. 人类 ABO 血型系统的抗原基因由 9 号染色体上 IA,IB,i 三个等位基因控制。以下为某家庭的 ABO 血
      型家系图。
      (1)Ⅱ-1 和Ⅱ-2 生下Ⅲ-1 后, 对Ⅲ-1 ABO 血型有所质疑,原因是______。
      (2)已知 H 基因位于 19 号染色体上。显性基因 H 负责 H 抗原的合成,隐性基因 h 会使红细胞表面缺乏 H
      抗原。H 抗原可在 IA,IB,i 三个等位基因的作用下分别发生如图所示的转化。Ⅱ-2 通过咨询医生得知她是
      Oh 型血,不论 ABO 血型如何,都表现为 O 型血,已知家系中仅有Ⅱ-2 为 Oh 型,则Ⅱ-2 的基因型为______
      ,Ⅲ-1 与同基因型的女性婚配,子代理论的性状分离比为______。
      (3)Ⅲ-2 被发现是 Rh 阴性血,其基因型为 Rh-Rh。医生在处理家系的遗传物质时采取了酶切电泳的方法,
      将 IA,IB, Hh 和 Rh+Rh-处理为在电泳中位置不同的条带,通过电泳图谱分析可知,a 条带指示______基
      因的出现,I-2 的基因型为______,Ⅲ-2 的 Rh-是 I-______和 I-______遗传给她的。
      第 10页/共 12页
      20. 环境雌激素(E)影响动物和人类的性腺发育。斑马鱼幼体透明,其肌细胞,生殖细胞存在 E 物质受体。
      科研人员通过两种诱导型启动子 ERE,UAS (ERE 和 UAS 分别被 E 物质和 Gal4 蛋白特异性激活),绿
      色荧光蛋白 (GFP)基因和 Gal4 蛋白基因构建转基因斑马鱼,建立了一种快速检测 E 物质的方法。回答
      下列问题:
      方案一:构建 ERE-GFP 融合基因,获得能发光的转基因斑马鱼。
      方案二:通过基因工程获得含一个 ERE-Gal4 融合基因的转基因斑马雄鱼和含一个 UAS-GFP 融合基因的转
      基因斑马雌鱼,将两鱼杂交,获得能发光的斑马鱼 (两个目的基因位于非同源染色体上)。
      (1)方案一中,需将含 ERE-GFP 融合基因的表达载体通过______的方法,导入斑马鱼的______细胞中。
      (2)方案二中,亲本雌雄鱼杂交产生的子代中发光鱼的比例为______。用两种方案得到的相同大小的鱼,
      分别检测某水体中雌激素时,方案二的鱼发光强度更大,可能的原因是______。
      (3)为避免基因扩散带来生物安全问题,科研人员获得了不育的转基因斑马鱼,实验步骤如下:第一步,将
      方案二中能发光的鱼培育为纯合品系(记为甲),具体的做法是______。第二步,通过 Cre-lxP 系统对纯
      合品系(甲)进行改造。Cre-lxP 系统是一种重组酶系统,图 i 为 lxP 序列的结构示意图,图 ii 为 Cre-lxP
      重组系统的作用机理示意图。
      Ⅰ. Cre 酶可同时识别 lxP 位点的 a 和 c 区段,并催化 b 区段箭头处磷酸二酯键水解。当某个 DNA 片段上
      存在两个同向 lxP 序列时,两个 lxP 序列的间隔序列被 Cre 酶定点切开,由于具有______,间隔序列会
      形成环状结构,从而实现两个 lxP 位点间序列的有效敲除。
      Ⅱ.以甲为实验材料,获得能表达 Cre 酶的转基因雌鱼(记为乙)和含有 lxP 位点的转基因雄鱼(记为丙)。
      将乙和丙杂交,筛选获得能发光的不育斑马鱼。请在下图中标明 lxP ( 用表示),并在□中用下列序号
      标明基因的结构______。①ERE ②UAS ③使基因仅在生殖细胞表达的启动子 ④使基因仅在肌细胞表达的启
      动子 ⑤GFP 基因 ⑥Gal4 基因 ⑦雌激素受体基因 ⑧导致生殖细胞凋亡的基因⑨Cre 酶基因
      第 11页/共 12页
      注:图中为转基因斑马鱼部分染色体;lxP 不影响基因的功能;组成型启动子:所有组织中都能启动表达的启
      动子;所有基因的结构都通过逆转录方法获取。
      第 12页/共 12页

      相关试卷 更多

      资料下载及使用帮助
      版权申诉
      • 1.电子资料成功下载后不支持退换,如发现资料有内容错误问题请联系客服,如若属实,我们会补偿您的损失
      • 2.压缩包下载后请先用软件解压,再使用对应软件打开;软件版本较低时请及时更新
      • 3.资料下载成功后可在60天以内免费重复下载
      版权申诉
      若您为此资料的原创作者,认为该资料内容侵犯了您的知识产权,请扫码添加我们的相关工作人员,我们尽可能的保护您的合法权益。
      入驻教习网,可获得资源免费推广曝光,还可获得多重现金奖励,申请 精品资源制作, 工作室入驻。
      版权申诉二维码
      欢迎来到教习网
      • 900万优选资源,让备课更轻松
      • 600万优选试题,支持自由组卷
      • 高质量可编辑,日均更新2000+
      • 百万教师选择,专业更值得信赖
      微信扫码注册
      手机号注册
      手机号码

      手机号格式错误

      手机验证码 获取验证码 获取验证码

      手机验证码已经成功发送,5分钟内有效

      设置密码

      6-20个字符,数字、字母或符号

      注册即视为同意教习网「注册协议」「隐私条款」
      QQ注册
      手机号注册
      微信注册

      注册成功

      返回
      顶部
      学业水平 高考一轮 高考二轮 高考真题 精选专题 初中月考 教师福利
      添加客服微信 获取1对1服务
      微信扫描添加客服
      Baidu
      map