搜索
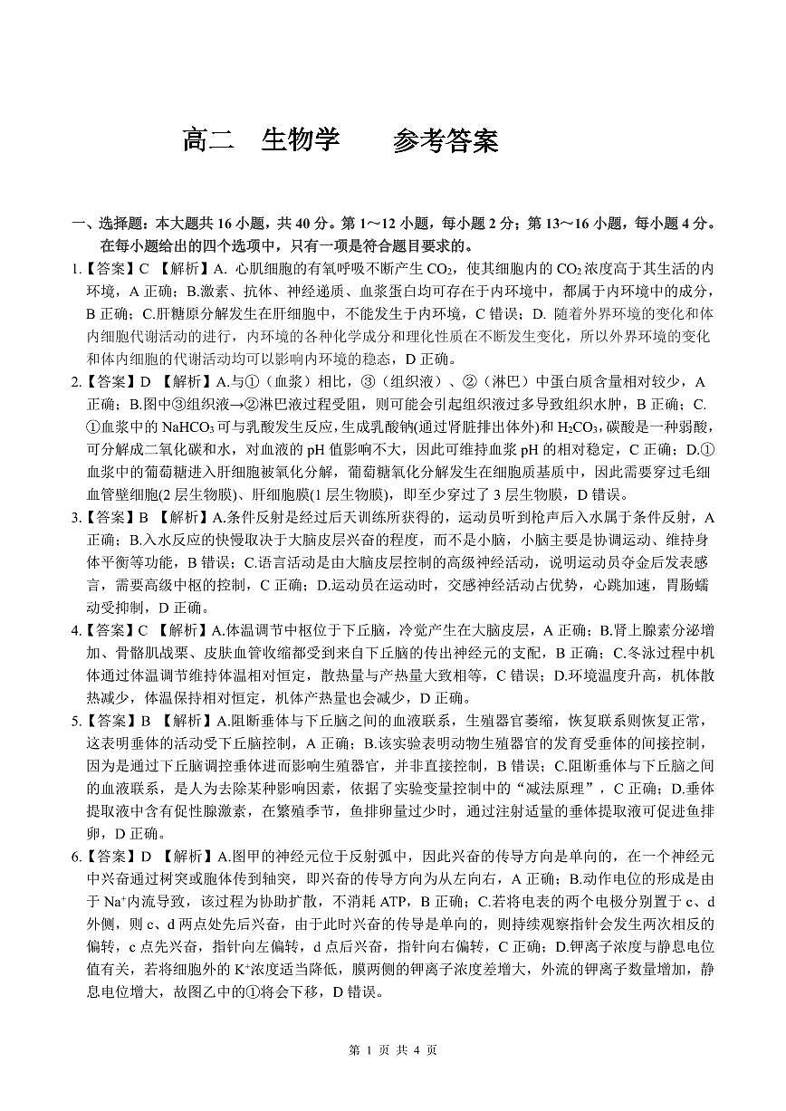
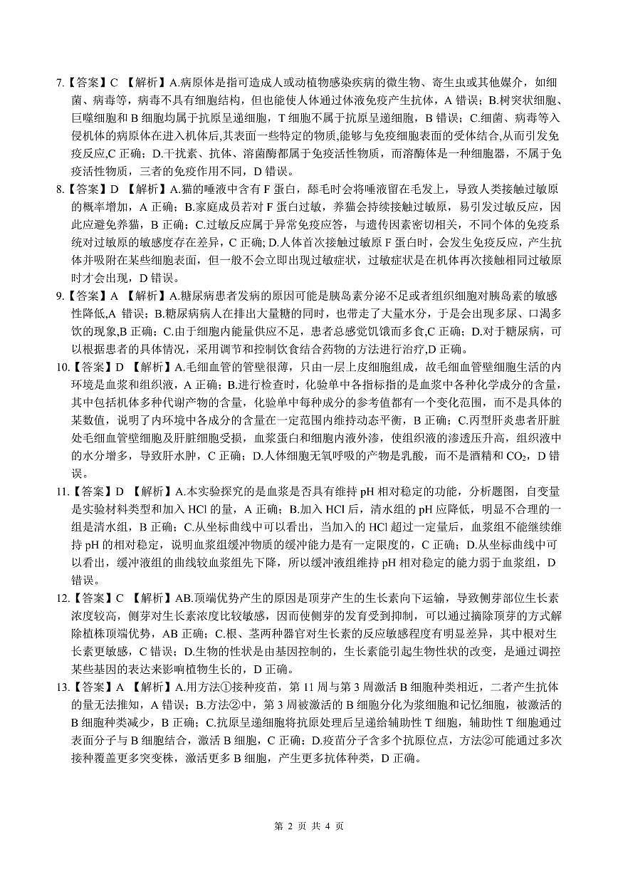
      上传资料 赚现金

      广西示范性高中2025-2026学年高二上学期期中联合调研测试生物试题含答案

      • 4.68 MB
      • 2025-12-13 23:45:46
      • 29
      • 0
      • 教习网2844823
      加入资料篮
      立即下载
      压缩包含4份文件 展开
      文件列表(4份) 收起
      练习
      广西示范性高中2025-2026学年高二上学期期中联合调研测试生物.pdf
      预览
      练习
      高二生物答案10.31.pdf
      预览
      练习
      高二-评分细则-生物11月20日最新版.docx
      预览
      练习
      生物答题卡.pdf
      预览
      正在预览:广西示范性高中2025-2026学年高二上学期期中联合调研测试生物.pdf
      广西示范性高中2025-2026学年高二上学期期中联合调研测试生物第1页
      1/6
      广西示范性高中2025-2026学年高二上学期期中联合调研测试生物第2页
      2/6
      广西示范性高中2025-2026学年高二上学期期中联合调研测试生物第3页
      3/6
      高二生物答案10.31第1页
      1/4
      高二生物答案10.31第2页
      2/4
      高二-评分细则-生物11月20日最新版第1页
      1/3
      生物答题卡第1页
      1/1
      还剩3页未读, 继续阅读

      广西示范性高中2025-2026学年高二上学期期中联合调研测试生物试题含答案

      展开

      这是一份广西示范性高中2025-2026学年高二上学期期中联合调研测试生物试题含答案,文件包含广西示范性高中2025-2026学年高二上学期期中联合调研测试生物pdf、高二生物答案1031pdf、高二-评分细则-生物11月20日最新版docx、生物答题卡pdf等4份试卷配套教学资源,其中试卷共14页, 欢迎下载使用。
      生物学 评分细则
      一、选择题:本大题共16小题,共40分。第1~12小题,每小题2分;第13~16小题,每小题4分。在每小题给出的四个选项中,只有一项是符合题目要求的。
      二、非选择题:本大题共5小题,共60分。
      17.(除标注外,每空2分,共12分)
      【答案】
      ①③④(写对写全才给分,2分);
      各种化学成分(或化学成分或化学组成)(1分) 理化性质(唯一答案,1分)(前面两空顺序可颠倒)
      无机盐、蛋白质(或血浆蛋白)(2分,顺序可颠倒,一点1分)
      (2)丙(唯一答案,1分)
      (3)识别并结合多巴胺;运输Na+(2分,顺序可颠倒,一点1分)
      具体如下:第1点:答出“识别”或“结合”多巴胺,关键词是“识别”或“结合”,给1分;第2点:作为Na+运输(内流)的通道,也可给1分。其他答案不给分,比如“作为多巴胺作用的受体”、“作为受体”等给0分。
      与多巴胺转运载体结合,阻止多巴胺回收(2分)
      具体如下:只要答出其中1点,即答“与多巴胺转运载体结合”或“阻止多巴胺回收”可给2分。答“减少或抑制多巴胺回收”也可给2分。
      减少(唯一答案,1分)
      18.(除标注外,每空2分,共12分)
      【答案】
      胰高血糖素(唯一答案,1分);
      促进肝糖原分解成葡萄糖,促进非糖物质转变成糖(2分,一点1分)
      具体如下:促进肝糖原分解成葡萄糖(促进肝糖原分解/转化/转换均可得1分)(出现肌糖原分解/转化/转换或肝糖原氧化分解得0分);促进非糖物质转变成糖(只要有促进非糖物质转化/转换等这些字眼均可得1分)
      (2)抗利尿激素(唯一答案,1分);
      促进肾小管和集合管对Na+的重吸收,维持血钠含量的稳定(2分,只要答出“促进肾小管和集合管对Na+的重吸收”这层意思即可给2分)
      (3)汗液(腺)的分泌增多;皮肤的血管舒张,血流量增多(2分,一点1分。第1点答“汗液的蒸发”或者只要表达出“汗液多”即可给1分;第2点只要答出“(皮肤)血管舒张”即可给1分,答“血管扩张”得0分)
      (4)不少内分泌腺直接或间接地受中枢神经系统的调节;
      内分泌腺所分泌的激素也可以影响神经系统的发育和功能(4分,一点2分)
      具体如下:第1点:只要出现激素分泌受神经系统调节即可得2分;第2点:只要出现激素影响神经系统的发育和功能即可得2分。
      19.(除标注外,每空1分,共12分)
      【答案】
      细胞因子(唯一答案,1分);
      辅助性T细胞(细胞乙)表面的特定分子发生变化并与B细胞(细胞丙)结合(2分)具体如下:辅助性T细胞(细胞乙)表面的特定分子发生变化 1分;与B细胞(细胞丙)结合 1分)
      抗体(唯一答案,1分);
      形成沉淀(唯一答案,1分)
      (2)细胞(唯一答案,1分);
      记忆(B)细胞能迅速增殖分化,分化后快速产生大量抗体(2分)具体如下:记忆(B)细胞能迅速增殖分化 1分;分化后快速产生大量抗体或浆细胞快速产生大量抗体 1分)
      (3)抗原(唯一答案,1分); 免疫监视(唯一答案,2分)
      (4)可减少对单一药物的依赖性;减缓耐药性的产生;增强药物的疗效(从药物作用机制方面作答,答案合理即可,1分)
      0分答案示例:可以让病人更快好;人体更快变好。
      20.(除标注外,每空2分,共12分)
      【答案】
      正电位变为负电位(或正→负,1分)
      (2)视网膜感受器→传入神经→下丘脑视交叉上核(SCN)→传出神经→松果体分泌褪黑素(2分)
      具体如下:写“视网膜”可给分,只写“感受器”不给分;神经中枢写“下丘脑”可给分,写其他不给分;完整的反射弧五个部分缺少某一环节不给分;效应器答出“松果体”即可给分。
      反馈(或负反馈)(2分)
      (3)抑制(唯一答案,1分)
      (4)适量的褪黑素(2分,没有“适量的”扣1分);
      等量的生理盐水(2分,没有“等量的”扣1分);
      低于(2分,少于,小于等相近意思即可给分)
      21.(除标注外,每空2分,共12分)
      【答案】
      (1)芽、幼嫩的叶(2分,一点1分,多写“发育中的种子”等不扣分)
      极性运输(或主动运输)(2分,写对其中一点即可给2分)
      诱导细胞分化(唯一答案,2分)
      枝条自身产生的生长素较少,积累到生根所需浓度时间长(2分,一点1分。具体如下:第1点:强调内源生长素微量这层意思可给1分;第2点:强调内源生长素积累到一定浓度所需时间长可给1分。)
      (2)每个枝条的生根数量;根的长度(4分,一点2分。关键词“根的数量”,2分;“根的长度”2分)1
      2
      3
      4
      5
      6
      7
      8
      9
      10
      C
      D
      B
      C
      B
      D
      C
      D
      A
      D
      11
      12
      13
      14
      15
      16
      D
      C
      A
      B
      C
      D

      相关试卷 更多

      资料下载及使用帮助
      版权申诉
      • 1.电子资料成功下载后不支持退换,如发现资料有内容错误问题请联系客服,如若属实,我们会补偿您的损失
      • 2.压缩包下载后请先用软件解压,再使用对应软件打开;软件版本较低时请及时更新
      • 3.资料下载成功后可在60天以内免费重复下载
      版权申诉
      若您为此资料的原创作者,认为该资料内容侵犯了您的知识产权,请扫码添加我们的相关工作人员,我们尽可能的保护您的合法权益。
      入驻教习网,可获得资源免费推广曝光,还可获得多重现金奖励,申请 精品资源制作, 工作室入驻。
      版权申诉二维码
      欢迎来到教习网
      • 900万优选资源,让备课更轻松
      • 600万优选试题,支持自由组卷
      • 高质量可编辑,日均更新2000+
      • 百万教师选择,专业更值得信赖
      微信扫码注册
      手机号注册
      手机号码

      手机号格式错误

      手机验证码 获取验证码 获取验证码

      手机验证码已经成功发送,5分钟内有效

      设置密码

      6-20个字符,数字、字母或符号

      注册即视为同意教习网「注册协议」「隐私条款」
      QQ注册
      手机号注册
      微信注册

      注册成功

      返回
      顶部
      学业水平 高考一轮 高考二轮 高考真题 精选专题 初中月考 教师福利
      添加客服微信 获取1对1服务
      微信扫描添加客服
      Baidu
      map