若您为此资料的原创作者,认为该资料内容侵犯了您的知识产权,请扫码添加我们的相关工作人员,我们尽可能的保护您的合法权益。
1/12
2/12
3/12
还剩9页未读,
继续阅读
所属成套资源:2026届高三上学期期中考试历史试题(含答案)
成套系列资料,整套一键下载
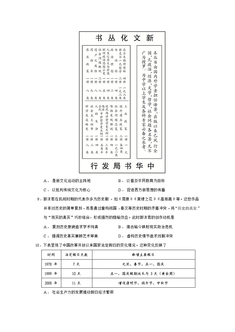
2026届湖北省十一校高三联考历史试题(含答案)
展开
这是一份2026届湖北省十一校高三联考历史试题(含答案),共12页。试卷主要包含了12,《文苑英华》载“为父杀牛判”,《元史·刑法志》有规定,《湖南通志》中记载等内容,欢迎下载使用。
相关试卷
历史-湖北十一校2026届高三12月联考试卷及答案:
这是一份历史-湖北十一校2026届高三12月联考试卷及答案,共12页。
湖北省八校联考2026届高三上学期11月期中联考历史试题(Word版附解析):
这是一份湖北省八校联考2026届高三上学期11月期中联考历史试题(Word版附解析),文件包含湖北省八校2025-2026学年高三上学期期中联考历史试题原卷版docx、湖北省八校2025-2026学年高三上学期期中联考历史试题Word版含解析docx等2份试卷配套教学资源,其中试卷共20页, 欢迎下载使用。
2026届湖北省部分高中高三上学期期中联考历史试题(含答案):
这是一份2026届湖北省部分高中高三上学期期中联考历史试题(含答案),共8页。试卷主要包含了11等内容,欢迎下载使用。
相关试卷 更多
资料下载及使用帮助
版权申诉
- 1.电子资料成功下载后不支持退换,如发现资料有内容错误问题请联系客服,如若属实,我们会补偿您的损失
- 2.压缩包下载后请先用软件解压,再使用对应软件打开;软件版本较低时请及时更新
- 3.资料下载成功后可在60天以内免费重复下载
版权申诉
免费领取教师福利

