


2024-2025学年天津实验中学高一(上)期末物理试卷(含答案)
展开 这是一份2024-2025学年天津实验中学高一(上)期末物理试卷(含答案),共6页。试卷主要包含了单选题,多选题,实验题,计算题等内容,欢迎下载使用。
1.下列说法正确的是( )
A. 篮球比赛时,研究运动员的技术动作时可以将其看成质点
B. 在标准田径场举行的1000m比赛中,小杨的成绩为4分10秒,1000m表示路程
C. 参考系是为了描述运动引入的,所以只能以静止的物体为参考系
D. 早上8:00−8:40为第一节课,经历40分钟,其中8:40指的是时间间隔
2.在物理学的重大发现中科学家们创造出了许多物理学方法,如比值法、理想实验法、控制变量法、极限思想法、类比法、科学假说法和建立物理模型法等,以下关于所用物理学研究方法的叙述不正确的是( )
A. 在推导匀变速直线运动位移公式时,把整个运动过程划分成很多小段,每一小段近似看作匀速直线运动,然后把各小段的位移相加,这里采用了微元法
B. 根据速度定义式v=ΔxΔt,当Δt非常小时,ΔxΔt就可以表示物体在t时刻的瞬时速度,该定义应用了极限思想方法
C. 在不需要考虑物体本身的大小和形状时,用质点来代替物体的方法叫假设法
D. 伽利略对自由落体运动的研究,应用了将实验和逻辑推理相结合的方法
3.汽车以某初速度在平直道路上刹车做匀减速行驶,在刹车后的第1s内,汽车行驶的距离为24m;刹车停止前的最后1s,汽车行驶的位移为3m。汽车刹车前的初速度大小为( )
A. 12m/sB. 21m/sC. 24m/sD. 27m/s
4.一质点做加速度恒定的变速运动,初速度大小为2m/s,3秒末速度大小变为4m/s,则下列判断正确的是( )
A. 速度变化量的大小可能大于2m/sB. 速度变化量的大小可能小于2m/s
C. 加速度大小一定等于23m/s2D. 加速度的方向一定与初速度方向相同
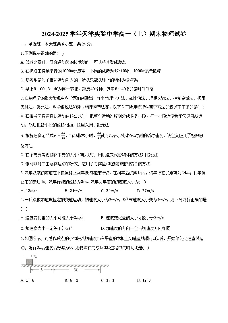
5.如图所示,可看作质点的小物块以初速度v0在平直的木板上匀速直线滑行L以后,开始做匀变速直线运动,滑行3L后速度恰好减为0,则物块在完成L和3L过程中的时间比是( )
A. 1:6B. 6:1C. 1:1D. 1:3
6.某汽车沿平直公路以10m/s的速度行驶,司机发现前方道路施工需紧急刹车。若司机反应时间0.5s,刹车过程加速度大小2m/s2,则从司机发现情况到汽车停止过程,( )
A. 汽车在2.5s末的速度为5m/sB. 汽车在前2.5s的位移大小为16m
C. 汽车在6s末的速度为−2m/sD. 汽车在前6s的平均速度大小为5m/s
二、多选题:本大题共4小题,共16分。
7.甲、乙两物体从t=0时刻出发,其运动的位移随时间变化的x−t图像如图所示,下列说法正确的是( )
A. 甲物体做直线运动,乙物体做曲线运动
B. t1~t2时间内,甲物体的位移等于乙物体的位移
C. t1~t2时间内,甲物体瞬时速度总小于乙物体的瞬时速度
D. t1~t2时间内,甲物体的平均速度等于乙物体的平均速度
8.如图所示为某潜艇下潜和上浮的v−t图线,t=0时刻潜艇从水面开始下潜,5t0时刻回到水面,规定竖直向上为正方向,下列说法正确的是( )
A. 2t0时刻潜艇下潜至最深处B. t0~3t0内潜艇上浮
C. 2t0时刻潜艇的加速度改变D. 3t0~5t0内潜艇的位移大小为2v0t0
9.如图所示,有三架无人机静止在空中,离地面的高度之比h1:h2:h3=3:2:1。若同时由静止释放小球a、b、c,不计空气阻力,则以下说法正确的是( )
A. a、b、c下落时间之比为 3: 2:1
B. a、b、c落地前瞬间速度大小之比为3:2:1
C. a与b落地的时间差等于b与c落地的时间差
D. a与b落地的时间差小于b与c落地的时间差
10.一质点做直线运动的位移x与时间t的关系式为x=5t+t2,x、t均采用国际单位制单位,则该质点( )
A. 前2s内的位移大小是14mB. 2s时的瞬时速度大小是7m/s
C. 任意相邻的1s内位移差都是1mD. 任意1s内的速度增量都是2m/s
三、实验题:本大题共2小题,共12分。
11.如图,某同学在做“研究匀变速直线运动”的实验中,打点计时器所接电源的频率为50Hz,实验时得到表示小车运动过程的一条清晰纸带如图所示,纸带上相邻两计数点间还有4个实际打点没有画出,测得相邻计数点间距离分别为s1,s2,s3,s4,s5,s6,则:
(1)3点处瞬时速度计算表达式为v3= ______(用题中所给物理量符号表示,两计数点间时间间隔为T);
(2)利用4−6计数点之间的纸带,求小车运动的加速度a= ______;(用题中所给物理量符号表示,两计数点间时间间隔为T)。
(3)(不定项选择)下列关于打点计时器的使用的说法中,正确的是______。
A.电火花计时器使用的是8V交流电源
B.先释放纸带,后接通打点计时器的电源
C.纸带上打的点越密,说明物体运动得越快
D.如果实际电源频率为55Hz,而计算时仍按50Hz计算,则速度的测量值偏小
12.用如图甲所示的实验装置来研究自由落体运动的规律和测量当地的重力加速度。保持电磁铁的位置不变,光电门B的位置不变,让光电门A处在不同位置,多次做自由落体运动的实验,从竖直杆上的标尺(图中未画出)读出A、B间的距离h,读出小球通过A的时间Δt,已知小球的直径为d(d远小于h)。
(1)当A、B间的距离h减小时,小球从A运动到B的平均速度______(填“不变”“减小”或“增大”)。
(2)用实验数据画出的h−1(Δt)2关系图像如图乙所示,则当地的重力加速度g= ______(用a、b、d表示),小球通过B的时间tB= ______(用a表示)。
四、计算题:本大题共3小题,共48分。
13.某跳伞运动员做低空跳伞表演,他离开悬停的飞机后先做自由落体运动。当距离地面132m时开始打开降落伞,到达地面时速度减为2m/s。如果认为开始打开降落伞直至落地前运动员在做匀减速运动,加速度为8m/s2。(g=10m/s2)问:
(1)运动员离开飞机时距地面的高度;
(2)运动员离开飞机后,到达地面的时间。
14.如图所示,木块m1从光滑的斜面上的A点以a=4m/s2的加速度由静止开始下滑,与此同时小球m2在距C点的正上方h=20m处自由落下,木块m1以不变的速率途经斜面底端B点后,继续在粗糙程度相同的水平面上运动,在C点恰好与自由下落的小球m2相遇,若斜面AB段长L1=2m,水平BC段长L2=3m,不计空气阻力,试求:(g=10m/s2)
(1)m2下落到地面的时间;
(2)求m1在BC段的加速度大小;
(3)求m1经过C点后还能运动多长时间?
15.如图所示,A、B、C依次是斜面上的三个点,OA间距为20m,AB=4BC。一个小球以初速度12m/s从斜面底端O冲上一固定斜面,沿斜面做匀减速直线运动。经过2s,小球第一次通过A点,又经5s第二次通过C点。求:
(1)小球的加速度大小为多少?
(2)BC间的距离是多大?
(3)小球两次经过B点的时间差是多少?
参考答案
1.B
2.C
3.D
4.A
5.A
6.D
7.BD
8.AD
9.AD
10.AD
11.s3+s42T s6−s5T2 D
12.增大 ad22b aa
13.运动员离开飞机时距地面的高度为237.8m 运动员离开飞机后,到达地面的时间为10.1s
14.解:(1)设m2运动至C点的时间为t,根据自由落体运动的位移与时间的公式,有:h=12gt2,得t= 2hg= 2×20m10m/s2=2s,m2下落到地面的时间为2s;
(2)木块m1在斜面上运动到B点速度:vB= 2×4m/s2×2m=4m/s,m1运动到B点的时间:t1=vBa=4m/s4m/s2=1s,则m1在BC段运动的时间为t2=t−t1=2s−1s=1s,由位移公式得:L2=vBt2+12a1t22,解得:a1=−2m/s2,m1在BC段的加速度大小为2m/s2;
(3)m1在粗糙水平面运动的总时间:t3=vBa1=4m/s2m/s2=2s,则经过C点后还能运动多长时间:t4=t3−t2=2s−1s=1s,m1经过C点后还能运动多长时间为1s。
答:(1)m2下落到地面的时间为2s;
(2)求m1在BC段的加速度大小为2m/s2;
(3)求m1经过C点后还能运动多长时间为1s。
15.解:(1)取沿斜面向上为正方向,从O运动到A过程,有xOA=v0t1+12at12
20m=12m/s×2s+12×a×(2s)2
解得a=−2m/s2
负号表示加速度的方向与初速度的方向相反;
(2)从O开始运动到第二次通过C点,有xOC=v0(t1+t2)+12a(t1+t2)2
代入数据得xOC=35m
可知xAC=xOC−xOA=35m−20m=15m
则xBC=15xAC=15×15m=3m
(3)从O运动到B过程,有xOB=v0tB+12atB2
代入数据得tB1=4s,tB2=8s
经过B点的时间差为Δt=tB2−tB1=8s−4s=4s
答:(1)小球的加速度大小为2m/s2;
(2)BC间的距离是3m;
(3)小球两次经过B点的时间差是4s。
相关试卷
这是一份2025-2026学年天津市滨海新区高一(上)期末物理试卷(含答案),共7页。
这是一份2025-2026学年天津市滨海新区高一(上)期末物理试卷(含答案),共7页。试卷主要包含了单选题,多选题,实验题,计算题等内容,欢迎下载使用。
这是一份2024-2025学年天津一中高一(上)期末物理试卷(含答案),共7页。试卷主要包含了单选题,多选题,实验题,计算题等内容,欢迎下载使用。
相关试卷 更多
- 1.电子资料成功下载后不支持退换,如发现资料有内容错误问题请联系客服,如若属实,我们会补偿您的损失
- 2.压缩包下载后请先用软件解压,再使用对应软件打开;软件版本较低时请及时更新
- 3.资料下载成功后可在60天以内免费重复下载
免费领取教师福利 




.png)




