





所属成套资源:河南省郑州市“八校联盟”2025-2026学年高二上学期11月期中各学科试题及答案
河南省郑州市“八校联盟”2025-2026学年高二上学期11月期中生物试题(Word版附解析)
展开 这是一份河南省郑州市“八校联盟”2025-2026学年高二上学期11月期中生物试题(Word版附解析),文件包含河南省郑州市“八校联盟”2025-2026学年高二上学期11月期中生物试题原卷版docx、河南省郑州市“八校联盟”2025-2026学年高二上学期11月期中生物试题Word版含解析docx等2份试卷配套教学资源,其中试卷共26页, 欢迎下载使用。
考生注意:
1.本试卷分选择题和非选择题两部分。满分100分,考试时间75分钟。
2.答题前,考生务必用直径0.5毫米黑色墨水签字笔将密封线内项目填写清楚。
3.考生作答时,请将答案答在答题卡上。选择题每小题选出答案后,用2B铅笔把答题卡上对应题目的答案标号涂黑;非选择题请用直径0.5毫米黑色墨水签字笔在答题卡上各题的答题区域内作答,超出答题区域书写的答案无效,在试题卷、草稿纸上作答无效。
4.本卷命题范围:人教版选择性必修1第1章~第4章。
一、选择题:本题共16小题,每小题3分,共48分。每小题只有一个选项符合题目要求。
1. 日常生活中,很多外界因素和内部因素均可能会引起内环境发生变化。下列有关机体内环境稳态的叙述,错误的是( )
A. 内环境稳态的实质就是指内环境的理化性质保持相对稳定的状态
B. 健康机体通过神经—体液—免疫调节,可以适应某些环境变化
C. 细胞正常生活依赖于内环境,内环境稳态的形成和维持离不开细胞
D. 剧烈运动时内环境中乳酸积累增多使内环境pH有下降趋势
【答案】A
【解析】
【分析】关于“内环境稳态的调节”应掌握以下几点:(1)实质:体内化学成分及渗透压、温度、pH等理化特性呈现动态平衡的过程;(2)定义:在神经系统和体液的调节下,通过各个器官、系统的协调活动,共同维持内环境相对稳定的状态;(3)调节机制:神经-体液-免疫调节网络。
【详解】A、内环境稳态的实质是内环境的成分和理化性质都处于动态平衡中,是一种相对稳定,A错误;
B、内环境稳态的调节机制是神经-体液-免疫调节网络,因此健康机体通过神经—体液—免疫调节,可以适应某些环境变化,B正确;
C、细胞一般在血浆或是组织液中,细胞产生的代谢产物(比如水 二氧化碳等),有些是内环境不可缺少的成分,因此说细胞也参与形成与维持内环境,C正确;
D、剧烈运动,机体会产生大量乳酸,使内环境的pH有下降趋势,但由于血浆中存在缓冲物质,因此人体剧烈运动时产生的乳酸不会导致血浆pH显著下降,D正确。
故选A。
2. 下列关于人体内环境的叙述,错误的是( )
A. 体液中细胞内液约占2/3,较细胞外液含量高
B. 细胞可以直接与内环境进行物质交换维持细胞正常的生命活动
C. 人体细胞内酶的活性随着季节变化会存在明显差异
D. 长期偏食或食物中长期缺少蛋白质会引起机体组织水肿
【答案】C
【解析】
【详解】A、体液包括细胞内液和细胞外液,其中细胞内液约占体液的2/3,细胞外液约占1/3,A正确;
B、细胞通过内环境与外界进行物质交换,如组织细胞直接与组织液(内环境的一部分)进行物质交换,B正确;
C、人体通过体温调节维持内环境温度相对稳定(约37℃),因此细胞内酶的活性不会因季节变化产生明显差异,C错误;
D、长期偏食或食物中长期缺少蛋白质会导致血浆蛋白减少,血浆渗透压下降,水分进入组织液引发组织水肿,D正确。
故选C。
3. 交感神经和副交感神经是神经系统的重要组成部分。下列叙述正确的是( )
A. 交感神经兴奋时有利于食物的消化和营养物质的吸收
B. 紧张时心跳加快、瞳孔扩张是交感神经作用的结果
C. 交感神经和副交感神经包括传入神经和传出神经
D. 两者对同一器官的作用是相同的,这可使机体对外界刺激做出更精确的反应
【答案】B
【解析】
【详解】A、副交感神经兴奋时,有利于食物的消化和营养物质的吸收;而交感神经兴奋时,会抑制胃肠蠕动,不利于食物的消化和营养物质的吸收,A错误;
B、紧张时,交感神经兴奋,会使心跳加快、瞳孔扩张等,以适应机体的应激状态,B正确;
C、交感神经和副交感神经都属于传出神经,不包括传入神经,C错误;
D、交感神经和副交感神经对同一器官的作用通常是相反的,这样可使机体对外界刺激做出更精确的反应,以更好地适应环境变化,D错误。
故选B。
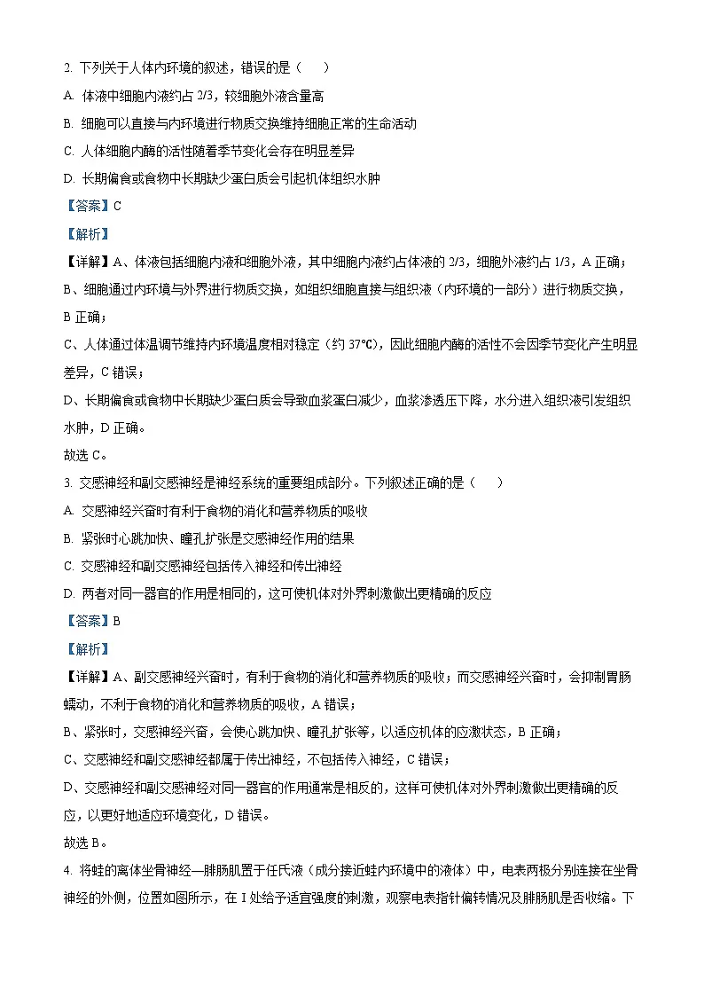
4. 将蛙的离体坐骨神经—腓肠肌置于任氏液(成分接近蛙内环境中的液体)中,电表两极分别连接在坐骨神经的外侧,位置如图所示,在Ⅰ处给予适宜强度的刺激,观察电表指针偏转情况及腓肠肌是否收缩。下列叙述错误的是( )
A. 未受到刺激时,电表指针不偏转因为Ⅱ、Ⅲ处膜电位均为0
B. 刺激Ⅰ处,电表指针会发生方向相反的两次偏转
C. 兴奋传导方向与神经纤维膜外局部电流流动方向相反
D. 若刺激Ⅱ处,Ⅰ、Ⅲ处均能检测到膜电位变化且腓肠肌收缩
【答案】A
【解析】
【详解】A、未受到刺激时,电表指针不偏转是因为Ⅱ、Ⅲ处膜电位相等,电位差为0,A错误;
B、刺激Ⅰ处,兴奋先后到达II和III处,电表指针会发生方向相反的两次偏转,B正确;
C、兴奋传导方向与神经纤维膜外局部电流流动方向相反,与膜内电流方向相同,C正确;
D、若刺激Ⅱ处,因兴奋在离体的神经纤维上双向传导,故Ⅰ、Ⅲ处均能检测到膜电位变化且腓肠肌收缩,D正确。
故选A。
5. 科研人员将枪乌贼的轴突置于海水中测得神经纤维上膜电位变化如图曲线1所示,随即将海水换成1/3海水与2/3葡萄糖的等渗溶液记录其膜电位变化,处理一段时间后又换回海水再次记录膜电位变化,结果如图所示。下列叙述正确的是( )
A. 曲线1中峰值的出现是由于神经纤维上K+通道开放所致
B. 曲线2中峰值的下降与细胞内外Na+浓度差的缩小无关
C. 曲线3为1/3海水与2/3葡萄糖的等渗溶液处理后测得的膜电位变化
D. 需将枪乌贼轴突置于与枪乌贼生活的内环境高度相似的培养液中才能测得正常电位
【答案】D
【解析】
【详解】A、曲线1中峰值的出现是由于神经纤维上Na+通道开放导致,A错误;
B、曲线2中峰值的下降与细胞内外Na+浓度差的缩小有关,B错误;
C、曲线2为1/3海水与2/3葡萄糖的等渗溶液处理后测得的膜电位,曲线3为再度换成海水后测得的电位变化,C错误;
D、需将枪乌贼轴突置于与枪乌贼生活的内环境高度相似的培养液中才能测得正常的静息电位和动作电位,D正确。
故选D。
6. 当人们享受美食或美妙的音乐时,大脑会释放多巴胺让人感到愉悦,而毒品可卡因能干扰多巴胺发挥作用,其作用机制如图所示。下列叙述错误的是( )
A. DAT能调节突触间隙中多巴胺的浓度
B. 可卡因使DAT失去回收多巴胺的功能,从而缩短了愉悦时间
C. 吸毒者体内多巴胺受体的数量减少,导致突触后膜对多巴胺的敏感性降低
D. 长期强制戒毒使多巴胺受体数量恢复正常才能解除毒瘾
【答案】B
【解析】
【详解】A、DAT通过离子通道以协助扩散回收释放的多巴胺,调节突触间隙中多巴胺的浓度,A正确;
B、大脑释放多巴胺让人感到愉悦,可卡因使DAT失去回收多巴胺的功能,从而使多巴胺一直发挥作用,延长了愉悦时间,B错误;
C、吸毒者能通过减少多巴胺受体蛋白数量来缓解毒品刺激,由于多巴胺受体蛋白减少,进而导致突触后膜对神经递质多巴胺的敏感性降低,C正确;
D、毒品成瘾是中枢神经系统对长期使用成瘾性毒品所产生的一种适应性状态,吸毒成瘾者必须在足量毒品维持下才能保持正常生理功能,根据毒品可卡因作用的机理可推测,只有长期坚持强制戒毒,使多巴胺受体蛋白数量恢复到正常水平,毒瘾才能真正解除,D正确。
故选B。
7. 从婴儿的牙牙学语到成年后的口若悬河,离不开听、说、读、写的学习过程。表达性失语症患者知道自己想说什么,却不能用正确的语言和语法表达出来,空洞型失语症患者很难正确理解语言,却能无障碍表达语言,只不过表达的内容毫无章法。下列叙述正确的是( )
A. 婴儿的牙牙学语过程离不开大脑中听觉中枢和语言中枢的相互配合
B. 人主导语言功能的区域主要在大脑的右半球,左半球负责形象思维
C. 表达性失语症患者是大脑皮层言语区的H区受损所致
D. 空洞型失语症患者是大脑皮层言语区的S区受损所致
【答案】A
【解析】
【详解】A、婴儿学习语言需要听觉中枢接收声音信息,并由语言中枢(如S区)进行模仿和表达,两者协同作用,A正确;
B、语言功能主要由大脑左半球主导,右半球负责形象思维,B错误;
C、表达性失语症患者知道自己想说什么,却不能用正确的语言和语法表达出来,可能是大脑皮层言语区的S区受损,C错误;
D、空洞型失语症患者很难正确理解语言即不能听懂话,可能是大脑皮层言语区的H 区受损,D错误。
故选A。
8. 下列有关激素的发现及研究的叙述,正确的是( )
A. 促胰液素和胰液都是具有调节作用的激素
B. 斯他林和贝利斯将提取、分离的促胰液素注射到同一条狗的静脉中最终得出结论
C. 研究激素的方法中,用“减法原理”进行实验后再用“加法原理”可使实验结果更具有说服力
D. 科学家通过制备胰腺提取物证明胰腺分泌物中含胰岛素的实验收效甚微,是因为胰岛素分泌量太少
【答案】C
【解析】
【详解】A、促胰液素是由小肠黏膜分泌的激素,而胰液是胰腺分泌的消化液,含有消化酶,属于外分泌物而非激素,A错误;
B、斯他林和贝利斯并未直接提取、分离促胰液素,而是通过将小肠黏膜与盐酸混合研磨后的提取液注入静脉,证明促胰液素的存在,B错误;
C、研究激素的方法中,用“减法原理”(如切除内分泌腺)进行实验后再用“加法原理”(如注射激素)可使实验结果更具有说服力,C正确;
D、科学家通过制备胰腺提取物证明胰腺分泌物中含胰岛素的实验收效甚微,是因为胰岛素被胰腺中的胰蛋白酶分解,而非分泌量少,D错误。
故选C。
9. “消渴症”是中国传统医学的病名,是指以多饮、多尿、多食及消瘦、疲乏、尿甜为主要特征的综合病。下列有关消渴病的叙述,错误的是( )
A. 消渴症的产生并不一定是由于胰岛素分泌不足引起的
B. 胰岛素是人体中唯一能降低血糖浓度的激素,而提高血糖浓度的激素有多种
C. 正常人体内的胰高血糖素通过促进血糖来源的三种途径来维持血糖稳定
D. 消渴症患者组织细胞摄取和利用葡萄糖的能力可能较差
【答案】C
【解析】
【详解】A、消渴症可能由胰岛素分泌不足(1型糖尿病)或胰岛素抵抗(2型糖尿病)引起,因此其产生不一定是胰岛素分泌不足导致,A正确;
B、胰岛素是唯一降血糖的激素,升血糖的激素包括胰高血糖素、肾上腺素等多种,B正确;
C、胰高血糖素通过促进肝糖原分解和非糖物质转化两种途径增加血糖来源,而非三种,C错误;
D、“消渴症”多食及消瘦,其组织细胞摄取和利用葡萄糖的能力可能较差,D正确。
故选C。
10. 水和无机盐的平衡是人体各项生命活动正常进行的必要条件。当人在剧烈运动、高温条件下工作或患某些疾病时,都会丢失大量的水和无机盐。下列叙述错误的是( )
A. 长时间处于高温条件下的工作人员适量饮用淡盐水有利于快速恢复水盐平衡
B. 机体细胞外液渗透压升高时,垂体分泌并释放抗利尿激素
C. 内环境的水盐平衡有利于维持组织细胞内部的稳态
D. 渗透压平衡的体液调节过程中需借助抗利尿激素、醛固醇等来完成
【答案】B
【解析】
【详解】A、高温环境下大量出汗会导致水和无机盐流失,饮用淡盐水可同时补充水分和Na⁺、Cl⁻,维持渗透压平衡,A正确;
B、抗利尿激素由下丘脑合成,经下丘脑神经细胞轴突运输至神经垂体储存,当细胞外液渗透压升高时由垂体释放,垂体不负责分泌抗利尿激素,B错误;
C、内环境的水盐平衡是稳态的重要组成部分,直接影响细胞代谢和功能,C正确;
D、抗利尿激素通过调节水的重吸收维持渗透压,醛固酮通过保Na⁺排K⁺调节无机盐平衡,二者均属于渗透压平衡的关键激素,D正确。
故选B。
11. 快节奏、高强度的工作和学习会使人们长期处于焦虑紧张的状态,导致很多人出现脱发、白发、消化不良、胃肠道不适等现象。科研人员研究了高压刺激下黑色小鼠体内的相关生理变化机制(如图)。下列叙述正确的是( )
A. 下丘脑通过垂体调节肾上腺分泌糖皮质激素的体液调节方式不属于分级调节
B. 人们长期处于紧张状态时,交感神经活动长期占据优势,会持续性抑制胃肠的蠕动和消化腺的分泌活动,造成消化不良,胃肠道不适
C. 高压条件下,糖皮质激素分泌增多促进HFSC的增殖分化,导致脱发
D. NE在过程①和过程②中的作用方式不同,但两过程NE运输到MeSC的时间相同
【答案】B
【解析】
【详解】A、由图可知,下丘脑分泌相应激素通过体液运输作用于垂体,使垂体分泌相应激素,再通过体液运输作用于肾上腺皮质,使其分泌糖皮质激素,该过程体现了激素分泌的分级调节,A错误;
B、交感神经兴奋时,胃肠的蠕动会减慢,人们长期处于紧张状态时,交感神经活动长期占据优势,会持续性抑制胃肠的蠕动和消化腺的分泌活动,造成消化不良,胃肠道不适,B正确;
C、由图可知,高压条件下,糖皮质激素分泌增多抑制了成纤维细胞合成分泌Cas6蛋白,使HFSC的增殖分化受限导致脱发,C错误;
D、过程②为传出神经直接分泌NE作用于MeSC细胞,过程①是传出神经先作用于肾上腺髓质使其分泌NE再作用于MeSC细胞,这两个过程中NE的作用方式不同,过程②中NE作为神经递质起作用,而过程①NE作为激素起作用,两过程中NE运输到MeSC的时间不同,过程②中NE作用时间快,过程①中NE作用时间慢,D错误。
故选B。
12. 免疫器官、免疫细胞和免疫活性物质组成人体的免疫系统,免疫系统是免疫调节的基础。如图是淋巴结中的部分免疫细胞及免疫活性物质示意图。下列相关叙述正确的是( )
A. B淋巴细胞分化、发育和成熟的场所是胸腺
B. 巨噬细胞有吞噬消化、抗原处理和呈递功能
C. 当抗原再次侵入机体,记忆细胞能迅速合成抗体
D. 白细胞介素、干扰素和抗生素都属于细胞因子
【答案】B
【解析】
【分析】人体的免疫系统主要包括免疫器官、免疫细胞和免疫活性物质。免疫器官包括骨髓、胸腺、脾、淋巴结和扁桃体等;免疫细胞是执行免疫功能的细胞,它们来自骨髓的造血干细胞,包括各种类型的白细胞,如淋巴细胞、树突状细胞和巨噬细胞等;免疫活性物质是指由免疫细胞或其他细胞产生的、并发挥免疫作用的物质。
【详解】A、胸腺是T淋巴细胞分化、发育和成熟的场,A错误;
B、巨噬细胞几乎分布于机体的各种组织中,具有吞噬消化、抗原处理和呈递功能,B正确;
C、记忆细胞不能合成抗体,C错误;
D、抗生素不属于细胞因子,D错误。
故选B。
13. 人体免疫系统通过三道防线有序地对病原体发挥相应功能,以维持机体内环境稳定。下列关于免疫系统功能的叙述,错误的是( )
A. 保卫人体的三道防线都具有免疫防御的功能
B. 人体的皮肤、黏膜等构成了人体的第一道防线
C. 对异体移植器官起免疫作用的主要是细胞毒性T细胞
D. 免疫自稳有利于内环境稳态的维持,是免疫系统最基本的功能
【答案】D
【解析】
【详解】A、免疫系统的三道防线(皮肤和黏膜、体液中的杀菌物质和吞噬细胞、特异性免疫)均针对病原体,都具有免疫防御的功能,A正确;
B、第一道防线由皮肤、黏膜及其分泌物构成,属于非特异性免疫,B正确;
C、异体器官移植的排斥反应主要由细胞免疫介导,细胞毒性T细胞识别并攻击移植器官的异体细胞,C正确;
D、免疫系统最基本的功能是免疫防御(防止病原体入侵),D错误。
故选D。
14. 免疫失调是指免疫功能异常导致的一些疾病。下列相关叙述错误的是( )
A. 过敏反应是机体再次接触相同过敏原时引起
B. 某些逆转录酶抑制剂可用于治疗艾滋病
C. 注射免疫抑制剂可降低器官移植患者的免疫排斥反应
D. 重症联合免疫缺陷病和系统性红斑狼疮均属于自身免疫病
【答案】D
【解析】
【详解】A、过敏反应是已免疫的机体再次接触相同过敏原时引发的反应,属于异常的体液免疫,A正确;
B、艾滋病由HIV引起,其逆转录过程需逆转录酶,抑制剂可阻断该酶活性,抑制病毒复制,B正确;
C、器官移植后,免疫抑制剂可降低T细胞的活性,减少对移植器官的免疫排斥反应,C正确;
D、重症联合免疫缺陷病属于免疫缺陷病(先天免疫系统异常),系统性红斑狼疮是自身免疫病(免疫系统攻击自身结构),D错误。
故选D。
15. 研究表明活化的细胞毒性T细胞表面的PD-1(程序性死亡受体1)与正常细胞表面的PD-L1(程序性死亡配体1)一旦识别结合,T细胞即可“认清”对方,不触发免疫反应。肿瘤细胞可通过调节表面PD-L1的量来逃避免疫系统的“追杀”。下列相关叙述错误的是( )
A. PD-1与PD-L1相互识别的过程,说明细胞膜能进行细胞间的信息交流
B. 与正常细胞相比,肿瘤细胞表面PD-L1的量增多,来逃避免疫系统的“追杀”
C. 若正常细胞表面的PD-L1含量发生改变,机体可能会出现免疫失调的现象
D. 体外培养肿瘤细胞时,若加入PD-L1的抗体会减弱细胞毒性T细胞对肿瘤细胞的杀伤作用
【答案】D
【解析】
【详解】A、PD-1与PD-L1的结合属于细胞膜表面分子间的直接识别,体现了细胞膜进行细胞间信息交流的功能,A正确;
B、肿瘤细胞通过增加PD-L1的表达量,与T细胞的PD-1结合,抑制T细胞活化,从而逃避免疫攻击,B正确;
C、正常细胞PD-L1含量异常可能导致T细胞误判:若减少,可能引发自身免疫病;若增多,可能抑制免疫应答,C正确;
D、PD-L1抗体会阻断PD-1与PD-L1的结合,解除T细胞的抑制,增强其对肿瘤细胞的杀伤作用,而非减弱,D错误。
故选D。
16. 狂犬病是由狂犬病毒所致的一种急性传染病,病毒通过破损的皮肤或黏膜进入人体,不侵入 血液但侵入神经系统,常积累于唾液腺中。另外,我国法律规定:携带犬只出户应佩戴犬牌并采取系犬绳等措施。下列相关叙述错误的是( )
A. 在对狗是否携带狂犬病毒进行检测时可抽血检验
B. 狂犬病毒表面糖蛋白是体内抗体特异性识别结合的靶点
C. 被狗咬伤后要及时对伤口消毒并去医院注射狂犬疫苗
D. 携带犬只出户需系犬绳等措施,从防疫学角度是为了控制传染源
【答案】A
【解析】
【分析】1、体液免疫过程:病原体被吞噬细胞吞噬处理,呈递给T细胞,T细胞产生淋细胞因子,促进B细胞增殖分化形成浆细胞,浆细胞产生抗体,与抗原特异性结合形成细胞集团或沉淀物;浆细胞形成的同时也产生记忆细胞,记忆细胞在二次免疫应答中起重要作用,当病原体再次侵入机体时,可以直接刺激记忆细胞,记忆细胞增殖分化形成浆细胞,浆细胞产生大量抗体进行免疫应答,因此二次免疫的特点是反应更强烈、产生抗体的速率更快、数量更多。
2、细胞免疫过程:当病原体进入机体细胞后,抗体不能对其产生作用,T细胞增殖分化形成效应T细胞,效应T细胞与被病毒侵染的靶细胞密切接触,激活靶细胞内的溶酶体酶,使靶细胞裂解,释放其中的抗原,抗原释放后,被抗体消灭。
【详解】A、题干中表明狂犬病毒不侵入血液,而是随神经系统移动,常积累于唾液腺中,所以在对狗是否携带狂犬病毒进行检测时,不是抽血检验而是进行唾液分析,A错误;
B、狂犬病毒表面糖蛋白是其唯一表达的蛋白质,在体液免疫过程中,该蛋白就成为抗体特异性结合的靶点,B正确;
C、被狗咬伤后要及时对伤口消毒并去医院注射狂犬疫苗,C正确;
D、携带犬只出户需系犬绳等措施,从防疫学角度是为了控制传染源,D正确。
故选A。
二、非选择题:本题共5小题,共52分。
17. 健康是人生宝贵的财富,内环境稳态的维持与人体健康密切相关。下图为人体的红细胞通过内环境与外界环境进行物质交换的图示,字母表示体液,数字表示过程。回答下列问题:
(1)人体红细胞生存内环境是_______________(填名称),CO2不能从毛细血管进入肌肉细胞的原因是_____________。
(2)肌肉注射和静脉滴注某药物治疗时,药物首先进入的内环境分别是____________(填字母)和____________(填字母)。注射药物常溶解在0.9%的NaCl溶液中,原因是_____________。
(3)脑脊液是存在于脑室及蛛网膜下腔的一种无色透明液体,机体脑部受到严重外伤时可能会导致脑脊液增加。其发病机制主要为脑外伤时毛细血管通透性增高,____________进入脑脊液,引起脑脊液渗透压相对____________,进而引起脑组织水肿。
【答案】(1) ①. 血浆 ②. 肌肉细胞中CO2浓度高于毛细血管内血浆CO2的浓度
(2) ①. B ②. A ③. 0.9%的NaCl溶液有利于维持细胞的正常形态(或人体细胞内环境的渗透压与0.9%的NaCl溶液相似)
(3) ①. 血浆蛋白 ②. 升高
【解析】
【分析】血浆通过毛细血管壁渗出到组织细胞间形成组织液,组织液中大部分物质能够被重新吸收回血经浆,少部分组织液经毛细淋巴管进入毛细淋巴管形成淋巴,淋巴经过淋巴循环最终汇入血浆,因此A为血浆,B为组织液,C为淋巴,D为红细胞细胞内液。
【小问1详解】
人体红细胞生存的内环境是血浆,CO2的跨膜运输方式为自由扩散,肌肉细胞中CO2浓度更高,毛细血管内血浆CO2的浓度更低,所以CO2不能从毛细血管进入肌肉细胞。
【小问2详解】
肌肉注射是将药物折射到组织液(B)中,静脉滴注时药物直接进入血浆(A),人体细胞内环境的渗透压与0.9%的NaCl溶液相似,有利于维持细胞的正常形态。
【小问3详解】
脑外伤时毛细血管通透性增高,血浆蛋白进入脑脊液,引起脑脊液渗透压相对升高,进而引起脑组织水肿。
18. 排尿是一种复杂的反射活动。如图为简化的排尿反射反射弧示意图(箭头表示神经冲动的传播方向)。回答下列问题:
(1)图中盆神经属于排尿反射反射弧结构中的_____。
(2)人排尿过程中,_____(填“交感”或“副交感”)神经的兴奋占主导,使膀胱逼尿肌收缩,尿道内括约肌舒张,尿液进入尿道;进入尿道的尿液会刺激尿道感受器,神经冲动传入_____,进而促进逼尿肌收缩,促进尿液进入尿道,这种调节机制属于_____(填“正”或“负”)反馈调节,这种调节机制对机体排尿的意义是_____;最终尿液的排出还需要尿道外括约肌舒张,而外括约肌的活动受大脑意识控制,由此说明阴部神经为_____(填“非自主”或“自主”)神经。
(3)成年人能有意识地控制排尿,原因是_____,成年人突然受到惊吓后可能会尿失禁,原因是_____。某患者的神经系统部分受损,但能产生尿意,但大量尿液滞留在膀胱内,无法完成排尿,可能是_____(部位)受损导致。
【答案】(1)传入神经和传出神经
(2) ①. 副交感 ②. 脊髓 ③. 正 ④. 促进尿液尽快排空 ⑤. 非自主
(3) ①. 大脑皮层(高级中枢)能对脊髓(低级中枢)进行控制 ②. 脑对脊髓的反射活动暂时失去控制 ③. 脊髓或传出神经
【解析】
【分析】排尿反射是一种复杂的神经调节过程。反射弧通常由感受器、传入神经、神经中枢、传出神经和效应器组成。在这个过程中,神经的兴奋和调节机制起着关键作用。
【小问1详解】
图中的盆神经在排尿反射中即属于传神经,又属于传出神经,因为它既和感受器相连又和效应器相连。
【小问2详解】
人排尿过程中,副交感神经的兴奋占主导,使膀胱逼尿肌收缩,尿道内括约肌舒张,尿液进入尿道。进入尿道的尿液会刺激尿道感受器,神经冲动传入脊髓,进而促进逼尿肌收缩,促进尿液进入尿道,这种调节机制属于正反馈调节。正反馈调节能使排尿反射不断加强,直到尿液完全排出。这种调节机制对机体排尿的意义是使排尿过程快速、高效。最终尿液的排出还需要尿道外括约肌舒张,外括约肌的活动受大脑意识控制,由此说明阴部神经为非自主神经。
【小问3详解】
成年人能有意识地控制排尿,原因是大脑皮层对脊髓中的低级排尿中枢具有控制作用。成年人突然受到惊吓后可能会尿失禁,原因是惊吓导致大脑对脊髓的控制作用减弱,脊髓中的低级排尿中枢失去大脑的控制。某患者的神经系统部分受损,但能产生尿意,但大量尿液滞留在膀胱内,无法完成排尿,可能是脊髓或传出神经受损导致。
19. 最新研究发现青少年抑郁症的发生与体内的甲状腺激素水平有一定的关联。科研人员通过对100位患有抑郁症的青少年志愿者进行实验,并服用抗抑郁类药物进行治疗,检测治疗前和痊愈后志愿者体内促甲状腺激素(TSH)、三碘甲状腺原氨酸(T3)、甲状腺素(T4)水平,T3和T4都属于甲状腺激素,结果如表所示。在正常人体内,当T3达到一定含量时会发生如图所示的过程。回答下列问题:
(1)分析表格可知,青少年抑郁症与甲状腺激素分泌________(填“增加”或“减少”)有关。T3和T4的分泌过程存在分级调节,其具体过程为_________________________________。
(2)图中所示的细胞位于人体的______(填结构)中,T3进入该细胞的方式为_______,正常人体内T3达到一定含量时在该细胞内的作用机制为________________________。
(3)现有若干只生理状况相似的小鼠,且甲状腺激素水平均低于正常范围(致病原因相同),某同学想要探究这些小鼠是否是因为缺乏碘而患病,从生理盐水、高浓度的碘溶液、含适量碘的生理盐水、清水中选取部分作为实验材料进行实验,其实验思路和预期实验结果及结论为:
实验思路:___________________;预期实验结果及结论:若____________,则说明是因为缺乏碘而患病。
【答案】(1) ①. 减少 ②. 下丘脑分泌的促甲状腺激素释放激素(TRH)作用于垂体,促进其分泌促甲状腺激素(TSH),促甲状腺激素(TSH)作用于甲状腺促进其分泌甲状腺激素
(2) ①. 下丘脑 ②. 主动运输 ③. 与下丘脑细胞核内的TRs受体结合,抑制TRH基因的转录过程从而抑制促甲状腺激素释放激素(TRH)的合成
(3) ①. 将这若干只生理状况相似的小鼠平均分为两组,并检测甲状腺激素的水平,然后一组注射生理盐水,另一组注射等量的含适量碘的生理盐水,一段时间后检测两组小鼠甲状腺激素的水平 ②. 注射生理盐水组小鼠两次甲状腺激素水平基本相同且仍低于正常值,另一组(注射含适量碘的生理盐水组)小鼠甲状腺激素水平上升
【解析】
【分析】下丘脑分泌促甲状腺激素释放激素促进垂体分泌促甲状腺激素,促甲状腺激素能促进甲状腺分泌甲状腺激素,进而促进代谢增加产热,这属于分级调节。当甲状腺激素含量过多时,会反过来抑制下丘脑和垂体的分泌活动,这叫做负反馈调节。
【小问1详解】
T3和T4都属于甲状腺激素,根据表格数据可知,治疗后T3和T4的含量都有所上升,说明青少年抑郁症与甲状腺激素分泌减少有关。甲状腺激素的分泌存在分级调节,其具体过程为:下丘脑分泌的促甲状腺激素释放激素(TRH)作用于垂体,促进其分泌促甲状腺激素(TSH),促甲状腺激素(TSH)作用于甲状腺促进其分泌甲状腺激素。
【小问2详解】
图中所示细胞能合成TRH,是下丘脑的分泌细胞,因此位于下丘脑。T3进入该细胞需要依靠膜上的甲状腺激素转运体,并消耗ATP,因此为主动运输。据图可知,正常人体内T3达到一定含量时,T3与下丘脑细胞核内的TRs受体结合,抑制TRH基因的转录过程从而抑制促甲状腺激素释放激素(TRH)的合成。
【小问3详解】
本实验目的是探究这些小鼠是否是因为缺乏碘而患病,因此实验自变量为是否补充碘,并分别检测实验前后甲状腺激素含量以判断补充碘后的效应,因此实验思路为:将这若干只生理状况相似的小鼠平均分为两组,并检测甲状腺激素的水平,然后一组注射生理盐水,另一组注射等量的含适量碘的生理盐水,一段时间后检测两组小鼠甲状腺激素的水平。若注射生理盐水组小鼠两次甲状腺激素水平基本相同且仍低于正常值,另一组(注射含适量碘的生理盐水组)小鼠甲状腺激素水平上升,则说明是因为缺乏碘而患病。
20. 甲流患者常表现为高热、咽痛、鼻塞(鼻黏膜肿胀)等症状。如图为甲型流感病毒在人体内的相关作用机理,其中异丁苯丙酸为解热镇痛类药物中的成分。回答下列问题:
注:“+”表示促进,“-”表示抑制
(1)人体热量的主要来源是________,皮肤散热主要通过________(答出三点)以及蒸发的方式进行。人体感染甲型流感病毒后体温上升的过程中机体的散热量________(填“大于”“小于”或“等于”)产热量。
(2)结合图示分析人体感染甲型流感病毒后出现鼻塞原因可能是________。
(3)服药后高热症状得到缓解,体温逐渐恢复正常,该过程中毛细血管_________(填“舒张”或“收缩”),毛孔开放,体内甲状腺激素含量_________。结合图示分析,药物中的成分异丁苯丙酸发挥解热镇痛作用的机理是__________。
【答案】(1) ①. 内脏、肌肉、脑 ②. 辐射、传导、对流 ③. 小于
(2)流感病毒促进环氧合酶的活性,引起前列腺素分泌增加,前列腺素作用于鼻黏膜,毛细血管通透性提高,由血浆进入组织液的蛋白质增多
(3) ①. 舒张 ②. 减少 ③. 异丁苯丙酸抑制环氧合酶的活性,使人体内的前列腺素含量下降,从而抑制体温的上升以及降低痛觉神经的敏感度
【解析】
【分析】人体体温调节:(1)体温调节中枢:下丘脑;(2)机理:产热和散热保持动态平衡;(3)寒冷环境下:①增加产热的途径:骨骼肌战栗、立毛肌收缩、甲状腺激素和肾上腺素分泌增加;②减少散热的途径:毛细血管收缩、汗腺分泌减少。(4)炎热环境下:主要通过增加散热来维持体温相对稳定,增加散热的途径主要有汗液分泌增加、皮肤血管舒张。
【小问1详解】
人体热量的主要来源是内脏、肌肉、脑,皮肤散热主要通过辐射、传导、对流以及蒸发的方式进行。人体感染甲型流感病毒后体温上升的过程中机体的散热量小于产热量。
【小问2详解】
结合图示分析人体感染甲型流感病毒后出现鼻塞的原因可能是流感病毒促进环氧合酶的活性,引起前列腺素分泌增加,前列腺素作用于鼻黏膜,毛细血管通透性提高,由血浆进入组织液的蛋白质增多。
【小问3详解】
体温高热缓解过程中,毛细血管舒张增加散热。甲状腺激素可以促进物质代谢,从而增加产热,因此在体温降低过程中,产热减少,体内甲状腺激素含量减少。结合图示分析,药物中的成分异丁苯丙酸发挥解热镇痛作用的机理是异丁苯丙酸抑制环氧合酶的活性,使人体内的前列腺素含量下降,从而抑制体温的上升以及降低痛觉神经的敏感度。
21. 近期为支原体肺炎高发期。支原体肺炎是由支原体通过呼吸道侵入人体感染引起的肺炎,多发于儿童和青少年。临床症状表现为 高热、咳嗽等。如图为支原体侵入人体后发生的 免疫过程。回答下列问题:
(1)绝大部分支原体会被鼻腔中的黏膜阻挡在体外,这属于人体的___________(填“非特异性免疫”或“特异性免疫”)。
(2)少部分支原体进入人体内环境后,由抗原呈递细胞摄取、处理后,将抗原呈递给___________(填图中序号和名称),此时该细胞___________,这是激活细胞⑤的第二个信号。物质②的作用是___________。细胞⑩___________被抗原激活后,在增殖分 化为细胞⑧和⑨的过程中需要___________(物质)参与加速该过程。
(3)支原体肺炎患者痊愈后仍有再次感染的风险,但再次感染后病症会比第一次感染轻,从 免疫学的角度分析原因是______________________。
(4)临床发现,大环内酯类药物如罗红霉素、阿奇霉素对支原体有很好的疗效,而头孢类和青霉素类药物能有效抑制其他细菌生长繁殖而对支原体并不起作用。尝试从细胞结构方面解释,头孢类和青霉素药物对支原体引起的肺炎治疗无效的原因可能是_____________________。
【答案】(1)非特异性免疫
(2) ①. ④辅助性T细胞 ②. 表面的特定分子发生变化并与B细胞(⑤)结合 ③. 与病原体(支原体)特异性结合从而抑制病原体(支原体)的增殖或对人体细胞的黏附 ④. 细胞毒性T细胞 ⑤. 细胞因子
(3)二次免疫时,记忆细胞迅速增殖分化,产生大量浆细胞,浆细胞快速产生大量抗体,发挥免疫效应
(4)头孢类药物的作用机理主要是抑制细菌细胞壁的形成导致细菌细胞破裂死亡,而支原体无细胞壁
【解析】
【分析】图中①是抗原呈递细胞暴露出的抗原决定簇,②是抗体,③是辅助性T细胞上的受体,④是辅助性T细胞,⑤是B细胞,⑥是浆细胞,⑦是记忆B细胞,⑧⑩是细胞毒性T细胞,⑨是记忆T细胞。
【小问1详解】
鼻腔中的黏膜是人体的第一道防线,属于人体的非特异性免疫。
【小问2详解】
当支原体进入人体内环境后,首先由抗原呈递细胞摄取、处理后,将抗原呈递给④辅助性T细胞,此时该细胞表面的特定分子发生变化并与⑤B细胞结合。物质②为抗体,其作用是与病原体特异性结合从而抑制病原体的增殖或对人体细胞的黏附。细胞⑩细胞毒性T细胞被抗原激活后,在增殖分化为细胞⑧和⑨的过程中需要细胞因子参与加速该过程。
【小问3详解】
二次免疫时,记忆细胞迅速增殖分化,产生大量浆细胞,浆细胞快速产生大量抗体,快速消灭病原体,机体的症状相对第一次感染较轻。
【小问4详解】
头孢类药物的作用机理主要是抑制细菌细胞壁的形成导致细菌细胞破裂死亡,而支原体无细胞壁。激素类型
治疗前
治疗症愈后
TSH
1.81 IU/mL
1.70 IU/mL
T3
1.59 nml/L
1.68 nml/L
T4
84.12 nml/L
89.77 nml/L
相关试卷 更多
- 1.电子资料成功下载后不支持退换,如发现资料有内容错误问题请联系客服,如若属实,我们会补偿您的损失
- 2.压缩包下载后请先用软件解压,再使用对应软件打开;软件版本较低时请及时更新
- 3.资料下载成功后可在60天以内免费重复下载
免费领取教师福利 








