河南省洛阳市2025-2026学年高一上学期11月期中考试地理试题(Word版附解析)
展开
这是一份河南省洛阳市2025-2026学年高一上学期11月期中考试地理试题(Word版附解析),文件包含河南省洛阳市2025-2026学年高一上学期11月期中考试地理试卷原卷版docx、河南省洛阳市2025-2026学年高一上学期11月期中考试地理试卷Word版含解析docx等2份试卷配套教学资源,其中试卷共15页, 欢迎下载使用。
注意事项:
1.答卷前,考生务必将自己的姓名,准考证号填写在答题卡上。
2.回答选择题时,选出每小题答案后,用2B铅笔把答题卡上对应题目的答案标号涂黑。如需改动,用橡皮擦干净后,再选涂其他答案标号。回答非选择题时,将答案写在答题卡上。写在本试卷上无效。
3.考试结束后,将本试卷和答题卡一并交回。
一、单项选择题。(每小题3分,共48分)
2025年5月31日,太阳爆发了一次中等强度的耀斑,并伴随有日冕物质抛射,大量太阳等离子体形成的“冲击波”冲向地球。完成下面小题。
1. 材料中的太阳活动类型分别发生在太阳大气的( )
A. 光球层和色球层B. 光球层和日冕层
C. 色球层和日冕层D. 日冕层和日核
2. “冲击波”冲向地球会使( )
A. 地球磁场扰动B. 导航信号增强C. 电力传输稳定D. 赤道出现极光
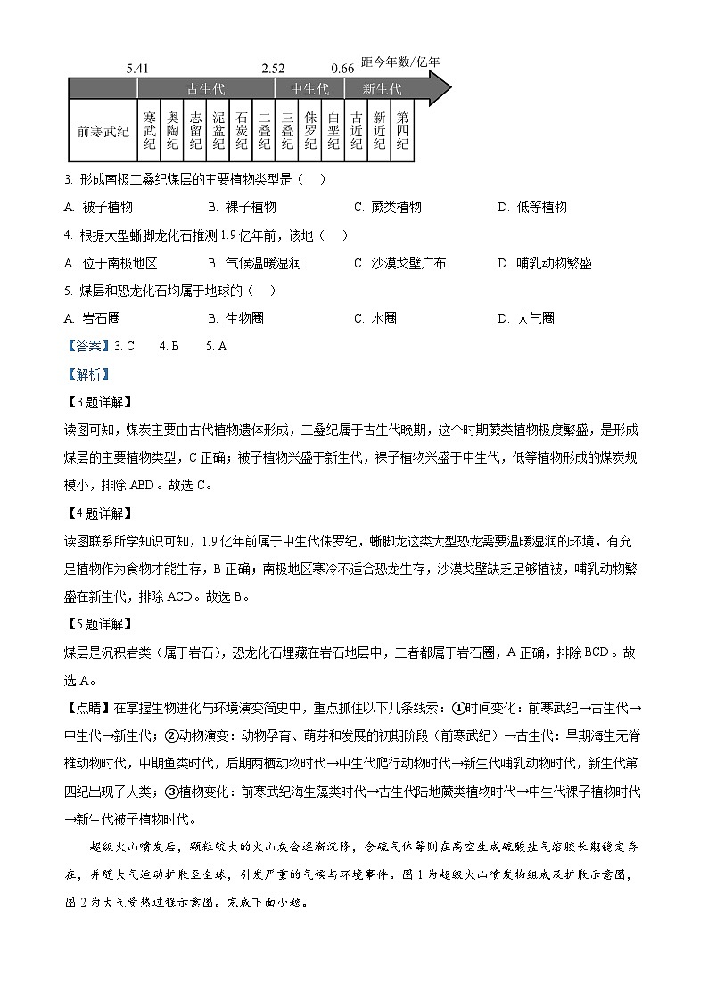
科考队员在南极发现大量二叠纪的煤系地层和1.9亿年前的恐龙化石——大型蜥脚龙化石。下图为地质年代表。据此完成下面小题。
3. 形成南极二叠纪煤层的主要植物类型是( )
A. 被子植物B. 裸子植物C. 蕨类植物D. 低等植物
4. 根据大型蜥脚龙化石推测1.9亿年前,该地( )
A. 位于南极地区B. 气候温暖湿润C. 沙漠戈壁广布D. 哺乳动物繁盛
5. 煤层和恐龙化石均属于地球的( )
A. 岩石圈B. 生物圈C. 水圈D. 大气圈
超级火山喷发后,颗粒较大的火山灰会逐渐沉降,含硫气体等则在高空生成硫酸盐气溶胶长期稳定存在,并随大气运动扩散至全球,引发严重的气候与环境事件。图1为超级火山喷发物组成及扩散示意图,图2为大气受热过程示意图。完成下面小题。
6. 气溶胶可扩散至全球是由于超级火山喷发的物质到达了( )
A. 对流层B. 平流层C. 电离层D. 高层大气
7. 气溶胶长期滞留高空,导致地球表面降温因为( )
A. 减弱了①B. 增强了③C. 增强了④D. 减弱了⑤
8. 推测火山的下风地区可能出现的环境事件是( )
A. 全球变暖B. 臭氧空洞C. 酸雨D. 光化学烟雾
冬季,洛阳某中学地理社团成员在门窗紧闭、温暖的教室内进行演示实验,他打开一扇窗户,将点燃的蜡烛分别置于窗户上部和下部,观察火焰的倾斜方向。完成下面小题。
9. 图中火焰倾斜方向正确的是( )
A. ①B. ②C. ③D. ④
10. 该实验模拟地理现象是( )
A. 热力环流B. 温室效应C. 水循环D. 大气受热过程
《吕氏春秋》对水循环做出以下描述:“云气西行,云云然,冬夏不辍;水泉东流,日夜不休;上不竭,下不满……。”如下图为水循环示意图。完成下面小题。
11. “云气西行”和“水泉东流”分别表示图中的( )
A. ③和②④B. ⑦和⑤⑥C. ①和⑤⑥D. ①和④⑧
12 图中树木增多可导致( )
A. ①增多B. ④减少C. ⑧增多D. ⑥减少
13. “上不竭,下不满”(译:地面的水不会枯竭,地下的水不会溢出)直接体现水循环可以( )
A 塑造地表形态B. 促进能量转化C. 实现物质迁移D. 维持水量平衡
2021年3月23日,从红海驶往地中海的“长赐号”货轮在途经苏伊士运河时搁浅,3月29日(农历十五前后),借助海水运动,“长赐号”成功上浮脱困。如下图为“长赐号”搁浅位置示意图。完成下面小题。
14. “长赐号”在图示海域航行时( )
A. 在地中海吃水最浅,因海水温度低B. 在地中海吃水最深,因海水密度大
C. 在红海吃水最浅,因海水温度高D. 在红海吃水最浅,因海水盐度高
15. “长赐号”成功脱困借助的海水运动形式是( )
A. 风浪B. 潮汐C. 洋流D. 海啸
16. 与该海水运动形式关系密切的人类活动是( )
A. 远洋航行B. 深海养殖C. 沙滩赶海D. 海水淡化
二、读图分析题。(共52分)
17. 阅读图文材料,完成下列要求。
西藏地区昼夜温差大,太阳辐射总量丰富。如下图为西藏自治区年太阳辐射总量等值线图。
(1)描述西藏地区年太阳辐射总量空间分布特征。
(2)据图判断西藏地区降水丰富的区域,并说明理由。
(3)分析西藏地区昼夜温差大的原因。
18. 阅读图文材料,完成下列要求。
日光温室是由三面保温墙和一面覆盖保温膜的前屋面构成的特色温室,可满足冬季蔬菜水果的生产。洛阳市孟津区农业生态种植园利用日光温室种植小吊瓜(采用吊蔓立体种植技术栽培的小西瓜,植株生长发育的最适温度为24℃—30℃),深受消费者欢迎。图1为日光温室内部景观图,图2为日光温室结构示意图。
(1)指出该日光温室前屋面的朝向及其目的。
(2)分析该日光温室冬季可种植小吊瓜的原因。
(3)隆冬时节,农民将棚顶毛毡白天卷起,晚上覆盖,简述该做法好处。
19. 阅读图文材料,完成下列要求。
欧洲北海海水盐度较低,渔业资源丰富。2025年3月,两艘轮船在英国东约克郡海岸外12海里处相撞,导致燃油泄漏,可能对该海域造成长期影响。如下图为轮船相撞位置示意图。
(1)分析北海海水盐度较低的原因。
(2)从海水运动的角度,说明北海渔业资源丰富的原因,并列举与其成因相同的世界级渔场。
(3)推测除英国外,首先受到燃油泄漏污染的国家,并说明原因。
相关试卷
这是一份河南省开封市五校2025-2026学年高一上学期11月期中地理试题(Word版附解析),文件包含河南省开封市五校2025-2026学年高一上学期11月期中地理试题原卷版docx、河南省开封市五校2025-2026学年高一上学期11月期中地理试题Word版含解析docx等2份试卷配套教学资源,其中试卷共16页, 欢迎下载使用。
这是一份河南省洛阳市2025-2026学年高一上学期11月期中考试地理试卷含答案,共7页。
这是一份河南省洛阳市2025-2026学年高一上学期11月期中考试地理试卷(图片版,含答案)含答案解析,文件包含河南省洛阳市2025-2026学年高一上学期11月期中考试地理试卷pdf、高一地理答案pdf等2份试卷配套教学资源,其中试卷共7页, 欢迎下载使用。
相关试卷 更多
- 1.电子资料成功下载后不支持退换,如发现资料有内容错误问题请联系客服,如若属实,我们会补偿您的损失
- 2.压缩包下载后请先用软件解压,再使用对应软件打开;软件版本较低时请及时更新
- 3.资料下载成功后可在60天以内免费重复下载
免费领取教师福利

