搜索
      上传资料 赚现金

      黑龙江省龙东地区2024-2025学年高一上学期期末考试生物试卷含答案

      • 3.71 MB
      • 2025-12-09 16:42:49
      • 30
      • 0
      • 教习网4922643
      加入资料篮
      立即下载
      黑龙江省龙东地区2024-2025学年高一上学期期末考试生物试卷含答案第1页
      1/22
      黑龙江省龙东地区2024-2025学年高一上学期期末考试生物试卷含答案第2页
      2/22
      黑龙江省龙东地区2024-2025学年高一上学期期末考试生物试卷含答案第3页
      3/22
      还剩19页未读, 继续阅读

      黑龙江省龙东地区2024-2025学年高一上学期期末考试生物试卷含答案

      展开

      这是一份黑龙江省龙东地区2024-2025学年高一上学期期末考试生物试卷含答案,共22页。试卷主要包含了单项选择题,多项选择题,非选择题等内容,欢迎下载使用。
      一、单项选择题:本题共 15 小题,每小题 2 分,共 30 分。每小题给出的四个选项中,只有
      一个选项是最符合题目要求的。
      1. 下列不属于蓝细菌特征的是( )
      A. 有染色体 B. 有核糖体
      C. 能进行细胞呼吸 D. 能进行光合作用
      【答案】A
      【解析】
      【分析】原核细胞(如细菌、蓝细菌)与真核细胞相比,最大的区别是原核细胞没有以核膜为界限的细胞
      核(没有核膜、核仁和染色体)。原核生物没有复杂的细胞器,只有核糖体一种细胞器,但原核生物含有细
      胞膜、细胞质等结构,也含有核酸(DNA 和 RNA)和蛋白质等物质。
      【详解】蓝细菌是原核生物,没有以核膜为界限的细胞核,没有染色体;只有核糖体一种细胞器;其细胞
      内含有藻蓝素和叶绿素,能进行光合作用合成有机物,属于自养生物;能进行细胞呼吸,A 错误,BCD 正
      确。
      故选 A。
      2. 无机盐在生物体内含量很少,却担负着重要功能。下列关于无机盐的叙述,正确的是( )
      A. 人体血液中 Ca2+、Na+含量过多都会引起抽搐
      B. 人体细胞吸收无机盐都是通过主动运输完成的
      C. 无机盐可参与淀粉、几丁质等化合物的构成
      D. 某些无机盐有助于维持细胞的酸碱平衡
      【答案】D
      【解析】
      第 1页/共 22页
      (北京)股份有限公司
      【分析】无机盐在生物体内含量不高,约占 1%~1.5%,多数以离子形式存在,但它们对于维持生物体的生
      命活动有着重要作用,还是某些化合物的重要组成成分。
      【详解】A、人血液中 Ca2+含量过低,肌肉细胞兴奋会发生抽搐,A 错误;
      B、人体细胞吸收无机盐也可通过协助扩散完成的,B 错误;
      C、无机盐不参与淀粉化合物的构成,C 错误;
      D、无机盐比如 H2PO4-、HCO3-都具有维持人血浆酸碱平衡的作用,D 正确。
      故选 D。
      3. 硒代半胱氨酸(Sec,分子式为 C2H7NO2Se)是半胱氨酸中的 S 原子被 Se 原子所取代形成的,具有一定
      的催化或抗氧化活性,但也会导致其所在的蛋白质发生折叠错误,因而具有细胞毒性,尤其是对多种癌细
      胞具有毒性作用。下列说法错误的是( )
      A. 硫原子被硒原子取代发生在半胱氨酸的 R 基中
      B. 在核糖体中 Sec 可与其他氨基酸发生脱水缩合反应
      C. 硒代半胱氨酸能与双缩脲试剂在常温下发生紫色反应
      D. 硒代半胱氨酸具有毒性的原因可能是其所在的蛋白质的空间结构发生了改变
      【答案】C
      【解析】
      【分析】构成蛋白质的基本单位是氨基酸,每种氨基酸分子至少都含有一个氨基和一个羧基,且都有一个
      氨基和一个羧基连接在同一个碳原子上,这个碳原子还连接一个氢和一个 R 基,氨基酸的不同在于 R 基的
      不同。双缩脲试剂可与蛋白质反应出现紫色。
      【详解】A、每种氨基酸分子至少都含有一个氨基和一个羧基,且都有一个氨基和一个羧基连接在同一个碳
      原子上,这个碳原子还连接一个氢和一个 R 基,所以硒代半胱氨酸的硒元素位于氨基酸的 R 基团上,即硫
      原子被硒原子取代发生在半胱氨酸的 R 基中,A 正确;
      B、氨基酸 脱水缩合反应在核糖体中发生,在核糖体中 Sec 可与其他氨基酸发生脱水缩合反应,B 正确;
      C、与双缩脲试剂发生反应的是肽键,硒代半胱氨酸不能与双缩脲试剂发生紫色反应,C 错误;
      D、由题意可知,半胱氨酸中的 S 原子被 Se 原子所取代形成硒代半胱氨酸,会导致其所在的蛋白质发生折
      叠错误,具有细胞毒性,说明硒代半胱氨酸具有毒性的原因可能是其空间结构发生了改变,D 正确。
      故选 C。
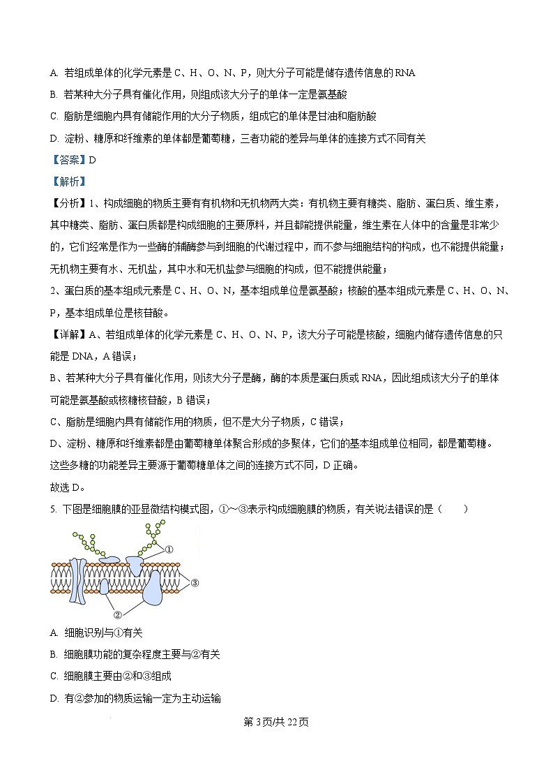
      4. 下图是细胞内大分子物质的形成过程的模型,下列叙述正确的是( )
      第 2页/共 22页
      (北京)股份有限公司
      A. 若组成单体的化学元素是 C、H、O、N、P,则大分子可能是储存遗传信息的 RNA
      B. 若某种大分子具有催化作用,则组成该大分子的单体一定是氨基酸
      C. 脂肪是细胞内具有储能作用的大分子物质,组成它的单体是甘油和脂肪酸
      D. 淀粉、糖原和纤维素的单体都是葡萄糖,三者功能的差异与单体的连接方式不同有关
      【答案】D
      【解析】
      【分析】1、构成细胞的物质主要有有机物和无机物两大类:有机物主要有糖类、脂肪、蛋白质、维生素,
      其中糖类、脂肪、蛋白质都是构成细胞的主要原料,并且都能提供能量,维生素在人体中的含量是非常少
      的,它们经常是作为一些酶的辅酶参与到细胞的代谢过程中,而不参与细胞结构的构成,也不能提供能量;
      无机物主要有水、无机盐,其中水和无机盐参与细胞的构成,但不能提供能量;
      2、蛋白质的基本组成元素是 C、H、O、N,基本组成单位是氨基酸;核酸的基本组成元素是 C、H、O、N、
      P,基本组成单位是核苷酸。
      【详解】A、若组成单体的化学元素是 C、H、O、N、P,该大分子可能是核酸,细胞内储存遗传信息的只
      能是 DNA,A 错误;
      B、若某种大分子具有催化作用,则该大分子是酶,酶的本质是蛋白质或 RNA,因此组成该大分子的单体
      可能是氨基酸或核糖核苷酸,B 错误;
      C、脂肪是细胞内具有储能作用的物质,但不是大分子物质,C 错误;
      D、淀粉、糖原和纤维素都是由葡萄糖单体聚合形成的多聚体,它们的基本组成单位相同,都是葡萄糖。
      这些多糖的功能差异主要源于葡萄糖单体之间的连接方式不同,D 正确。
      故选 D。
      5. 下图是细胞膜的亚显微结构模式图,①~③表示构成细胞膜的物质,有关说法错误的是( )
      A. 细胞识别与①有关
      B. 细胞膜功能的复杂程度主要与②有关
      C. 细胞膜主要由②和③组成
      D. 有②参加的物质运输一定为主动运输
      第 3页/共 22页
      (北京)股份有限公司
      【答案】D
      【解析】
      【分析】据图分析,①为糖蛋白,②为磷脂分子,③为蛋白质。
      【详解】A、①糖蛋白,与细胞识别有关,A 正确;
      B、细胞膜功能的复杂程度主要与②蛋白质的种类和数量有关,B 正确;
      C、细胞膜主要由②磷脂分子和③蛋白质组成,C 正确;
      D、②蛋白质,有②参与的运输不一定是主动运输,可能是协助扩散,D 错误。
      故选 D。
      6. 细胞中特定的结构必然有与之相对应的功能存在,且其功能的实现也需要以特定的结构作为基础。下列
      叙述正确的是( )
      A. 细胞膜具有选择透过性,有助于完成物质运输、细胞分裂等功能
      B. 溶酶体合成的多种水解酶,能分解外界吞入的颗粒和自身衰老、损伤的细胞器
      C. 细胞质内的蛋白质纤维交错连接构成细胞骨架,有利于维持细胞形态和进行胞内运输
      D. 细胞核中的核仁是核糖体装配的重要场所,细胞中核糖体的合成离不开核仁结构
      【答案】C
      【解析】
      【分析】1、细胞膜的流动镶嵌模型:
      (1)磷脂双分子层构成细胞膜的基本骨架;蛋白质分子有的镶嵌在磷脂双分子层表面,有的部分或全部嵌入
      磷脂双分子层中,有的横跨整个磷脂双分子层。
      (2)细胞膜上的磷脂和绝大多数蛋白质是可以流动的,因此膜的结构成分不是静止的,而是动态的,具有流
      动性。
      (3)细胞膜的外表面分布有糖被,具有识别功能。
      2、溶酶体:含有多种水解酶,能分解衰老、损伤的细胞器,吞噬并杀死侵入细胞的病毒或病菌。
      3、核仁与某种 RNA 的合成以及核糖体的形成有关。
      【详解】A、细胞膜的结构特点是具有一定的流动性,有助于完成物质运输、细胞分裂等功能,A 错误;
      B、溶酶体内含有多种水解酶,能分解衰老、损伤的细胞器,合成水解酶的场所是核糖体,B 错误;
      C、细胞骨架是由蛋白质纤维组成,有利于维持细胞形态和进行胞内运输,C 正确;
      D、原核生物中没有核仁,故原核细胞的核糖体合成与核仁结构无关,D 错误。
      故选 C。
      7. 酶的“诱导契合学说”认为,酶活性中心的结构原来并不和底物的结构完全吻合,当底物与酶相遇时,可
      第 4页/共 22页
      (北京)股份有限公司
      诱导酶活性中心的构象发生变化,有关的各个基团达到正确的排列和定向,使底物和酶契合形成络合物。
      产物从酶上脱落后,酶活性中心又恢复到原构象。下列叙述错误的是( )
      A. 酶活性中心的构象变化有利于生化反应的进行
      B. 酶的“诱导契合学说”与酶具有专一性并不矛盾
      C. 底物和酶契合形成络合物为生化反应降低了活化能
      D. 低温条件下酶的空间结构稳定,不会影响酶的催化效率
      【答案】D
      【解析】
      【分析】据图分析,酶分子有一定的形状,恰好能和底物分子结合,酶与底物结合形成酶—底物复合物,
      然后这个复合物会发生一定的形状变化,使底物变成产物,酶从复合物上脱落,同时酶分子恢复原状。
      【详解】A、由题干“当底物与酶相遇时可诱导酶活性中心的构象发生变化,相关的各个基团达到正确的排
      列和定向,使底物和酶契合形成络合物,进而生成产物”可知,酶活性中心的构象发生变化有利于生化反
      应的进行,A 正确;
      B、酶的专一性是指一种酶只能催化一种或一类化学反应,而酶的“诱导契合学说”也依赖于酶与底物的特
      异性结合,故酶的“诱导契合学说”与酶具有专一性并不矛盾,B 正确;
      C、酶的作用机理是降低化学反应的活化能,底物和酶契合形成络合物为生化反应降低了活化能,C 正确;
      D、低温条件下酶的空间结构稳定,但酶活性被抑制,D 错误。
      故选 D。
      8. 人体中某生命活动过程如图所示。下列说法错误的是( )
      A. 酶 1 降低了 ATP 水解所需的活化能
      B. 过程②所需的能量可来自光合色素吸收的光能
      C. 过程①伴随着能量的释放
      第 5页/共 22页
      (北京)股份有限公司
      D. 过程①伴随着特殊化学键的断裂
      【答案】B
      【解析】
      【分析】ATP 是细胞中主要的直接能源物质,中文名称叫腺苷三磷酸,结构简式 A-P~P~P,其中 A 代表腺
      苷,P 代表磷酸基团,~代表特殊化学键。由于两个相邻的磷酸基团都带负电荷而相互排斥等原因,这种化
      学键不稳定,ATP 水解时末端磷酸基团有一种离开 ATP 而与其他分子结合的趋势,具有较高的转移势能,
      当在 ATP 水解酶作用下水解时,脱离下来的末端磷酸基团挟能量与其他分子结合,从而使后者发生变化。
      【详解】A、酶的作用机理是降低化学反应的活化能,酶 1 降低了 ATP 水解所需的活化能,A 正确;
      B、据图可知,过程②为 ATP 的合成过程,依题意,过程②是人体中的生命活动过程,因此,过程②所需
      的能量不可来自光合色素吸收的光能,B 错误;
      C、据图可知,过程①为 ATP 的水解,ATP 的水解过程就是一种能量的释放过程,C 正确;
      D、据图可知,过程①为 ATP 的水解。ATP 中两个相邻的磷酸基团都带负电荷而相互排斥等原因,使得 ATP
      中特殊化学不稳定,易断裂,因此,过程①伴随着特殊化学键的断裂,D 正确。
      故选 B。
      9. 下列有关细胞呼吸的叙述中,正确的是( )
      A. 有氧呼吸的场所都在线粒体 B. 有线粒体的细胞才能进行有氧呼吸
      C. 有线粒体的细胞不能进行无氧呼吸 D. 无氧呼吸不一定产生气体
      【答案】D
      【解析】
      【分析】有氧呼吸的场所在细胞质基质和线粒体。无氧呼吸产物是酒精和二氧化碳或者乳酸。
      【详解】A、有氧呼吸的场所在细胞质基质和线粒体,A 错误;
      B、原核细胞无线粒体也能进行有氧呼吸,B 错误;
      C、有线粒体的细胞也能进行无氧呼吸,如肌细胞,C 错误;
      D、无氧呼吸不一定产生气体,如人肌细胞无氧呼吸产生乳酸,D 正确。
      故选 D。
      10. 细胞呼吸是一系列酶促反应,如图是温度影响细胞呼吸速率的示意图。下列说法错误的是( )
      第 6页/共 22页
      (北京)股份有限公司
      A. 温度影响酶的活性而影响呼吸速率
      B. 恒温动物细胞呼吸的最适温度一般在其体温附近
      C. 大棚栽培农作物在夜间和阴天适当降温有利于作物生长
      D. 低温储存食品和高温杀死细菌的原理都是降低呼吸速率
      【答案】D
      【解析】
      【分析】细胞呼吸的实质是细胞内的有机物氧化分解,并释放能量。
      【详解】A、温度可以通过影响酶的活性而影响呼吸速率,A 正确;
      B、恒温动物细胞呼吸的所需的酶,其最适温度一般在其体温附近,B 正确;
      C、大棚栽培在夜间和阴天适当降温,减少细胞呼吸消耗,积累有机物有利于作物生长,C 正确;
      D、低温储存食品的原理都是降低呼吸速率,高温杀死细菌的原理是使蛋白质变性,D 错误。
      故选 D。
      11. 如图表示光合作用过程,①②代表结构,a、b、c 代表物质,下列叙述正确的是( )
      A. H2O 分解时产生的电子可用于形成还原型辅酶Ⅰ
      B. CO2 以协助扩散的方式通过叶绿体的双层膜
      C. 放射性 14C 出现的先后顺序为 14CO2→a→b→c
      D. 若光照强度适当增强,短时间内 b 含量将下降
      【答案】D
      【解析】
      【分析】分析图可知:①为叶绿体基粒,②为叶绿体基质,a 代表 C5,b 代表 C3,c 代表有机物。
      第 7页/共 22页
      (北京)股份有限公司
      【详解】A 、水分解时产生的电子可用于形成 NADPH,是还原型辅酶Ⅱ,A 错误;
      B 、二氧化碳以自由扩散的方式通过叶绿体的双层膜,B 错误;
      C、图中放射性 14C 出现的顺序为 14CO2→b(C3)→c 有机物和 a(C5)中,C 错误;
      D、若光照强度适当增强,光反应增强,产生的 NADPH 和 ATP 增多,C3 还原增加,短时间内 b(C3)含量
      将下降,D 正确。
      故选 D。
      12. 不同光照强度下,不同温度对某植物( CO₂吸收速率的影响如图。
      下列叙述错误的是( )
      A. 在图中两个 CP 点处,此时植物均不能进行光合作用
      B. 图中 M 点处,此时有机物的积累速率能够达到最大
      C. 高光强下,M 点左侧 CO₂吸收速率升高与光合酶活性增强相关
      D. 低光强下,CO₂吸收速率随叶温升高而下降的原因是细胞呼吸速率上升
      【答案】A
      【解析】
      【分析】本实验研究在两种光照强度下,不同温度对某植物 CO2 吸收速率的影响,自变量为光照强度和温
      度,因变量为 CO2 吸收速率。
      【详解】A、CP 点代表呼吸速率等于光合速率,植物可以进行光合作用,A 错误;
      B、图中 M 点处 CO2 吸收速率最大,即净光合速率最大,也就是光合速率与呼吸速率的差值最大,此时有
      机物的积累速率能够达到最大,B 正确;
      C、在高光强下,M 点左侧 CO2 吸收速率升高主要原因是光合酶的活性增强,C 正确;
      D、CO2 吸收速率代表净光合速率,低光强下,CO2 吸收速率随叶温升高而下降的原因是呼吸速率上升,需
      要从外界吸收的 CO2 减少,D 正确。
      故选 A。
      第 8页/共 22页
      (北京)股份有限公司
      13. 细胞周期是一个细胞能分裂成两个子细胞并由独特的细胞周期调控系统指导的一系列事件。下列有可能
      发生在同一时期的事件是( )
      A. 着丝粒分裂和核 DNA 数目加倍
      B. 中心粒倍增和染色单体形成
      C. DNA 复制和染色体数加倍
      D. 赤道板出现和细胞板形成
      【答案】B
      【解析】
      【分析】有丝分裂过程:
      (2)前期:核膜、核仁逐渐解体消失,出现纺锤体和染色体;
      (3)中期:染色体形态固定、数目清晰;
      (4)后期:着丝点分裂,姐妹染色单体分开成为染色体,并均匀地移向两极;
      (5)末期:核膜、核仁重建、纺锤体和染色体消失。
      【详解】A、着丝粒的分裂发生在后期,核 DNA 数目由于 DNA 复制而加倍,发生在间期,A 错误;
      B、染色单体的形成和中心粒倍增都发生在间期,B 正确;
      C、DNA 复制发生在间期,染色体数随着着丝粒的分裂而加倍,发生在后期,C 错误;
      D、赤道板是一个假想结构,不会出现,细胞板的形成发生在末期,D 错误。
      故选 B。
      14. 用不同浓度的药物 X 处理洋葱根尖一段时间后,分别制片观察分生区细胞有丝分裂各个时期特点,并
      统计有丝分裂指数(有丝分裂指数(%)=分裂期细胞数/观察细胞数×100%),结果如图所示,相关叙述正
      确的是( )
      A. 装片制作流程是:解离→染色→漂洗→制片
      B. 先在低倍镜下找到呈长方形且排列紧密的分生区细胞后再转高倍镜观察
      C. 药物 X 浓度为 0 时的结果出现的原因是多数细胞没有进入细胞周期
      第 9页/共 22页
      (北京)股份有限公司
      D. 药物 X 能抑制根尖细胞有丝分裂,且随药物 X 浓度升高而抑制程度增大
      【答案】D
      【解析】
      【分析】1、在高等植物体内,有丝分裂常见于根尖、芽尖等分生区细胞。由于各个细胞的分裂是独立进行
      的,因此在同一分生组织中可以看到处于不同分裂时期的细胞。通过在高倍镜下观察各个时期细胞内染色
      体的存在状态,就可以判断这些细胞分别处于有丝分裂的哪个时期。染色体容易被碱性染料着色。
      2、装片制作的流程:解离→漂洗→染色→制片。解离的目的使组织中的细胞相互分离开来;漂洗的目的是
      洗去药液,防止解离过度;染色的目的是使染色体着色;制片的目的是:使细胞分散开来,有利于观察。
      【详解】A、装片制作流程是:解离→漂洗→染色→制片,A 错误;
      B、分生区细胞呈正方形且排列紧密,B 错误;
      C、药物 X 浓度为 0 时有丝分裂指数只有 9%,表明处于分裂期的细胞数少,即多数细胞处于分裂间期,C
      错误;
      D、由图可知,随着药物 X 浓度的增加,细胞有丝分裂指数减少,说明药物 X 抑制根尖分生区细胞有丝分
      裂,且随 X 浓度升高抑制程度增大,D 正确。
      故选 D。
      15. 人胚胎发育初期,手是球拍状的,随着胚胎发育的继续,出现彼此分开的五指。下列关于该发育过程的
      叙述,正确的是( )
      A. 体现细胞 全能性 B. 涉及细胞凋亡
      C. 不受遗传物质调控 D. 对个体生存不利
      【答案】B
      【解析】
      【分析】1、细胞分化是指在个体发育中,由一个或一种细胞增殖产生的后代,在形态,结构和生理功能上
      发生稳定性差异的过程。细胞分化的结果:使细胞的种类增多,功能趋于专门化。
      2、细胞凋亡是由基因决定的细胞编程序死亡的过程。细胞凋亡是生物体正常的生命历程,对生物体是有利
      的,而且细胞凋亡贯穿于整个生命历程。
      【详解】人胚胎发育初期,手是球拍状的,随着胚胎发育的继续,出现彼此分开的五指,该过程没有体现
      细胞的全能性,此现象是细胞的凋亡过程,细胞凋亡是由基因决定的细胞编程序死亡的过程。细胞凋亡是
      生物体正常的生命历程,对生物体是有利的,而且细胞凋亡贯穿于整个生命历程,B 正确,ACD 错误。
      故选 B。
      第 10页/共 22页
      (北京)股份有限公司
      二、多项选择题:本题共 5 小题,每小题 3 分,共 15 分。每小题给出的四个选项中,有两个
      或两个以上选项正确,全部选对的得 3 分,选对但不全的得 1 分,有选错的得 0 分。
      16. 下列关于染色体的叙述,正确的是( )
      A. 位于细胞核内
      B. 主要由 DNA 和蛋白质组成
      C. 容易被碱性染料染成深色
      D. 和染色质的组成、形态均不同
      【答案】ABC
      【解析】
      【分析】细胞核中有 DNA 和蛋白质紧密结合成的染色质,染色质是极细的丝状物,存在于细胞分裂间期,
      在细胞分裂期,染色质高度螺旋化,呈圆柱状或杆状,这时叫染色体;染色质和染色体是同一物质在不同
      时期的两种存在状态。
      【详解】A、染色体位于细胞核内,其主要由 DNA 和蛋白质组成,因此细胞核是遗传信息库,A 正确;
      B、染色体的主要组成成分是蛋白质和 DNA,B 正确;
      C、染色体是细胞核中容易被碱性染料染成深色的物质,如龙胆紫和醋酸洋红可将染色体染成深色,C 正确;
      D、染色体和染色质是同一物质在不同时期的两种存在形式,组成是相同,D 错误。
      故选 ABC。
      17. 下图为植物细胞膜中 H⁺-ATP酶将细胞质中的 H⁺转运到膜外的示意图。下列叙述错误的是( )
      A. H⁺转运过程中 H⁺-ATP酶会发生构象改变
      B. 该转运可使膜两侧 H⁺维持一定的浓度差
      C. 抑制细胞呼吸会影响 H⁺的转运速率
      D. 细胞线粒体内膜上会发生图示过程合成 ATP
      【答案】D
      【解析】
      【分析】题图分析:H+逆浓度梯度运输,且需要消耗能量,该过程为主动转运;在此过程中 H+-ATP 酶兼
      有载体蛋白和 ATP 水解酶的功能。
      第 11页/共 22页
      (北京)股份有限公司
      【详解】A、主动转运过程中 H+-ATP 酶作为载体蛋白,会发生构象改变,协助物质运输,A 正确;
      B、该转运方式为主动转运,主动转运的结果是使膜两侧 H+维持一定的浓度差,B 正确;
      C、H+的转运方式主动转运,需要载体蛋白的协助,同时需要能量,抑制细胞呼吸会影响细胞的能量供应,
      进而影响 H+的转运速率,C 正确;
      D、图示过程是消耗 ATP 的过程,而线粒体内膜的电子传递链最终会生成 ATP,不会发生图示过程,D 错
      误。
      故选 D
      18. 研究发现,姜黄素对缺血性脑损伤具有保护作用。为探究姜黄素在脑缺血中对线粒体的影响,相关实验
      结果如图所示。下列说法错误的是( )
      A. 线粒体能直接水解葡萄糖为大脑供能
      B. 假手术组和缺血组都是对照组
      C. 缺血组线粒体数量减少可能是由于线粒体被降解导致
      D. 实验结果表明低剂量姜黄素比高剂量更明显提高缺血细胞内线粒体数量
      【答案】A
      【解析】
      【分析】据题意可知,本实验目的是探究姜黄素在脑缺血中对线粒体的影响,自变量为是否含有姜黄素及
      姜黄素浓度,因变量为线粒体数量,实验结果表明姜黄素能明显提高缺血细胞内线粒体数量,且高剂量姜
      黄素组的效果更显著。
      【详解】A、葡萄糖需要在细胞质基质中分解形成丙酮酸,然后才能进入线粒体内继续氧化分解,为大脑供
      能,线粒体不能直接利用葡萄糖,A 错误;
      B、本实验目的是探究姜黄素在脑缺血中对线粒体的影响,自变量为是否含有姜黄素及姜黄素浓度,假手术
      组和缺血组都是对照组,B 正确;
      C、缺血组线粒体数量减少可能是由于线粒体被降解导致,也可能是由于线粒体合成减少导致,C 正确;
      第 12页/共 22页
      (北京)股份有限公司
      D、据图可知,与缺血组相比,低剂量姜黄素组和高剂量姜黄素组线粒体数量都增加,且高剂量姜黄素组的
      效果更显著,D 正确。
      故选 A。
      19. 如图表示在实验室条件下,花生和田七两种植物在不同光照强度下 O2 释放量的变化情况。据图分析,
      下列说法错误的是( )
      A. 光照强度为 a 时,田七叶肉细胞内产生 ATP 的场所是线粒体、细胞质基质
      B. 光照强度为 c 时,花生与田七的真正光合速率相等
      C. 适当增大环境中 CO2 浓度,b、d 均会右移
      D. 通过比较两条曲线可知,花生比田七更适合生长在弱光照环境中
      【答案】ABD
      【解析】
      【分析】题图分析:光照强度为 0 时,植物只进行呼吸作用,据图可知,花生的呼吸作用强度大于田七的
      呼吸强度;在一定范围内,随着光照强度的增加,两种植物的光合速率均有所增加,但达到一定程度后,
      不再随光照强度的增加而增加。
      【详解】A、光照强度为 a 时,是田七的光补偿点,此时该植物的光合速率=呼吸速率,此时田七叶肉细胞
      内产生 ATP 的场所是线粒体、细胞质基质和叶绿体,A 错误;
      B、光照强度为 c 时,两种植物的净光合速率相同,但据图可知,花生的呼吸作用强度>田七的呼吸强度,
      故花生的真正光合速率大于田七的真正光合速率,B 错误;
      C、b 点为田七的光饱和点,d 点为花生的光饱和点,若增大环境中的二氧化碳浓度,田七和花生的光合速
      率会增大,光饱和点都会右移,C 正确;
      D、通过比较两条曲线可知,花生的光补偿点和光饱和点都更大,故田七更适合生长在弱光照环境中,D 错
      误。
      故选 ABD。
      第 13页/共 22页
      (北京)股份有限公司
      20. 关于下图说法错误的是( )
      A. 过程①会形成细胞板,将一个细胞分 两个子细胞
      B. 过程④产生不同形态的组织细胞,是基因选择性表达的结果
      C. 过程①、②、③、④依次使细胞的全能性逐渐增加
      D. ④过程后,细胞核内遗传物质通常会发生改变
      【答案】ACD
      【解析】
      【分析】图示分析,①②③为细胞分裂,④为细胞分化。
      【详解】A、图示为动物细胞,动物细胞分裂不会形成细胞板,植物细胞分裂形成细胞板,A 错误;
      B、过程④产生不同形态的组织细胞,过程④为细胞分化,细胞分化是基因选择性表达的结果,B 正确;
      C、随着受精卵的分裂,细胞分化程度越高,细胞全能性越低,C 错误;
      D、④为细胞分化,细胞核内遗传物质不变,D 错误。
      故选 ACD。
      三、非选择题:本题包括 5 小题,共 55 分。
      21. 牛胰核糖核酸酶 A(RNaseA)是催化 RNA 水解的酶,该酶由 124 个氨基酸形成的一条肽链构成。在天
      然的 RNaseA 溶液中加入适量变性剂尿素和还原剂β-巯基乙醇时该酶变性失活,将尿素和β-巯基乙醇透析除
      去,该酶活性及其他一系列性质均可恢复到与天然酶一样。
      注:两个巯基可形成一个二硫键,即—SH+—SH→—S—S—+2H。
      (1)RNaseA 是先在核糖体上通过氨基酸________形成肽链,再经_________后进一步折叠成为具有特定三
      第 14页/共 22页
      (北京)股份有限公司
      维结构的生物大分子。
      (2)图中巯基位于氨基酸的________基上,RNaseA 经尿素和还原剂β-巯基乙醇处理后,游离的氨基增加
      了______个。
      (3)用双缩脲试剂__________(填“能”或“不能”)鉴定 RNaseA 变性和复性 发生;若用相关酶将
      RNaseA 彻底水解成氨基酸,其分子量增加了______。
      (4)据图可知,RNaseA 变性是因为尿素和还原剂β-巯基乙醇破坏氢键和________;变性前后,氨基酸数
      目和种类没有改变,但蛋白质的功能却不同的原因可能是因为________。
      【答案】(1) ①. 脱水缩合 ②. 加工
      (2) ①. R 基 ②. 0
      (3) ①. 不能 ②. 2222
      (4) ①. 二硫键##—S—S— ②. 肽链的盘曲折叠方式及形成的空间结构不同
      【解析】
      【分析】1、氨基酸在核糖体中通过脱水缩合形成多肽链,而脱水缩合是指一个氨基酸分子的羧基
      (-COOH )和另一个氨基酸分子的氨基(-NH2)相连接,同时脱出一分子水的过程;连接两个氨基酸的化
      学键是肽键,其结构式是-CO-NH-;氨基酸形成多肽过程中的相关计算:肽键数=脱去水分子数=氨基酸数
      一肽链数,游离氨基或羧基数=肽链数+R 基中含有的氨基或羧基数,至少含有的游离氨基或羧基数=肽链数;
      2、蛋白质结构多样性的直接原因:构成蛋白质的氨基酸的种类、数目、排列顺序和肽链的空间结构千差万
      别。
      【小问 1 详解】
      核糖体是蛋白质的合成场所,RNaseA 是先在核糖体上通过氨基酸脱水缩合形成肽链,再经加工后进一步折
      叠成为具有特定三维结构的生物大分子;
      【小问 2 详解】
      由题意可知,图中巯基位于氨基酸的 R 基上,RNaseA 经尿素和还原剂β-巯基乙醇处理后只能使其变性失活,
      改变了蛋白质的空间结构,肽链的结构没有被破坏,因此游离的氨基没有增加;
      【小问 3 详解】
      RNaseA 变性和复性只能改变蛋白质的空间结构,肽链及肽键没有被破坏,与双缩脲试剂结合仍会显紫色,
      因此用双缩脲试剂不能鉴定 RNaseA 变性和复性的发生;若用相关酶将 RNaseA 彻底水解成氨基酸,增加了
      123 个水分子及 8 个氢原子,其分子量增加了 123×18+8×1=2222;
      【小问 4 详解】
      据图可知,RNaseA 变性是因为尿素和还原剂β-巯基乙醇破坏氢键和二硫键;变性前后,氨基酸数目和种类
      第 15页/共 22页
      (北京)股份有限公司
      没有改变,但蛋白质的功能却不同的原因可能是因为肽链的盘曲折叠方式及形成的空间结构不同。
      22. 蛋白质是构成细胞膜的重要成分之一,膜蛋白的种类和功能多种多样。请回答以下问题:
      (1)小肠上皮细胞面向肠腔侧形成很多微绒毛,以增加细胞膜上转运蛋白的数量,高效地吸收来自肠腔的
      葡萄糖等物质。小肠上皮细胞膜表面还存在水解二糖的膜蛋白,说明膜蛋白还具有_____功能。此外细胞膜
      表面还存在_____,其与细胞间的信息交流有关。
      注:甲:协同转运(间接提供能量的主动运输),乙:ATP 驱动泵(ATP 直接提供能量的主动运输)
      (2)如图 1 所示,常见的主动运输有甲、乙两种类型。图 2 所示,小肠上皮细胞膜上的 Na+—K+泵会将 Na
      +运输到肠腔,以维持肠腔中高浓度的 Na+。Na+运输到肠腔的方式是图 1 中
      ______(填“甲”或“乙”)类型的主动运输。在小肠腔面,当蛋白 S 将 Na+顺浓度梯度运输进入小肠上皮
      细胞时,葡萄糖与 Na+相伴随也进入细胞。小肠上皮细胞吸收葡萄糖的方式是图 1 中______(填“甲”或
      “乙”)类型的主动运输。
      (3)根据上述信息判断若 Na+—K+泵停止工作,小肠上皮细胞吸收葡萄糖的速率会______(填“升高”“不
      变”或“降低”),据图 2 分析,原因是______。
      (4)细胞膜允许某些物质通过,而阻止某些物质通过,这体现了细胞膜的什么功能______ ?胰岛素运出
      细胞的过程体现了细胞膜的什么结构特点_________?
      【答案】(1) ①. 催化 ②. 受体
      (2) ①. 乙 ②. 甲
      (3) ①. 降低 ②. 小肠上皮细胞内外 Na+浓度差降低,Na+提供的势能下降,葡萄糖进入细胞速率
      降低
      (4) ①. 控制物质进出细胞 ②. 具有一定的流动性
      第 16页/共 22页
      (北京)股份有限公司
      【解析】
      【分析】据图 1 分析:甲中三角形物质逆浓度梯度运输,属于主动运输,正方形顺浓度运输,需要转运蛋
      白的参与,属于协助扩散,其中三角形的主动运输并未消耗细胞代谢产生的 ATP,则其主动运输的能量来
      源于正方式顺浓度运输产生的势能;乙中正方形和圆形运输均需要转运蛋白协助和 ATP 功能,均属于主动
      运输。
      【小问 1 详解】
      生物体中的代谢离不开酶和能量的参与,小肠上皮细胞膜存在水解二糖的膜蛋白,说明这些膜蛋白具有催
      化作用;细胞膜上与细胞间信息交流有关的蛋白质是受体(糖蛋白)。
      【小问 2 详解】
      图 1 中,甲中三角形物质通过正方形顺浓度梯度运输产生的势能提供能量进行主动运输,乙中圆形物质和
      正方形物质均通过 ATP 水解供能进行主动运输。由图 2 可知,Na+—K+泵参与的 Na+运输需要消耗 ATP 水
      解提供的能量,属于图 1 中乙种运输方式;图 2 种小肠上皮细胞吸收葡萄糖的方向为逆浓度梯度,属于主
      动运输,但是图中显示该主动运输并未消耗 ATP,同时该种转运蛋白也在顺浓度运输 Na+,则该转运蛋白主
      动运输葡萄糖所需能量来源于顺浓度梯度运输 Na+产生的势能,属于图 1 中的甲种运输方式。
      【小问 3 详解】
      图中 Na+—K+泵可将细胞中的 Na+和 K+逆浓度运出细胞,可降低细胞中 Na+和 K+浓度,维持膜两侧 Na+、K
      +的浓度差,若 Na+—K+泵停止工作,细胞中 Na+、K+无法运出细胞,膜两侧浓度差变小,该细胞吸收葡萄
      糖的同时顺浓度梯度运输 Na+数减小,产生的势能减少,通过主动运输吸收葡萄糖的速率会降低。因此若
      Na+—K+泵停止工作,小肠上皮细胞吸收葡萄糖的速率会降低,原因是小肠上皮细胞内外 Na+浓度差降低,
      Na+提供的势能下降,葡萄糖进入细胞速率降低。
      【小问 4 详解】
      细胞需要的营养物质可以从外界进入细胞,细胞不需要的物质不容易进入细胞,即细胞膜允许某些物质通
      过,阻止某些物质通过,体现了细胞膜具有控制物质进出的功能;胰岛素属于分泌蛋白,细胞通过胞吐分
      泌,从高尔基体产生的囊泡运输至细胞膜,囊泡膜与细胞膜融合,同时分泌出其中包裹的胰岛素,体现了
      细胞膜具有一定流动性的结构特点。
      23. 枸杞为药食同源的植物,生产枸杞鲜果果汁过程中易发生酶促褐变,影响其外观、风味甚至导致营养损
      失。多酚氧化酶(PPO)可催化多酚类物质(无色)生成褐色醌类物质。请回答下列问题:
      (1)为了防止枸杞果汁发生褐变,应_____(填“升高”或“降低”)枸杞果实细胞中 PPO 的活性,酶活
      性是指_____。
      (2)将枸杞鲜果快速研磨,离心后得到多酚氧化酶(PPO)粗提取液,必须在低温下处理和保存的原因是_____。
      第 17页/共 22页
      (北京)股份有限公司
      (3)研究小组开展食品添加剂对多酚氧化酶(PPO)活性影响的实验,结果如下图所示。据图可知,两种
      食品添加剂均可_____多酚氧化酶(PPO)的相对酶活性,并选用_____作添加剂处理鲜枸杞效果更好。
      (4)短时(3min)高温处理也可抑制褐变,但高温会破坏果汁中某些营养成分。请你提出一种实验思路,
      探究既能有效防止褐变,又能保留营养成分的最佳温度:_____。
      【答案】(1) ①. 降低 ②. 酶对化学反应的催化效率
      (2)低温下酶的空间结构稳定,酶活性低,且在适宜温度下酶的活性可恢复
      (3) ①. 降低 ②. L-半胱氨酸
      (4)设置一系列高温的温度梯度,短时间处理后,分别测定 PPO 相对酶活性和某些营养成分的含量
      【解析】
      【分析】酶的特性:①高效性:催化效率比无机催化剂高许多。②专一性:每种酶只能催化一种或一类化合物的
      化学反应。③酶需要适宜的温度和 pH 值等条件:在最适宜的温度和 pH 下,酶的活性最高。温度和 pH 偏高和
      偏低,酶的活性都会明显降低。原因是过酸、过碱和高温,都能使酶分子结构遭到破坏而失去活性。
      【小问 1 详解】
      多酚氧化酶(PPO)可催化多酚类物质(无色)生成褐色醌类物质,为了防止枸杞果汁发生褐变,应降低枸
      杞果实细胞中 PPO 的活性。
      【小问 2 详解】
      PPO 酶的作用条件温和,过高温度能使酶空间结构发生改变导致失活,这种改变一般是是不可逆的,低温
      下酶的空间结构稳定,且在适宜温度下酶的活性可恢复,因此离心后得到 PPO 粗提取液,必须在低温下处
      理和保存。
      【小问 3 详解】
      据题意可知,本实验自变量为 L-半胱氨酸浓度和柠檬酸浓度,因变量为多酚氧化酶(PPO)的相对酶活性,
      据表可知添加两种食品添加剂后都比不添加时酶的活性下降,因此两种食品添加剂均可降低多酚氧化酶
      (PPO)的相对酶活性;且 L-半胱氨酸浓度处理时酶活性下降更多,更不易发生酶促褐变,因此选用 L-半
      第 18页/共 22页
      (北京)股份有限公司
      胱氨酸浓度作添加剂处理鲜枸杞效果更好。
      【小问 4 详解】
      探究既能有效防止褐变,又能保留营养成分的最佳温度,本实验自变量为温度,因变量为 PPO 相对酶活性
      和某些营养成分的含量,因此该实验思路为设置一系列高温的温度梯度,短时间处理后,分别测定 PPO 相
      对酶活性和某些营养成分的含量。
      24. 下图中甲、乙分别表示某种生物细胞有丝分裂过程中某一时期的模式图,丙表示有丝分裂过程中不同时
      期每条染色体上的 DNA 分子数目的变化,丁表示有丝分裂中不同时期染色体和核 DNA 数量的关系。据图
      回答相关问题:
      (1)图甲所示细胞中共有_______条染色体,______个 DNA 分子;图乙所示细胞中染色单体数为_____。
      (2)处于图丙中 B→C 段的是图______(甲/乙)所示细胞;完成图丙中 C→D 段变化的细胞分裂时期是
      _______期。
      (3)有丝分裂过程中不会出现图丁中_______所示的情况。
      (4)图丁中 b 可对应图丙中的________段;图丁中________可对应图丙中的 D 点以后。
      (5)图丁中 a,b,c 三个时期中有染色单体存在的是________。
      【答案】(1) ①. 4 ②. 8 ③. 0
      (2) ①. 甲 ②. 有丝分裂后
      (3)d (4) ①. BC ②. a、c
      (5)b
      【解析】
      【分析】图甲细胞中着丝点(粒)整齐的排列在赤道板上,染色体形态固定,数目清晰,为有丝分裂中期
      细胞。图乙中着丝点(粒)分裂,染色体数目加倍,为有丝分裂后期细胞。图丙中 AB 段由于间期 DNA 复
      制,每条染色体上的 DNA 分子数加倍;BC 段每条染色体上有两个 DNA 分子,处于有丝分裂的前期、中期;
      第 19页/共 22页
      (北京)股份有限公司
      CD 段发生的原因是着丝点(粒)分裂,每条染色体上的 DNA 分子数由 2 变为 1。图丁中 a 时期细胞中的
      染色体数与核 DNA 分子数均为 4N,是正常体细胞的 2 倍,说明发生了着丝点(粒)分裂,为有丝分裂后
      期;b 时期的染色体数:核 DNA 数=1:2,细胞中存在姐妹染色单体,为有丝分裂前期、中期;c 时期细胞
      中染色体数为 2N,且染色体数:核 DNA 数=1:1,处于有丝分裂末期;d 时期染色体数:核 DNA 数=2:1,
      为有丝分裂过程中不存在的错误数量关系。
      【小问 1 详解】
      图甲所示为有丝分裂中期细胞,细胞中清晰可见有 4 条染色体,每条染色体有 2 个个 DNA 分子,所以细胞
      中共有 8 个核 DNA 分子;图乙所示为有丝分裂后期细胞,细胞中着丝点(粒)分裂,染色体数目加倍,不
      存在染色单体。
      【小问 2 详解】
      处于图丙中 B→C 段细胞中每条染色体上有 2 个 DNA 分子,与图甲所示的有丝分裂中期细胞相符;图丙中
      C→D 段每条染色体上的 DNA 分子数由 2 变为 1,属于有丝分裂后期的变化。
      【小问 3 详解】
      图丁中 d 所示为细胞中染色体数:核 DNA 数=2:1,有丝分裂过程中不会出现。
      【小问 4 详解】
      图丁中 b 的染色体数:核 DNA 数=1:2,即每条染色体上有 2 个 DNA 分子,与图丙中的 BC 段对应;图
      丙中的 D 点以后每条染色体上的 DNA 分子数为 1,即染色体数:核 DNA 数=1:1,与图丁中 a、c 可对应。
      【小问 5 详解】
      细胞中有染色单体存在时,染色体数:核 DNA 数=1:2,图丁中 b 时期符合,故 b 时期中有染色单体存在。
      25. 小球藻是一种单细胞绿藻,光合作用旺盛,繁殖速度快,不但可以净化水源,还是水生动物的良好饲料。
      回答下列问题:
      (1)小球藻光合作用的光反应在叶绿体的______上进行,其上的光合色素可以吸收、传递并转化光能,同
      时形成产物 NADPH。NADPH 在暗反应中的作用是______。
      (2)在光照等适宜的条件下,利用 H218O 将小球藻置于锥形瓶中培养一段时间。
      ①18O 可以出现在 18O2、______(答出两点即可)等物质中。
      ②可能出现的实验现象及相关解释不合理的是______。
      A.锥形瓶侧壁可见气泡附着,主要是小球藻叶绿体产生的 O2
      B.培养液的 pH 略有升高,因为小球藻光合作用消耗了 CO2
      C.小球藻的有机物总量减少,因为光合作用消耗了有机物
      (3)为缓解能源危机,科研工作者希望从培养的小球藻内提取油脂,作为生产生物柴油的原料。他们将小
      第 20页/共 22页
      (北京)股份有限公司
      球藻用不同条件进行培养,并检测收获的干物质量及油脂含量,结果如图所示:
      注:+N 组的处理是在含氮培养液中培养 2 天,—N 组的处理是在缺氮培养液中培养 2 天
      ①据图分析,更适合小球藻进行油脂生产的培养条件是______,其优点是______(答出两点即可)。
      ②在氮胁迫条件下,小球藻会降低蛋白质、淀粉的合成,转而合成更多的油脂,请从元素组成和能量角度
      分析小球藻调整物质合成的意义______。
      【答案】(1) ①. 类囊体薄膜 ②. 作为还原剂参与化学反应,提供部分能量
      (2) ①. 空气中的 C18O2,小球藻合成的有机物等,空气中的 H218O ②. C
      (3) ①. 在缺氮培养液中培养 2 天 ②. 时间短、产量高、繁殖速度快、成本低 ③. 油脂不含
      氮元素,且储存能量高,有利于小球藻的代谢和生长
      【解析】
      【分析】1、光合作用的光反应阶段(场所是叶绿体的类囊体膜上):水的光解产生 NADPH 与氧气,以及
      ATP 的形成。
      2、光合作用的暗反应阶段(场所是叶绿体的基质中):CO2 被 C5 固定形成 C3,C3 在光反应提供的 ATP 和
      NADPH 的作用下还原生成糖类等有机物。
      【小问 1 详解】
      光合作用的光反应发生的场所在叶绿体类囊体膜上,NADPH 在暗反应中的作用是作为还原剂参与化学反应,
      提供部分能量。
      【小问 2 详解】
      ①利用 H218O 对小球藻进行培养,首先植物通过蒸腾作用将 H218O 释放到空气中,同时 H218O 参与有氧呼
      吸的第二阶段产生 C18O2,C18O2 在进行暗反应合成含有 18O 的有机物。
      ②A、锥形瓶侧壁可见气泡附着,主要是小球藻叶绿体产生的 O2,A 正确;
      B、培养液的 pH 略有升高,因为小球藻光合作用的暗反应消耗了 CO2,B 正确;
      C、光合作用合成有机物,C 错误。
      第 21页/共 22页
      (北京)股份有限公司
      故选 C。
      【小问 3 详解】
      ①据图可知,更适合对小球藻进行油脂生产的培养条件是在缺氮培养液中培养 2 天,其优点是时间短、产
      量高、成本低。②在氮胁迫条件下,小球藻会降低蛋白质、淀粉的合成,转而合成更多的油脂,从元素组
      成和能量角度分析,小球藻调整物质合成的意义是油脂不含氮元素,且储存能量高,有利于小球藻的代谢
      和生长。
      第 22页/共 22页

      相关试卷 更多

      资料下载及使用帮助
      版权申诉
      • 1.电子资料成功下载后不支持退换,如发现资料有内容错误问题请联系客服,如若属实,我们会补偿您的损失
      • 2.压缩包下载后请先用软件解压,再使用对应软件打开;软件版本较低时请及时更新
      • 3.资料下载成功后可在60天以内免费重复下载
      版权申诉
      若您为此资料的原创作者,认为该资料内容侵犯了您的知识产权,请扫码添加我们的相关工作人员,我们尽可能的保护您的合法权益。
      入驻教习网,可获得资源免费推广曝光,还可获得多重现金奖励,申请 精品资源制作, 工作室入驻。
      版权申诉二维码
      期末专区
      • 精品推荐
      • 所属专辑204份
      欢迎来到教习网
      • 900万优选资源,让备课更轻松
      • 600万优选试题,支持自由组卷
      • 高质量可编辑,日均更新2000+
      • 百万教师选择,专业更值得信赖
      微信扫码注册
      手机号注册
      手机号码

      手机号格式错误

      手机验证码 获取验证码 获取验证码

      手机验证码已经成功发送,5分钟内有效

      设置密码

      6-20个字符,数字、字母或符号

      注册即视为同意教习网「注册协议」「隐私条款」
      QQ注册
      手机号注册
      微信注册

      注册成功

      返回
      顶部
      学业水平 高考一轮 高考二轮 高考真题 精选专题 初中月考 教师福利
      添加客服微信 获取1对1服务
      微信扫描添加客服
      Baidu
      map