若您为此资料的原创作者,认为该资料内容侵犯了您的知识产权,请扫码添加我们的相关工作人员,我们尽可能的保护您的合法权益。
还剩5页未读,
继续阅读
所属成套资源:河南省2026届高三上学期11月联考试题
成套系列资料,整套一键下载
河南省2026届高三上学期11月联考试题 生物 PDF版含解析
展开
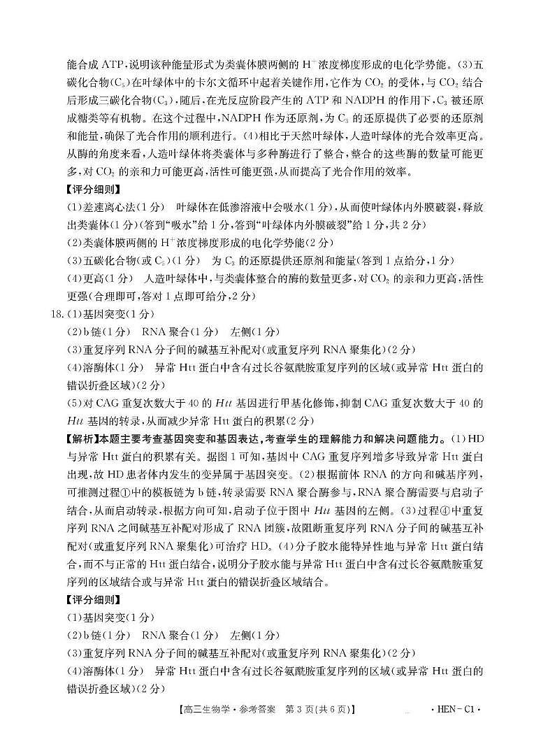
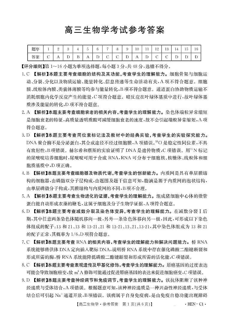
这是一份河南省2026届高三上学期11月联考试题 生物 PDF版含解析,文件包含河南省2026届高三上学期11月联考HEN生物pdf、河南省2026届高三上学期11月联考HEN生物答案pdf等2份试卷配套教学资源,其中试卷共14页, 欢迎下载使用。
相关试卷
江西省2026届高三上学期11月联考试题 生物 PDF版含解析:
这是一份江西省2026届高三上学期11月联考试题 生物 PDF版含解析,文件包含江西省2026届高三上学期11月联考JX生物答案pdf、江西省2026届高三上学期11月联考JX生物pdf等2份试卷配套教学资源,其中试卷共10页, 欢迎下载使用。
河南省2026届高三上学期11月联考生物试卷(PDF版附解析):
这是一份河南省2026届高三上学期11月联考生物试卷(PDF版附解析),文件包含河南省2026届高三上学期11月联考HEN生物pdf、河南省2026届高三上学期11月联考HEN生物答案pdf等2份试卷配套教学资源,其中试卷共14页, 欢迎下载使用。
河南省部分示范性高中2024_2025学年高三生物上学期11月期中联考试题含解析:
这是一份河南省部分示范性高中2024_2025学年高三生物上学期11月期中联考试题含解析,共13页。试卷主要包含了液泡是植物细胞中储存的主要场所,细胞周期包括分裂间期和分裂期等内容,欢迎下载使用。
相关试卷 更多
资料下载及使用帮助
版权申诉
- 1.电子资料成功下载后不支持退换,如发现资料有内容错误问题请联系客服,如若属实,我们会补偿您的损失
- 2.压缩包下载后请先用软件解压,再使用对应软件打开;软件版本较低时请及时更新
- 3.资料下载成功后可在60天以内免费重复下载
版权申诉
免费领取教师福利

