


湖北省2025-2026学年高二上学期11月期中考试地理试卷
展开 这是一份湖北省2025-2026学年高二上学期11月期中考试地理试卷,共18页。试卷主要包含了答题前,请将自己的姓名,选择题的作答,非选择题作答,考试结束后,请将答题卡上交等内容,欢迎下载使用。
注意事项:
湖北省部分高中 2025—2026 学年上学期期中联考
高二地理试题
本试卷共 6 页,全卷满分 100 分,考试用时 75 分钟。
★祝考试顺利★
1、答题前,请将自己的姓名、准考证号、考场号、座位号填写在试卷和答题卡上,并将准考证号条形码粘贴在答题卡上的制定位置。
2、选择题的作答:每小题选出答案后,用 2B 铅笔把答题卡上对应题目的答案标号涂黑,写在试卷、草稿纸和答题卡上的非答题区域均无效。
3、非选择题作答:用黑色签字笔直接答在答题卡对应的答题区域内,写在试卷、草稿纸和答题卡上的非答题区域均无效。
4、考试结束后,请将答题卡上交。
一、单项选择题:(本题共 15 小题,每题只有一个选项。每题 3 分,共 45 分)
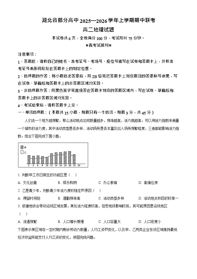
人们去一个地方越频繁,那么活动地点出现数量越多,频率越高,活力就越高。可以用活力指数来衡量一个城市的活力度,其中活动类型是否多样、活动场所是否丰富及出入场所频繁程度,三者都能影响活力指数。结合下图完成下面小题。
判断甲工作日限定的功能区是( )
A. 文化创意B. 娱乐购物C. 办公教育D. 高端住房
乙是青少年,判断青少年活力度较稳定的原因( )
A. 停留时间短B. 通勤频率高C. 活动类型多样D. 活动地点和目的较单一
修建地铁会带动沿线区域发展,某处活力程度较高,但受地铁影响较低,其可能原因是沿线地区
( )
A. 流通频繁B. 人口增长缓慢C. 人口容量大D. 人口密度小
下图表示某区域在一定时期内剩余劳动力数量,人均工资的变化,以及甲、乙两类企业在该区域维持最低经济效益所能支付人均工资的变化,读图完成问题。
由图中可以推断,该区域( )
T0 年工业基础雄厚B. T0¯—T1 年吸引的工业企业类型最多
C. T1—T2 年经历产业结构调整D. T2 年以后工业生产衰退
甲、乙两类企业相比( )
甲类企业在该区域维持发展的时间更长
甲类企业趋向廉价劳动力区位
乙类企业进入该区域的时间更早
乙类企业产品的附加值较低
按照南非《全国运输总体规划(2005~2050)》,该国将建设 4 条国家级高速客运铁路,标号依次为 N1、 N2、N3 和 N4,线路覆盖的人口分别占全国总人口的 46.14%、36.71%、39.09%和 29.64%。其中,线路 N1、 N3 的优先建设级别最高。下图为“南非客运高铁建设规划示意图”。据此完成下面小题。
线路 N1、N3 的优先建设级别最高的共同原因是()
途经城市多B. 客运需求大
C. 辐射范围广D. 矿产资源多
推测线路 N2 的建成开通将极大促进沿线地区()
港区基础设施建设B. 各交通线等级提升
C. 第三产业发展D. 城市间的产业转移
在野外,我们可以利用太阳一标杆进行定向。标杆与地面垂直放置,把一块石头放在标杆影子的顶点 A
处,45 分钟后,标杆影子的顶点移到 B 点时再放一块石头(如下图)。据此完成下面小题。
太阳一标杆定向的原理是()
一天中,太阳在天空中的运动方向是自西向东
一年中,太阳在天空中的运动方向是南北往返
一年中,地球的运动方向是自西向东
一天中,地球的运动方向是自西向东
∠AOB 角度约为()
A. 8°B. 11°C. 15°D. 30°
如图是位于 30°N 附近的 N 城全年中 Z 值变化曲线图(设昼长 X 小时,夜长 Y 小时,X-Y=Z)。读图回答下列问题。
太阳直射赤道的日期是()
①②③B. ①③⑤
C. ②③④D. ②④⑤
②至③期间,南昌昼夜长短情况是()
昼长夜短,昼渐短B. 昼长夜短,昼渐长
C. 昼短夜长,昼渐短D. 昼短夜长,昼渐长
下图示意我国局部地区的桃花初始观赏日期分布。据此完成下面小题。
影响图中桃花初始观赏日期差异的主要因素是()
A. 热量B. 降水C. 光照D. 海拔
与 N 地相比,M 地桃花初始观赏日期较早的主要原因是()
离海洋较远,增温快B. 冷空气被阻,气温较高
C. 海拔较低,热量充足D. 云层较厚,降水量较多
夷平面是指各种夷平作用形成的倾斜度为 1‰~2‰的陆地平面,有准平原、山麓平原等类型。夷平作用是外力作用于起伏的地表,使其削高填洼逐渐变为平面的作用。西秦岭位于甘肃省东南部黄土高原和青藏高原过渡地带,地质时期气候温暖,夷平作用显著。下图为我国西秦岭及周边夷平面地形剖面图。据此完成下面小题。
推测西秦岭夷平过程的主要外力作用是()
A. 风力侵蚀B. 流水侵蚀C. 冰川侵蚀D. 流水溶蚀
在西秦岭每次进行大规模夷平作用的时期,该地区()
A. 以海退为主B. 以海侵为主C. 地壳相对活跃D. 地壳相对稳定
二、非选择题:(共 55 分)
阅读图文资料,完成下列要求。
最新考古调查结果表明,山西高原龙山时期(约为公元前 2900 年至公元前 1800 年)的农业经济是以种植粟(小米)和黍(黄米)为主的早作农业,单产低。该时期不同区域农作物结构存在一定差异。随着水稻种植技术的传播,涑水流域率先引进水稻。下图分别示意山西高原植物考古区域和遗址位置图及山西高原各区域出土农作物种子的数量百分比图。
根据图文信息推测龙山时期黍的生长习性。
分析与滹沱河上游、蔚汾河流域相比,涑水流域率先引进水稻的原因。
与龙山时期以粟、黍为主的农业相比,山西现代农业则以小麦、玉米为主,试分析原因。
阅读材料,完成下列要求。
2023 年 7 月 12~17 日,受低气压“贝恩德”影响,德国西部和西南部地区出现强降雨,造成洪涝、山体滑坡,此前德国常年风调雨顺。德国气象局发言人说:“我们已经有 100 年没有见过这么大的降雨了。”世界气象组织秘书长表示,气候变化是 2023 年夏季席卷西欧地区的暴雨和洪水的根本原因,全球气候变化会导致高压或低压系统在某地停留时间更长。下图为德国局部地区地图。
简述影响该区域的主要风带的形成过程。
从地理位置和大气环流角度,分析德国西部地区常年风调雨顺的原因。
影响该区域的主要风带的强弱会有明显的季节变化,说明其变化特点并说明理由。
阅读图文资料,完成下列要求。
山地垂直带内部的分异规律,日益为地理学研究所重视。在山地苔原带,植物多样性存在随海拔升高呈单峰变化的规律:在山地苔原带下部,少数植物种类通过种间竞争获得优势,植物多样性较低;随着海拔升 高,环境压力变大,种间竞争减弱,植物多样性升高;在更高海拔区域,适宜生存的植物种类减少。地理科考队调查某山峰的苔原带(海拔 2000~2600 米)时发现,该苔原带部分地区存在干扰,导致优势植物数量减少,植物多样性异常;阴、阳坡降水量与坡度差别不大,但植物多样性差异显著。
(1)确定该苔原带遭受干扰的坡向和部位,以及干扰强度的垂直分布特征。
(2)判断在未遭受干扰时,阴坡与阳坡苔原带植物多样性的差异,并说明判断依据。 (3)分析与阴坡相比,苔原带阳坡地表温度和湿度的特点及产生原因。
(4)说明从 2300 米至 2600 米,阴、阳坡植物多样性差异逐渐缩小的原因。
注意事项:
湖北省部分高中 2025—2026 学年上学期期中联考
高二地理试题
本试卷共 6 页,全卷满分 100 分,考试用时 75 分钟。
★祝考试顺利★
1、答题前,请将自己的姓名、准考证号、考场号、座位号填写在试卷和答题卡上,并将准考证号条形码粘贴在答题卡上的制定位置。
2、选择题的作答:每小题选出答案后,用 2B 铅笔把答题卡上对应题目的答案标号涂黑,写在试卷、草稿纸和答题卡上的非答题区域均无效。
3、非选择题作答:用黑色签字笔直接答在答题卡对应的答题区域内,写在试卷、草稿纸和答题卡上的非答题区域均无效。
4、考试结束后,请将答题卡上交。
一、单项选择题:(本题共 15 小题,每题只有一个选项。每题 3 分,共 45 分)
人们去一个地方越频繁,那么活动地点出现数量越多,频率越高,活力就越高。可以用活力指数来衡量一个城市的活力度,其中活动类型是否多样、活动场所是否丰富及出入场所频繁程度,三者都能影响活力指数。结合下图完成下面小题。
判断甲工作日限定的功能区是( )
A. 文化创意B. 娱乐购物C. 办公教育D. 高端住房
乙是青少年,判断青少年活力度较稳定的原因( )
A. 停留时间短B. 通勤频率高C. 活动类型多样D. 活动地点和目的较单一
修建地铁会带动沿线区域发展,某处活力程度较高,但受地铁影响较低,其可能原因是沿线地区
(
)
A. 流通频繁
【答案】1. B
【解析】
2. D
B. 人口增长缓慢C. 人口容量大D. 人口密度小
3. D
【1 题详解】
由图可知,甲在 18:00—20:00 活力指数最高,18:00 为下班以后,故该区可能为娱乐购物场所,B 正确;文化创意、办公教育应在上班时间活力指数较高,AC 错误;高端住房属于少数消费群体,数量少,人员出入频繁低,活力指数不高,D 错误。故选 B。
【2 题详解】
青少年在社交方面较少,主要活动场所为学校,在学校停留时间长,通勤率低,活动目的比较单一,以学校为主,因此活力较稳定,D 正确,ABC 错误。故选 D。
【3 题详解】
流通频繁,对交通运输需求较大,地铁对其影响大,A 错误;人口容量大、人口增长速度与地铁影响高低关系不大,BC 错误;地铁的主要作用是缓解城市交通压力,提高运输效率,而这一切都是基于大量的人口流动,如果沿线地区的人口密度小,地铁的客流量就会受限,进而降低了其对地区发展的影响,D 正 确。故选 D。
【点睛】地铁对城市发展的影响显著,主要体现在提升城市交通效率,缓解地面交通拥堵;促进沿线区域经济发展,带动商业、住宅等产业繁荣;优化城市空间布局,引导人口流动与分布;同时,地铁的建设也有助于提升城市形象,增强城市活力和竞争力。
下图表示某区域在一定时期内剩余劳动力数量,人均工资的变化,以及甲、乙两类企业在该区域维持最低经济效益所能支付人均工资的变化,读图完成问题。
由图中可以推断,该区域()
T0 年工业基础雄厚B. T0¯—T1 年吸引的工业企业类型最多
C. T1—T2 年经历产业结构调整D. T2 年以后工业生产衰退
甲、乙两类企业相比()
甲类企业在该区域维持发展的时间更长
甲类企业趋向廉价劳动力区位
乙类企业进入该区域的时间更早
乙类企业产品的附加值较低
【答案】4. C5. B
【解析】
【4 题详解】
由图中可以推断,该区域剩余劳动力不断减少,人均工资不断增加,甲、乙两类企业在该区域维持最低经济效益所能支付人均工资也在不断增加,T0 年该区域大量剩余劳动力,甲、乙两类企业在该区域维持最低经济效益所能支付人均工资也最低,说明工业基础薄弱,T0¯-T1 年人均工资处于较低水平,说明工业企业以劳动密集企业为主,T1—T2 年,甲类企业在该区域维持最低经济效益所能支付人均工资低于实际人均工资,实际人均工资快速上升,则说明甲类企业面临被淘汰,该区域企业经历产业结构调整,T2 年以后实际人均工资趋于稳定,且低于乙类企业在该区域维持最低经济效益所能支付人均工资,产业结构调整完成,工业生产没有衰退。所以选 C。
【5 题详解】
根据上题可知,乙类企业在该区域维持发展的时间更长,甲类企业在该区域维持最低经济效益所能支付人均工资低于乙类企业,甲类企业趋向廉价劳动力区位,乙类企业产品的附加值较高,进入该区域的时间早晚不能确定。所以选 B。
按照南非《全国运输总体规划(2005~2050)》,该国将建设 4 条国家级高速客运铁路,标号依次为 N1、 N2、N3 和 N4,线路覆盖的人口分别占全国总人口的 46.14%、36.71%、39.09%和 29.64%。其中,线路 N1、 N3 的优先建设级别最高。下图为“南非客运高铁建设规划示意图”。据此完成下面小题。
线路 N1、N3的优先建设级别最高的共同原因是()
根据所学知识,线路 N1、N3 覆盖的人口占全国总人口的比例分别为 46.14%、39.09%,再结合高速铁路的客运属性,推断线路 N1、N3 的优先建设级别最高的共同原因是沿线人口众多,客运需求大,途经城市 多、 辐射范围广、 矿产资源多不是线路 N1、N3 的优先建设级别最高的共同原因,B 正确、ACD 错误;故选 B。
【7 题详解】
根据所学知识,人口流动增强,会使沿线服务业需求增加,有利于促进沿线地区第三产业发展,C 正确; N2 是一条沿海岸线分布的高速客运铁路,有利于促进人口流动,沿海港区主要以货运为主,N2 的建设对港区基础设施建设影响不大,A 错误;与 N2 有交会且形成交通体系的交通线等级可能会提升,而不是所有交通线等级提升,B 错误;产业转移多与市场、劳动力、技术等有关,交通不是决定因素,D 错误;故选 C。
【点睛】交通运输线区位因素的分析思路:(1)社会经济因素:交通运输线建设的首要因素,主要包括合理布局交通网;缓解交通运输压力;加快资源开发;促进沿线经济发展;提高人民生活水平;增强社会稳 定,加强民族团结,巩固国防;带动相关产业的发展,如旅游业;(2)自然因素:地质、地貌、气候、水
文、自然灾害等因素影响线路的选择和走向,要趋利避害,减小工程量,如尽量选择平原或河谷地形,避开陡坡、断层、沼泽等不利地形;(3)科学技术因素:科学技术是保障,可以克服不利自然条件的制约。
在野外,我们可以利用太阳一标杆进行定向。标杆与地面垂直放置,把一块石头放在标杆影子的顶点 A
处,45 分钟后,标杆影子的顶点移到 B 点时再放一块石头(如下图)。据此完成下面小题。
A. 途经城市多
B.
客运需求大
C. 辐射范围广
D.
矿产资源多
7. 推测线路 N2 的建成开通将极大促进沿线地区(
)
A. 港区基础设施建设
B.
各交通线等级提升
C. 第三产业发展
D.
城市间的产业转移
【答案】6. B7. C
【解析】
【6 题详解】
太阳一标杆定向的原理是()
一天中,太阳在天空中的运动方向是自西向东
一年中,太阳在天空中的运动方向是南北往返
一年中,地球的运动方向是自西向东
一天中,地球的运动方向是自西向东
∠AOB 角度约为()
A. 8°B. 11°C. 15°D. 30°
【答案】8 D9. B
【解析】
【8 题详解】
由于地球自转方向是自西向东,所以太阳周日视运动的方向是自东向西,因此一天中的日影在地面移动方向是自西向东的。故 D 正确,ABC 错误。应选 D。
【9 题详解】
由题意可知标杆影子移动的速度与太阳视运动速度相同,太阳视运动速度与地球自转运动速度相同,依据地球的自转速度(除极点外)每小时 15°,也就是 1°∕4 分钟。45 分钟相差 11°多一点。故∠AOB 角度约为 11°。故 B 正确,ACD 错误。应选 B。
【点睛】由于影子的方位和太阳的方位相反,我们观测到的太阳视运动的方向总体上是自东向西的,因而影子的移动方向是相反的,即为自西向东。
如图是位于 30°N 附近的 N 城全年中 Z 值变化曲线图(设昼长 X 小时,夜长 Y 小时,X-Y=Z)。读图回答下列问题。
太阳直射赤道的日期是()
①②③B. ①③⑤
C. ②③④D. ②④⑤
②至③期间,南昌昼夜长短情况是()
昼长夜短,昼渐短B. 昼长夜短,昼渐长
C. 昼短夜长,昼渐短D. 昼短夜长,昼渐长
【答案】10. B11. A
【解析】
【10 题详解】
昼长 X 小时,夜长 Y 小时,X-Y=Z,Z=0 时,即昼夜等长,太阳直射赤道。①③⑤Z=0,读图可知日期是
①③⑤,B 对。②Z 大于 0,昼长夜短,④小于 0,昼短夜长,昼夜不等长,直射点不在赤道,A、C、D 错。
【11 题详解】
根据 Z 值曲线,②至③期间,Z 大于 0 且 Z 变小至 0,南昌昼夜长短情况是昼长夜短,昼渐短,由昼最长夜最短,到昼夜等长,A 对。B、C、D 错。
下图示意我国局部地区的桃花初始观赏日期分布。据此完成下面小题。
影响图中桃花初始观赏日期差异的主要因素是()
A. 热量B. 降水C. 光照D. 海拔
与 N 地相比,M 地桃花初始观赏日期较早的主要原因是()
离海洋较远,增温快B. 冷空气被阻,气温较高
C. 海拔较低,热量充足D. 云层较厚,降水量较多
【答案】12. A13. B
【解析】
【12 题详解】
从图中桃花初始观赏日期等值线可以看出,福建沿海地区 3 月 10 日、浙江东部 3 月 15 日、江苏东部 3 月 20 日、江苏北部 3 月 25 日左右。等值线大致呈现由南向北日期延后的分布规律,与纬度分布规律大体一致。故其观赏日期差异的主要因素为热量因素,A 选项正确,故选 A。
【13 题详解】
图中 M 地位于四川省东部,主要位于四川盆地内,N 地位于安徽省南部。从桃花初始观赏日期来看, M地观赏时间为 3 月 10 日至 3 月 15 日之间,N 地观赏日期为 3 月 20 日至 3 月 25 日之间。从纬度位置看,二者纬度接近,但观赏日期 M 地比 N 地早许多。二者都不是沿海地区,与距海远近关系并不大,A 选项错误。四川盆地周围高山环绕,冷空气难以入内,盆地内部气温较高,桃花开放时间较早,B 选项正确。 M 地位于地势第二阶梯,N 位于地势第三阶梯, M 地的海拔不一定比 N 地海拔低,C 选项错误。桃花开放主要受热量因素影响,与降水关系并不大,D 选项错误。故选 B。
【点睛】影响气温的因素:a.纬度高低(决定因素)。具体影响:太阳高度、昼长、太阳辐射量、气温日较差,年较差(低纬度地区气温日、年较差小于高纬度地区);b.地形地势。阴坡阳坡,海拔高度;c.海陆位 置。距海远近,大陆性与海洋性;d.洋流。(暖流:增温增湿;寒流:降温减湿);e.大气环流和天气状况。 (云雨多的地方气温日、年较差小于云雨少的地方);f.下垫面:地面反射率(冰雪反射率大,气温低);绿地气温日、年较差小于裸地。
夷平面是指各种夷平作用形成的倾斜度为 1‰~2‰的陆地平面,有准平原、山麓平原等类型。夷平作用是外力作用于起伏的地表,使其削高填洼逐渐变为平面的作用。西秦岭位于甘肃省东南部黄土高原和青藏高原过渡地带,地质时期气候温暖,夷平作用显著。下图为我国西秦岭及周边夷平面地形剖面图。据此完成下面小题。
推测西秦岭夷平过程的主要外力作用是()
A. 风力侵蚀B. 流水侵蚀C. 冰川侵蚀D. 流水溶蚀
在西秦岭每次进行大规模夷平作用的时期,该地区()
A. 以海退为主B. 以海侵为主C. 地壳相对活跃D. 地壳相对稳定
【答案】14. B15. D
【解析】
【14 题详解】
西秦岭位于我国季风区,且降水量较多,在夷平作用过程中主要受流水侵蚀作用影响,B 正确;风力侵蚀多为干旱地区的主要外力作用,A 错误;冰川侵蚀只存在于高纬或者高海拔地区,由图可知西秦岭夷平面海拔不足 3600 米,且位于温带地区,不符合冰川存在条件,C 错误;该地区不是石灰岩沉积地貌,流水溶蚀不是主要外力侵蚀作用,D 错误。故选 B。
【15 题详解】
西秦岭经过夷平作用形成夷平面,说明夷平时期已经为陆地,海退和海侵不明显,A、B 错误;从构造运动角度来看,地壳稳定时期,地面经过长期剥蚀一堆积夷平作用,形成准平原;之后地壳抬升时期,准平原受外力作用切割、破坏,准平原残留在山顶或山坡上,形成山顶面,由此可见,在西秦岭每次进行大规模夷平作用的时期,该地区处于地壳相对稳定期。C 错误,D 正确。故选 D。
【点睛】湿润地区主要的外力作用是流水作用,干旱地区主要的外力作用是风力作用,这两种外力作用普遍存在。冰蚀和水蚀作用只出现在特定地理环境下条件,普遍性不强。大规模夷平作用发生说明该时期地质作用主要为外力作用,内力作用不活跃,应处于地壳相对稳定期。
二、非选择题:(共 55 分)
阅读图文资料,完成下列要求。
最新考古调查结果表明,山西高原龙山时期(约为公元前 2900 年至公元前 1800 年)的农业经济是以种植粟(小米)和黍(黄米)为主的早作农业,单产低。该时期不同区域农作物结构存在一定差异。随着水稻种植技术的传播,涑水流域率先引进水稻。下图分别示意山西高原植物考古区域和遗址位置图及山西高原各区域出土农作物种子的数量百分比图。
根据图文信息推测龙山时期黍的生长习性。
分析与滹沱河上游、蔚汾河流域相比,涑水流域率先引进水稻的原因。
与龙山时期以粟、黍为主的农业相比,山西现代农业则以小麦、玉米为主,试分析原因。
【答案】(1)根据统计图可知,黍主要分布在滹沱河上游,该流域气温低,降水较少,土壤养分含量较少,反映出黍耐寒、耐旱、耐贫瘠的生长习性。
涑水流域热量条件较好,降水量较大,可满足水稻的生长需求;涑水流域地处山西南部,最先接受水稻种植技术的扩散。
人口增长,对粮食的需求量增大;黍、粟单产低;玉米可作为工业生产的原料,需求量大。
【解析】
【分析】本大题以图文结合为材料设置试题,涉及农业区位等相关内容,考查学生获取和解读地理信息,调动和运用地理知识和基本技能的能力,体现综合思维、区域认知、地理实践力的地理核心素养。
【小问 1 详解】
根据统计图可知,黍种子主要分布在纬度较高的河流上游,该地区海拔较高,积温较低,说明黍耐寒;滹沱河上游降水较少,晴天较多,说明黍耐旱、喜光照;干冷的环境下土壤养分含量较少,说明黍耐贫瘠。
【小问 2 详解】
涑水流域纬度较低,海拔较低,热量条件较好,降水量较大,可满足水稻的生长需求;水稻起源于南方地区,向北传播到山西,涑水流域地处山西南部,最先接受水稻种植技术的扩散。
【小问 3 详解】
根据材料可知,人口逐渐增长,对粮食的需求量增大;黍、粟单产低,而小麦、玉米单产较高;玉米具有饲用价值,还可作为工业生产的原料,需求量大。
阅读材料,完成下列要求。
2023 年 7 月 12~17 日,受低气压“贝恩德”影响,德国西部和西南部地区出现强降雨,造成洪涝、山体滑坡,此前德国常年风调雨顺。德国气象局发言人说:“我们已经有 100 年没有见过这么大的降雨了。”世界气象组织秘书长表示,气候变化是 2023 年夏季席卷西欧地区的暴雨和洪水的根本原因,全球气候变化会导致高压或低压系统在某地停留时间更长。下图为德国局部地区地图。
简述影响该区域的主要风带的形成过程。
从地理位置和大气环流角度,分析德国西部地区常年风调雨顺的原因。
影响该区域的主要风带的强弱会有明显的季节变化,说明其变化特点并说明理由。
【答案】(1)影响该区域的主要风带为西风带,西风带位于副热带高压带和副极地低压带之间,受副热带高压的驱动,气流向高纬度地区流动;在流动过程中,受地转偏向力的影响不断发生偏转,形成了西南风。
位于亚欧大陆西部,常年受中纬西风带控制,降水量较均匀(季节变化小);德国位于西风带的中轴带,西风带的南北移动对其影响很小;西风带常年风力、风向稳定。
特点:冬季强,夏季弱。理由:冬季南北温差大,水平气压梯度力南北差异大,因而风力强,盛行西风势力强;夏季南北温差小,水平气压梯度力南北差异小,因而风力弱,盛行西风势力弱。
【解析】
【分析】本题以德国局部地区地图、低气压“贝恩德”为材料,设置 3 道小题,涉及大气环流、气压带风带等相关知识点。考查学生获取和解读地理信息、调动和运用地理知识的能力,体现区域认知、综合思维的学科素养。
【小问 1 详解】
根据纬度位置可知,影响该区域的主要风带是西风带。西风带位于副热带高气压带和副极地低气压带之 间。在副热带地区,空气下沉形成副热带高气压带,而在副极地地区,冷暖空气交汇,空气上升形成副极
地低气压带。空气从高气压带向低气压带流动,在北半球,从副热带高气压带向北流向副极地低气压带的气流,受地转偏向力的影响向右偏转,形成了西南风,即西风带。
【小问 2 详解】
从地理位置上看,德国西部在欧洲大陆西部,50°N 附近,属于温带海洋性气候,全年温和,气温适宜;常年受西风带控制,西风从海洋从向陆地,降水量丰富,降水季节变化小;德国位于西风带的中轴带,西风带的南北移动对其影响很小;西风带常年风力、风向稳定,冬不冷,夏不热,气温年较差小,故风调雨 顺。
【小问 3 详解】
冬季,由于太阳直射点位于南半球,北半球南北温差大,导致水平气压梯度力的南北差异增大,风力较 强,盛行西风势力强。夏季,太阳直射点位于北半球,北半球南北温差较小,导致水平气压梯度力的南北差异较小,风力较弱,盛行西风势力弱,所以西风带冬季强,夏季弱。
阅读图文资料,完成下列要求。
山地垂直带内部的分异规律,日益为地理学研究所重视。在山地苔原带,植物多样性存在随海拔升高呈单峰变化的规律:在山地苔原带下部,少数植物种类通过种间竞争获得优势,植物多样性较低;随着海拔升 高,环境压力变大,种间竞争减弱,植物多样性升高;在更高海拔区域,适宜生存的植物种类减少。地理科考队调查某山峰的苔原带(海拔 2000~2600 米)时发现,该苔原带部分地区存在干扰,导致优势植物数量减少,植物多样性异常;阴、阳坡降水量与坡度差别不大,但植物多样性差异显著。
(1)确定该苔原带遭受干扰的坡向和部位,以及干扰强度的垂直分布特征。
(2)判断在未遭受干扰时,阴坡与阳坡苔原带植物多样性的差异,并说明判断依据。 (3)分析与阴坡相比,苔原带阳坡地表温度和湿度的特点及产生原因。
(4)说明从 2300 米至 2600 米,阴、阳坡植物多样性差异逐渐缩小的原因。
【答案】(1)遭受干扰的坡向和部位:阳坡,苔原带的下部(中下部,2000~2300 米)。干扰强度分布特征:随海拔升高而降低(海拔越低,干扰越强烈)。
(2)(未遭受干扰时)阴坡较阳坡植物多样性高。
依据:(按单峰变化规律)阳坡苔原带的植物多样性最高值应在中部(2300 米左右),低于阴坡最高值。
(3)特点:阳坡地表温度高、湿度低(水分条件差)。
原因:阳坡太阳辐射强,地表温度高,蒸发强度大;阳坡融雪早,蒸发历时长。
(4)随着海拔升高,阴、阳坡面积减小,植物种类减少,坡面差异对植物多样性的影响减弱。
【解析】
【详解】(1)由材料可知,山地苔原带呈单峰变化,在山地苔原带下部,少数植物种类通过种间竞争获得优 势,植物多样性较低;随着海拔升高,环境压力变大,种间竞争减弱,植物多样性升高;在更高海拔区域,适宜生存的植物种类减少。按照一般变化规律,植物多样性应当先增加后减少,读图可知,阳坡曲线(虚线)呈单一变化,生物多样性始终呈减少趋势,说明受到了干扰。阳坡 2000—2300 米,植物多样性少,而在 2300米以上,基本符合苔原带植被类型的变化规律,所以在 2300 米以下,干扰强度强,2300 米以上,干扰强度减小,即随海拔升高而降低。
读图并结合上题分析可知,阳坡苔原带植物多样性最高值应在中部 2300 米左右,低于阴坡最高值,所以未遭受干扰时,阴坡苔原带的多样性多于阳坡。
阳坡受太阳光照时间较长,获得太阳辐射多,所以温度高。根据材料可知,阳坡与阴坡的降水条
件、坡度差别不大,而导致阳坡与阴坡的植物多样性有明显差异,引起干扰的因素应为蒸发量大小导致的水分条件的差异,所以可以判断阳坡温度高,蒸发量较阴坡大,湿度小。
由材料可知,在更高海拔地区,阴、阳坡面积减小,坡面差异对植物多样性的影响减弱;海拔升
高,气温降低,热量条件变差,蒸发量减少,而水分差异也相应变小,阴、阳坡相互影响(水分、热量交换作用)增强,从而导致阴坡和阳坡的植物多样性差异减小。
【点睛】此题解答的关键是抓住“在山地苔原带,植物多样性存在随海拔升高呈单峰变化的规律”这一关键信息,从图中可以明显看出阳坡曲线没有呈现单峰变化,而是一直降低,故说明其受到干扰。
相关试卷
这是一份湖北省部分高中2025-2026学年高二上学期11月期中地理试卷(学生版),共6页。
这是一份湖北省部分高中联考2025-2026学年高三上学期11月期中地理试卷(学生版),共6页。试卷主要包含了单项选择题,非选择题等内容,欢迎下载使用。
这是一份湖北省部分高中联考2025-2026学年高二上学期11月期中地理试卷(含答案),共12页。试卷主要包含了答题前,请将自己的姓名,选择题的作答,非选择题作答,考试结束后,请将答题卡上交等内容,欢迎下载使用。
相关试卷 更多
- 1.电子资料成功下载后不支持退换,如发现资料有内容错误问题请联系客服,如若属实,我们会补偿您的损失
- 2.压缩包下载后请先用软件解压,再使用对应软件打开;软件版本较低时请及时更新
- 3.资料下载成功后可在60天以内免费重复下载
免费领取教师福利 









