若您为此资料的原创作者,认为该资料内容侵犯了您的知识产权,请扫码添加我们的相关工作人员,我们尽可能的保护您的合法权益。
还剩7页未读,
继续阅读
所属成套资源:云南师大附中2026届高三上学期适应性12月月考卷(五)试题
成套系列资料,整套一键下载
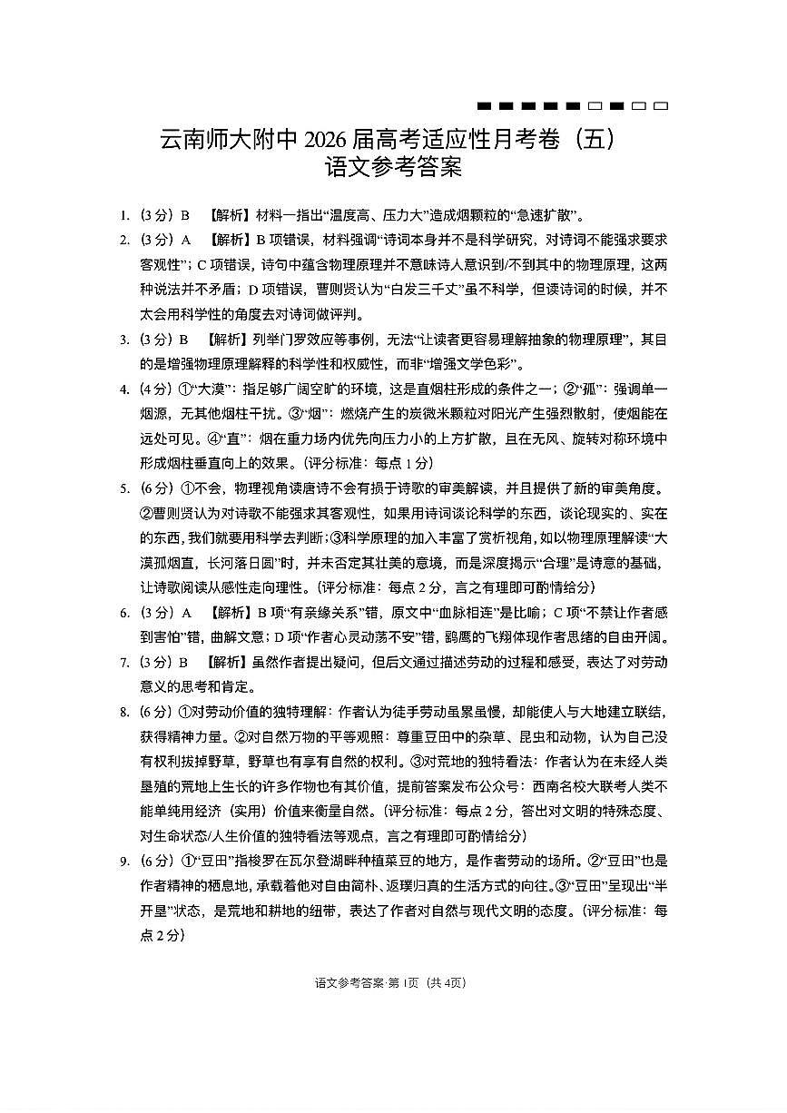
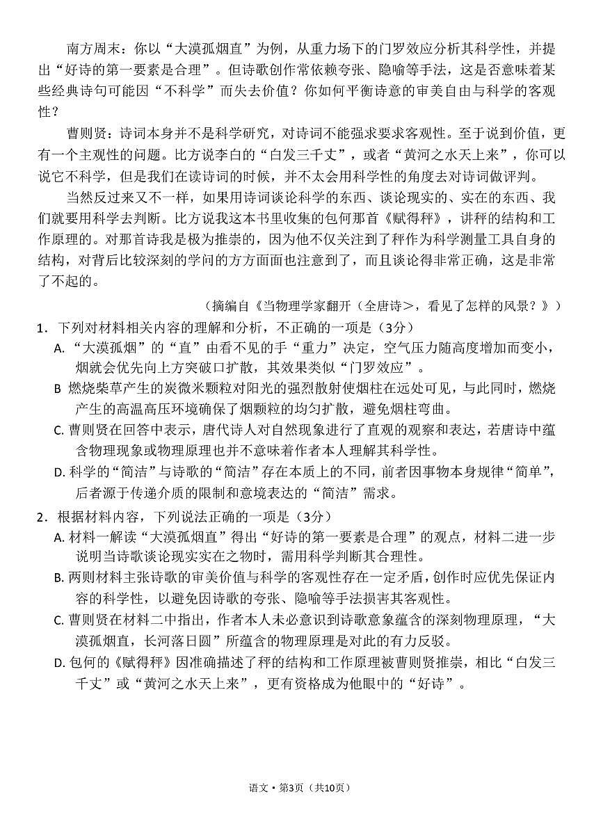
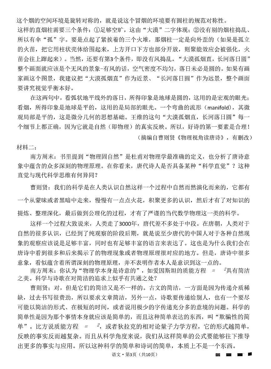
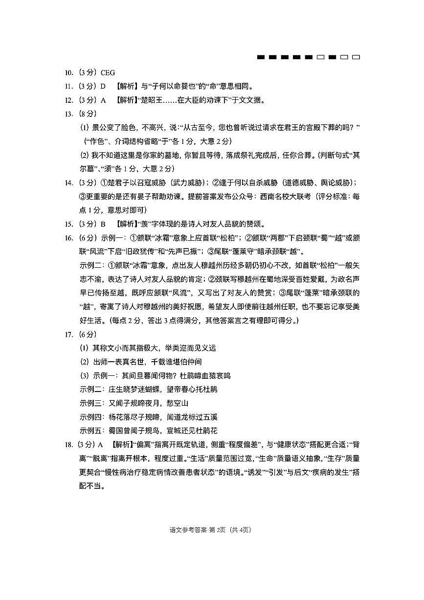
云南师大附中2026届高三上学期适应性12月月考卷(五)语文试题(含答案)
展开
这是一份云南师大附中2026届高三上学期适应性12月月考卷(五)语文试题(含答案),文件包含云南师大附中2026届高考适应性月考卷五语文pdf、云南师大附中2026届高考适应性月考卷五语文答案pdf等2份试卷配套教学资源,其中试卷共14页, 欢迎下载使用。
相关试卷
云南省师大附中2026届高三上学期11月适应性月考五语文试题+答案:
这是一份云南省师大附中2026届高三上学期11月适应性月考五语文试题+答案,共14页。
云南师大附中2026届高三上学期高考适应性月考卷(四)语文试题+答案:
这是一份云南师大附中2026届高三上学期高考适应性月考卷(四)语文试题+答案,共13页。
云南师范大学附属中学2024-2025学年高三上学期高考适应性月考(六)语文试卷+答案:
这是一份云南师范大学附属中学2024-2025学年高三上学期高考适应性月考(六)语文试卷+答案,共16页。
相关试卷 更多
资料下载及使用帮助
版权申诉
- 1.电子资料成功下载后不支持退换,如发现资料有内容错误问题请联系客服,如若属实,我们会补偿您的损失
- 2.压缩包下载后请先用软件解压,再使用对应软件打开;软件版本较低时请及时更新
- 3.资料下载成功后可在60天以内免费重复下载
版权申诉
免费领取教师福利

