四川省乐山市重点高中2024-2025学年高二上学期期末质量监测生物试卷(含答案)
展开
这是一份四川省乐山市重点高中2024-2025学年高二上学期期末质量监测生物试卷(含答案),共9页。试卷主要包含了单选题,非选择题等内容,欢迎下载使用。
1.面包发酵中使用的“啤酒花种”,其适宜的酸碱度在pH3.8~4.0,温度为27~28℃。下列说法错误的是( )
A.酵母菌的大量繁殖,须渗透压、酸碱度、温度等培养条件适宜
B.单细胞生物直接从环境中获取所需的养料和O2,排出代谢废物
C.面包发酵过程中,如果加盐不足,会导酵母菌吸水涨破而死亡
D.不同层次生命系统的代谢活动都需要类似于内环境稳态的特性
2.小鼠注射某药物后造成肾功能异常,尿中出现大量蛋白质,血浆蛋白减少。下列叙述错误的是( )
A.血浆蛋白丢失可造成血液中抗体减少,机体免疫力下降
B.血浆蛋白减少致血浆渗透压降低,渗出至组织液的水减少
C.血浆pH之所以能够保持稳定,与、等有关
D.小鼠因药物导致肾功能衰竭时,血浆中尿素含量会升高
3.神经系统复杂而精巧,下列关于神经系统结构的叙述错误的是( )
A.神经元是神经系统结构和功能的基本单位
B.神经元的轴突接收信息并将其传导到胞体
C.脊髓主要由神经细胞和神经胶质细胞构成
D.神经中枢担负调控特定的生理功能的作用
4.自主神经系统是由交感神经和副交感神经两部分组成。下列关于自主神经系统的叙述错误的是( )
A.自主神经系统的活动不受到意识的支配
B.交感神经和副交感神经的作用通常相反
C.交感神经活动占优时,胃肠的蠕动加快
D.紧张时,交感神经兴奋,血糖水平升高
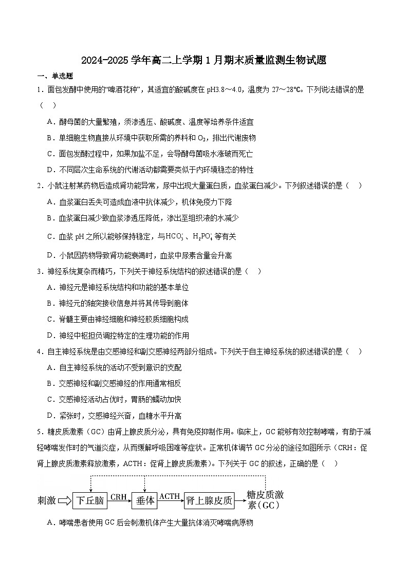
5.糖皮质激素(GC)由肾上腺皮质分泌,具有免疫抑制作用。临床上,GC能够有效控制哮喘,有助于减轻哮喘发作时的气道炎症,从而缓解呼吸困难等症状。正常机体调节GC分泌的途径如图所示(CRH:促肾上腺皮质激素释放激素,ACTH:促肾上腺皮质激素)。下列关于GC的叙述,正确的是( )
A.哮喘患者使用GC后会刺激机体产生大量抗体消灭哮喘病原物
B.长期大量使用GC,会导致哮喘患者肾上腺皮质分泌功能增强
C.GC的分泌过程中有下丘脑-垂体-肾上腺皮质轴的反馈调节
D.GC的分泌过程受神经-体液-免疫调节网络的共同调节作用
6.1937年,科学家在实验中观察到:阻断实验动物垂体与下丘脑之间的血液联系,可导致其生殖器官萎缩;若恢复垂体与下丘脑之间正常的血液联系,生殖器官的功能又恢复正常。下列说法合理的是( )
A.阻断实验动物垂体与下丘脑之间的血液联系,依据了实验变量控制中的“加法原理”
B.阻断垂体与下丘脑之间的血液联系的实验动物,可通过饲喂促性腺激素来恢复正常
C.阻断和恢复垂体与下丘脑之间联系的实验可说明动物生殖器官发育受垂体直接控制
D.若切除该实验动物的性腺,其下丘脑所分泌的促性腺激素释放激素仍然能发挥作用
7.Ipilimumab是首个获批用于治疗恶性黑色素瘤的CTLA-4的抗体。Ipilimumab通过阻断细胞毒性T细胞相关抗原4(CTLA-4)分子的活性,增强免疫系统对肿瘤细胞的攻击。CTLA-4是一种活化的T细胞表面的跨膜蛋白,作为免疫检查点在调节免疫应答中发挥重要作用。当CTLA-4与抗原呈递细胞表面的某些分子结合时可以抑制T细胞的激活,肿瘤细胞从而实现免疫逃逸。下列叙述正确的是( )
A.T细胞的增殖分化不需要接受癌细胞膜表面抗原的刺激
B.如果提高膜蛋白CTLA-4的活性,细胞免疫功能将增强
C.Ipilimumab抑制CTLA-4蛋白的作用过程属于细胞免疫
D.免疫系统对肿瘤细胞的攻击、裂解体现其免疫监视功能
8.“糖丸(脊髓灰质炎活疫苗)爷爷”顾方舟把毕生的精力,都投入到消灭脊髓灰质炎这一可怕的儿童急性病毒传染病的战斗中,为中国消灭“脊灰”的伟大工程作出了重要贡献。2019年9月29日,顾方舟被授予“人民科学家”国家荣誉称号。下列叙述正确的是( )
A.该“糖丸”是用灭活的脊髓灰质炎病毒制成
B.该疫苗可以识别人体细胞的组织相容性抗原
C.接种该疫苗后,机体会产生一定的免疫反应
D.接种该疫苗后一定不会感染脊髓灰质炎病毒
9.生长素是第一个被发现的植物激素,有调节茎的生长速率、抑制侧芽、促进生根等作用。下列叙述错误的是( )
A.在植物的芽、幼嫩的叶和种子中色氨酸可以转变成生长素
B.在植物体内,生长素可以作为催化剂参与调节细胞的代谢
C.生长素和乙烯可以通过相互作用共同调节植物的生长发育
D.去顶芽或抑制顶芽的生长素运输可使侧芽萌动、加快生长
10.豌豆种子萌发时,在破土前幼苗顶端会形成“弯钩”结构,而在破土后“弯钩”会打开。研究发现,“弯钩”的形成与幼苗两侧生长素浓度不同有关,水杨酸(SA)对“弯钩”产生影响,如图所示。下列有关叙述错误的是( )
A.豌豆幼苗顶端“弯钩”的形成是基因适时选择性表达调控的结果
B.“弯钩”破土前后生长状况说明豌豆“弯钩”内侧生长素分布多
C.SA可能是通过影响生长素的分布来影响豌豆顶端“弯钩”的形成
D.豌豆幼苗顶端形成“弯钩”可减轻幼苗出土时土壤对幼苗的损伤
11.种群密度是种群最基本的数量特征。下列有关种群密度的说法错误的是( )
A.可采用逐个计数法统计自然保护区内的大熊猫种群密度
B.对于有趋光性的昆虫,可用黑光灯诱捕法估算种群密度
C.可用红外触发相机拍摄照片和视频统计东北豹种群密度
D.应该在目标个体集中分布的区域划定样方调查种群密度
12.新疆天山以其壮丽的雪山冰峰、广袤的森林草甸、清澈的河流湖泊和独特的红层峡谷而闻名。新疆天山的植被随着海拔的升高呈现出明显的垂直分带特征如图所示。下列关于新疆天山的叙述错误的是( )
A.新疆天山植物随海拔变化呈现出的分布特征是典型的群落垂直结构
B.新疆天山不同的种群之间通过复杂的种间关系相互依存、相互制约
C.需要控制人类对新疆天山生态系统干扰强度,合理适度地进行利用
D.新疆天山的低海拔山地草甸比高海拔高山草甸的抵抗力稳定性更强
13.内生真菌生长在多花黑麦草的叶和茎的细胞间,感染植物并无症状。内生真菌在植物内获得营养和保护,同时提高了多花黑麦草抵御病虫害的能力。如图为多花黑麦草感染内生真菌后对两种蚜虫种群密度(单位为:只/m2)的影响示意图。下列叙述中错误的是( )
A.内生真菌与多花黑麦草可能是原始合作关系
B.内生真菌及多花黑麦草之间存在着信息传递
C.内生真菌对蚜虫种群密度的抑制具有选择性
D.甲蚜虫的生态位与乙蚜虫的生态位完全相同
14.下图为某红松人工林能量流动的调查结果。此森林的初级生产量有很大部分是沿着碎屑食物链流动的,表现为枯枝落叶和倒木被分解者分解,剩余积累于土壤。据图分析,下列叙述错误的是( )
注:绿色植物所固定的太阳能或所制造的有机物质称为初级生产量,其包括净初级生产量和自身呼吸消耗的能量。
A.E是生产者光合作用固定的能量
B.E1是生产者生长发育繁殖的能量
C.E2属于生态系统暂未利用的能量
D.E3产生过程是物质循环必要环节
15.科研人员在一个池塘中养殖了某种食用名贵鱼类。该种鱼的成体生活在水体底层,取食多种底栖动物,而该种鱼的幼体生活在水体上层,滤食浮游藻类和浮游动物。下列说法错误的是( )
A.该种鱼的幼体处于第二营养级和第三营养级
B.可以通过标志重捕法来调查该鱼的种群密度
C.如果年龄结构维持稳定型,则经济效益最佳
D.减少浮游动物数量,可增加养殖的经济效益
二、非选择题
16.Julius因发现辣椒素如何在神经系统诱发电信号而获得2021年诺贝尔生理学或医学奖。他的研究揭示了感觉神经末梢细胞膜上存在一种阳离子通道——TRPV1,该通道可被辣椒素和43℃以上的高温激活(如图1所示)。请回答下列相关问题:
(1)在离体实验条件下单根神经纤维的动作电位示意图如图2所示。当神经纤维某一部位受到刺激时,细胞膜对 离子通透性增加,对应上图2中 段(填“字母”),此过程中该离子运输的主要方式为 ,结果是神经纤维膜两侧的电位表现为 ,称为 电位。
(2)当受到43℃以上的高温刺激时,TRPV1会被激活,引起阳离子内流,从而将环境中的温度刺激转化为神经纤维上的电信号,最终在 (填部位名称)产生感觉。
(3)在吃辣时会产生和43℃以上的高温刺激相似的效应,即吃辣时我们会感到热,并出现汗液分泌增多、面部发红等现象是因为 。
(4)2024年的一项研究表明,TRPV1所在的神经能够显著地抑制Treg细胞(一种T细胞)数量,这说明机体神经调节与免疫调节是相互协调的,机体的稳态依靠 调节网络为主要调节机制来维持。
17.某S肽是一种用于控制血糖,治疗2型糖尿病的长效胰高糖素样肽—1受体激动剂药物,于2021年4月在中国批准上市。S肽与GLP—1(胰高血糖素样肽—1,一种天然肽类激素)高度相似,具有高达94%的氨基酸序列同源性。GLP—1在胃肠道分泌,能刺激胰岛B细胞分泌胰岛素,增强胰岛素受体的敏感性,减慢胃肠蠕动,抑制食欲。
(1)1型糖尿病的病因是 。S肽对1型糖尿病有一定的治疗效果的机理是 。
(2)2型糖尿病的病因主要是 。S肽对2型糖尿病的治疗效果较好的机机理是 。
(3)2024年6月,用于长期体重管理的S肽周制剂在中国获批上市,用于成人肥胖患者的长期体重管理。推测其作用机理是 。
(4)需要注意的是S肽、S肽周制剂都是针对医学上经明确诊断后确定的疾病所使用的,药物应当在医生指导下使用。想要保持健美的身材,应该有健康的生活方式,比如 。
18.慢性乙型病毒性肝炎(乙肝)由乙型肝炎病毒(HBV)感染引起,感染持续超过6个月,导致肝脏炎症、坏死或纤维化。全球约有2.57亿慢性HBV感染者,每年约88.7万人死于HBV感染。在我国医疗工作者长期不懈的努力下,近年来中国婴儿乙肝三剂疫苗接种率达99%。中国5岁以下儿童乙肝表面抗原携带率从1992年的9.7%降至2020年的0.3%,减少了数千万人感染。请回答下列问题。
(1)疫苗是 。
(2)接种疫苗属于______。
A.免疫预防B.免疫诊断
C.免疫治疗D.免疫防卫
(3)下图为体液免疫示意图。第一次接种乙肝疫苗时,人体内发生的主要免疫过程为 (填序号);第二次接种乙肝疫苗时,人体内发生的主要免疫过程为 (填序号)。
(4)乙肝三剂疫苗是指在第0、1和6月分三剂次接种。若提前进行第二次接种,则会减弱二次免疫效果,原因是 。
19.“野火烧不尽,春风吹又生”。Karrikins是一类存在于植物燃烧形成的烟雾中的信号分子,能促进种子萌发和幼苗发育,对于大火后植物种子的快速萌发生长和植物逆境胁迫响应至关重要。Karrikins作为新的潜在植物激素,是当今植物分子生物学领域的热点之一。请回答下列问题:
(1)植物激素是 。
(2)赤霉素的主要生理作用为 。在促进某些种子萌发方面,Karrikins与赤霉素相互作用关系表现为 (“协同作用”/“互相抑制”)。
(3)KAI2基因表达为Karrikins受体。科学家对拟南芥生态型Ws(一种野生型拟南芥)种子和突变体htl—1(缺失KAI2基因)种子分别在红光、远红光、蓝光下进行处理,观察其下胚轴长度,实验结果如图所示。
①据图其实验结果是 。
②请推测KAI2基因过表达时(过表达时基因通常会造成比基因正常表达时更强烈的表型)的拟南芥种子在红光条件下,下胚轴长度会如何变化: (“变长”/“不变”/“变短”)。
20.生态浮床是人工浮岛的一种,它以水生植物为主体,运用无土栽培技术原理,以高分子材料等为载体和基质,降解水中氨、氮、磷等有机污染物质,削减水体中的污染负荷。结合水域中的生态浮床示意图分析,并回答下列问题:
(1)生态浮床上的植物可供鸟类筑巢,下部根系形成鱼类和水生昆虫栖息环境,群落中这种结构的意义是 。
(2)浮床下方水体中藻类植物的数量低于无浮床的水域,这主要是受 (环境因素)的影响。生态浮床可以抑制藻类生长,原因是 (答2点)。
(3)生态浮床的应用加快了湖泊中物质循环的速度。生态系统的物质循环是指 。
(4)生态浮床既能净化水质、防治水华,又能美化环境,这体现了生物多样性的 价值。
16.(1) Na+ ac 协助扩散 内正外负 动作
(2)大脑皮层
(3)辣椒中的辣椒素能和43℃的高温刺激一样激活TRPV1,引起阳离子内流,形成神经冲动,最终在大脑皮层产生热觉,而出现高温刺激时相似的反应(汗液分泌增多、面部发红等)
(4)神经—体液—免疫
17.(1) 胰岛功能减退、分泌胰岛素减少 刺激胰岛B细胞分泌胰岛素,减慢胃肠蠕动,抑制食欲
(2) 胰岛素抵抗(或胰岛素不敏感,或胰岛素受体功能受损) 增强胰岛素受体的敏感性,减慢胃肠蠕动,抑制食欲
(3)刺激胰岛B细胞分泌胰岛素,增强胰岛素受体的敏感性,促进物质氧化分解;减慢胃肠蠕动,抑制食欲,减少物质摄入
(4)健康饮食,多运动(合理答案均可)
18.(1)通常是用灭活的或减毒的病原体制成的生物制品
(2)A
(3) ①②③④⑥⑦⑧ ⑤⑥⑦⑨⑩(或①②③④⑤⑥⑦⑧⑨⑩)
(4)若提前接种,疫苗会与初次免疫后存留的抗体结合,导致不能产生足够多的(新抗体和)记忆细胞(若提前接种,疫苗会与初次免疫后存留的抗体结合,导致疫苗不足,影响二次免疫产生的记忆细胞不够多)
19.(1)由植物体内产生,能从产生部位运送到作用部位,对植物的生长发育有显著影响的微量有机物
(2) 促进细胞伸长,从而引起植株增高;促进细胞分裂与分化;促进种子萌发、开花和果实发育 协同作用
(3) 黑暗条件下,两类种子萌发后的下胚轴长度无差异。红光、远红光、蓝光下,突变体htl1种子萌发后的下胚轴长度均比生态型Ws种子萌发后的下胚轴长度更长 变短
20.(1)提高群落对环境资源的利用能力
(2) 阳光 生态浮床遮蔽使水体的光照不足;生态浮床的植物吸收消耗水体中N、P等无机盐,减少了水体的无机养料
(3)组成生物体的C、H、O、N、P、S等元素;不断进行着从无机环境到生物群落,又从生物群落到无机环境的过程
(4)直接价值和间接题号
1
2
3
4
5
6
7
8
9
10
答案
C
B
B
C
C
D
D
C
B
B
题号
11
12
13
14
15
答案
D
A
D
C
C
相关试卷
这是一份四川省乐山市普通高中2024-2025学年高一下学期期末教学质量检测生物试卷(含答案)含答案解析,共9页。试卷主要包含了单选题,解答题等内容,欢迎下载使用。
这是一份四川省乐山市2024-2025学年高二下学期期末考试生物试卷(PDF版附答案),共10页。
这是一份四川省乐山市普通高中2024-2025学年高二上学期1月期末质量监测生物试卷(解析版),共20页。
相关试卷 更多
- 1.电子资料成功下载后不支持退换,如发现资料有内容错误问题请联系客服,如若属实,我们会补偿您的损失
- 2.压缩包下载后请先用软件解压,再使用对应软件打开;软件版本较低时请及时更新
- 3.资料下载成功后可在60天以内免费重复下载
免费领取教师福利

