搜索
      上传资料 赚现金

      福建省福宁古五校2026届高三上学期11月期中考试生物试卷(Word版附答案)

      • 1.28 MB
      • 2025-12-02 15:45:25
      • 17
      • 0
      • 教习网3275309
      加入资料篮
      立即下载
      福建省福宁古五校2026届高三上学期11月期中考试生物试卷(Word版附答案)第1页
      高清全屏预览
      1/11
      福建省福宁古五校2026届高三上学期11月期中考试生物试卷(Word版附答案)第2页
      高清全屏预览
      2/11
      福建省福宁古五校2026届高三上学期11月期中考试生物试卷(Word版附答案)第3页
      高清全屏预览
      3/11
      还剩8页未读, 继续阅读

      福建省福宁古五校2026届高三上学期11月期中考试生物试卷(Word版附答案)

      展开

      这是一份福建省福宁古五校2026届高三上学期11月期中考试生物试卷(Word版附答案),共11页。试卷主要包含了单选题,解答题,实验题等内容,欢迎下载使用。
      生物试卷
      一、单选题
      1.下列有关真核细胞和原核细胞比较,正确的是( )
      A.动物、植物和真菌由真核细胞构成,细菌、支原体和放线菌由原核细胞构成
      B.观察真核细胞可用光学显微镜,观察原核细胞只能用电子显微镜
      C.真核细胞结构更复杂,细胞内含有多种细胞器,原核细胞没有细胞器
      D.真核细胞主要通过有丝分裂增殖,原核细胞主要通过无丝分裂增殖
      2.电影《哪吒之魔童降世》中太乙真人取藕粉为哪吒重塑肉身。藕粉提取自荷花的变态茎—莲藕。下列叙述正确的是( )
      A.人和荷花细胞内含量最多的化合物并不相同
      B.藕粉中的铁元素被人体吸收后可用于合成血红素
      C.莲藕富含糖类,是鉴定还原糖实验的良好材料
      D.莲子是莲的种子,属于系统这一生命结构层次
      3.2025年,中国研究团队解析了叶绿体和衣原体(原核生物)ATP/ADP转运蛋白的结构,发现两种蛋白质的三维结构非常相似。该转运蛋白位于叶绿体内膜与衣原体的细胞膜上,通过对ATP、ADP的结合与释放,将ATP运至膜内,将ADP运至膜外。下列叙述错误的是( )
      A.该转运蛋白存在于叶绿体内膜上,为叶绿体起源的内共生学说提供有力支持
      B.该转运蛋白的存在说明细胞呼吸产生的ATP能够用于叶绿体中的生命活动
      C.该转运蛋白通过空间结构发生可逆性的改变实现ATP、ADP的跨膜运输
      D.该转运蛋白既能转运ATP,又能转运ADP,说明其转运不具有特异性
      4.通过建构模型进行科学研究,替代研究对象开展实验。例如实验一:“性状分离比的模拟实验”中小桶甲和乙分别代表植物的雌雄生殖器官,不同颜色的彩球代表A、a雌雄配子;实验二:“以雄果蝇(2n=8)为例,建立减数分裂中染色体变化的模型”模拟实验中可用橡皮泥制作染色体模型。下列实验中正确的是( )
      A.实验一中分别从两个小桶中随机抓取一个球组合在一起,可模拟基因分离过程
      B.向实验一桶内添加数量相等的彩球B、b,可模拟两对等位基因自由组合
      C.实验二中需要2种不同颜色橡皮泥,制作4对同源染色体
      D.实验二减数分裂过程,有5种形状各异的非同源染色体
      5.我国科研团队研究发现,当噬菌体裂解细菌时,会释放大量未组装的尾纤维蛋白。该蛋白能特异性降解细菌表面的荚膜多糖(噬菌体吸附宿主的关键受体),导致细菌对噬菌体产生抗性。下列相关叙述正确的是( )
      A.32P标记噬菌体DNA进入细菌,裂解释放的子代噬菌体不全有放射性
      B.32P标记细菌,检测子代噬菌体放射性,可对噬菌体数量进行定量研究
      C.噬菌体尾纤维蛋白与细菌荚膜多糖结合,完成细胞间信息交流
      D.尾纤维蛋白合成需依赖细菌核糖体,释放到细胞外依赖细菌生物膜系统
      6.下图是某种核酶催化反应的示意图,与普通酶相比,核酶的催化效率较低,是一种较为原始的催化酶,下列叙述正确的是( )
      A.核酶的基本单位是脱氧核糖核酸
      B.酶促反应的底物是核糖核苷酸
      C.核酶发挥催化作用与其空间结构有关
      D.核酶为化学反应提供的能量较普通酶少
      7.下图模型由4个核苷酸连接而成的DNA单链片段,其中①③代表不同嘌呤碱基,②④代表不同嘧啶碱基。下列叙述正确的是( )
      A.该模型既可表示脱氧核糖核酸链,也可表示核糖核酸链
      B.在大肠杆菌细胞内,(①+③)数量与(②+④)数量相等
      C.不同DNA中(①+②)/(③+④)比值可体现DNA分子的多样性
      D.若以此链为模板复制子链,则子链的延伸方向从右到左
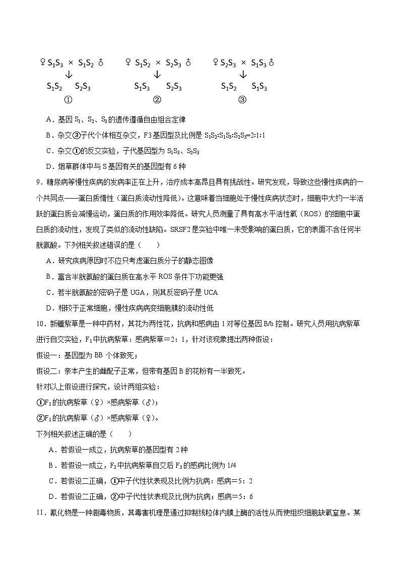
      8.烟草中存在复等位基因S1、S2、S3,研究人员利用烟草进行了一系列自交和杂交实验,结果发现自交均无子代,杂交结果如下图所示。下列说法叙述的正确是( )
      A.基因S1、S2、S3的遗传遵循自由组合定律
      B.杂交③子代个体相互杂交,F3基因型及比例是S1S2∶S1S3∶S2S3=2∶1∶1
      C.杂交①的反交实验,子代基因型为S1S3、S2S3
      D.烟草群体中与S基因有关的基因型有6种
      9.糖尿病等慢性疾病的发病率正在上升,治疗成本高昂且具有挑战性。研究发现,导致这些慢性疾病的一个共同点——蛋白质惰性(蛋白质流动性降低)。这意味着当细胞处于慢性疾病状态时,细胞中大约一半活跃的蛋白质会减慢运动,蛋白质的作用效率降低。研究人员测量了具有高水平活性氧(ROS)的细胞中蛋白质的流动性,发现了类似的流动性缺陷。SRSF2是实验中唯一未受影响的蛋白质,它的表面不含任何半胱氨酸。下列相关叙述错误的是( )
      A.研究疾病原因时不应只考虑蛋白质分子的静态图像
      B.富含半胱氨酸的蛋白质在高水平ROS条件下功能更强
      C.若半胱氨酸的密码子是UGA,则其反密码子是UCA
      D.相较于正常细胞,慢性疾病病变细胞膜的流动性低
      10.新疆紫草是一种中药材,其花为两性花,抗病和感病由1对等位基因B/b控制。研究人员用抗病紫草进行自交实验,F1中抗病紫草:感病紫草=2:1,针对该现象提出两种假设:
      假设一:基因型为BB个体致死;
      假设二:亲本产生的雌配子正常,但带有基因B的花粉有一半致死。
      针对以上假设进行探究,设计两组实验:
      ①F1的抗病紫草(♀)×感病紫草(♂);
      ②F1的抗病紫草(♂)×感病紫草(♀)。
      下列相关叙述正确的是( )
      A.若假设一成立,抗病紫草的基因型有2种
      B.若假设一成立,F2中抗病紫草自交后F3的感病比例为1/4
      C.若假设二正确,①中子代性状表现及比例为抗病:感病=5:2
      D.若假设二正确,②中子代性状表现及比例为抗病;感病=5:6
      11.氰化物是一种剧毒物质,其毒害机理是通过抑制线粒体内膜上酶的活性从而使组织细胞缺氧窒息。某研究小组以植物根尖为实验对象进行了相关实验,得到了如图所示结果。据图分析错误的是( )
      A.由图1 可以判断出植物根尖细胞吸收钾离子的方式是主动运输
      B.图1中4h后细胞不能再利用氧气,但可以继续吸收K⁺
      C.图2中4h后氧气消耗速率下降的原因是细胞膜上钾离子载体蛋白数量的限制
      D.结合图1和图2,不能判断根尖细胞吸收Cl⁻的跨膜运输方式
      12.在人们的传统认知中,细胞分裂时染色体是“随机均等分配”到子代细胞的。我国某大学科研团队经过7年研究发现,高等动物的体细胞在分裂时存在“分配不均”的现象:DNA无损伤的染色体移向一个子代细胞甲,而DNA损伤的染色体都被“隔离”到另一个子代细胞乙中,并倾向于发生细胞周期阻滞或细胞凋亡。结合该发现分析,下列叙述正确的是( )
      A.若低温处理分裂期细胞,对该分配过程会造成影响
      B.有丝分裂产生的子细胞的核遗传物质一定相同
      C.端粒受损会导致DNA损伤,所有细胞中的DNA分子都有端粒结构
      D.细胞凋亡是由细胞内遗传机制决定的程序性死亡,与外界因素无关
      13.下图所示,细胞有氧呼吸第三阶段在线粒体内膜进行,需多种酶参与(如细胞色素氧化酶),电子传递链受阻会影响能量释放。某研究发现,抑制剂X可特异性作用于细胞色素氧化酶。下列叙述正确的是( )
      A.丙酮酸在细胞呼吸过程中作为产物和原料的相关反应都发生于细胞质基质
      B.抑制剂X作用后,细胞通过加强无氧呼吸,使ATP生成量保持稳定甚至增加
      C.抑制剂X作用时,细胞内NADH可能积累,导致丙酮酸生成速率下降
      D.通过图中代谢过程,葡萄糖中的化学能大部分用于合成ATP
      14.鸡的卷羽(F)对片羽(f)为不完全显性,位于常染色体上,Ff表型为半卷羽;体型正常(D)对矮小(d)为显性,位于Z染色体上。卷羽鸡不仅适应高温环境,而且产蛋率高;矮小鸡饲料利用率高。某地区气温较高,为选育出卷羽矮小母鸡,利用纯种鸡进行杂交实验如下图,其中群体I与群体Ⅱ数量相当,下列叙述正确的是( )
      A.为缩短育种时间应从F1群体Ⅰ选择公鸡与群体Ⅱ母鸡进行杂交
      B.群体I与群体Ⅱ雌、雄个体表型均不同
      C.群体I中♂与群体Ⅱ中♀杂交,子代出现卷羽矮小母鸡概率为3/16
      D.群体I与群体Ⅱ随机交配,子代出现卷羽矮小雄鸡概率为1/32
      15.某二倍体动物(2n=4)精原细胞DNA中的P均为32P,精原细胞在不含32P的培养液中培养,其中1个精原细胞发生两次胞质分裂,产生甲~丁4个细胞。这些细胞的染色体和染色单体情况如下图所示,过程中仅发生图示中的变异。下列叙述错误的是( )
      A.甲乙来自同一个细胞,细胞甲形成过程发生了染色单体互换
      B.丙丁来自同一个细胞,它们形成过程中一对同源染色体未分离
      C.丙细胞继续分裂,有同源染色体移向同一极
      D.甲~丁4个细胞继续分裂,有5个子细胞含32P
      二、解答题
      16.病毒感染细胞会改变细胞内细胞结构的正常物理空间分布与生物功能,其中细胞骨架和生物膜系统的改变尤为显著。病毒会诱导宿主细胞的细胞骨架和生物膜发生广泛重组,产生细胞器样腔室结构供病毒增殖,称为病毒工厂。病毒工厂根据其形态结构可分为4大类(如图):病毒质体、小球体、双膜囊泡、管状体。回答下列问题:
      (1)病毒工厂是一种动态结构,随着病毒生命的特定步骤发生变化。根据病毒的不同,小球体可来源于 ,病毒质体分布于 中。(填细胞结构名称)
      (2)生物膜的基本骨架是 。细胞骨架是由 组成的网架结构,病毒感染会引起细胞骨架发生剧烈重排,如形成微丝环围绕病毒组分、内质网等。细胞骨架不仅在维持 和细胞内部结构的有序性方面起重要作用,还参与许多重要的生命活动,例如细胞分裂、病原体感染等。
      (3)细胞骨架动态性保证了病毒工厂的形成,细胞骨架的结构和生理功能保证了病毒工厂形成的高效性和精准性,据此提出一条抑制病毒在细胞内增殖的思路: 。
      17.研究表明,体内高水平雌激素可能增加乳腺癌风险。雌激素与乳腺癌细胞受体结合后,上调周期蛋白D(cyclin D)表达,cyclin D与周期蛋白依赖性激酶4/6(CDK4/6)结合形成复合物,推动细胞从G1期进入S期,促进恶性增殖(图1)。细胞周期检验点(图2)通过监控DNA状态、染色体分离等过程保障周期正常运转。
      (1)雌激素与位于乳腺癌细胞 (填细胞结构名称)的受体结合后,调控 过程上调cyclin D mRNA水平。
      (2)在cyclin D—CDK4/6复合物作用下,细胞进入S期时,检测到某些蛋白质从细胞质进入细胞核,这些蛋白质的功能可能是 。S期的DNA在电镜下可观察到泡状结构——DNA复制泡,1个DNA分子形成多个复制泡的原因是 。进入G2期的人乳腺癌细胞核DNA分子数为 。
      (3)细胞周期检验点通过特定蛋白与CDK结合调控进程。在处于快速生长的细胞培养基中加入过量的胸腺嘧啶核苷(TdR),能可逆地抑制DNA合成,而不影响其他时期细胞的生长。TdR双阻断法可使细胞周期同步化,若G1、S、G2、M期依次为11、8、3、1 h,经过一次阻断,S期细胞立刻被抑制,其余细胞最终停留在 交界处;洗去TdR可恢复正常的细胞周期,若要使所有的细胞均停留在G1/S交界处,第二次阻断应该在第一次洗去TdR之后 h内进行。
      18.近几十年,医学界都在努力攻克癌症。如图1所示为某癌症患者体内细胞的部分生命历程。回答下列问题:

      (1)过程①的名称为 ,请写出图中过程③细胞发生的变化特征: (至少写2点)
      (2)观察肿瘤细胞固定装片(如图2),图甲的a~e过程中,持续时间最长的时期是 (填字母)。

      (3)放射治疗(放疗)是重要的癌症治疗手段,其使用的放射线可通过产生含氧自由基伤害癌细胞,但肿瘤组织内部因缺氧而减少含氧自由基的生成,并显著提高癌细胞对放射线的耐受性。传统疗法中,让患者通过高压氧舱吸氧可解决内部氧气不足的问题,但无法有针对性地为癌症部位供氧,限制了治疗效果。我国科研团队改良传统放疗疗法,将磁性颗粒均匀涂至螺旋藻表面,使磁性螺旋藻(MSP)能在外部磁场控制下,靶向运动至癌变部位,治疗机制如图3.

      请结合以上资料写出该疗法的设计思路:
      ①MSP在癌变部位 ,显著改善了肿瘤的缺氧环境。
      ②在放射线的作用下,MSP释放出叶绿素,叶绿素经激光处理后产生大量 ,导致癌细胞衰老和凋亡。
      (4)另外有科学家认为,通过药物抑制癌细胞线粒体的功能,也可以在放疗中达到类似使用MSP的效果。你 (填“赞成”或“不赞成”)该观点,理由是 。
      19.先天性肾性尿崩症(CNDI)主要与AQP2和AVPR2基因(分别简称A/a,R/r)有关,两基因中任何一个突变均可致病,其中一对基因位于X染色体。现有甲、乙两个CNDI家系及两家系中部分成员的AQP2基因检测结果如下图。不考虑其他因素的影响及X、Y染色体的同源区段,回答下列问题。
      (1)由题分析,基因AQP2突变引起的CNDI,遗传方式属于 ,写出乙Ⅱ2的基因型 ,乙Ⅱ2产生的次级精母细胞含有致病基因的个数为 (不考虑变异)。
      (2)仅考虑AQP2基因,甲Ⅱ1与乙Ⅱ1基因型不相同的概率为 。仅考虑AVPR2基因,CNDI遗传具有的特点是 (答案2点)
      (3)若甲Ⅱ3与乙Ⅱ1结婚,子代男孩患CNDI的概率是 。
      三、实验题
      20.莱茵衣藻是一种单细胞真核微藻,富含多种营养物质,广泛用于各种食品的制作。莱茵衣藻可进行光合作用,并将太阳能转化为氢能,其光合电子传递和产氢过程如下图1所示,PSI、PSⅡ等表示结构或物质。
      (1)PSI和PSⅡ是由蛋白质和光合色素组成,光合色素的作用是 。
      (2)莱茵衣藻光合作用产生氢气的场所是 。莱茵衣藻大量产氢 (填“利于”或“不利于”)自身生长,请从光合作用物质转化的角度分析原因 。
      (3)氢酶对氧气极其敏感,当氧分压达到2%时即可迅速失活。在光合作用过程中莱茵衣藻通常产氢量较低,原因是 。
      (4)在低浓度的CO2环境中,莱茵衣藻会形成CO2浓缩机制(CCM),以提高细胞内的CO2浓度。初步推测莱茵衣藻CCM与类囊体的两种电子转运蛋白P和F有关,为证明此推测,构建了莱茵衣藻的P、F基因失活突变体,检测野生型和突变体的K1/2 Ci,即达到1/2最大净光合速率所需HCO3-(Ci)的浓度,结果如图2所示。K1/2 Ci值越小说明莱茵衣藻CCM能力越 。实验结果表明 。研究莱茵衣藻CCM有何应用价值? 。
      参考答案
      1.A
      2.B
      3.D
      4.C
      5.A
      6.C
      7.D
      8.C
      9.B
      10.D
      11.C
      12.A
      13.C
      14.D
      15.D
      16.(1) 线粒体、叶绿体、内质网 细胞质(基质)
      (2) 磷脂双分子层 蛋白质纤维 细胞的形态
      (3)利用药物解聚细胞骨架或破坏细胞骨架的动态性
      17.(1) 细胞质 转录
      (2) 启动(DNA复制) DNA有多个复制起点,可同时进行DNA复制,加快DNA复制的速率 92
      (3) G1/S 8~15
      18.(1) 细胞分化 细胞膜通透性改变,使物质运输功能降低;细胞核的体积增大,核膜內折,染色质收缩、染色加深;细胞内的水分减少,细胞萎缩,体积变小;细胞内多种酶的活性降低,呼吸速率减慢,新陈代谢速率减慢;细胞内的色素逐渐积累,妨碍细胞内物质的交流和传递。
      (2)b
      (3) 产生氧气 自由基
      (4) 不赞成 通过药物抑制癌细胞线粒体的功能的同时,也会对机体正常细胞的线粒体功能进行抑制,可能会影响机体的正常生命活动。
      19.(1) 常染色体隐性遗传 AAXrY 0或2
      (2) 1/2 男性患者多于女性患者;隔代遗传;交叉遗传;女性患者的父亲与儿子均为患者
      (3)5/16
      20.(1)吸收、传递、转化光能
      (2) 叶绿体基质 不利于 由于产氢,光反应产生的NADPH减少,参与暗反应的NADPH减少,有机物合成减少
      (3)光合作用产生的氧气会抑制氢酶活性,使产氢量下降

      相关试卷 更多

      资料下载及使用帮助
      版权申诉
      • 1.电子资料成功下载后不支持退换,如发现资料有内容错误问题请联系客服,如若属实,我们会补偿您的损失
      • 2.压缩包下载后请先用软件解压,再使用对应软件打开;软件版本较低时请及时更新
      • 3.资料下载成功后可在60天以内免费重复下载
      版权申诉
      若您为此资料的原创作者,认为该资料内容侵犯了您的知识产权,请扫码添加我们的相关工作人员,我们尽可能的保护您的合法权益。
      入驻教习网,可获得资源免费推广曝光,还可获得多重现金奖励,申请 精品资源制作, 工作室入驻。
      版权申诉二维码
      期中专区
      • 精品推荐
      • 所属专辑7份
      欢迎来到教习网
      • 900万优选资源,让备课更轻松
      • 600万优选试题,支持自由组卷
      • 高质量可编辑,日均更新2000+
      • 百万教师选择,专业更值得信赖
      微信扫码注册
      手机号注册
      手机号码

      手机号格式错误

      手机验证码 获取验证码 获取验证码

      手机验证码已经成功发送,5分钟内有效

      设置密码

      6-20个字符,数字、字母或符号

      注册即视为同意教习网「注册协议」「隐私条款」
      QQ注册
      手机号注册
      微信注册

      注册成功

      返回
      顶部
      学业水平 高考一轮 高考二轮 高考真题 精选专题 初中月考 教师福利
      添加客服微信 获取1对1服务
      微信扫描添加客服
      Baidu
      map