陕西省西安市碑林区2025-2026学年七年级上学期期中考试语文试题
展开
这是一份陕西省西安市碑林区2025-2026学年七年级上学期期中考试语文试题,文件包含陕西省西安市碑林区20252026学年七年级上学期期中考试语文试题pdf、陕西省西安市碑林区2025-2026学年七年级上学期期中考试语文试题参考答案docx等2份试卷配套教学资源,其中试卷共10页, 欢迎下载使用。
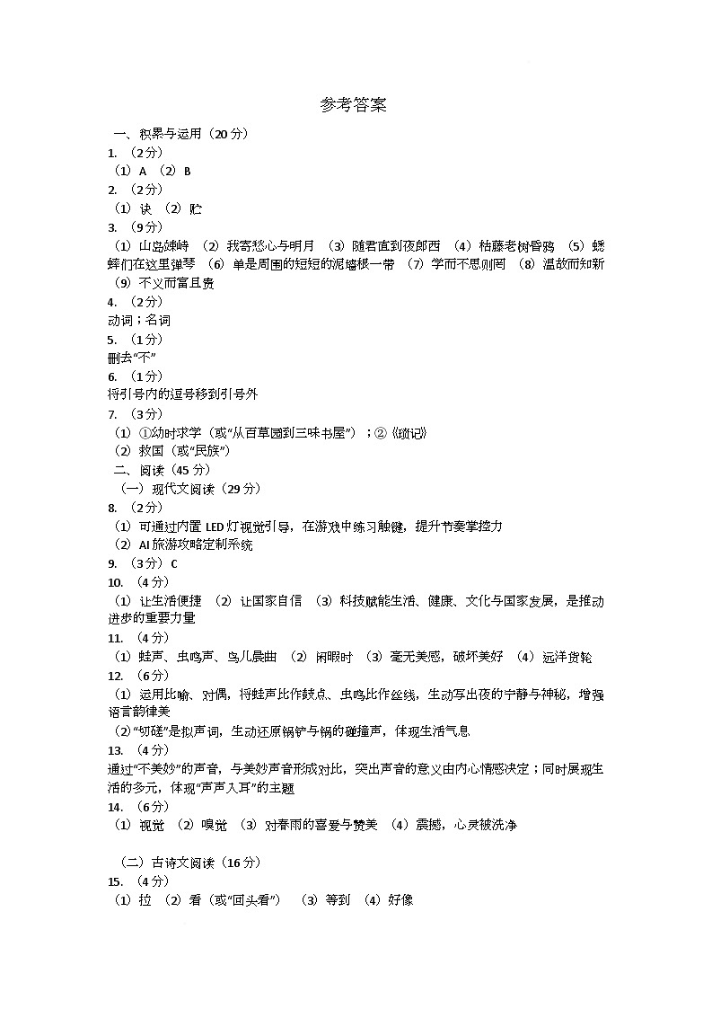
1. (2 分)
(1)A (2)B
2. (2 分)
(1)诀 (2)贮
3. (9 分)
(1)山岛竦峙 (2)我寄愁心与明月 (3)随君直到夜郎西 (4)枯藤老树昏鸦 (5)蟋
蟀们在这里弹琴 (6)单是周围的短短的泥墙根一带 (7)学而不思则罔 (8)温故而知新
(9)不义而富且贵
4. (2 分)
动词;名词
5. (1 分)
删去“不”
6. (1 分)
将引号内的逗号移到引号外
7. (3 分)
(1)①幼时求学(或“从百草园到三味书屋”);②《琐记》
(2)救国(或“民族”)
二、阅读(45 分)
(一)现代文阅读(29 分)
8. (2 分)
(1)可通过内置 LED 灯视觉引导,在游戏中练习触键,提升节奏掌控力
(2)AI 旅游攻略定制系统
9. (3 分)C
10. (4 分)
(1)让生活便捷 (2)让国家自信 (3)科技赋能生活、健康、文化与国家发展,是推动
进步的重要力量
11. (4 分)
(1)蛙声、虫鸣声、鸟儿晨曲 (2)闲暇时 (3)毫无美感,破坏美好 (4)远洋货轮
12. (6 分)
(1)运用比喻、对偶,将蛙声比作鼓点、虫鸣比作丝线,生动写出夜的宁静与神秘,增强
语言韵律美
(2)“切磋”是拟声词,生动还原锅铲与锅的碰撞声,体现生活气息
13. (4 分)
通过“不美妙”的声音,与美妙声音形成对比,突出声音的意义由内心情感决定;同时展现生
活的多元,体现“声声入耳”的主题
14. (6 分)
(1)视觉 (2)嗅觉 (3)对春雨的喜爱与赞美 (4)震撼,心灵被洗净
(二)古诗文阅读(16 分)
15. (4 分)
(1)拉 (2)看(或“回头看”) (3)等到 (4)好像
16. (2 分)B
17. (4 分)
(1)和别人约定同行,却丢下别人离开了
(2)听说使君您来了,很高兴,所以来迎接您
18. (2 分)
做人要守信用
19. (2 分)
客路、行舟
20. (2 分)
潮水涨满,两岸与江水齐平,江面开阔;顺风行船,船帆端端直直地高挂着
相关试卷
这是一份陕西省西安市碑林区2025-2026学年七年级上学期11月期中考试语文试题,共3页。
这是一份陕西省榆林市2025-2026学年七年级上学期期中考试语文试题+,共6页。
这是一份2024-2025学年陕西省西安市碑林区七年级下学期期末检测语文试题(图片版,含答案),文件包含2024-2025学年陕西省西安市碑林区七年级下学期期末检测语文试题pdf、七年级语文试卷的参考答案pdf等2份试卷配套教学资源,其中试卷共10页, 欢迎下载使用。
相关试卷 更多
- 1.电子资料成功下载后不支持退换,如发现资料有内容错误问题请联系客服,如若属实,我们会补偿您的损失
- 2.压缩包下载后请先用软件解压,再使用对应软件打开;软件版本较低时请及时更新
- 3.资料下载成功后可在60天以内免费重复下载
免费领取教师福利

