还剩4页未读,
继续阅读
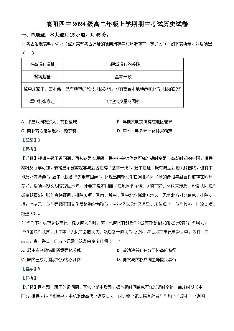
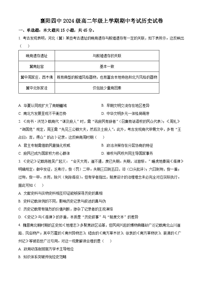
湖北省襄阳市第四中学2025-2026学年高二上学期期中考试历史试题(Word版附解析)
展开
这是一份湖北省襄阳市第四中学2025-2026学年高二上学期期中考试历史试题(Word版附解析),文件包含湖北省襄阳市第四中学2025-2026学年高二上学期期中考试历史试题原卷版docx、湖北省襄阳市第四中学2025-2026学年高二上学期期中考试历史试题Word版含解析docx等2份试卷配套教学资源,其中试卷共24页, 欢迎下载使用。
相关试卷
湖北省襄阳市第四中学2025-2026学年高二上学期11月期中考试历史试卷:
这是一份湖北省襄阳市第四中学2025-2026学年高二上学期11月期中考试历史试卷,共8页。试卷主要包含了单选题,非选择题等内容,欢迎下载使用。
2025—2026学年度湖北省襄阳市第四中学高二上学期期中考试历史试题(含答案):
这是一份2025—2026学年度湖北省襄阳市第四中学高二上学期期中考试历史试题(含答案),共14页。试卷主要包含了单选题,非选择题等内容,欢迎下载使用。
湖北省襄阳市第四中学2025-2026学年高二上学期10月月考历史试卷(Word版附解析):
这是一份湖北省襄阳市第四中学2025-2026学年高二上学期10月月考历史试卷(Word版附解析),文件包含湖北省襄阳市第四中学2025-2026学年高二上学期10月月考历史试题原卷版docx、湖北省襄阳市第四中学2025-2026学年高二上学期10月月考历史试题Word版含解析docx等2份试卷配套教学资源,其中试卷共22页, 欢迎下载使用。
相关试卷 更多
资料下载及使用帮助
版权申诉
- 1.电子资料成功下载后不支持退换,如发现资料有内容错误问题请联系客服,如若属实,我们会补偿您的损失
- 2.压缩包下载后请先用软件解压,再使用对应软件打开;软件版本较低时请及时更新
- 3.资料下载成功后可在60天以内免费重复下载
版权申诉
免费领取教师福利

