所属成套资源:湖北省华大新高考联盟2026届高三上学期11月教学质量测评各学科试卷及答案
湖北省华大新高考联盟2026届高三上学期11月教学质量测评生物试卷(Word版附解析)
展开
这是一份湖北省华大新高考联盟2026届高三上学期11月教学质量测评生物试卷(Word版附解析),文件包含湖北省华大新高考联盟2026届高三上学期11月教学质量测评生物试题docx、生物答案pdf等2份试卷配套教学资源,其中试卷共13页, 欢迎下载使用。
生物学
本试题卷共8页。全卷满分100分,考试用时75分钟。
★注意事项:
1.答题前,先将自己的姓名、准考证号、考场号、座位号填写在试卷和答题卡上,并将准考证号条形码粘贴在答题卡上的指定位置。
2.选择题的作答:每小题选出答案后,用2B铅笔把答题卡上对应题目的答案标号涂黑。写在试卷、草稿纸和答题卡上的非答题区域均无效。
3.非选择题的作答:用黑色签字笔直接答在答题卡上对应的答题区域内。写在试卷、草稿纸和答题卡上的非答题区域均无效。
4.考试结束后,请将本试卷和答题卡一并交回。
一、选择题:本题共12小题,每小题2分,共24分。在每小题给出的四个选项中,只有一项是符合题目要求的。
1.黄豆是一种营养丰富的植物性食品,也是我国重要的粮食作物。下列叙述正确的是
A.黄豆中含有人体细胞不能合成的非必需氨基酸
B.往黄豆浆中加入双缩脲试剂水浴加热后会呈现紫色
C.黄豆中的镁离子是植物细胞中某些复杂化合物的组成成分
D.等质量的葡萄糖和黄豆油彻底氧化分解所释放的能量相等
2.生物体中的DNA通常能与蛋白质结合形成DNA-蛋白质复合物,该复合物在细胞生命活动中起着非常重要的作用。下列关于DNA-蛋白质复合物的叙述,正确的是
A.原核细胞和真核细胞中均存在DNA-蛋白质复合物
B.细胞核和各种细胞器中均存在DNA-蛋白质复合物
C.基因表达的转录和翻译过程均会形成DNA-蛋白质复合物
D.将人体细胞中的该复合物彻底水解,最多可获得24种小分子产物
3.莱茵衣藻是一种自养型的单细胞真核生物。它可以进行光合作用将太阳能转化为氢能。下列叙述正确的是
A.磷脂分子组成的细胞骨架能支撑莱茵衣藻的各种细胞器
B.莱茵衣藻中的双层膜细胞器有核糖体、线粒体和叶绿体
C.有丝分裂过程中会发生染色质与染色体两种形态的转变
D.莱茵衣藻的中心粒在有丝分裂前期倍增并移向细胞两极
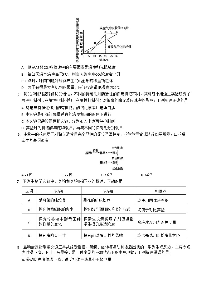
4.在一定光照强度下,将大豆幼苗放在温室中进行无土栽培实验,该幼苗的净光合速率、呼吸速率随温度变化的曲线如图所示。下列叙述正确的是
A.限制AB段CO2吸收速率的主要因素是温度和光照强度
B.若白天温室温度高于5℃,则白天温室中CO2浓度会上升
C.C点时,叶肉细胞叶绿体产生的O2全部转移至线粒体
D.为了获得最大有机物积累量,应该控制最低温度为20℃
5.酶的抑制剂能降低酶的活性,不同的抑制剂对酶活性的作用机理不同。某科研小组通过实验研究了两种抑制剂(竞争性抑制剂和非竞争性抑制剂)对某酶的酶促反应速率的影响。下列叙述正确的是
A.酶是具有催化作用的有机物,酶的化学本质是蛋白质
B.本实验最好在该酶最适宜的温度和pH的条件下进行
C.本实验只需设置两组实验,分别加入上述两种抑制剂
D.实验时先将该酶与底物混合,再与不同的抑制剂分别混合
6.矮牵牛的花色受三对独立遗传且完全显性的等位基因控制,花色色素合成途径如图所示。白花矮牵牛的基因型有
A.21种B.22种C.23种D.24种
7.下列生物学实验中,实验I和实验II相同点的叙述,正确的是
8.晕动症是指乘坐交通工具或经受摇摆、颠簸、旋转等运动刺激后出现的一系列生理反应,主要表现为体温下降、呕吐、头晕等、是一种常见的应激状态下的生理现象。下列叙述错误的是
A.晕动症患者体温下降,说明机体产热量小于散热量
B.晕动症患者呕吐导致脱水,机体抗利尿激素分泌增加
C.晕动症发生时,下丘脑中维持身体平衡的神经中枢活动加强
D.晕动症患者可以通过服用晕车药等方式来缓解症状
9.压力或紧张情绪会使“下丘脑一垂体一肾上腺轴”(HPA轴)活动增强,通过分泌皮质醇抑制免疫细胞、肠肌及肠道上皮细胞活动,从而引起肠道功能紊乱和免疫力下降。肠道益生菌对人体健康有重要作用,其代谢产物短链脂肪酸(SCFA)可以减少编码HPA轴中相关蛋白质的基因表达。肠道菌群与HPA轴的相互作用机制如图所示。下列叙述错误的是
A.推测短链脂肪酸可能会减弱HPA轴对压力或紧张情绪的响应
B.肠道上皮细胞吸收短链脂肪酸需要载体蛋白的协助且消耗能量
C.压力或紧张情绪引起的皮质醇分泌的调节方式属于神经一体液调节
D.血浆中的ACTH,被定向运输到肾上腺皮质细胞且只作用于该细胞
10.番茄雌蕊授粉后子房逐渐发育成果实,未授粉时子房不发育。授粉后,子房中生长素含量增加,赤霉素含量随之增加,促进果实发育。下列叙述错误的是
A.果实的发育受多种激素相互作用、共同调节
B.子房中的色氨酸经过一系列反应可转变成生长素
C.生长素和赤霉素二者协同作用,共同促进果实发育
D.生长素是植物自身合成的,赤霉素是植物从环境中吸收的
11.“果树一草菇”立体农业生态系统利用果树下微弱光照、较高湿度、较低风速等条件,在果树下人工栽培草菇,充分利用了空间和资源,提高了果农的收益。果园中存在的部分生物关系如图所示。下列叙述正确的是
A.“果树一草菇”立体农业生态系统利用了群落的空间结构
B.该系统中的杂食鸟所处的营养级为初级消费者和次级消费者
C.该果树和害虫构成的食物链中,“数量金字塔”呈上窄下宽的金字塔形
D.草菇分解有机物得到的无机物能被果树利用,为果树提供物质和能量
12.果酒和果醋是经相应微生物发酵后制成的食品,备受消费者喜爱。下列叙述正确的是
A.参与果酒和果醋制作的微生物均为真核生物
B.果酒制作过程中起主要催化作用的是微生物胞外酶
C.果酒制作过程中微生物先进行无氧呼吸再进行有氧呼吸
D.果酒中的酒精主要是在微生物的细胞质基质中产生的
二、选择题:本题共4小题,每小题4分,共16分。在每小题给出的四个选项中,有一项或多项符合题目要求。全部选对的得4分,选对但不全的得2分,有选错的得0分。
13.薇甘菊是一种具有超强繁殖能力的多年生藤本植物,薇甘菊通常12月开花、结籽,次年1月种子成熟,3月种子萌发,7-9月是生长旺盛期。薇甘菊在入侵后,会导致其他树木死亡,并快速传播成为群落中的优势种。下列叙述错误的是
A.薇甘菊与其他树木之间存在种间竞争关系
B.最好在12月至次年3月间通过人工清除来防治薇甘菊
C.薇甘菊在入侵后成为群落中的优势种发生在初生演替中
D.薇甘菊入侵后一段时间内其种群数量可能会呈一定倍数增长
14.疫苗是现代医学最伟大的成就之一,挽救了无数人的生命。下列关于疫苗的叙述,错误的是
A.对各类人群接种疫苗都能对传染病起预防作用
B.为了提高机体的免疫应答强度可多次注射疫苗
C.疫苗预防传染病主要利用了免疫系统的防御功能
D.灭活疫苗和B细胞接触不是激活B细胞的信号之一
15.菊花是多年生宿根草本植物,有多种药用价值,在文学作品中有丰富意象,外观也十分美丽。某小组取某幼嫩的菊花茎段进行组织培养,拟通过茎段诱导出愈伤组织。下列操作正确的是
A.配制生长素比例和浓度均最大的培养基
B.用酒精和次氯酸钠溶液对茎段进行消毒
C.应该将茎段的形态学下端插入培养基中
D.将植物培养瓶置于充足光照下进行培养
16.普通小麦(6n=42,,AABBDD,一个字母代表一个染色体组,每个染色体组都含7条染色体)是异源六倍体。六倍体黑小麦(6n=42,,AABBRR)具有多种优良性状。为了将六倍体黑小麦的优良性状基因转入普通小麦,科研人员进行了图示实验。已知减数分裂I后期不能配对的染色体会随机移向两极。下列叙述正确的是选项
实验I
实验II
相同点
A
酵母菌的纯培养
菊花的组织培养
均使用固体培养基
B
探究植物细胞的失水
探究酵母菌细胞呼吸的方式
均属于对比实验
C
探究培养液中酵母菌种群数量的变化
探索生长素类调节剂促进插条生根的最适浓度
溶液浓度均为无关变量
D
探究酶的专一性
探究pH对酶活性的影响
均优先选用淀粉酶作材料
A.F1细胞中有同源染色体
B.F1产生的雌配子是不育的
C.理论上F2的染色体组的组成有4种
D.理论上F2细胞的染色体数介于35~49之间
三、非选择题:本题共5小题,共60分。
17.(12分)
人类活动向环境中排放了很多有害物质,包括一些重金属,如镉、铅等。土壤-桑树一家蚕系统(SMSS)可以一定程度上修复重金属污染的土壤。重金属元素生物富集系数(BCFs)指的是某种重金属元素在生物体中含量与土壤中含量的比值。图中数值分别表示了桑树和蚕对镉、铅的BCFs值。
回答下列问题:
(1)生态系统的物质循环具有循环往复运动、 等主要特点。
(2)镉、铅参与生态系统的物质循环具有生物富集现象,原因是 。
(3)结合图中蚕对镉、铅的BCFs值分析,推测(填“镉”或“铅”)更容易在家蚕体内被分解或排出,理由是。
(4)在SMSS系统中,为了缓解镉、铅对土壤的污染,可采取的措施是_(答一点)。
(5)某废弃矿区重金属镉、铅污染严重,原有植被很难恢复,说明生态系统的_能力是有限的。对废弃矿区进行生态恢复在于植被恢复,种植当地桑树物种使其与当地环境、生物相适应,这主要体现了生态工程的原理。18.(12分)
氮元素对植物生命活动具有非常重要的作用。为探究施氮量对某羊草光合特性的影响,科研人员检测了不同施氮量下羊草的相关指标,数据如表所示。
回答下列问题:
(1)羊草吸收的氮元素可用于合成_(答一种)等物质,参与光合作用。
(2)据表可知,施氮量在0~150kg·hm-2时,施氮量增加,净光合速率增大。结合表中数据从暗反应的角度分析其原因是 。
(3)为了了解施氮150kg·hm-2组的羊草叶片中色素的种类,参照“绿叶中色素的提取和分离”实验,写出简要的实验思路: 。
(4)低氮可以促进羊草根系对NO3的吸收,NO3跨质膜向胞质运输主要依靠质膜上的硝酸盐转运蛋白(NRT)介导,NRT是H+/NO3同向转运体,运输机制如图所示。液泡膜上的H+/NO3−反向转运体在H+浓度梯度驱动下,将NO3运入液泡。
①羊草根细胞通过NRT吸收NO3的方式为,该方式普遍存在于动植物和微生物细胞中,通过该方式来选择吸收所需要的物质,排出_的物质,从而保证细胞和个体生命活动的需要。结合题目信息分析,液泡的pH值_(填“大于”或“小于”)细胞质基质的pH值。
②若用ATPase抑制剂处理羊草根部,则羊草根细胞吸收NO3的速率会_(填“增大”或“减小”),原因是。
19.(12分)
格隆溴铵适用于胃及十二指肠溃疡、慢性胃炎、胃酸分泌过多等。乙酰胆碱(ACh)和去甲肾上腺素(NE)两种神经递质分泌及受体的分布如图所示。
注:M、α、β、N为相应受体。
回答下列问题:
(1)中枢神经系统由脑和组成,图中所示的三种神经属于(填“中枢”或“外周”)神经系统。相对于躯体运动神经作用于骨骼肌细胞,内脏运动神经作用于内脏效应细胞的主要特点是 。
(2)神经递质只能由突触结构中的_释放,然后作用于,因此神经元之间兴奋的传递只能是单方向的。通常神经递质不会持续发挥作用的原因是。
(3)已知格隆溴铵能阻断副交感神经节后纤维对效应器的作用,但节后纤维末梢ACh的释放量并未减少。推测格隆溴铵发挥作用的可能机制是(答一点)。
(4)结合所学知识和图示信息分析,_(填“副交感神经”或“交感神经”)节前纤维产生的ACh与 (填字母)受体结合产生兴奋,最终促进胃肠蠕动。
20.(12分)
遗传性痉挛性截瘫(HSP)是一种累及皮质脊髓束运动神经元的单基因遗传疾病,其遗传方式可能为常染色体显性遗传(相关基因为A、a)、常染色体隐性遗传(相关基因为B、b)、伴X染色体隐性遗传(相关基因为D、d),三对基因独立遗传且均可独立导致人体患HSP,同一患病家系中该病的遗传方式可能出现其中的一种或多种。图1是某家族关于HSP的遗传系谱图,图1中II6的致病基因只来自I2,不考虑基因突变和交叉互换。
图1
回答下列问题:
(1)结合题目信息分析,该家系中HSP的遗传方式有 ,判定的依据: 。
(2)II7与II8再生一个不患病后代的概率为 。
(3)仅分析该家系中涉及HSP的一对常染色体的等位基因,若该正常基因和致病基因长度均为1000 bp (bp表示碱基对),用某种限制酶对II7与II8的该致病基因和正常基因彻底酶切后进行电泳,结果如图2所示。
①推测该致病基因有个该限制酶的酶切位点,该正常基因有 个该限制酶的酶切位点。
②用该限制酶对III11的某一有丝分裂后期细胞的相关基因进行酶切,理论上最多可获得 条DNA片段。
注:M为标准DNA片段,电泳条带表示特定长度的DNA片段。
图2
(4)遗传病不但给患者个人带来痛苦,而且给家族和社会造成了负担。可以通过遗传咨询和产前诊断等手段,对遗传病进行检测和预防,医院常见的检测手段有_(答一种)。
21.(12分)
人类免疫缺陷病毒(HIV)是RNA病毒。实时荧光RT-PCR可用于RNA病毒的检测,过程如图所示。检测原理:在PCR复性过程中探针和引物一起与模板结合,探针两侧分别带有荧光基团和淬灭基团(抑制荧光发出),新链延伸过程中耐高温的DNA聚合酶会破坏探针,导致荧光基团与淬灭基团分离而发出荧光。
回答下列问题:
(1)HIV攻击人体的免疫系统,主要侵染细胞,若引起机体的免疫 功能低下或失调,机体会有肿瘤发生或持续的病毒感染。
(2)据图分析,首先以病毒RNA为模板通过 过程合成cDNA,再根据cDNA的核苷酸序列合成引物,引物的作用是 。
(3)采集样本,利用实时荧光RT-PCR检测样本中有无某RNA病毒。若检测到强烈荧光信号,则说明样本中_(填“有”或“无”)该RNA病毒,理由是 。
(4)PCR技术的原理是DNA复制,PCR扩增与体内DNA复制的过程并不完全相同。从解旋过程进行分析,两者的不同点是(答一点)。
组别
净光合速率/
(μml⋅m−2⋯−1)
气孔导度/
(mml·m−2⋯−1)
胞间CO2浓度/
(μml⋅ml−1)
不施氮
11.15
71.38
288.28
施氮/
(kg⋅hm−2)
75
15.40
82.73
361.08
150
19.67
87.45
388.85
225
14.63
77.93
341.02
300
8.33
61.82
248.15
相关试卷
这是一份湖北省华大新高考联盟2026届高三上学期11月教学质量测评生物试题,共13页。试卷主要包含了选择题的作答,非选择题的作答等内容,欢迎下载使用。
这是一份华大新高考联盟2026届高三上学期9月教学质量测评生物试卷(含解析),共12页。
这是一份湖北省华大新高考联盟2025-2026学年高三上学期9月教学质量测评试题 生物 Word版含解析,文件包含湖北省华大新高考联盟2025-2026学年高三上学期9月教学质量测评生物试卷Word版含解析docx、湖北省华大新高考联盟2025-2026学年高三上学期9月教学质量测评生物试卷Word版无答案docx等2份试卷配套教学资源,其中试卷共26页, 欢迎下载使用。
相关试卷 更多
- 1.电子资料成功下载后不支持退换,如发现资料有内容错误问题请联系客服,如若属实,我们会补偿您的损失
- 2.压缩包下载后请先用软件解压,再使用对应软件打开;软件版本较低时请及时更新
- 3.资料下载成功后可在60天以内免费重复下载
免费领取教师福利

