搜索
      上传资料 赚现金

      浙江省温州市浙南名校联盟2025-2026学年高二上学期11月期中联考生物试题(Word版附解析)

      • 3.67 MB
      • 2025-11-26 18:11:33
      • 25
      • 0
      • 教习网3275309
      加入资料篮
      立即下载
      查看完整配套(共2份)
      包含资料(2份) 收起列表
      解析
      浙江省浙南名校联盟2025-2026学年高二上学期11月期中生物试题 Word版含解析.docx
      预览
      原卷
      浙江省浙南名校联盟2025-2026学年高二上学期11月期中生物试题 Word版无答案.docx
      预览
      正在预览:浙江省浙南名校联盟2025-2026学年高二上学期11月期中生物试题 Word版含解析.docx
      浙江省浙南名校联盟2025-2026学年高二上学期11月期中生物试题  Word版含解析第1页
      1/23
      浙江省浙南名校联盟2025-2026学年高二上学期11月期中生物试题  Word版含解析第2页
      2/23
      浙江省浙南名校联盟2025-2026学年高二上学期11月期中生物试题  Word版含解析第3页
      3/23
      浙江省浙南名校联盟2025-2026学年高二上学期11月期中生物试题  Word版无答案第1页
      1/10
      浙江省浙南名校联盟2025-2026学年高二上学期11月期中生物试题  Word版无答案第2页
      2/10
      浙江省浙南名校联盟2025-2026学年高二上学期11月期中生物试题  Word版无答案第3页
      3/10
      还剩20页未读, 继续阅读

      浙江省温州市浙南名校联盟2025-2026学年高二上学期11月期中联考生物试题(Word版附解析)

      展开

      这是一份浙江省温州市浙南名校联盟2025-2026学年高二上学期11月期中联考生物试题(Word版附解析),文件包含浙江省浙南名校联盟2025-2026学年高二上学期11月期中生物试题Word版含解析docx、浙江省浙南名校联盟2025-2026学年高二上学期11月期中生物试题Word版无答案docx等2份试卷配套教学资源,其中试卷共33页, 欢迎下载使用。
      考生须知:
      1.本卷共8页满分100分,考试时间90分钟;
      2.答题前,在答题卷指定区域填写班级、姓名、考场号、座位号及准考证号并填涂相应数字。
      3.所有答案必须写在答题纸上,写在试卷上无效;
      4.考试结束后,只需上交答题纸。
      选择题部分
      一、选择题(本大题共20小题,每小题2分,共40分。每小题列出的四个备选项中只有一个符合题目要求,不选、多选、错选均不得分。)
      1. 关于生物体内有机化合物所含元素的叙述,错误的是
      A. 叶绿素含有镁元素B. 血红蛋白含有铁元素
      C. 脱氧核糖含有磷元素D. 胰岛素含有碳元素
      2. 二倍体的唐鱼可人工诱导成不育的三倍体,这种人工诱导的变异属于( )
      A. 基因突变B. 不遗传的变异
      C. 染色体数目变异D. 染色体结构变异中的重复
      3. 部分肺纤维化患者的肺泡上皮细胞容易受损衰老,下列叙述正确的是( )
      A. 衰老的细胞中所有酶的活性降低,色素逐渐积累
      B. 患者肺泡上皮细胞可能出现DNA损伤积累
      C. 细胞衰老后,细胞的体积增大,细胞核的体积减小
      D. 细胞的衰老就是机体的衰老
      4. 下列关于现代生物进化理论的叙述错误的是( )
      A. 生物进化的基本单位是种群
      B. 可遗传变异使种群基因频率定向改变,导致生物进化
      C. 某些物种经过地理隔离后出现生殖隔离会产生新物种
      D. 突变和基因重组为生物进化提供原材料
      5. 某区域草原内生活有一藏羚羊种群,关于该种群数量特征的叙述正确的是( )
      A. 种群数量越多,其种群密度一定越大
      B. 出生率大于死亡率,则种群数量一定会增加
      C. 种群的年龄结构会长时间维持不变
      D. 将性别比例调整为1∶1后,种群数量一定会增多
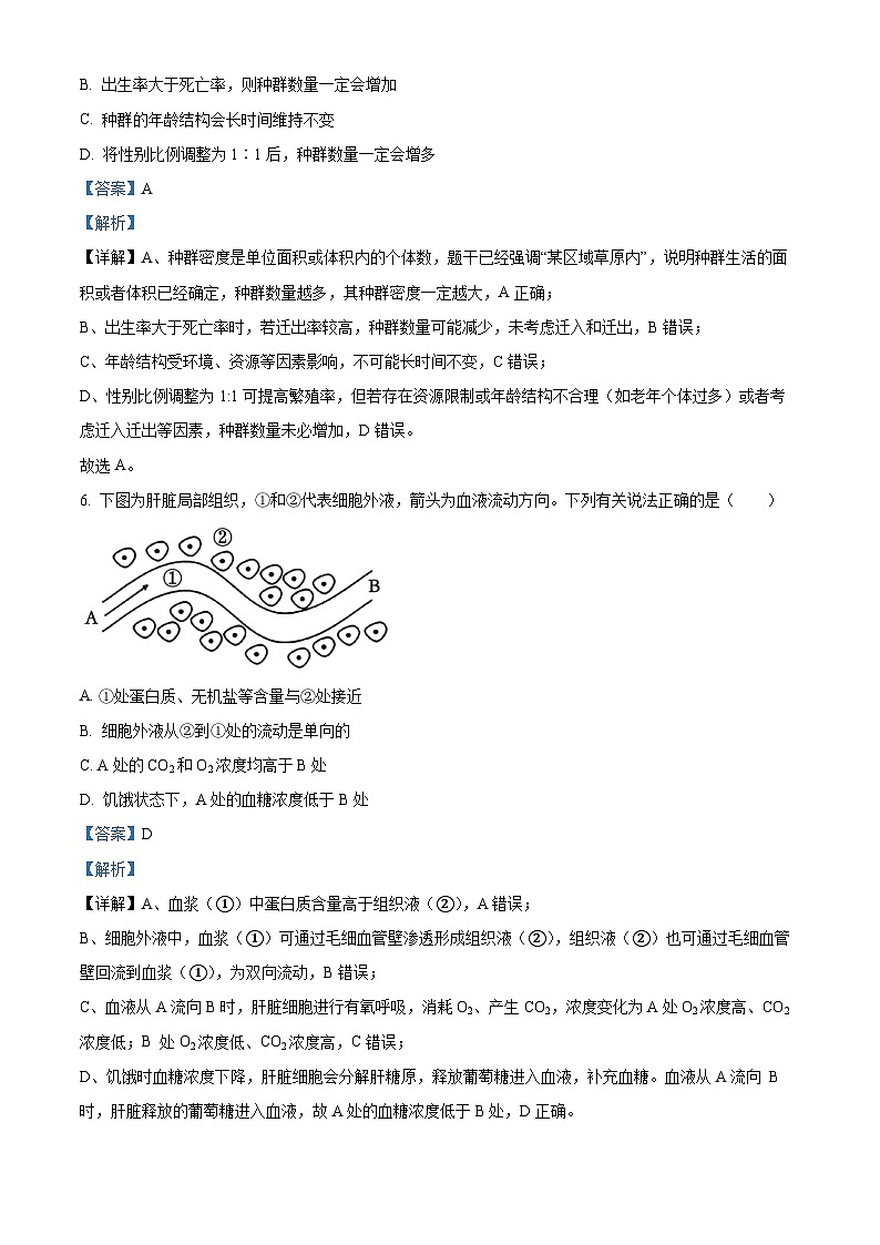
      6. 下图为肝脏局部组织,①和②代表细胞外液,箭头为血液流动方向。下列有关说法正确的是( )

      A. ①处蛋白质、无机盐等含量与②处接近
      B. 细胞外液从②到①处的流动是单向的
      C. A处的CO2和O2浓度均高于B处
      D. 饥饿状态下,A处的血糖浓度低于B处
      阅读以下材料,完成下列小题
      溶酶体内含大量水解酶,可降解细胞内的生物大分子。溶酶体膜在成分上与其他生物膜不同,其膜上嵌有转运H+的膜蛋白,含有多种转运蛋白和较多的胆固醇(如图)。当溶酶体膜受损时,一种名为PI4K2A的蛋白质会迅速聚集在受损的溶酶体上,从而使内质网像一条毯子一样包裹着溶酶体,最终达到修复溶酶体的效果。
      7. 下列关于物质进出溶酶体膜的叙述,错误的是( )
      A. H+通过易化扩散的方式进入溶酶体,导致内部pH变小
      B. 溶酶体膜上运输H+的膜蛋白具有催化功能
      C. 溶酶体膜上有多种用于转运水解产物的膜蛋白
      D. 转运H+的膜蛋白发挥作用时其结构会发生变化
      8. 研究者发现,溶酶体受损是阿尔茨海默病的一个标志。下列叙述错误的是( )
      A. PI4K2A核糖体中合成,可以识别溶酶体
      B. 内质网合成的脂质为溶酶体膜的修复提供原材料
      C. 溶酶体在细胞内的分布、运动与细胞骨架有关
      D. 降低细胞中PI4K2A基因的表达量为预防阿尔茨海默病提供一种新思路
      9. 下列关于激素、神经递质等信号分子,下列叙述正确的是( )
      A. 一种内分泌器官只能分泌一种激素
      B. 激素作用于靶细胞后会被回收利用
      C. 神经递质与特定分子结合后可在神经元间传递信息
      D. 激素发挥作用的前提是识别细胞膜上的受体
      10. 由三条21号染色体引起的唐氏综合征是一种常见遗传病,患者常伴有自身免疫病。高龄产妇所生子女患唐氏综合征的风险显著高于适龄生育。下列相关叙述错误的是( )
      A. 病因主要是母亲的卵母细胞减数分裂时染色体不分离
      B. 可进行羊水检查,分析胎儿的致病基因以诊断该病
      C. 该患者体细胞内有47条染色体,仍可形成可育配子
      D. 降低感染可减轻患者的自身免疫病的症状
      11. FTO蛋白可擦除N基因mRNA的甲基化修饰,避免mRNA被Y蛋白识别而降解,从而提高了鱼类的抗病能力。下列相关叙述错误的是( )
      A. FTO蛋白可能是一种移除甲基的酶
      B. 增强N基因的表达可提高鱼类抗病能力
      C. mRNA甲基化会导致其上所含密码子序列改变
      D. Y蛋白能识别甲基化修饰后的N基因mRNA
      12. 糖尿病是一种慢性代谢性疾病,下图是某糖尿病患者正常进食后血糖浓度和胰岛素浓度变化曲线(正常人进食后胰岛素水平在300pml/L)。下列关于该过程的叙述错误的是( )
      A. 进食后0~0.5小时,胰岛素增加是神经调节和体液调节共同作用的结果
      B. 进食后1~1.5小时,胰岛素和血糖浓度均升高,可能与细胞对胰岛素敏感性较高有关
      C. 进食后2小时左右,血糖水平较高会导致细胞外液渗透压增大
      D. 进食3.5小时后患者出现头晕,可能是血糖浓度过低导致脑组织供能不足所致
      13. 秋冬季节是支原体肺炎的高发期,患者常伴有发烧咳嗽等并发症。下图为支原体侵入机体后引发了部分特异性免疫反应,下列有关该过程的说法正确的是( )
      A. 图示过程为体液免疫,依靠细胞5发挥作用
      B. 细胞1为吞噬细胞,只发挥其吞噬功能
      C. 细胞2通过分泌物质A为致敏的细胞3提供增殖分化的第二个信号
      D. 细胞4为记忆B细胞,与细胞3有相同的抗原受体
      14. 取鸡蛋清,加入蒸馏水,混匀并加热一段时间后,过滤得到浑浊的滤液。以该滤液为反应物,探究不同温度对某种蛋白酶活性的影响,实验结果如表所示。
      据表分析,下列叙述正确的是( )
      A. 滤液变澄清的时间与该蛋白酶活性呈正相关
      B 组3滤液变澄清时间最短,酶促反应速率最快
      C. 若实验温度为52℃,则滤液变澄清时间为4~6min
      D. 若实验后再将组5放置在57℃,则滤液变澄清时间为6min
      15. 马拉松运动员在从慢跑到极限冲刺的过程中,依次会经历有氧阶段、混氧阶段和无氧阶段,长跑过程中会消耗碳水化合物和脂肪。下图所示为人体运动强度与血液中乳酸含量及氧气消耗速率的关系,下列相关叙述正确的是( )
      A. 有氧呼吸时,葡萄糖在线粒体内氧化分解释放的能量大部分以热能形式散失
      B. 氧气消耗和乳酸产生的场所均为细胞溶胶
      C. b运动强度时,肌肉细胞O2的消耗量可能大于CO2的产生量
      D. 当运动强度为c时,运动员体内需氧呼吸和厌氧呼吸的强度相等
      16. 植物的光响应机制由多种光受体介导,光敏色素(PHY)和紫外光受体UVR8是调控植物生长的关键光受体。现利用野生型、PHY缺失突变体和UVR8缺失突变体拟南芥为材料,分别在单侧红光和紫外光下进行生长实验,结果如下图所示。下列叙述错误的是( )
      A. 光敏色素PHY可能参与拟南芥在红光下的生长促进过程
      B. 紫外光受体UVR8可能抑制拟南芥在紫外光下的过度伸长
      C. 红光和紫外光可能通过改变光受体的空间结构来传递信号
      D. UVR8的作用机理可能是促进生长素在拟南芥向光侧特异性积累
      17. 遗传物质的发现是一个艰难而曲折的过程,经过许多科学家的不断接力,最终证明了DNA是主要的遗传物质。下列相关叙述正确的是( )
      A. 将加热致死的S型菌和R型活菌混合注入小鼠,小鼠死亡,这表明死亡的S型菌能将R型菌转化为S型菌
      B. 艾弗里通过向不同实验组中加入各类水解酶确认转化因子的化学本质,运用了加法原理
      C. 32P标记的T2噬菌体侵染35S标记的大肠杆菌后,子代噬菌体的DNA均会被标记
      D. 烟草花叶病毒的RNA能感染烟草,并使其出现症状,而蛋白质不能,表明RNA是其遗传物质
      18. 研究者以聚乙二醇处理植株模拟干旱胁迫,探究外源水杨酸(SA)在干旱条件下对桔梗幼苗内源激素的影响,设置CK(蒸馏水)、PEG(干旱)、SA(单独SA)、PEG+SA(干旱+SA)四组实验,分别测定脱落酸(ABA)和赤霉素(GA)的含量,实验结果如下图所示。下列分析正确的是( )
      A. 该实验的自变量为是否干旱处理、是否SA处理
      B. 实验结果可说明SA可缓解干旱胁迫对植株的影响
      C. PEG和SA处理都能导致桔梗幼苗叶片生长加快
      D. 可推测干旱条件下SA会抑制GA合成,不利于叶片生长
      19. 阈刺激是指达到引起兴奋的最小强度刺激,阈上刺激是指大于阈刺激强度的刺激,阈下刺激是指小于阈刺激强度的刺激。坐骨神经由多种神经纤维组成,多根神经纤维同步兴奋时,其动作电位幅值(大小变化幅度)可以叠加,且单根神经纤维在不同阈上刺激下的动作电位均相同。研究人员使用蛙的坐骨神经腓肠肌标本进行了如下图所示实验,其绝对不应期(连续两次兴奋所间隔的最短时间)约为1ms,刺激电极S置于神经一端,记录点A、B、C沿神经分布,电表1连接A和B,电表2连接B和C。下列有关说法正确的是( )
      A. 在S点给予单个阈下刺激,电表1和电表2均发生偏转
      B. 逐渐增加刺激强度,两个电表所记录到的幅值持续增大
      C. 在S点给予两个快速连续的阈上刺激(间隔0.5ms),电表2记录到一个动作电位
      D. 若在B点施加局部麻醉剂,然后在S点给予阈上刺激,电表1偏转而电表2不偏转
      20. 某生物卵原细胞可进行有丝分裂和“逆反”减数分裂。现将两个双链均被¹⁴C 标记的基因A分别插入一个卵原细胞的一条染色体的两端。将此卵原细胞置于不含放射性元素的培养液中培养,发生如图所示的分裂过程(图中仅呈现部分染色体和子细胞),共产生8个子细胞。下列叙述正确的是( )
      A. “逆反”减数分裂的非同源染色体自由组合发生在减数分裂Ⅰ
      B. “逆反”减数分裂的染色体数目加倍发生在减数分裂Ⅱ
      C. 上图细胞①中被¹⁴C 标记的DNA 分子数为1个
      D. 8个子细胞中至多2个子细胞含有14C标记
      非选择题部分
      二、非选择题部分(本大题共5题,共60分)
      21. 为研究棉花去棉铃(果实)后对叶片光合作用的影响,科研人员选取至少具有10个棉铃的植株,去除不同比例棉铃,3天后测定叶片的CO2固定速率、蔗糖和淀粉含量,结果如图。回答下列问题:
      (1)光合作用过程中,光合色素主要吸收________光,并在光反应阶段将光能转化为________中的化学能。碳反应利用光反应产生的物质和能量,首先将CO2还原为________,进而分别在________(填结构名称)形成淀粉和蔗糖。
      (2)由图1可知,随着去除棉铃百分率的提高,叶片光合速率________。结合图2推测,去除棉铃后,由于叶片中光合产物输出量________,使其在叶片中积累,进而________光合作用。
      (3)为验证上述推测,科研人员选取去除所有棉铃棉花植株作为实验材料,在适宜的环境下,测定植株光合速率记为A。随后用遮光布遮住部分叶片,推测遮光叶片的作用是________________,一段时间后,测定植株光合速率记为B,若实验结果为________(填“A=B”“A>B”或“A

      相关试卷 更多

      资料下载及使用帮助
      版权申诉
      • 1.电子资料成功下载后不支持退换,如发现资料有内容错误问题请联系客服,如若属实,我们会补偿您的损失
      • 2.压缩包下载后请先用软件解压,再使用对应软件打开;软件版本较低时请及时更新
      • 3.资料下载成功后可在60天以内免费重复下载
      版权申诉
      若您为此资料的原创作者,认为该资料内容侵犯了您的知识产权,请扫码添加我们的相关工作人员,我们尽可能的保护您的合法权益。
      入驻教习网,可获得资源免费推广曝光,还可获得多重现金奖励,申请 精品资源制作, 工作室入驻。
      版权申诉二维码
      欢迎来到教习网
      • 900万优选资源,让备课更轻松
      • 600万优选试题,支持自由组卷
      • 高质量可编辑,日均更新2000+
      • 百万教师选择,专业更值得信赖
      微信扫码注册
      手机号注册
      手机号码

      手机号格式错误

      手机验证码 获取验证码 获取验证码

      手机验证码已经成功发送,5分钟内有效

      设置密码

      6-20个字符,数字、字母或符号

      注册即视为同意教习网「注册协议」「隐私条款」
      QQ注册
      手机号注册
      微信注册

      注册成功

      返回
      顶部
      学业水平 高考一轮 高考二轮 高考真题 精选专题 初中月考 教师福利
      添加客服微信 获取1对1服务
      微信扫描添加客服
      Baidu
      map