还剩5页未读,
继续阅读
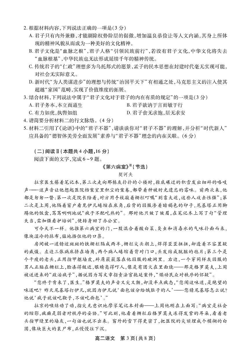
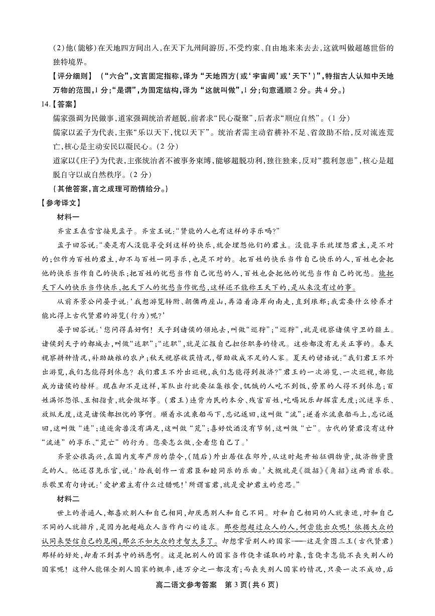
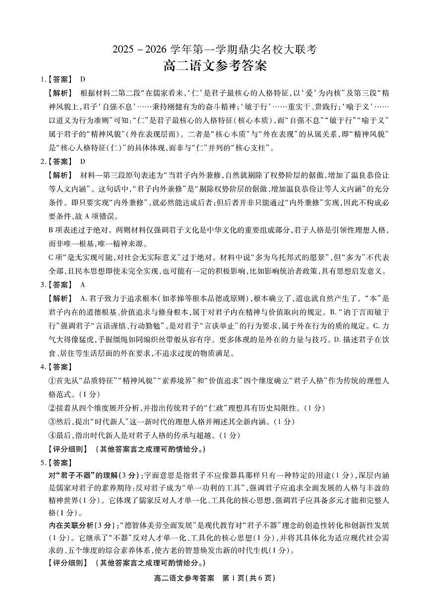
安徽省鼎尖名校大联考2025-2026学年上学期高二11月期中考试语文含答案解析
展开
这是一份安徽省鼎尖名校大联考2025-2026学年上学期高二11月期中考试语文含答案解析,文件包含语文试卷安徽省鼎尖名校大联考2025-2026学年上学期高二11月期中考试pdf、语文答案安徽省鼎尖名校大联考2025-2026学年上学期高二11月期中考试pdf等2份试卷配套教学资源,其中试卷共14页, 欢迎下载使用。
相关试卷
安徽省县中联盟2025-2026学年第一学期高二期中考试语文含答案解析:
这是一份安徽省县中联盟2025-2026学年第一学期高二期中考试语文含答案解析,文件包含安徽省县中联盟2025-2026学年第一学期高二期中考试26-L-216B-语文pdf、安徽省县中联盟2025-2026学年第一学期高二期中考试26-L-216B-语文DApdf等2份试卷配套教学资源,其中试卷共12页, 欢迎下载使用。
安徽省鼎尖名校大联考2025-2026学年上学期高一11月期中考试语文含答案解析:
这是一份安徽省鼎尖名校大联考2025-2026学年上学期高一11月期中考试语文含答案解析,文件包含语文安徽省鼎尖名校大联考2025-2026学年上学期高一11月期中考试pdf、语文答案安徽省鼎尖名校大联考2025-2026学年上学期高一11月期中考试pdf等2份试卷配套教学资源,其中试卷共16页, 欢迎下载使用。
安徽省鼎尖名校大联考2025-2026学年上学期高一11月期中考试语文试题:
这是一份安徽省鼎尖名校大联考2025-2026学年上学期高一11月期中考试语文试题,文件包含安徽省鼎尖名校大联考2025-2026学年上学期高一11月期中考试语文试题pdf、高一语文参考答案pdf等2份试卷配套教学资源,其中试卷共16页, 欢迎下载使用。
相关试卷 更多
资料下载及使用帮助
版权申诉
- 1.电子资料成功下载后不支持退换,如发现资料有内容错误问题请联系客服,如若属实,我们会补偿您的损失
- 2.压缩包下载后请先用软件解压,再使用对应软件打开;软件版本较低时请及时更新
- 3.资料下载成功后可在60天以内免费重复下载
版权申诉
免费领取教师福利

