若您为此资料的原创作者,认为该资料内容侵犯了您的知识产权,请扫码添加我们的相关工作人员,我们尽可能的保护您的合法权益。
还剩2页未读,
继续阅读
所属成套资源:2026届福建省部分学校高三上学期期中考试试题
成套系列资料,整套一键下载
2026届福建省部分学校高三上学期期中考试日语试题(含答案及听力)
展开
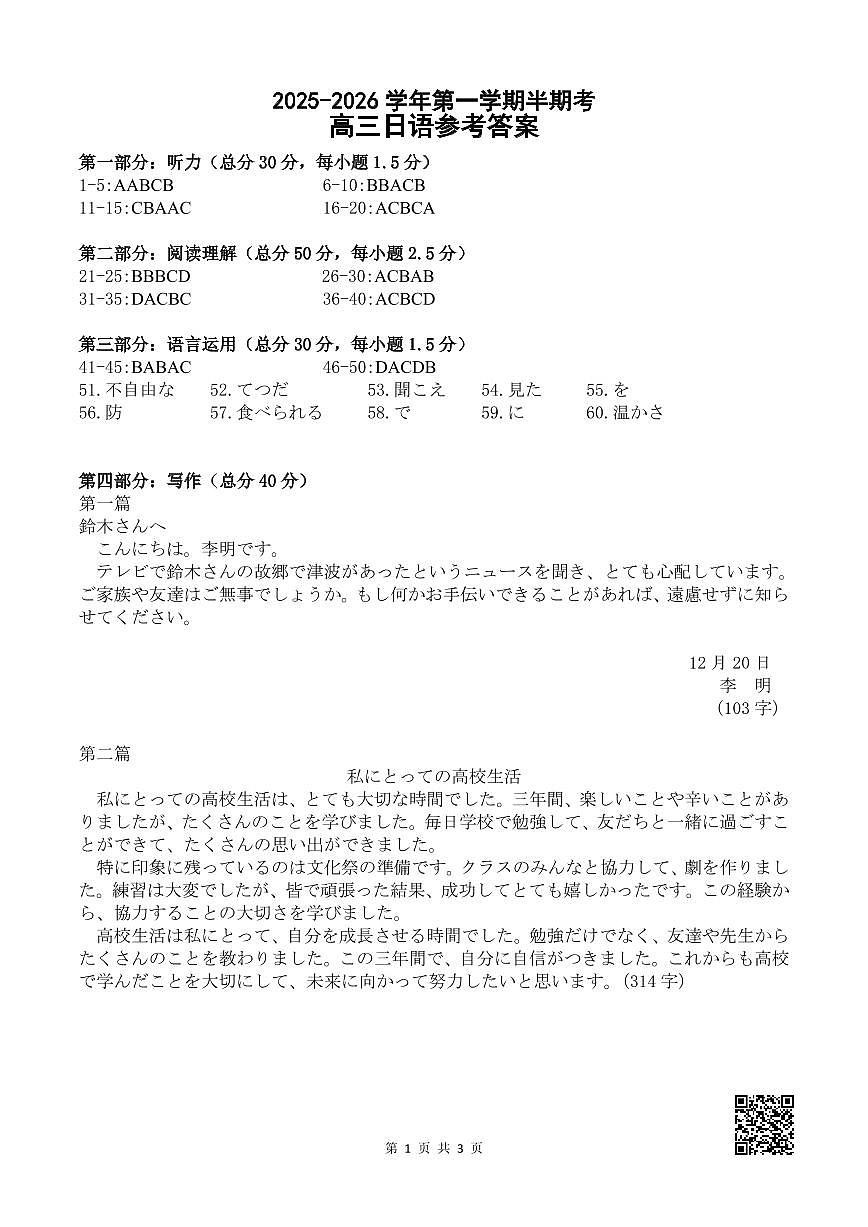
这是一份2026届福建省部分学校高三上学期期中考试日语试题(含答案及听力),文件包含福建26-105C高三日语试卷参考答案定稿pdf、高三日语pdf、2025-2026学年第一学期半期考高三日语学科听力MP3等3份试卷配套教学资源,其中试卷共11页, 欢迎下载使用。
相关试卷
江西省2026届高三上学期期中考试日语试题(含答案、听力音频):
这是一份江西省2026届高三上学期期中考试日语试题(含答案、听力音频),文件包含江西省2026届高三11月一轮复习阶段检测日语答案pdf、江西省2026届高三11月一轮复习阶段检测日语pdf、江西省2026届高三11月一轮复习阶段检测日语听力mp3等3份试卷配套教学资源,其中试卷共9页, 欢迎下载使用。
福建省百校联考2025-2026学年高三上学期11月期中日语试题:
这是一份福建省百校联考2025-2026学年高三上学期11月期中日语试题,共8页。
福建省泉州市2026届高三上学期质量监测(一)日语试题(Word版附答案)含听力音频:
这是一份福建省泉州市2026届高三上学期质量监测(一)日语试题(Word版附答案)含听力音频,文件包含福建省泉州市2026届高三上学期质量监测一日语试卷含答案docx、福建省泉州市2026届高三上学期质量监测一日语听力mp3等2份试卷配套教学资源,其中试卷共14页, 欢迎下载使用。
相关试卷 更多
资料下载及使用帮助
版权申诉
- 1.电子资料成功下载后不支持退换,如发现资料有内容错误问题请联系客服,如若属实,我们会补偿您的损失
- 2.压缩包下载后请先用软件解压,再使用对应软件打开;软件版本较低时请及时更新
- 3.资料下载成功后可在60天以内免费重复下载
版权申诉
免费领取教师福利

