


所属成套资源:最新版高考物理【一轮复习】精品讲义练习资料合集
最新版高考物理【一轮复习】精品讲义练习资料 (23)
展开 这是一份最新版高考物理【一轮复习】精品讲义练习资料 (23),共10页。试卷主要包含了实验原理,实验器材,实验步骤,数据处理,注意事项等内容,欢迎下载使用。
一、实验原理
由T=2πeq \r(\f(l,g)),得g=eq \f(4π2l,T2),则测出单摆的摆长l和周期T,即可求出当地的重力加速度.
二、实验器材
铁架台及铁夹,金属小球(有孔)、秒表、细线(1 m左右)、刻度尺、游标卡尺.
三、实验步骤
1.让细线穿过小球上的小孔,在细线的穿出端打一个稍大一些的线结,制成一个单摆.
2.将铁夹固定在铁架台上端,铁架台放在实验桌边,把单摆上端固定在铁夹上,使摆线自由下垂.在单摆平衡位置处做上标记.
3.用刻度尺量出悬线长l′(准确到mm),用游标卡尺测出摆球的直径d,则摆长为l=l′+eq \f(d,2).
4.把单摆拉开一个角度,角度不大于5°,释放摆球.摆球经过最低位置时,用秒表开始计时,测出单摆完成30次(或50次)全振动的时间,求出一次全振动的时间,即为单摆的振动周期.
5.改变摆长,反复测量几次,将数据填入表格.
四、数据处理
1.公式法:每改变一次摆长,将相应的l和T代入公式g=eq \f(4π2l,T2)中求出g值,最后求出g的平均值.
设计如下所示实验表格
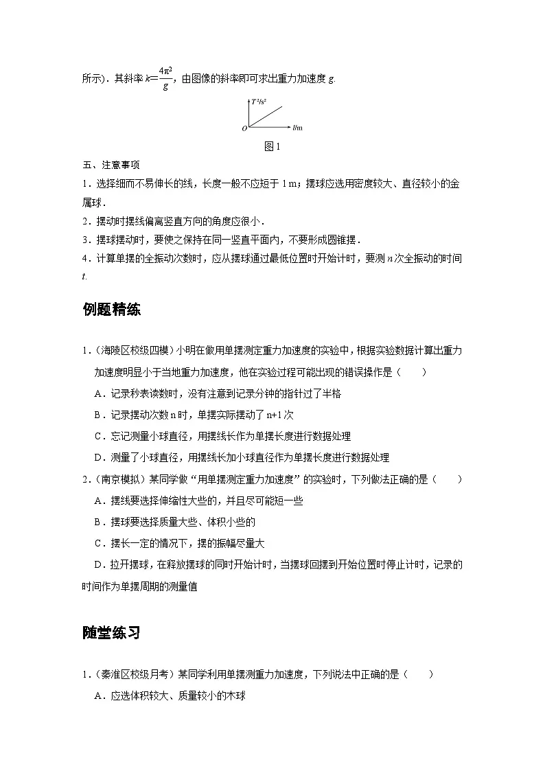
2.图像法:由T=2πeq \r(\f(l,g))得T2=eq \f(4π2,g)l,以T2为纵坐标,以l为横坐标作出T2-l图像(如图1所示).其斜率k=eq \f(4π2,g),由图像的斜率即可求出重力加速度g.
图1
五、注意事项
1.选择细而不易伸长的线,长度一般不应短于1 m;摆球应选用密度较大、直径较小的金属球.
2.摆动时摆线偏离竖直方向的角度应很小.
3.摆球摆动时,要使之保持在同一竖直平面内,不要形成圆锥摆.
4.计算单摆的全振动次数时,应从摆球通过最低位置时开始计时,要测n次全振动的时间t.
例题精练
1.(海陵区校级四模)小明在做用单摆测定重力加速度的实验中,根据实验数据计算出重力加速度明显小于当地重力加速度,他在实验过程可能出现的错误操作是( )
A.记录秒表读数时,没有注意到记录分钟的指针过了半格
B.记录摆动次数n时,单摆实际摆动了n+1次
C.忘记测量小球直径,用摆线长作为单摆长度进行数据处理
D.测量了小球直径,用摆线长加小球直径作为单摆长度进行数据处理
2.(南京模拟)某同学做“用单摆测定重力加速度”的实验时,下列做法正确的是( )
A.摆线要选择伸缩性大些的,并且尽可能短一些
B.摆球要选择质量大些、体积小些的
C.摆长一定的情况下,摆的振幅尽量大
D.拉开摆球,在释放摆球的同时开始计时,当摆球回摆到开始位置时停止计时,记录的时间作为单摆周期的测量值
随堂练习
1.(秦淮区校级月考)某同学利用单摆测重力加速度,下列说法中正确的是( )
A.应选体积较大、质量较小的木球
B.测量周期时,应在摆球摆至最高点时开始计时
C.若仅将摆线的长度作为摆长,会使测得的g值偏大
D.测周期时,若把n次全振动误记为(n+l)次,会使测得的g值偏大
2.(虹口区二模)某小组利用单摆测定当地重力加速度,最合理的装置是( )
A.B.
C.D.
3.(普陀区二模)在“用单摆测定重力加速度”的实验中,要用铁夹夹住摆线,这样做的主要目的是( )
A.便于测量单摆摆长
B.便于测量单摆周期
C.确保摆动时摆长不变
D.确保摆球在竖直平面内摆动
综合练习
一.选择题(共5小题)
1.(思明区校级月考)在利用单摆测定重力加速度的实验中,下列说法正确的是( )
A.把单摆从平衡位置拉开30°的摆角,并在释放摆球的同时开始计时
B.测量摆球通过最低点100次的时间t,则单摆周期为
C.用悬线的长度加摆球的直径作为摆长,代入单摆周期公式计算得到的重力加速度值偏大
D.选择密度较小的摆球,测得的重力加速度值误差较小
2.(黄浦区期末)在“用单摆测定重力加速度”的实验中,若测得的g值偏小,可能是因为( )
A.摆球的质量太大
B.测摆长时,将线长加小球直径作为摆长
C.测周期记录全振动次数时,将n次全振动误记为(n+1)次
D.摆球上端未固定牢固,摆动中出现松动,摆线变长
3.(红桥区期末)在“用单摆测定重力加速度”的实验中,采用了以下几种不同的测量摆长的方法,其中正确的是( )
A.装好单摆,用力拉紧摆线,用米尺测出摆线长度,然后加上摆球的半径
B.用手托住摆球使其静止,用米尺直接测出悬点到球心的距离.
C.让单摆自然下垂,用米尺测出摆线长度,然后加上摆球的半径
D.把单摆取下并放在桌面上,用米尺测出摆线长度,然后加上摆球的半径
4.(松江区一模)某同学用单摆测当地的重力加速度。他测出了摆线长度L和摆动周期T,如图(a)所示。通过改变悬线长度L,测出对应的摆动周期T,获得多组T与L,再以T2为纵轴、L为横轴画出函数关系图象如图(b)所示。由此种方法得到的重力加速度值与测实际摆长得到的重力加速度值相比会( )
A.偏大B.偏小C.一样D.都有可能
5.(长宁区二模)在“用单摆测定重力加速度”的实验中,下列所给器材中,哪个组合较好?( )
①长1m左右的细线 ②长30cm左右的细线 ③直径2cm的塑料球 ④直径2cm的铁球 ⑤秒表 ⑥时钟 ⑦最小刻度线是厘米的直尺 ⑧最小刻度是毫米的直尺.
A.①③⑤⑦B.①④⑤⑧C.②④⑥⑦D.②③⑤⑦
二.实验题(共10小题)
6.(启东市校级月考)在“用单摆测量重力加速度”的实验中。
(1)为测量摆线长,必须使单摆处于 (选填字母代码)状态。
A.水平拉直
B.自然悬垂
C.悬挂拉紧
(2)某同学由于没有游标卡尺,无法测量小球的直径d,实验中将悬点到小球最低点的距离作为摆长l,测得多组周期T和l的数据,作出T2﹣l图象,如图所示。
①实验得到的T2﹣l图象是 。
②小球的直径是 cm。
③实验测得当地重力加速度大小是 m/s2(取3位有效数字)。
7.(六合区校级月考)在做“用单摆测定重力加速度”的实验时,用摆长L和周期T计算重力加速度的公式是g= 。若已知摆球直径为2.00cm,让刻度尺的零点对准摆线的悬点,摆线竖直下垂,如图甲所示,则单摆摆长是L= m。若测定了40次全振动的时间如图乙中秒表所示,则秒表读数是t= ,单摆摆动周期是T= s.单摆做简谐运动应满足的条件是最大摆角 。为了提高测量精度,需多次改变L值,并测得相应的T值。现将测得的六组数据标示在以L为横坐标、以T2为纵坐标的坐标系上,即图丙中用“•”表示的点。试根据图中给出的数据点作出T2和L的关系图线,根据图线可求出g= m/s2(结果取两位有效数字)。
8.(三元区校级期中)某同学在做“利用单摆测重力加速度”实验中先测得摆线长为97.44cm,球直径由如图1所示游标卡尺测得,然后用秒表记录了单摆振动50次所用的时间如图2所示,则:小球直径为 cm,秒表所示读数为 s。
9.(碑林区校级期中)小雷在做“利用单摆测重力加速”实验中,先测得摆线长为97.20cm;用20分度的游标卡尺测得小球直径如图1所示,然后用秒表记录了单摆全振动50次所用的时间,则
(1)小球直径为 cm。
(2)如果他在实验中误将49次全振动数为50次,测得的g值 (填“偏大”或“偏小”或“准确”)。
(3)他以摆长(l)为横坐标、周期的二次方(T2)为纵坐标作出l﹣T2图线,由图象测得的图线的斜率为k,则测得的重力加速度g= (用题目中给定的字母表示)。
(4)小俊根据实验数据作出的图像如图2所示,造成图像不过坐标原点的原因可能是 。
10.(宁波月考)某同学尝试利用单摆测量当地重力加速度。
①除铁架台、小钢球和细线外,图1的实验器材中必须选用的是 。
②利用单摆测当地加速度g的实验时学生们多次改变悬点到摆球顶部的距离L,测出对应摆球做简谐运动的周期T后,作出T2﹣L图象为一条倾斜的直线,如图2所示,则关于该图象说法正确的有 。
A.图象的斜率k=,与横坐标交点的绝对值是小球的直径
B.图象的斜率k=,与横坐标交点的绝对值是小球的直径
C.图象的斜率k=,与横坐标交点的绝对值是小球的半径
D.图象的斜率k=,与横坐标交点的绝对值是小球的半径
11.(嘉兴月考)某同学用单摆测定重力加速度
①组装单摆时,应在下列器材中选用 最为合适(选填选项前的字母)。
A.长度约为1m的细杆
B.长度约为50cm的粗塑料线
C.长度约为1m的细棉线
D.直径约为1.5cm的塑料球
E.直径约为1.5cm的铁球
F.直径约为4cm的薄铁片
②该同学在用游标卡尺测小球直径前练习读数,如图所示的游标卡尺读数为 m。
12.(海南模拟)某同学准备用单摆测量重力加速度:
(1)应在下列器材中选用 。(选填选项前的字母)
A.长度约为1m的细线
B.长度约为30cm的细线
C.直径约为1.5cm的塑料小球
D.直径约为1.5cm的钢质小球
(2)用游标卡尺测量小球的直径,游标卡尺的示数如图所示,由图可读出小球的直径为 cm。
13.(门头沟区一模)在“用单摆测量重力加速度的大小”的实验中
(1)安装好实验装置后,先用游标卡尺测量摆球直径d,测量的示数如图1所示,则摆球直径d= cm,再测量摆线长l,则单摆摆长L= (用d、l表示);
(2)摆球摆动稳定后,当它到达 (填“最低点”或“最高点”)时启动秒表开始计时,并记录此后摆球再次经过最低点的次数n(n=1、2、3…),当n=60时刚好停表。停止计时的秒表如图2示,其读数为 s,该单摆的周期为T= s(周期要求保留三位有效数字);
(3)计算重力加速度测量值的表达式为g= (用T、L表示),如果测量值小于真实值,可能原因是 ;
A.将摆球经过最低点的次数n计少了
B.计时开始时,秒表启动稍晚
C.将摆线长当成了摆长
D.将摆线长和球的直径之和当成了摆长
(4)正确测量不同摆L及相应的单摆周期T,并在坐标纸上画出T2与L的关系图线,如图3示。由图线计算出重力加速度的大小g= m/s2.(保留3位有效数字,计算时π2取9.86)
14.(滨州期中)用单摆测定重力加速度的实验装置如图所示。
(1)组装单摆时,应在下列器材中选用 (选填选项前的字母)。
A.长度为1m左右的细线 B.长度为10cm左右的细线
C.直径为2.0cm的铁球 D.直径为2.0cm的塑料球
(2)测出悬点O到小球球心的距离(摆长)L及单摆完成n次全振动所用的时间t。则重力加速度g= (用L、n、t表示)。
(3)某同学测得摆长L=98.6cm,50次全振动时间t=99.5s。这次实验中单摆的周期T= s,重力加速度g= m/s2.(结果均保留三位有效数字)
15.(华安县校级期末)某同学做“用单摆测重力加速度”的实验时,只测量了悬点与小球上端结点之间的距离L,并通过改变L而测出对应的摆动周期T,再以T2为纵轴、L为横轴作函数关系图象,那么就可以通过此图象得出小球的半径和当地的重力加速度g。
(1)现有如下测量工具:A.时钟;B.秒表;C.天平;D.毫米刻度尺。本实验所需的测量工具有 。
(2)如果实验中所得到的T2﹣L关系图象如图所示,那么真正的图象应该是a、b、c中的 。
(3)由图象可知,小球的半径r= cm;当地的重力加速度g= m/s2。
实验次数
摆长l/m
周期T/s
重力加速度g/(m·s-2)
重力加速度g的平均值/(m·s-2)
1
g=eq \f(g1+g2+g3,3)
2
3
相关试卷 更多
- 1.电子资料成功下载后不支持退换,如发现资料有内容错误问题请联系客服,如若属实,我们会补偿您的损失
- 2.压缩包下载后请先用软件解压,再使用对应软件打开;软件版本较低时请及时更新
- 3.资料下载成功后可在60天以内免费重复下载
免费领取教师福利 

.png)




