搜索
      上传资料 赚现金

      最新版高考物理【一轮复习】精品讲义练习资料 (7)

      • 6.23 MB
      • 2025-11-25 15:31:08
      • 16
      • 0
      • 实事求是运
      加入资料篮
      立即下载
      最新版高考物理【一轮复习】精品讲义练习资料 (7)第1页
      1/27
      最新版高考物理【一轮复习】精品讲义练习资料 (7)第2页
      2/27
      最新版高考物理【一轮复习】精品讲义练习资料 (7)第3页
      3/27
      还剩24页未读, 继续阅读

      最新版高考物理【一轮复习】精品讲义练习资料 (7)

      展开

      这是一份最新版高考物理【一轮复习】精品讲义练习资料 (7),共27页。试卷主要包含了固有振动,阻尼振动,共振的利用与防止,固有振动、受迫振动、共振的比较,对于阻尼振动,下列说法正确的是,下列说法正确的是等内容,欢迎下载使用。
      目标导航


      知识精讲

      知识点01 振动中的能量损失
      1.固有振动
      如果振动系统不受外力的作用,此时的振动叫作固有振动,其振动频率称为固有频率.
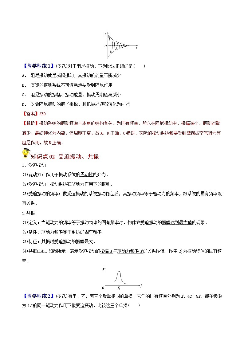
      2.阻尼振动
      (1)阻力作用下的振动
      当振动系统受到阻力的作用时,振动受到了阻尼,系统克服阻尼的作用要做功,消耗机械能,因而振幅减小,最后停下来.
      (2)阻尼振动
      振幅随时间逐渐减小的振动.振动系统受到的阻尼越大,振幅减小得越快,阻尼振动的图像如图所示,振幅越来越小,最后停止振动.
      【即学即练1】(多选)对于阻尼振动,下列说法正确的是( )
      A. 阻尼振动就是减幅振动,其振动的能量不断减少
      B. 实际的振动系统不可避免地要受到阻尼作用
      C. 阻尼振动的振幅、振动能量、振动周期逐渐减小
      D. 对做阻尼振动的振子来说,其机械能逐渐转化为内能
      【答案】ABD
      【解析】振动系统的振动频率与本身的结构有关,为固有频率,所以在阻尼振动中,振幅减小,振动能量减少,最终转化为内能,但周期不变,故A、D正确,C错误.实际的振动系统都要受到摩擦或空气阻力等阻尼作用,故B正确.
      知识点02 受迫振动、共振
      1.受迫振动
      (1)驱动力:作用于振动系统的周期性的外力.
      (2)受迫振动:振动系统在驱动力作用下的振动.
      (3)受迫振动的频率:做受迫振动的系统振动稳定后,其振动频率等于驱动力的频率,跟系统的固有频率没有关系.
      2.共振
      (1)定义:当驱动力的频率等于振动物体的固有频率时,物体做受迫振动的振幅达到最大值的现象.
      (2)条件:驱动力频率等于系统的固有频率.
      (3)特征:共振时受迫振动的振幅最大.
      (4)共振曲线:如图所示.表示受迫振动的振幅A与驱动力频率f的关系图像,图中f0为振动物体的固有频率.
      【即学即练2】(多选)有甲、乙、丙三个质量相同的单摆,它们的固有频率分别为f、4f、5f,都在频率为4f的同一驱动力作用下做受迫振动,比较这三个单摆( )
      A. 它们的振幅相同
      B. 乙的振幅最大
      C. 它们的振动频率都是4f
      D. 甲、乙、丙的振动频率分别为f、4f、5f
      【答案】BC
      【解析】受迫振动的频率等于驱动力的频率,当系统的固有频率等于驱动力的频率时,系统产生共振,振幅最大.因此甲、乙、丙的振动频率都是4f,且乙的振幅最大,所以B、C正确,A、D错误.

      能力拓展

      考法01振动中的能量损失
      1.对阻尼振动的理解
      (1)同一简谐运动能量的大小由振幅的大小确定.
      (2)阻尼振动中振幅减小的快慢跟所受阻尼的大小有关,阻尼越大,振幅减小得越快.
      (3)物体做阻尼振动时,振幅虽不断减小,但振动的频率仍由自身结构特点所决定,并不会随振幅的减小而变化.例如,用力敲锣,由于锣受到空气的阻尼作用,振幅越来越小,锣声减弱,但音调不变.
      (4)阻尼振动若在一段不太长的时间内振幅没有明显的减小,可以把它当作简谐运动来处理.
      2.阻尼振动和无阻尼振动的比较
      【典例1】如图所示是单摆做阻尼运动的位移—时间图线,下列说法中正确的是( )
      A. 摆球在P与N时刻的势能相等
      B. 摆球在P与N时刻的动能相等
      C. 摆球在P与N时刻的机械能相等
      D. 摆球在P时刻的机械能小于N时刻的机械能
      【答案】A
      【解析】由于摆球的势能大小由其位移和摆球质量共同决定,P、N两时刻位移大小相同,关于平衡位置对称,所以势能相等,A正确;由于系统机械能在减少,P、N时刻势能相同,则P处动能大于N处动能,故B、C、D错.
      考法02共振及其产生的条件
      1.共振的条件
      驱动力的频率与物体的固有频率相等,即f=f固.
      2.共振曲线
      如图所示,共振曲线的横坐标为驱动力的频率,纵坐标为受迫振动物体的振幅.
      由共振曲线可知,当驱动力的频率与物体的固有频率相等时,受迫振动的振幅最大.
      3.共振的利用与防止
      (1)利用:由共振的条件知,要利用共振,就应尽量使驱动力的频率与物体的固有频率一致.如:共振筛、荡秋千、共振转速计等.
      (2)防止:由共振曲线可知,在需要防止共振危害时,要尽量使驱动力的频率与固有频率不相等,而且相差越大越好.如:部队过桥应便步走.
      4.固有振动、受迫振动、共振的比较
      【典例2】(多选)有甲、乙、丙三个质量相同的单摆,它们的固有频率分别为f、4f、6f,都在频率为4f的同一驱动力作用下做受迫振动,比较这三个单摆( )
      A. 乙的振幅最大,丙的其次,甲的最小
      B. 乙的振幅最大,甲的其次,丙的最小
      C. 它们的振动频率都是4f
      D. 乙的振动频率是4f,甲和丙的振动频率分别是固有频率和驱动频率的合成
      【答案】AC
      【解析】受迫振动的频率等于驱动力的频率,当系统的固有频率等于驱动力的频率时,系统达到共振,振幅最大,所以A、C正确,B、D错误.

      分层提分

      题组A 基础过关练
      一、单选题
      1.在如图所示的振动图像中,在1~3 s的时间范围内,下列时刻中振动物体的动能和势能之和最大的是( )
      A.1.2 sB.2.0 s
      C.2.5 sD.3.0 s
      【答案】A
      【解析】随着阻力的作用,机械能损失越来越多,故时刻越早,能量越大,故A正确,BCD错误。
      故选A。
      2.如图所示,在一条张紧的绳子上挂几个摆,其中A、B的摆长相等。当A摆振动的时候,通过张紧的绳子给B、C、D摆施加驱动力,使其余各摆做受迫振动。观察B、C、D摆的振动发现( )
      A.C摆的频率最小B.A摆的周期最大
      C.D摆的摆角最大D.B、C、D的周期相同
      【答案】B
      【解析】ABD.B、C、D摆均做受迫振动,振动周期(频率)与驱动力的周期(频率)一致,AB错误,D正确;
      C.B摆的摆长与A摆的摆长相等,即固有周期与驱动力周期相等,B摆发生共振,振幅最大,摆角最大,C错误。
      故选B。
      3.蜘蛛会根据丝网的振动情况感知是否有昆虫“落网”,若丝网的固有频率为200Hz,下列说法正确的是( )
      A.“落网”昆虫翅膀振动的频率越大,丝网的振幅越大
      B.当“落网”昆虫翅膀振动的频率低于200Hz时,丝网不振动
      C.当“落网”昆虫翅膀振动的周期为0.005s时,丝网的振幅最大
      D.昆虫“落网”时,丝网振动的频率由丝网的固有频率决定
      【答案】C
      【解析】ABC.当“落网”昆虫翅膀振动的频率接近丝网的固有频率时,丝网的振幅最大,根据频率和周期的关系式,可知
      故AB错误;C正确;
      D.昆虫“落网”时,丝网做受迫振动,其振动频率由驱动力的频率决定,即由落网昆虫翅膀振动的频率决定。故D错误。
      故选C。
      4.正在运转的洗衣机,当其脱水桶转得很快时,机器的振动并不强烈,切断电源,转动逐渐停下来,到某一时刻t,机器反而会发生强烈的振动.此后脱水桶转速继续变慢,机身的振动也随之减弱,这种现象说明
      A.在t时刻脱水桶的惯性最大
      B.在t时刻脱水桶的转动频率最大
      C.在t时刻洗衣机发生共振
      D.纯属偶然现象,并无规律
      【答案】C
      【解析】A.惯性是物体本身的性质,只与物体的质量有关,故A错误;
      B.切断电源,转动逐渐停下来,所以转动频率减小,故B错误;
      CD.当驱动力的频率与固有频率相等时振幅最大,所以在t时刻洗衣机发生共振,故C正确,D错误。
      故选C。
      5.在学到《机械振动与机械波》时,四位同学就自己看到的现象,发表自己的观点.
      小张说:医生用听诊器是利用了固体可以传递机械波
      小王说:军队过桥时不能齐步走,就是因为怕产生共振,损坏了桥,火车过桥时要减速,也是同样的道理
      小赵说:树叶在水面上下振动说明,介质并不随机械波向外传递
      小李说:我家的木板门,春夏季听不到响声,一到秋冬季节,就开始嘭嘭作响,这是风吹振动的
      让你从物理学的角度来看,你认为谁说错?()
      A.小张说的对B.小王说的对C.小赵说的对D.小李说的对
      【答案】D
      【解析】A.由物理学的知识知医生用听诊器是利用了固体可以传递机械波,选项A不符合题意;
      B.军队过桥时不能齐步走,就是因为怕产生共振,损坏了桥,火车过桥时要减速,也是同样的道理,选项B不符合题意;
      C.树叶在水面上下振动说明,介质并不随机械波向外传递,C不符合题意;
      D.我家的木板门,春夏季听不到响声,一到秋冬季节,就开始嘭嘭作响,我认为是共鸣,D符合题意.
      故选D。
      6.下列说法与振动有关,其中正确的是( )
      A.周期是1秒的单摆叫秒摆
      B.摆钟走得快了必须调短摆长,才可能使其走时准确
      C.挑水时为了防止水从桶中荡出,可以加快或减慢走路的频率
      D.在连续均匀的海浪冲击下,停在海面的小船上下振动,是共振现象
      【答案】C
      【解析】A.周期是2秒的单摆叫秒摆,故A错误;
      B.根据单摆周期公式知摆钟走得快了说明周期变小,必须调长摆长,才可能使其走时准确,故B错误;
      C.挑水的人由于行走,使扁担和水桶上下振动,当扁担与水桶振动的固有频率等于人迈步的频率时,发生共振,结果水桶中的水溢出。为了防止水从水桶中荡出,可以加快或减慢走路的步频。故C正确;
      D.小船受到海浪的冲击上下振动,是受迫振动。故D错误。
      故选C。
      二、多选题
      7.对于阻尼振动,下列说法正确的是( )
      A.阻尼振动就是减幅振动,其振动的能量不断减少
      B.实际的振动系统不可避免地要受到阻尼作用
      C.阻尼振动的振幅、振动能量、振动周期逐渐减小
      D.对做阻尼振动的振子来说,其机械能逐渐转化为内能
      【答案】ABD
      【解析】ACD.振动系统的振动频率与本身的结构有关,为固有频率,所以在阻尼振动中,振幅减小,振动能量减少,最终转化为内能,但周期不变,故AD正确,C错误;
      B.实际的振动系统都要受到摩擦或空气阻力等阻尼作用,故B正确。
      8.若空气阻力不可忽略,单摆在偏角很小的摆动中,总是减小的物理量为( )
      A.振幅B.位移C.周期D.机械能
      【答案】AD
      【解析】有空气阻力时,振动为阻尼振动,振幅不断减小,机械能不断减小,在平衡位置,位移为零,而后位移增大,直到动能为零时位移达到最大,所以位移不是一直减小的,单摆的周期不变,BC错误;A、D正确。
      故选AD。
      9.下列说法正确的是( )
      A.弹簧振子做简谐振动时,振动系统的势能与动能之和保持不变
      B.在同一地点,当摆长不变时,摆球质量越大,单摆做简谐振动的周期越小
      C.系统做稳定的受迫振动时,系统振动的频率等于周期性驱动力的频率
      D.已知弹簧振子初始时刻的位置及其振动周期,就可知振子在任意时刻运动速度的方向
      【答案】AC
      【解析】A.弹簧振子做简谐振动时,只有动能和势能参与转化,根据机械能守恒条件可知,振动系统的势能与动能之和保持不变,故A正确;
      B.根据单摆周期公式
      T=2π
      可知,单摆的周期与质量无关,故B错误;
      C.当系统做稳定的受迫振动时,系统振动的频率等于周期性驱动力的频率,故C正确;
      D.已知弹簧振子初始时刻的位置和振动方向及其振动周期,才能知道振子在任意时刻运动速度的方向,故D错误。
      故选AC。
      10.如图所示为受迫振动的演示装置,在一根张紧的绳子上悬挂几个摆球,可以用一个单摆(称为“驱动摆”)驱动另外几个单摆。下列说法正确的是( )
      A.某个单摆摆动过程中多次通过同一位置时,速度可能不同而加速度一定相同
      B.如果驱动摆的摆长为L,则其他单摆的振动周期都等于
      C.如果驱动摆的摆长为L,振幅为A,若某个单摆的摆长大于L,振幅也大于A
      D.如果某个单摆的摆长等于驱动摆的摆长,则这个单摆的振幅最大
      E.驱动摆只把振动形式传播给其他单摆,不传播能量
      【答案】ABD
      【解析】A.某个单摆摆动过程中多次通过同一位置时,速度大小相等但方向可能不同,根据
      F=-kx
      可得,加速度
      a=
      故加速度一定相同,A正确;
      B.如果驱动摆的摆长为L,根据单摆的周期公式有,而其他单摆都是受迫振动,故其振动周期都等于驱动摆的周期,B正确;
      C.当受迫振动的单摆的固有周期等于驱动摆的周期时,受迫振动的振幅最大,故某个单摆的摆长大,振幅不一定也大,C错误;
      DE.同一地区,单摆的固有频率只取决于单摆的摆长,则只有摆长等于驱动摆的摆长时,单摆的振幅能够达到最大,这种现象称为共振,受迫振动不仅传播运动形式,还传播能量和信息,D正确,E错误。
      故选ABD。
      11.一个单摆在地面上做受迫振动,其共振曲线(振幅A与驱动力频率f的关系)如图所示,近似取π2=10,则( )
      A.此单摆的固有周期为0.5s
      B.此单摆的摆长为1m
      C.若摆长增大,单摆的固有频率增大
      D.若摆长增大,共振曲线的峰将向左移动
      【答案】BD
      【解析】A.当驱动力频率和单摆的固有频率相等时,发生共振,振幅最大,则此单摆的固有周期为

      故A错误;
      B.根据单摆周期公式知此单摆的摆长为1m。故B正确;
      C.根据单摆周期公式知若摆长增大,单摆的固有周期增大,固有频率减小。故C错误;
      D.若摆长增大,单摆的固有频率减小,共振曲线的峰将向左移动。故D正确。
      故选BD。
      三、填空题
      12.阻尼振动
      (1)阻尼:当振动系统受到_______的作用时,振动受到了阻尼。
      (2)阻尼振动:______逐渐减小的振动,如图所示。
      (3)振动系统能量衰减的两种方式
      ①振动系统受到_______阻力作用,机械能逐渐转化为_____;
      ②振动系统引起邻近介质中各_______的振动,能量向外辐射出去。
      【答案】阻力 振幅 摩擦 内能 质点
      【解析】略
      13.受迫振动
      (1)概念:系统在___________作用下的振动。
      (2)振动特征:物体做受迫振动达到稳定后,物体振动的频率等于___________的频率,与物体的___________频率无关。
      【答案】驱动力 驱动力 固有
      【解析】(1)[1] 受迫振动是系统在驱动力作用下的振动
      (2)[2][3] 振动特征:物体做受迫振动达到稳定后,物体振动的频率等于驱动力的频率,与物体的固有频率无关。
      题组B 能力提升练
      一、单选题
      1.如图所示是一单摆做阻尼振动的图像,则此单摆的摆球在图中P与N时刻的( )
      A.速率B.重力势能
      C.机械能D.受到的拉力
      【答案】A
      【解析】摆球在P时刻的振幅大于N时刻的振幅,所以机械能
      由于两个时刻的位移相等,所以高度相等,则重力势能相等,即
      则动能
      所以速率
      将摆球所受重力沿绳子方向和垂直绳子方向进行分解,绳子拉力和沿绳子方向的分力这两个力的合力即是法向力,沿垂直绳子方向的分力即是切向力,重力的两个分力与摆球运动速度无关,摆球速度越大,需要的法向力越大,绳子的拉力就越大,即
      故选A。
      2.如图所示,一质量为m的矩形线框abcd被一轻质弹簧竖直悬挂起来,弹簧上端固定,可看作弹簧振子。bc边长为L,处于垂直纸面向里的匀强磁场中,abcd回路的总电阻为R。在外力作用下线框在竖直平面内做简谐运动,运动的周期与弹簧振子的固有周期相同,振幅为A,弹簧的劲度系数为k。线框在运动过程中,bc边始终在磁场中,ad边始终在磁场外,弹簧始终在弹性限度内。已知弹簧振子的振动周期公式为,其中m为振子的质量,k为弹簧的劲度系数,下列说法正确的是( )
      A.线框振动到平衡位置时,弹簧伸长量一定为
      B.线框振动到平衡位置时,弹簧可能处于原长
      C.假如撤去外力的话,线框继续做简谐运动
      D.由题目给出的信息,无法计算出一个完整的周期内外力做功的大小
      【答案】A
      【解析】AB.线框振动过程中,由于线框的运动的周期与弹簧振子的固有周期相同,则有线框受到的安培力与作用于线框的外力大小相等,方向相反,线框向下振动到平衡位置时,合外力为零,速度最大,则有
      解得线框振动到平衡位置时,弹簧伸长量为
      故A正确,B错误;
      C.假如撤去外力,线框受到的安培力方向与运动方向总相反,安培力是阻力,线框的振动为阻尼振动,所以线框不可能做简谐运动,故C错误;
      D.线框振动过程中,振幅为,从平衡位置开始计时,做简谐运动的线框的位移随时间变化的表达式为
      线框运动的速度为
      边切割磁感线运动产生的感应电动势为
      在一个完整的周期内,线框产生的焦耳热为
      线框受到的安培力与作用于线框的外力大小相等,方向相反,则有外力做功的大小等于克服线框安培力做的功,所以一个完整的周期内外力做功的大小
      故D错误;
      故选A。
      3.如图所示一个单摆在地面上做受迫振动的共振曲线(振幅A与驱动力频率f的关系)则( )
      A.此单摆的摆长约为2m
      B.此单摆的固有周期为0.5s
      C.若摆长增大,单摆的固有频率增大
      D.若摆长增大,共振曲线的峰将向左移动
      【答案】D
      【解析】B.由图可知,此单摆的振动频率与固有频率相等0.5Hz,由频率和周期的关系式
      则周期为2s,故B错误;
      A.由图可知,此单摆的振动频率与固有频率相等,则周期为2s,由公式
      可得
      故A错误;
      C.若摆长增大,单摆的固有周期增大,则固有频率减小,故C错误;
      D.若摆长增大,则固有频率减小,所以共振曲线的峰将向左移动,故D正确;
      故选D。
      4.如图所示的演示装置,一根张紧的水平绳上挂着五个单摆,其中A、E摆长相同,先使A摆动,其余各摆也摆动起来,可以发现振动稳定后( )
      A.各摆的固有周期均相同
      B.各摆振动的周期均与A摆相同
      C.C摆振幅最大
      D.B摆振动周期最小
      【答案】B
      【解析】A.根据单摆的周期公式
      可知,各摆的固有周期与摆长有关,所以A与E的固有周期相同,其他的不同,A错误;
      B.由于受迫振动的周期与驱动力的周期相同,所以各摆振动的周期均与A摆相同,B正确;
      C.根据受迫振动的特点,当单摆做受迫振动时,驱动力的周期与固有周期相等时发生共振,其中E发生共振,振幅最大,C错误;
      D.根据单摆的周期公式
      可知,摆长越长,周期越小,所以C摆的周期最小,D错误。
      故选B。
      5.如图所示是一个单摆做受迫振动时振幅A与驱动力的频率f关系的共振曲线,下列说法正确的是( )
      A.该单摆摆长约为6cm
      B.发生共振时单摆的周期为1s
      C.单摆实际摆动的频率可能大于驱动力的频率
      D.若增大摆长,共振曲线的“峰”将向左移动
      【答案】D
      【解析】AB.有图可知,此单摆的振动频率与固有频率相等,则周期2s,由公式
      可得
      故AB错误;
      C.在受迫振动中受迫振动的周期与驱动力的周期相同,故频率也相同,所以单摆实际摆动的频率不可能大于驱动力的频率,故C错误;
      D.由单摆周期公式可知,若增大摆长,则单摆周期增加,故固有频率减小,共振曲线的“峰”将向左移动,故D正确。
      故选D。
      6.共振现象是指一个物理系统在其自然的振动频率(所谓的共振频率)下趋于从周围环境吸收更多能量的趋势。自然中有许多地方有共振的现象。人类也在其技术中利用或者试图避免共振现象。如图所示为一个单摆在地面上做受迫振动的共振曲线(振幅与驱动力频率的关系),下列说法正确的是( )
      A.此单摆的固有周期为
      B.此单摆的摆长约为
      C.若仅摆长增大,单摆的固有频率增大
      D.若仅摆长增大,共振曲线的峰将右移
      【答案】A
      【解析】A.由图可知,此单摆的振动频率与固有频率相等,由频率和周期的关系式
      则周期为,A正确;
      B.由图可知,此单摆的振动频率与固有频率相等,则周期为,由公式
      可得
      B错误;
      C.若摆长增大,单摆的固有周期增大,则固有频率减小,C错误;
      D.若摆长增大,则固有频率减小,所以共振曲线的峰将向左移动,故D错误。
      故选A。
      7.一个单摆做受迫振动,其共振曲线(振幅A与驱动力的频率f的关系)如图所示,则( )
      A.此单摆的固有周期约为0.5s
      B.此单摆的摆长约为2m
      C.若摆长增大,单摆的固有频率增大
      D.若将此单摆由山脚移至山顶,共振曲线的峰将略微向左移动
      【答案】D
      【解析】A.当驱动力的频率接近固有频率时,振动的幅度最大,此时达到共振,由图象可知固有频率为0.5Hz,故有周期为2s,A错误;
      B.根据
      将单摆的振动周期为2s代入,可得摆长
      B错误;
      C.若摆长增大,单摆的固有周期增大,固有频率减小,C错误;
      D.由于山顶处重力加速度减小, 若将此单摆由山脚移至山顶,单摆的振动周期变大,振动频率减小,共振曲线的峰将略微向左移动,D正确。
      故选D。
      二、多选题
      8.将测力传感器接到计算机上可以测量快速变化的力,将单摆挂在测力传感器的探头上,测力探头与计算机连接,用此方法测得的单摆摆动过程中摆线上拉力的大小随时间变化的曲线如图所示,取g=10 m/s2.某同学由此图象提供的信息做出了下列判断,其中正确的是( )
      A.摆球的周期T=0.5 sB.单摆的摆长L=1 m
      C.t=0.5 s时摆球正经过最低点D.摆球运动过程中周期越来越小
      【答案】BC
      【解析】A.由图可知,单摆两次拉力极大值的时间差为1 s,所以单摆的振动周期为2 s,A错误;
      B.根据单摆的周期公式,可得摆长,B正确;
      C.时摆线的拉力最大,所以摆球正经过最低点,C正确;
      D.摆线拉力的极大值发生变化,说明摆球在最低点时的速度大小发生了变化,所以摆球做阻尼振动,振幅越来越小,由于周期与振幅无关,所以单摆的周期不变,D错误。
      故选BC。
      9.如图所示是单摆做阻尼振动的振动图象,下列说法正确的是( )
      A.摆球时刻的动能等于时刻的动能
      B.摆球时刻的势能等于时刻的势能
      C.摆球时刻的机械能等于时刻的机械能
      D.摆球时刻的机械能大于时刻的机械能
      【答案】BD
      【解析】因为单摆做阻尼振动,因为要不断克服空气阻力做功,振幅逐渐减小,使得机械能逐渐转化为其他形式的能,机械能不断减小,由于、两时刻单摆的位移相同,位置一样,所以势能相等,因为机械能减小,所以动能减小,BD正确.
      10.将一个电动传感器接在计算机上,就可以测量快速变化的力,用这种方法测得的某单摆摆动时悬线上拉力的大小随时间变化的曲线如图所示.某同学由此图线提供的信息做出了下列判断( )
      A.t=0.2s时摆球正经过最低点
      B.t=1.1s时摆球正经过最低点
      C.摆球摆动过程中机械能守恒
      D.摆球摆动的周期是T=1.2s
      【答案】AD
      【解析】当摆球运动到最低点时,拉力最大,摆动到最高点时拉力最小,相邻两次通过最低点经历的时间是半个周期,由此判断AD对B错,从图像来看,经过最低点时绳子的拉力变小,可知速度变小,这个振动是有阻尼的振动,机械能不守恒
      11.在弛豫过程中通过测定横向磁化矢量M x y 可得知生物组织的磁共振信号。按法拉第定律,磁矢量M x y的变化使环绕在人体周围的接收线圈产生感应电动势,这个可以放大的感应电流即MR信号。90°脉冲后,由于受时间的影响,磁共振信号以指数曲线形式衰减,称为自由感应衰减,如图所示。对此下列说法正确的是( )
      A.该图像类似于受迫运动
      B.该图像类似于阻尼振动
      C.该图像的频率取决于固有频率
      D.该图像的振动频率由振动系统决定
      【答案】BCD
      【解析】A.受迫振动的振幅和频率都是不变,则该图像于受迫运动不是类似的,选项A错误;
      B.由图像可知,振幅之间递减,则该图像类似于阻尼振动,选项B正确;
      CD.该图像的频率取决于固有频率,而固有频率是由振动系统决定的,选项CD正确;
      故选BCD。
      12.如图所示的装置中,在曲轴上悬挂一个弹簧振子,若不转动把手,让其上下振动,周期为,若使把手以周期()匀速转动,当运动都稳定后,则不正确的是( )
      A.弹簧振子的振动周期为
      B.弹簧振子的振动频率为
      C.要使弹簧振子的振幅增大,可让把手转速增大
      D.要使弹簧振子的振幅增大,可让把手转速减小
      【答案】D
      【解析】AB.弹簧振子在把手作用下做受迫振动,因此振动周期为,振动频率为,所以AB正确;
      CD.由于 ,故欲使振幅增大,应使把手的频率与振子的频率接近,则减小,即转速应增大,所以C正确;D错误;
      此题选择不正确的选项,故选D。
      13.一砝码和一轻弹簧构成弹簧振子,如图甲所示的装置可用于研究该弹簧振子的受迫振动,匀速转动把手时,曲杆给弹簧振子以驱动力,使振子做受迫振动,把手匀速转动的周期就是驱动力的周期,改变把手匀速转动的速度就可以改变驱动力的周期,若保持把手不动,给砝码一个向下的初速度,砝码便做简谐运动,振动图线如图乙所示,当把手以某一速度匀速转动,受迫振动达到稳定时,砝码的振动图线如图丙所示,若用T0表示弹簧振子的固有周期,T表示驱动力的周期,y表示受迫振动达到稳定后砝码振动的振幅,则( )
      A.由图线可知T0=4 s
      B.由图线可知T0=8 s
      C.当T在4 s附近时,y显著增大;当T比4 s小得多或大得多时,y很小
      D.当T在8 s附近时,y显著增大;当T比8 s小得多或大得多时,y很小
      【答案】AC
      【解析】AB.图像乙是物体自由振动时的周期,故由图像乙可知,物体的固有频率为
      B错误A正确;
      CD.当物体的驱动力的频率等于物体的固有频率时,物体的振动达到最强,故当T在4s附近时,振幅显著增大,当T比4s小很多或大得很多时,y很小, D错误C正确。
      故选AC。
      14.下列说法正确的是( )
      A.单摆运动到平衡位置时,回复力为零
      B.只有发生共振时,受迫振动的频率才等于驱动力的频率
      C.水平放置的弹簧振子做简谐振动时的能量等于在平衡位置时振子的动能
      D.单摆的周期随摆球质量的增大而增大
      【答案】AC
      【解析】A.对于单摆,在平衡位置,所受到的回复力为零,A正确;
      B.受迫振动的频率总等于周期性驱动力的频率,与是否发生共振没有关系,B错误;
      C.振动能量是振动系统的动能和势能的总和,在平衡位置时弹性势能为零,C正确;
      D.根据单摆的周期公式
      可知,单摆的周期与摆球的质量无关,D错误。
      故选AC。
      15.如图所示为受迫振动的演示装置,在一根张紧的绳子上悬挂几个摆球,可以用一个单摆(称为“驱动摆”)驱动另外几个单摆。下列说法正确的是( )
      A.某个单摆摆动过程中多次通过同一位置时,速度可能不同
      B.如果驱动摆的摆长为L,则其他单摆的振动周期都等于2π
      C.驱动摆只把振动形式传播给其他单摆,不传播能量
      D.如果某个单摆的摆长等于驱动摆的摆长,则这个单摆的振幅最大
      【答案】ABD
      【解析】A.某个单摆摆动过程中多次通过同一位置时,速度方向可能不同,A正确;
      B.如果驱动摆的摆长为L,根据单摆的周期公式有
      T=2π
      而其他单摆都做受迫振动,故其振动周期都等于驱动摆的周期,B正确;
      CD.同一地区,单摆的固有频率只取决于单摆的摆长,摆长等于驱动摆的摆长时,单摆的振幅能够达到最大,这种现象称为共振,受迫振动不仅传播运动形式,还传播能量和信息,故C错误,D正确。
      故选ABD。
      16.如图甲所示在一条张紧的绳子上挂几个摆,a、c摆的摆长相同且小于b摆的摆长。当a摆振动的时候,通过张紧的绳子给其他各摆施加驱动力,使其余各摆也振动起来。图乙是c摆稳定以后的振动图像,重力加速度为g,不计空气阻力,则( )
      A.a、b、c单摆的固有周期关系为Ta=Tc<Tb
      B.b、c摆振动达到稳定时,c摆振幅较大
      C.达到稳定时b摆的振幅最大
      D.由图乙可知,此时b摆的周期Tb小于t0
      【答案】AB
      【解析】A.由单摆周期公式
      因为
      知固有周期关系为
      A正确;
      BC.因为
      所以c摆共振,达到稳定时,c摆振幅较大,b摆的振幅最小, C错误B正确;
      D.受迫振动的频率等于驱动力的频率,所以三个单摆的频率相同,周期相同,故Tb等于t0,D错误。
      故选AB。
      17.将一个铁筛四角用四根弹簧支起,筛子上装一个电动偏心轮,它每转动一周给筛子提供一次驱动力。已知增大电动偏心轮的输入电压,可提高转速;增大筛子质量,可增大筛子的固有周期。筛子自由振动时完成10次全振动用15 s,电动偏心轮转速为36 r/min,则要使筛子振动的振幅最大,可采用的办法是( )
      A.提高电动偏心轮的输入电压
      B.降低电动偏心轮的输入电压
      C.增大筛子的质量
      D.减小筛子的质量
      【答案】AC
      【解析】AB.由题目可知筛子的固有频率为Hz,由于电动偏心轮转速为36 r/min,则其频率为0.6 Hz,由此可知f驱gⅠ,又因为g地>g月,因此可推知图线Ⅰ表示在月球上的单摆的共振曲线,故A正确;
      B.若两单摆是在地球上同一地点做受迫振动,g相同,由
      可知
      故B正确;
      CD.fⅡ=0.5Hz,若图线Ⅱ是在地面上的单摆的共振曲线,根据g=9.8m/s2,可计算出lⅡ约为1m,故CD错误。
      故选AB。
      19.关于受迫振动和共振,下列说法正确的是( )
      A.火车过桥时限制速度是为了防止火车发生共振
      B.若驱动力的频率为5 Hz,则受迫振动稳定后的振动频率一定为5 Hz
      C.当驱动力的频率等于系统的固有频率时,受迫振动的振幅最大
      D.受迫振动系统的机械能守恒
      【答案】BC
      【解析】A.火车过桥时限制速度是为了防止桥发生共振,故A错误;
      B.对于一个受迫振动系统,若驱动力的频率为5 Hz,则振动系统稳定后的振动频率也一定为5 Hz,故B正确;
      C.当驱动力的频率等于系统的固有频率时,受迫振动的振幅最大,故C正确;
      D.受迫振动系统,驱动力做了功,系统的机械能不守恒,故D错误。
      故选BC。
      20.下列说法正确的是( )
      A.摆钟走时快了必须调短摆长,才可能使其走时准确
      B.挑水时为了防止水从桶中荡出,可以加快或减慢走路的步频
      C.在连续均匀的海浪冲击下,停在海面的小船上下振动,是共振现象
      D.部队要便步通过桥梁,是为了防止桥梁发生共振而坍塌
      E.较弱声音可振碎玻璃杯,是因为玻璃杯发生了共振
      【答案】BDE
      【解析】A.摆钟走时快了,说明摆钟的周期变小了,根据T = 2π可知增大摆长L可以增大摆钟的周期,A错误;
      B.挑水时为了防止水从桶中荡出,可以改变走路的步频,B正确;
      C.在连续均匀的海浪冲击下,停在海面的小船上下振动,是受迫振动,C错误;
      D.部队便步通过桥梁,不能产生较强的驱动力,就避免桥梁发生共振现象,D正确;
      E.当声音频率等于玻璃杯频率时,杯子发生共振而破碎,E正确。
      故选BDE。课程标准
      课标解读
      1.通过生活实例,理解固有振动和固有频率的概念。
      2.通过类比的方法,理解共振的概念及其形成的条件。
      3.通过实例分析,掌握共振的利用和防止措施。
      1.知道受迫振动的概念,知道受迫振动的频率等于驱动力的频率,而跟振动物体的固有频率无关.
      2.理解共振的概念,知道常见的共振的应用和危害.
      振动类型
      比较内容
      阻尼振动
      无阻尼振动
      产生条件
      受到阻力作用
      不受阻力作用或受到阻力作用,但外界补充能量
      振幅
      如果没有能量补充,物体的振幅会越来越小
      振幅不变
      振动图像
      实例
      用锤敲锣,由于锣的振动,发出响亮的锣声,但锣声越来越弱,振幅越来越小,属阻尼振动
      弹簧振子的振动,单摆的振动
      振动类型比较内容
      固有振动
      受迫振动
      共振
      受力情况
      仅受回复力
      周期性驱动力作用
      周期性驱动力作用
      振动周期或频率
      由系统本身性质决定,即固有周期或固有频率
      由驱动力的周期或频率决定,即T=T驱或f=f驱
      T=T固或f=f固
      振动能量
      振动物体的机械能不变
      由产生驱动力的物体提供
      振动物体获得的能量最大
      常见例子
      弹簧振子或单摆
      机器运转时底座发生的振动
      共振筛、声音的共鸣等

      相关试卷 更多

      资料下载及使用帮助
      版权申诉
      • 1.电子资料成功下载后不支持退换,如发现资料有内容错误问题请联系客服,如若属实,我们会补偿您的损失
      • 2.压缩包下载后请先用软件解压,再使用对应软件打开;软件版本较低时请及时更新
      • 3.资料下载成功后可在60天以内免费重复下载
      版权申诉
      若您为此资料的原创作者,认为该资料内容侵犯了您的知识产权,请扫码添加我们的相关工作人员,我们尽可能的保护您的合法权益。
      入驻教习网,可获得资源免费推广曝光,还可获得多重现金奖励,申请 精品资源制作, 工作室入驻。
      版权申诉二维码
      欢迎来到教习网
      • 900万优选资源,让备课更轻松
      • 600万优选试题,支持自由组卷
      • 高质量可编辑,日均更新2000+
      • 百万教师选择,专业更值得信赖
      微信扫码注册
      手机号注册
      手机号码

      手机号格式错误

      手机验证码 获取验证码 获取验证码

      手机验证码已经成功发送,5分钟内有效

      设置密码

      6-20个字符,数字、字母或符号

      注册即视为同意教习网「注册协议」「隐私条款」
      QQ注册
      手机号注册
      微信注册

      注册成功

      返回
      顶部
      学业水平 高考一轮 高考二轮 高考真题 精选专题 初中月考 教师福利
      添加客服微信 获取1对1服务
      微信扫描添加客服
      Baidu
      map