


河南南阳市九师联盟2025-2026学年高二上学期期中生物试卷(学生版)
展开 这是一份河南南阳市九师联盟2025-2026学年高二上学期期中生物试卷(学生版),共9页。试卷主要包含了本试卷分选择题和非选择题两部分,本卷命题范围等内容,欢迎下载使用。
1.本试卷分选择题和非选择题两部分。满分100分,考试时间75分钟。
2.答题前,考生务必用直径0.5毫米黑色墨水签字笔将密封线内项目填写清楚。
3.考生作答时,请将答案答在答题卡上。选择题每小题选出答案后,用2B铅笔把答题卡上对应题目的答案标号涂黑;非选择题请用直径0.5毫米黑色墨水签字笔在答题卡上各题的答题区域内作答,超出答题区域书写的答案无效,在试题卷、草稿纸上作答无效。
4.本卷命题范围:人教版选择性必修1第1章~第4章。
一、选择题:本题共16小题,每小题3分,共48分。每小题只有一个选项符合题目要求。
1. 如图为高等动物的体内细胞与外界环境的物质交换示意图。下列相关叙述正确的是( )
A. 图中①③通过消化系统完成,②通过呼吸系统完成
B. 细胞与内环境交换的④⑤分别为氧气和废物
C. 细胞依赖于内环境,也参与内环境的形成和维持
D. 所有真核生物与外界进行物质交换都是通过内环境来实现的
2. 脑脊液由脑室中的脉络丛产生,与血浆和淋巴液的性质相似。机体脑部受到严重外伤时可能会引发脑水肿。地塞米松和促肾上腺皮质激素(ACTH)都能用于治疗脑水肿,但地塞米松治疗水肿时停药后会反弹,使用后会导致细胞外液Na+浓度下降。科研人员为研究促肾上腺皮质激素(ACTH)和地塞米松对脑水肿的治疗的效果,临床实验结果如表所示。下列相关叙述错误的是( )
A. 脑脊液属于细胞外液,是脑细胞与外界环境进行物质交换的媒介
B 脑外伤时会引起毛细血管通透性增大,导致脑脊液渗透压增加
C. 如果长期使用地塞米松治疗,会使神经系统动作电位的峰值升高
D. ACTH的治疗效果比地塞米松好,而且停药两周后基本无反弹现象出现
3. 下列关于组成神经系统的细胞的叙述,错误的是( )
A. 神经元是人体神经系统结构和功能的基本单位
B. 树突通常短而细,可接收信息并将其传导到胞体
C. 许多包裹着髓鞘的神经纤维集结成束后加上包膜可形成神经
D. 神经胶质细胞具有支持、保护、营养和修复神经元的功能
4. 如图为人体膝跳反射反射弧的结构模式图,①~⑤表示相应的结构。下列叙述正确的是( )
A. 膝跳反射的完成至少需要2个神经元参与
B. 图中神经元①可将感受器产生的兴奋传入神经中枢
C. 若结构③受损,刺激①处,仍会发生膝跳反射
D. 机体能完成膝跳反射说明大脑皮层相应中枢是完好的
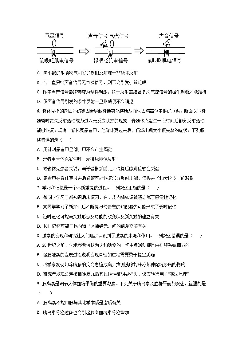
5. 莫罗氏反射指动物被突发性的强感觉刺激诱发的一种防御性反射,表现为面部及躯体肌肉的快速收缩,并常表现出惊吓后的眨眼反射。科研人员用吹气和铃声相结合的方式训练小鼠后形成莫罗氏反射的机制如图所示。下列叙述错误的是( )
A. 向小鼠的眼睛吹气引发的眨眼反射属于非条件反射
B. 若一直只给声音信号无气流信号,则不会引发小鼠眨眼
C. 图中声音信号最终转变为条件刺激,这一反射需结合多次气流信号的强化刺激才能维持
D. 仅声音信号引发的条件反射一旦形成便不会消退
6. 脊休克指的是因外伤等因素导致脊髓突然横断从而失去与高位中枢的联系,断面以下脊髓暂时丧失反射活动能力进入无反应状态的现象。脊髓休克发生一段时间后部分反射活动能够恢复。现有一脊休克患者甲,他脊休克过去后,仍然出现大小便失禁的症状。下列叙述错误的是( )
A. 用针刺患者甲足部,甲不会产生痛觉
B. 患者甲脊休克发生时,无排尿排便反射
C. 对脊休克患者来说,与脊髓横断前比,恢复后膝跳反射会减弱
D. 患者甲在脊休克过去后脊髓可能恢复部分反射功能,但失去了和大脑皮层的联系
7. 学习和记忆是一个不断重复的过程。下列叙述正确的是( )
A. 某同学学习了新知识后未复习,在1周内新知识被遗忘属于感觉性记忆
B. 某同学学习了新知识后不断复习使遗忘的知识减少可能形成了长时记忆
C. 短时记忆可能与突触形态及功能的改变以及新突触的建立有关
D. 长时记忆可能与脑内海马区神经元之间的信息交流有关
8. 激素的发现和研究让人们逐步认识到了激素的来源和作用。下列叙述错误的是( )
A. 20世纪之前,学术界普遍认为人和动物的一切生理活动都是由神经系统调节的
B. 促胰液素的发现过程说明发现真理的过程需要勇于提出质疑
C. 科学家发现切除胰腺的狗会患糖尿病,推测胰腺能分泌某种促糖尿病的物质
D. 研究者发现公鸡被摘除睾丸后其雄性性征明显消失,该实验运用了“减法原理”
9. 胰岛素是调节人体血糖平衡的重要激素。下列关于胰岛素及血糖平衡的叙述,错误的是( )
A. 胰岛素不能口服与其化学本质是脂质有关
B. 胰岛素分泌过多也会引起胰高血糖素分泌增加
C. 人体内的肝脏细胞和肌肉细胞是胰岛素的主要靶细胞
D. 食物中的糖类经消化、吸收进入血液是血糖的主要来源
10. 如图①~③表示甲刺激所引起调节过程。下列叙述错误的是( )
A. 完成过程①的作用途径是反射弧
B. 过程①的反应速度通常比过程②慢
C. 过程①的作用时间比过程②和③的作用时间短
D. 过程③属于体液调节,作用范围比神经调节广泛
11. 在夏季高温环境下持续进行高强度工作的人易引发“热射病”,水分的大量丢失会导致严重的血液循环障碍。为了维持脑和心脏最基础的氧气供应,机体会关闭皮肤血液循环,汗液分泌随之关闭,体温失去体温调节中枢的控制,机体核心温度迅速升高,超过40℃,进而导致器官系统损伤。下列相关叙述正确的是( )
A. 人体的体温调节中枢位于垂体,及时降温和补水是预防热射病的有效措施
B. 热射病患者体内散热的方式主要通过皮肤分泌汗液
C. 导致热射病患者体温升高主要原因是机体散热不畅
D. 若热射病患者体温维持在40℃,则其体内产热量大于散热量
12. 免疫器官、免疫细胞和免疫活性物质组成人体的免疫系统,免疫系统是免疫调节的基础。如图是淋巴结中的部分免疫细胞及免疫活性物质示意图。下列相关叙述正确的是( )
A. B淋巴细胞分化、发育和成熟的场所是胸腺
B. 巨噬细胞有吞噬消化、抗原处理和呈递功能
C. 当抗原再次侵入机体,记忆细胞能迅速合成抗体
D. 白细胞介素、干扰素和抗生素都属于细胞因子
13. 图示为流感病毒感染人体后,机体激发某特异性免疫过程。下列相关叙述正确的是( )
A. 图示5种细胞能特异性识别抗原的有4种
B. 细胞2分泌的细胞因子是激活细胞3的信号之一
C. 细胞3分化形成的细胞4是唯一能产生抗体的细胞
D. 流感病毒康复者体内存在细胞5,不会再次被该病毒感染
14. 在细胞免疫中,细胞毒性T细胞杀伤靶细胞主要有两种途径:一、细胞裂解性杀伤,细胞毒性T细胞分泌诸如穿孔素蛋白一类的介质损伤靶细胞膜;二、诱导细胞凋亡,细胞毒性T细胞通过表面的死亡因子FasL与靶细胞表面的死亡因子受体Fas结合,诱导靶细胞凋亡。下列相关叙述正确的是( )
A. 细胞毒性T细胞分泌的穿孔素不会作用于淋巴细胞
B. 细胞毒性T细胞发挥作用后会立即被机体内的酶降解
C. 经两种途径杀伤后的靶细胞暴露出的抗原已失去活性
D. FasL与靶细胞表面的Fas结合,体现了细胞间的信息交流
15. 系统性红斑狼疮(SLE)是一种多系统、多器官并有多种自身抗体出现的疾病,由于体内有大量致病性自身抗体和免疫复合物而造成组织损伤。屠呦呦团队发现双氢青蒿素能有效缓解系统性红斑狼疮的症状。下列相关叙述正确的是( )
A. 系统性红斑狼疮与艾滋病致病机理相同
B. 双氢青蒿素可能导致SLE患者免疫力降低
C. SLE患者的B细胞功能很可能低于正常人
D. 尽量避免接触过敏原是预防SLE发生的主要措施
16. 科学家卡塔林·卡里科和德鲁·韦斯曼荣膺2023年诺贝尔生理学或医学奖,他们在信使核糖核酸(mRNA)研究具有突破性发现,为mRNA疫苗的开发和应用提供了新思路。mRNA疫苗是将含有编码抗原蛋白的mRNA导入人体,直接进行翻译,形成相应的抗原蛋白。若直接将mRNA疫苗导入宿主细胞,mRNA疫苗容易被分解,故需通过某种方法将mRNA导入宿主细胞。目前人们应用的疫苗还有灭活疫苗、重组蛋白疫苗、病毒载体疫苗等。下列相关叙述错误的是( )
A. mRNA疫苗能直接刺激机体产生特异性免疫反应
B. 可以利用脂质载体包裹mRNA疫苗导入宿主细胞
C. 病毒载体疫苗在受体内会随病毒的增殖而连续起作用
D. 增加接种灭活疫苗或重组蛋白疫苗次数可提高免疫效果
二、非选择题:本题共5小题,共52分。
17. 内环境稳态失衡可导致疾病,内环境稳态是细胞维持正常生理功能的必要条件。回答下列问题:
(1)肺气肿患者由于呼吸不畅,会使内环境缺氧导致肌细胞无氧呼吸产生_____,使内环境pH略有_____(填“上升”或“下降”)。
(2)某人因一次性饮水过量,会出现组织细胞肿胀、功能受损的症状,医生采用静脉注射高浓度氯化钠注射液的方法为其治疗,使其恢复正常,该治疗方法的原理是_____。静脉滴注药物首先进入的内环境是_____,与肌肉注射相比,静脉注射的作用效果较_____(填“快”或“慢”)。
(3)从细胞的生命活动角度分析,人体维持体温的相对稳定的意义是_____。某同学认为,只要保证内环境的温度、pH和渗透压维持在稳定范围内,就说明内环境处于稳态,该同学的观点是否正确?理由是_____。
18. 肌萎缩侧索硬化(ALS)又名渐冻症,是一种慢性、进行性神经性疾病,主要对上运动神经元和下运动神经元以及其支配的躯干、四肢和头面部肌肉造成损伤。图甲为该病患者体内部分生理过程,①~⑤为相关物质或结构,NMDA为相关受体,图乙为正常人体受刺激时该处神经纤维膜内Na+含量变化和膜电位变化曲线。回答下列问题:
(1)图甲中③处发生的信号变化为_____(用文字和箭头表示),谷氨酸的释放体现了细胞膜结构上具有_____的特点,谷氨酸为_____(填“兴奋性”或“抑制性”)神经递质,理由是_____。
(2)图乙中代表神经纤维膜内Na+含量变化的曲线为_____(填“I”或“Ⅱ”)。研究发现,ALS的发病机理是突触间隙谷氨酸过多,持续作用引起Na+过度内流,使得C点_____(填“上移”或“下移”),使神经元内渗透压_____(填“升高”或“降低”),最终水肿破裂所致。
(3)新发明的牛磺脱氧胆酸和苯丁酸钠的复合制剂(AMX0035)能显著减缓ALS的发展进程。现以小鼠离体神经细胞、高浓度谷氨酸溶液、神经细胞培养液、AMX0035溶液为材料,验证AMX0035具有可以减轻由谷氨酸积累而造成神经细胞死亡的效果。请写出实验思路和预期结果。
实验思路:_____。
预期结果:_____。
19. 科学家利用啮齿类动物进行研究发现,动物的肥胖可能与动物体内的肠道菌群有关。如图为肥胖症发生机理的部分示意图,数字表示相关过程。回答下列问题:
(1)过程②③⑤表示__________调节过程,⑥过程引起肥胖的原因是__________。
(2)研究发现、饥饿素可以使下丘脑的摄食中枢兴奋,一方面__________,另一方面抑制下丘脑分泌促甲状腺激素释放激素,从而__________,导致肥胖。
(3)研究发现机体内的一种白细胞介素-1受体1(IL1-R1)缺失会导致肥胖,为验证该发现,某研究人员进行了如下实验:
①取肥胖模型小鼠(均含有IL1-R1基因)均分为甲、乙两组,甲组灌胃一定量的雷公藤红素溶液促进IL1-R1基因的表达,乙组的处理为__________。
②在相同且适宜的条件下给予甲、乙两组充足的食物培养一段时间,若结果为__________,说明肥胖是因IL1-R1缺失导致的。
20. 心钠素是由心房肌细胞合成分泌的一种激素,对血管紧张素的作用有抑制作用,如图为血管紧张素对血压的影响。回答下列问题∶
(1)图中A表示______(填器官或腺体),根据图及题干信息用文字说明心钠素调节血压的具体机制是______。心钠素与肾素在调节血压方面表现为______。
(2)运动过程中由于汗液分泌,导致内环境渗透压______(填“上升”或“下降”),使______激素分泌增多,导致尿量______(填“增多”或“减少”)。
(3)研究发现,心钠素在调节水盐平衡方面也具有重要作用,其与抗利尿激素的作用完全相反,推测心钠素在调节水盐平衡方面的作用是______。
(4)为验证(3)中推论,请利用若干只生理状况相似且健康的小鼠及相关激素进行实验。写出实验思路∶______。
21. 海鲜过敏是因为海鲜中富含异种蛋白直接或间接地激活免疫细胞,引起相应化学物质的释放,继而产生一系列复杂反应,其机理如图所示。回答下列问题:
(1)细胞a的细胞名称为___,引起过敏症状的异种蛋白叫做___。过敏反应的特点有___(答两点)。
(2)②过程为___,当异种蛋白再次进入机体,会促进组胺等物质的释放,引起血管壁通透性___(填“增强”或“减弱”)、平滑肌收缩和腺体分泌___,最终导致过敏者出现红肿、发疹等过敏症状。
(3)Treg是一类对免疫应答有负向调节作用的细胞群,主要通过释放抑制因子形成免疫耐受。近年来发现,某些肠道菌群制剂能够治疗较严重的食物过敏,该类肠道菌制剂的作用可能是___,从而形成免疫耐受。
编号
A组
B组
使用药物
ACTH(79例)
地塞米松(79例)
治疗时间
3个月
3个月
治疗前水肿指数
4.1~9.6
5.1~7.1
治疗后水肿指数
1.1~2.9
3.3~4.9
停药两周后水肿指数
1.1~2.9
5.1~9.8
相关试卷 更多
- 1.电子资料成功下载后不支持退换,如发现资料有内容错误问题请联系客服,如若属实,我们会补偿您的损失
- 2.压缩包下载后请先用软件解压,再使用对应软件打开;软件版本较低时请及时更新
- 3.资料下载成功后可在60天以内免费重复下载
免费领取教师福利 







