搜索
      上传资料 赚现金

      最新版高考物理【一轮复习】精品讲义练习资料合集 (43)

      • 1018.54 KB
      • 2025-11-24 11:44:46
      • 22
      • 0
      • 实事求是运
      加入资料篮
      立即下载
      最新版高考物理【一轮复习】精品讲义练习资料合集 (43)第1页
      1/35
      最新版高考物理【一轮复习】精品讲义练习资料合集 (43)第2页
      2/35
      最新版高考物理【一轮复习】精品讲义练习资料合集 (43)第3页
      3/35
      还剩32页未读, 继续阅读

      最新版高考物理【一轮复习】精品讲义练习资料合集 (43)

      展开

      这是一份最新版高考物理【一轮复习】精品讲义练习资料合集 (43),共35页。试卷主要包含了划时代的发现,感应电流的产生条件等内容,欢迎下载使用。
      一、划时代的发现
      1.丹麦物理学家奥斯特发现载流导体能使小磁针转动,这种作用称为电流的磁效应,揭示了电现象与磁现象之间存在密切联系.
      2.英国物理学家法拉第发现了电磁感应现象,即“磁生电”现象,他把这种现象命名为电磁感应.产生的电流叫作感应电流.
      二、感应电流的产生条件
      当穿过闭合导体回路的磁通量发生变化时,闭合导体回路中就产生感应电流.
      技巧点拨
      一、磁通量的变化
      磁通量的变化大致可分为以下几种情况:
      (1)磁感应强度B不变,有效面积S发生变化.如图(a)所示.
      (2)有效面积S不变,磁感应强度B发生变化.如图(b)所示.
      (3)磁感应强度B和有效面积S都不变,它们之间的夹角发生变化.如图(c)所示.
      二、感应电流产生的条件
      1.实验:探究感应电流产生的条件
      (1)如下图所示,导体AB做切割磁感线运动时,线路中________电流产生,而导体AB顺着磁感线运动时,线路中________电流产生.(均选填“有”或“无”)
      (2)如下图所示,当条形磁铁插入或拔出线圈时,线圈中________电流产生,但条形磁铁在线圈中静止不动时,线圈中________电流产生.(均选填“有”或“无”)
      (3)如下图所示,将小螺线管A插入大螺线管B中不动,当开关S闭合或断开时,电流表中________电流通过;若开关S一直闭合,当改变滑动变阻器的阻值时,电流表中________电流通过;而开关一直闭合,滑动变阻器的滑动触头不动时,电流表中________电流通过.(均选填“有”或“无”)
      (4)归纳总结:
      实验一中:导体棒切割磁感线运动,回路面积发生变化,从而引起了磁通量的变化,产生了感应电流.
      实验二中:磁铁插入或拔出线圈时,线圈中的磁场发生变化,从而引起了磁通量的变化,产生了感应电流.
      实验三中:开关闭合、断开、滑动变阻器的滑动触头移动时,A线圈中电流变化,从而引起穿过B的磁通量变化,产生了感应电流.
      三个实验共同特点是:产生感应电流时闭合回路的磁通量都发生了变化.
      答案 (1)有 无 (2)有 无 (3)有 有 无
      2.感应电流产生条件的理解
      不论什么情况,只要满足电路闭合和磁通量发生变化这两个条件,就必然产生感应电流;反之,只要产生了感应电流,那么电路一定是闭合的,且穿过该电路的磁通量也一定发生了变化.
      例题精练
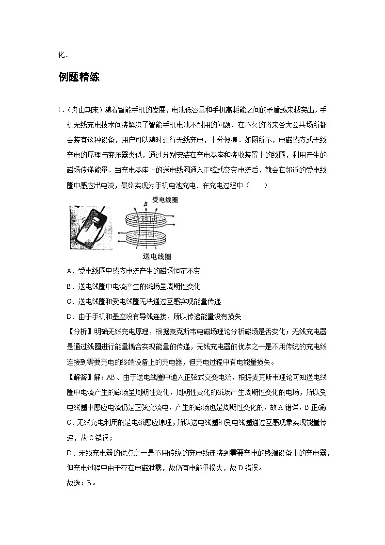
      1.(舟山期末)随着智能手机的发展,电池低容量和手机高耗能之间的矛盾越来越突出,手机无线充电技术间接解决了智能手机电池不耐用的问题.在不久的将来各大公共场所都会装有这种设备,用户可以随时进行无线充电,十分便捷.如图所示,电磁感应式无线充电的原理与变压器类似,通过分别安装在充电基座和接收装置上的线圈,利用产生的磁场传递能量.当充电基座上的送电线圈通入正弦式交变电流后,就会在邻近的受电线圈中感应出电流,最终实现为手机电池充电.在充电过程中( )
      A.受电线圈中感应电流产生的磁场恒定不变
      B.送电线圈中电流产生的磁场呈周期性变化
      C.送电线圈和受电线圈无法通过互感实现能量传递
      D.由于手机和基座没有导线连接,所以传递能量没有损失
      【分析】明确无线充电原理,根据麦克斯韦电磁场理论分析磁场是否变化;无线充电器是通过线圈进行能量耦合实现能量的传递,无线充电器的优点之一是不用传统的充电线连接到需要充电的终端设备上的充电器,但充电过程中有电能量损失。
      【解答】解:AB、由于送电线圈中通入正弦式交变电流,根据麦克斯韦理论可知送电线圈中电流产生的磁场呈周期性变化,周期性变化的磁场产生周期性变化的电场,所以受电线圈中感应电流仍是正弦交流电,产生的磁场也是周期性变化的,故A错误,B正确;
      C、无线充电利用的是电磁感应原理,所以送电线圈和受电线圈通过互感现象实现能量传递,故C错误;
      D、无线充电器的优点之一是不用传统的充电线连接到需要充电的终端设备上的充电器,但充电过程中由于存在电磁泄露,故仍有电能量损失,故D错误。
      故选:B。
      【点评】此题考查电磁感应与生活实际相结合,明白电磁感应的原理,然后分析无线充电的技术原理,能够根据麦克斯韦电磁场理论进行分析。
      2.(滨海新区模拟)如今共享单车随处可见,与大多山地自行车相比,共享单车具有以下特点:①质量更小更轻便;②科技含量更高,携带GPS模块和SIM卡便于定位和传输信息;③每辆车自带二维码,以方便手机扫描进行连接;④自行车可通过车轮转动给车内电池进行充电。根据以上信息,下列说法不正确的是( )
      A.共享单车比山地自行车惯性更大更容易改变运动状态
      B.App上定位共享单车位置信息须通过人造通讯卫星
      C.共享单车和手机之间是靠电磁波传递信息
      D.共享单车内部电源的充电是利用电磁感应原理实现的
      【分析】明确质量是惯性大小的唯一量度;明确电磁波的应用,知道手机是利用电磁波传递信息的,知道单车的定位是通过人造通讯卫星进行定位的;内部电源的充电是利用电磁感应原理实现的。
      【解答】解:A、共享单车的质量小,故其惯性小,所以才能比山地自行车更容易改变运动状态,故A错误;
      B、App上单车某个时刻的准确位置信息是借助通讯卫星定位确定的,故B正确;
      C、共享单车和手机不需要接触即可传递信息,二者之间是靠电磁波传递信息,故C正确;
      D、单车在运动过程通过电磁感应将机械能转化为电能从而实现充电,故D正确。
      本题选错误的,
      故选:A。
      【点评】本题利用生活中熟知的单车综合考查了惯性、电磁波的应用等,要求掌握相应物理规律在生产生活中的应用。
      随堂练习
      1.(南山区校级模拟)学完电磁感应涡流的知识后,某个同学回家制作了一个简易加热器,如图所示,在线圈上端放置一盛有冷水的金属杯,现接通交流电源,过了几分钟,杯内的水沸腾起来。若要缩短上述加热时间,下列措施可行的有( )
      A.降低交流电源的频率
      B.增加线圈的匝数
      C.将金属杯换为陶瓷杯
      D.将交流电源换成电动势更大的直流电源
      【分析】由题意可知电器的工作原理,则根据原理进行分析可得出缩短加热时间的方法。
      【解答】解:AB、由题意可知,本题中是涡流现象的应用;即采用线圈产生的磁场使金属杯产生感应电流;从而进行加热的,则由法拉第电磁感应定律可知,增加线圈的匝数、提高交流电的频率均可以提高发热功率;则可以缩短加热时间,故A错误,B正确;
      C、将杯子换作瓷杯不会产生涡流,则无法使水加热,故C错误;
      D、将交流电源换成电动势更大的直流电源,由于直流电不会在金属杯中产生感应电流,故无法使水加热,故D错误。
      故选:B。
      【点评】本题考查涡流的应用,要注意明确涡流现象其实就是电磁感应的,由法拉第电磁感应定律可知涡流现象的强弱的决定因素。
      2.(湖南月考)无线充电设备给手机充电的情景图如图所示,无线充电利用的原理主要是( )
      A.互感B.自感
      C.电流的热效应D.电流的化学效应
      【分析】明确无线充电类似于变压器,即采用了互感原理。
      【解答】解:手机充电是采用了类似于变压器的互感原理,底座中的线圈中产生的交变磁场在手机线圈中产生了交变的磁场,二者相互感应,从而使底座中的电能转移到手机中,故A正确,BCD错误。
      故选:A。
      【点评】本题考查无线充电原理,要注意正确理解自感和互感的原理和应用。
      3.(梅州二模)无线充电技术能实现能量的无线传输,如图是无线充电设备给手机充电,下列关于无线充电的说法正确的是( )
      A.充电的原理主要利用了自感
      B.充电设备与手机不接触也能充电
      C.充电设备与手机的充电电流一定相等
      D.充电设备中的线圈通恒定电流也可以对手机无线充电
      【分析】无线充电技术原理上是由于变化的磁场产生电流,以此进行分析。
      【解答】解:ABD、充电的原理是由于线圈内电流再变化,从而引起磁场的变化,此时手机周围的磁场发生变化,穿过手机的磁通量发生改变,从而在手机内部产生了电流,此时主要利用了互感,故AD错误,B正确;
      C、充电设备的电流不一定相等,就像变压器工作一样,原副线圈匝数不一定相同,故C错误;
      故选:B。
      【点评】本题主要考查了法拉第电磁感应定律,解题关键在于产生感应电流,则需要回路完整并且穿过回路的磁通量发生变化。
      综合练习
      一.选择题(共20小题)
      1.(仓山区校级期中)制造电阻箱时,要用双线绕法,如图所示。当电流变化时,双线绕组( )
      A.回路中一定有自感电动势产生
      B.回路中一定没有自感电动势产生
      C.螺线管内磁场发生变化
      D.穿过螺线管的磁通量发生变化
      【分析】两个线圈中的绕向相同,但电流方向相反,利用安培定则可以确定每个线圈形成的电磁铁的磁场方向;由于两个线圈中的电流大小相等,匝数相同,所以每个线圈的磁场强度大小相等,方向相反,矢量合为零.
      【解答】解:CD、由于两个线圈的绕向相同,线圈匝数相等,流过线圈的电流大小相等,但电流方向相反,所以它们产生的磁场大小相等,方向相反,两者相互抵消,所以螺线管内没有磁场,穿过螺线管的磁通量始终为零,没有变化,故CD错误;
      AB、穿过螺线管的磁通量始终为零,没有变化,所以回路中一定没有自感电动势产生,故A错误,B正确。
      故选:B。
      【点评】精密电阻不仅要求其阻值准确,还要求是纯电阻性的元件,即除了电阻性外,不能有电感的成分寄生在里面,所以采用双线绕法并使两根平行导线中的电流方向是相反的,这样就能抵消寄生电感,使它成为“纯”阻性的电阻.
      2.(江苏模拟)四川三星堆新发现6个祭祀坑。挖掘之前考古人员用图示金属探测器在地面上进行探测定位,探测器中的发射线圈产生磁场,在地下的被测金属物中感应出电流,感应电流的磁场又影响线圈中的电流,使探测器发出警报,则( )
      A.发射线圈产生的磁场是恒定磁场
      B.被测金属物中产生的电流是恒定电流
      C.探测的最大深度与发射线圈中的电流强弱无关
      D.探测器与被测金属物相对静止时也能发出警报
      【分析】明确探测器原理,探测器中的发射线圈通以交变电流,被测金属物中产生的是交变电流,物品只要是金属就会被探测到,从而即可一一求解。
      【解答】解:A、探测器中的发射线圈产生磁场,在地下的被测金属物中感应出电流,所以发射线圈产生的磁场是变化的磁场,故A错误;
      B、感应电流的磁场又影响线圈中的电流,说明感应电流产生的磁场是变化的,在线圈中又产生了感应电流,从而发出警报,故B错误;
      C、探测的最大深度与发射线圈中的电流强弱有关。发射线圈中的电流越强,其产生的磁场也越强,其探测的深度越就越深,故C错误;
      D、因为探测器产生的磁场是变化的,所以探测器与被测金属物相对静止时也能发出警报,故D正确。
      故选:D。
      【点评】本题考查了电磁感应在生活和生产中的应用,理解金属探测器的原理是解题的关键,注意恒定直流与交变电流的区别。
      3.(潮州二模)无线充电技术发展至今,在消费电子领域的发展已经取得不错的成绩,如手机无线充电、电动牙刷无线充电等。以下与无线充电技术应用了相同物理原理的是( )
      A.电磁炉B.磁流体发电机
      C.电磁轨道炮D.质谱仪
      【分析】无线充电器是指利用电磁感应原理进行充电的设备,原理类似于变压器,在发送和接收端各有一个线圈,发送端线圈连接有交流电源产生交变磁场,接收端线圈在交变磁场中发生电磁感应现象,产生感应电流给电池充电;分析各项原理进行分析求解。
      【解答】解:从题意可知,手机内部的线圈在交变磁场中发生电磁感应现象,产生感应电流给电池充电,是利用电磁感应原理工作的;
      A、电磁炉是利用电磁感应原理工作的,与无线充电技术相同,故A正确;
      B、磁流体发电机是利用带电粒子在磁场中偏转而在两板间形成电势差,与电磁感应无关,故B错误;
      C、电磁轨道炮是通电导体在磁场中受安培力作用而运动的,与电磁感应无关,故C错误;
      D、质谱仪是利用带电粒子在磁场偏转原理制成的,与电磁感应无关,故D错误。
      故选:A。
      【点评】本题主要考查了电磁现象中几个实验的掌握情况,知道无线充电器的原理是解题的关键。
      4.(湖北月考)下列是课本中四幅插图,关于这四幅插图下列说法正确的是( )
      A.图甲中,赛车的质量不是很大,却安装着强劲的发动机,可以获得很大的惯性
      B.图乙是真空冶炼炉,当炉外线圈通入高频交流电时,线圈自身产生大量热量,从而冶炼金属
      C.图丙是李辉用多用电表的欧姆挡测量变压器线圈电阻,刘伟手握线圈裸露的两端协助测量,李辉把表笔与线圈断开瞬间,刘伟觉得有电击说明欧姆挡内电池电动势很高
      D.图丁中,无论小锤用多大的力去打击弹性金属片,A、B两球总是同时落地
      【分析】惯性只与物体质量有关;涡流产生在炉内金属中;自感现象能产生电动势;平抛运动竖直方向的运动是自由落体运动。
      【解答】解:A.、甲图中,赛车的惯性只与质量有关,与发动机的引力无关,故A错误;
      B、真空冶炼炉的工作原理是电磁感应现象中的涡流,当炉外线圈通入高频交流电时,炉内金属产生大量涡流,从而冶炼金属,故B错误;
      C、李辉把表笔与线圈断开瞬间,刘伟觉得有电击感,这是电磁感应现象中的自感现象,故C错误;
      D、丁图中,A球做平抛运动,竖直方向是自由落体运动,B球同时做自由落体运动,故无论小锺用多大的力去打击弹性金属片,A、B两球在竖直方向的运动总是相同,总是同时落地。故D正确;
      故选:D。
      【点评】本题考查涡流、惯性、自感现象、平抛运动等内容,要注重课本,强化记忆。
      5.(寿县校级月考)关于涡流,下列说法中错误是( )
      A.真空冶炼炉是利用通电导线的发热来熔化金属的装置
      B.家用电磁炉锅体中的涡流是由交变磁场产生的
      C.阻尼摆摆动时产生的涡流总是阻碍其运动
      D.变压器的铁芯用相互绝缘的硅钢片叠成,能减小涡流
      【分析】线圈中的电流做周期性的变化,在附近的导体中产生感应电流,该感应电流看起来像水中的漩涡,所以叫做涡流。涡流会在导体中产生大量的热量。
      【解答】解:A、用来冶炼合金钢的真空冶炼炉,炉外有线圈,线圈中通入周期性变化的电流,会在线圈内产生变化的磁场,从而在炉内的金属中产生涡流,涡流产生的热量使金属熔化,故A错误;
      B、家用电磁炉锅体通的是交流电,交流电产生周期性变化的磁场,电磁炉锅体中产生涡流,故B正确;
      C、阻尼摆的铝盘以一定相对速度旋转掠过磁场时在铝盘内会产生感应电动势从而产生感应电流,使铝盘受到反方向的安培力。铝盘克服安培力做功,机械能减小,最终会停下来,故C正确;
      D、用绝缘的硅钢片做铁芯,是为了增大铁芯的电阻值,减小涡流,减小能量损失,故D正确。
      本题选错误的,
      故选:A。
      【点评】掌握涡流的原理及应用与防止:真空冶炼炉,硅钢片铁芯,金属探测器,电磁灶等。注意电磁炉是利用电流的热效应和磁效应的完美结合体,它的锅具必须含磁性材料,最常见的是不锈钢锅。
      6.(尖山区校级月考)法拉第电磁感应定律是现代发电机、电动机、变压器技术的基础。如图所示,通有恒定电流的导线AB均竖直且足够长,图甲、丙中正方形闭合铜线圈均关于AB左右对称,图乙、丁中AB∥ad且与正方形闭合铜线圈共面。下列四种情况中,线圈中能产生感应电流的是( )
      A.甲图中线圈绕AB匀速转动
      B.乙图中线圈匀速向右移动
      C.丙图中线圈自由下落
      D.丁图中线圈自由下落
      【分析】通过闭合线圈面积的磁通量发生变化时,则会出现感应电流,根据磁感线条数的变化,分析磁通量是否变化,再进行判断。
      【解答】解:A、甲图中穿过AB两侧线圈的磁通量大小相等,方向相反,所以穿过线圈的总磁通量为零;线圈绕AB匀速转动,则穿过线圈的磁通量不变,线圈中不会产生感应电流,故A错误;
      B、由于离导线越远,电流产生的磁场越弱,所以乙图中线圈匀速向右移动,则穿过线圈的磁通量减小,线圈中会产生感应电流,故B正确;
      C、丙图中线圈自由下落,则穿过线圈的磁通量不变,线圈中不会产生感应电流,故C错误;
      D、丁图中线圈自由下落,则穿过线圈的磁通量不变,线圈中不会产生感应电流,故D错误。
      故选:B。
      【点评】穿过线框的磁通量变化有几种方式,有磁场变化导致磁通量变化,也有面积变化导致磁通量变化,还有磁场与面积均变化导致磁通量变化的,最后有磁场与面积均没有变,而是放置的角度变化导致磁通量变化。
      7.(郴州模拟)如图所示,长直导线与闭合金属线框位于同一平面内,长直导线中通以恒定电流,下列运动中,闭合金属线框中有感应电流产生的是( )
      A.闭合金属线框向上平移
      B.闭合金属线框向右平移
      C.闭合金属线框以直导线为轴顺时针旋转
      D.闭合金属线框向下平移
      【分析】明确直导线周围磁感线的分布规律,根据感应电流产生的条件即可明确能否产生感应电流。
      【解答】解:AD、通电导线周围存在的磁场分布具有对称性,闭合金属线框上下平移时,线框中的磁通量没有发生变化,故没有感应电流产生,故AD错误;
      B、闭合金属线框向右平移时,磁场减弱,线框中的磁通量减小,故有感应电流产生,故B正确;
      C、闭合金属线框以直导线为轴顺时针旋转时,由于磁场空间的对称性,磁通量保持不变,故没有感应电流产生,故C错误。
      故选:B。
      【点评】本题考查感应电流产生的条件,关键是明确通电直导线周围磁场的对称性,知道上下平衡或以直导线为轴转动时,通过线圈的磁通量均是不变的。
      8.(丰台区一模)如图所示,金属圆环水平放置在匀强磁场中,磁场方向竖直向上,磁感应强度均匀增大。下列说法正确的是( )
      A.圆环内产生感应电流是因为自由电子受到洛伦兹力的作用
      B.圆环内产生感应电流是因为自由电子受到电场力的作用
      C.圆环内产生的感应电流逐渐增大
      D.如果把金属圆环换成金属圆盘,不会产生感应电流
      【分析】变化的磁场产生电场,由法拉第电磁感应定律可知,均匀变化的磁场产生稳定的电场,由此分析感应电流的大小是否发生变化,根据感应电流产生的条件分析。
      【解答】解:AB、根据电磁场理论可知,该区域内的磁场均匀增大,则在金属圆环处产生感生电场,金属环内的电子在电场力的作用下做定向移动形成感应电流,故A错误,B正确;
      C、该区域内的磁场均匀增大,根据法拉第电磁感应定律可知,金属圆环内产生的感应电动势是不变的,所以圆环内的感应电流大小不变,故C错误;
      D、若把金属圆环换成金属圆盘,在金属圆盘处仍然有感生电场,仍然会产生感应电流,故D错误。
      故选:B。
      【点评】该题考查对电磁场理论以及感生电动势的理解,解答的关键是能正确理解均匀变化的磁场产生稳定的电场,电路中的电动势是不变的。
      9.(浙江模拟)如图是漏电保护器的部分电路图,由金属环、线圈、控制器组成,其工作原理是控制器探测到线圈中有电流时会把入户线断开,即称电路跳闸。下列有关漏电保护器的说法正确的是( )
      A.当接负载的电线中电流均匀变化时,绕在铁芯上的线圈中有稳定的电流
      B.当接负载的电线短路或电流超过额定值时,漏电保护器会发出信号使电路跳闸
      C.只有当接负载的电线漏电时,绕在铁芯上的线圈中才会有电流通过
      D.当接负载的电线中电流不稳定时,漏电保护器会发出信号使电路跳闸
      【分析】根据漏电保护器的工作原理,只有漏电时才工作,是这道题的入手点。
      【解答】解;C,因为通过金属环的两根导线电流方向相反,引起的磁通量为零,不管两根导线的电流如何变化,两根导线一起引起的磁通量为零,所以漏电保护器工作原理是当零线和火线中的电流大小不同是就会自动断开电路,起到安全保护的作用,所以只有当负载的电线漏电是,绕在铁芯上的线圈中才会有电流通过,故C正确,ABC,错误。
      故选:C。
      【点评】从漏电保护器的工作图分析漏电的原理是什么,不要被选项左右。
      10.(新吴区校级期末)下列选项中的操作不能产生感应电流的操作是( )
      A.甲图中,使导体棒AB顺着磁感线向下运动
      B.乙图中,使条形磁铁插入或者拔出线圈
      C.丙图中,开关S保持闭合,使小螺线管A插入或拔出大螺线管B
      D.丙图中,开关S保持闭合,使小螺线管A在大螺线管B中保持不动,移动滑动变阻器的滑片
      【分析】根据感应电流产生的条件:穿过闭合回路的磁通量发生变化,进行分析判断。
      【解答】解:产生感应电流的条件:穿过闭合回路的磁通量发生变化。例如,闭合电路的一部分导体在磁场内做切割磁感线的运动。
      A、甲图中,使导体棒AB顺着磁感线方向运动,闭合回路的磁通量没有变化,不会有感应电流,故A正确;
      B、乙图中,使条形磁铁插入或者拔出线圈,闭合回路的磁通量发生变化,会有感应电流,故B错误;
      C、丙图中,开关S保持闭合,使小螺线管A插入或拔出大螺线管B,螺线管B中磁通量发生变化,会有感应电流,故C错误;
      D、丙图中,开关S保持闭合,使小螺线管A在大螺线管B中保持不动,移动滑动变阻器的滑片,电路中电流发生变化,螺线管B中磁通量发生变化,会有感应电流,故D错误;
      故选:A。
      【点评】本题考查了感应电流产生的条件:穿过闭合回路的磁通量发生变化。理解掌握磁通量的变化是关键。
      11.(汕头一模)在物理兴趣小组的活动中,某同学将轻质圆形铝板用细棉线悬挂在固定点O上,铝板可以绕O点自由摆动,如图所示。在平行于铝板的竖直面内将一竖放的条形磁铁在铝板附近左右来回拉动(与铝板始终不相碰),若空气流动对铝板的影响可忽略不计,则下列对这个实验结果的判断,正确的是( )
      A.铝板内不会产生感应电动势
      B.铝板内能产生感应电动势但不会产生感应电流
      C.铝板可以在安培力的作用下摆动起来
      D.铝板始终保持静止不动
      【分析】条形磁铁运动导致通过铝板的磁通量发生变化,所以铝板内会产生感应电动势,且铝板相当于一个闭合回路,所以会产生感应电流,感应电流在磁场中会受到安培力作用,阻碍铝板和磁铁之间的相对运动,所以会摆动。
      【解答】解:A、条形磁铁运动导致通过铝板的磁通量发生变化,所以铝板内会产生感应电动势,故A错误。
      B、铝板内产生感应电动势,且铝板相当于一个闭合回路,所以会产生感应电流,故B错误。
      CD、铝板产生了感应电流,在磁场中会受到安培力作用,阻碍铝板和磁铁之间的相对运动,所以会摆动。故C正确,D错误。
      故选:C。
      【点评】本题考查感应电动势和感应电流的产生条件,以及电流在磁场中受安培力,比较简单。需要注意此题中不考虑空气阻力。
      12.(吉安期末)下列图中的设备或元件没有利用涡流的是( )
      A.探测贵重金属的探测器
      B.变压器中用互相绝缘的硅钢片叠成的铁芯
      C.用来冶炼合金钢的真空冶炼炉
      D.磁电式仪表的线圈用铝框做骨架
      【分析】线圈中的电流做周期性的变化,在附近的导体中产生感应电流,该感应电流看起来像水中的漩涡,所以叫做涡流,涡流会在导体中产生大量的热量。
      【解答】解:A、金属探测器中变化电流遇到金属物体,在金属物体上产生涡流,属于涡流的利用,
      B、变压器是利用电磁感应原理将来改变电压的,要避免涡流产生热量对变压器的影响,故没有利用涡流现象,
      C、真空冶炼炉是线圈中的电流做周期性变化,在冶炼炉中产生涡流,从而产生大量的热量,属于涡流的利用,
      D、磁电式仪表利用涡流能让指针快速稳定,也是利用涡流现象,
      本题选择没有利用涡流的,
      故选:B。
      【点评】本题考查涡流的应用与防止,要理解涡流产热的原理,明确各仪器的工作原理。
      13.(兴宁区校级期末)电和磁现象在科技和生活中有着广泛的应用,下列说法正确的是( )
      A.图中,如果线圈B闭合,开关S断开时将不会产生延时效果
      B.图中,闭合开关,用外力顺时针(从左边看)转动铜盘,电路中会产生感应电流,通过R的电流自上而下
      C.图中,若该元件用金属材料制作,则通入图示的电流时,上表面电势比下表面电势低
      D.图中,给电磁炉接通恒定电流,可以在锅底产生涡流,给锅中食物加热
      【分析】延时继电器是利用电磁感应原理;明确圆盘转动时相当于导线旋转切割磁感线,根据右手定则确定电流方向;明确电磁炉应通以交变电流;在霍尔元件中,移动的是自由电子,根据左手定则判断出电子所受洛伦兹力方向,从而知道两侧面所带电荷的电性,从而明确两表面电势的高低。
      【解答】解:A、图中仪器采用了电磁感应现象,如果线圈B闭合,开关断开时,线圈B中会产生感应电流,线圈中磁性会慢慢消失,从而起到延时效果,故A错误;
      B、根据右手定则可知,电流由圆心指向外侧,故R中电流由下到上,故B错误;
      C、若该元件是用金属材料制成,移动的是电子,根据左手定则可知,电子受到向上的洛伦兹力,向上偏转,上表面带负电,因此工作时上表面电势低,故C正确;
      D、图中给电磁炉接通交变电流,可以在锅底产生涡流,给锅中食物加热;如果通以直流电,由于没有变化的磁场,故不会在锅底形成涡流,故D错误。
      故选:C。
      【点评】解决本题的关键要理解各种装置的工作原理,要掌握电磁感应产生的条件,同时明确感应电流方向的判断方法,从而分析各仪器的工作原理。
      14.(湖北期末)近年来,无线充电成为一项新科技,利用电磁感应原理来实现无线充电是比较成熟的一种方式。电动汽车无线充电方式有多种,其中之一的基本原理如图所示:路面下依次铺设圆形线圈,相邻两个线圈由供电装置通以方向相反、大小相同的恒定电流,车身底部固定着感应线圈,通过充电装置与蓄电池相连,汽车在此路面上行驶时,就可以边行驶边充电,在汽车匀速行驶的过程中,下列说法正确的是( )
      A.车身感应线圈经过路面通电线圈时,一定受到安培力,会阻碍汽车运动
      B.车身感应线圈中产生方向改变、大小不变的电流
      C.车身感应线圈中电流的磁场方向一定与路面线圈中电流的磁场方向相反
      D.给路面下的线圈通以同向电流,不会影响充电效果
      【分析】由楞次定律中受力方向的规律以及感应电流产生的条件进行分析。
      【解答】解:A、由楞次定律中“来拒去留”可知,车身感应线圈经过路面通电线圈时,一定会受到安培力,并且阻碍汽车运动,故A错误;
      B、由于每个供电线圈内电流方向不同,故每个供电线圈产生的磁场方向不同,因此穿过车身感应线圈的磁通量的大小和方向也在改变,则车身感应线圈的电流方向和大小也改变,故B错误;
      C、当穿过车身的磁通量减小时,此时车身感应线圈中电流的磁场方向与路面线圈中电流的磁场方向相同,故C错误;
      D、给路面下的线圈通以同向电流,此时穿过感应线圈的磁通量变化率减小,产生感应电流大小减小,会影响充电效果,故D错误;
      故选:A。
      【点评】本题主要考查了楞次定律和感应电流产生的条件,解题关键在于熟记楞次定律中受力方向的规律和感应电流方向的规律,以此进行分析。
      15.(双塔区校级期末)我国已经制订了登月计划,假如航天员登月后想探测一下月球表面是否有磁场。他手边有一只灵敏电流计和一个线圈,则下列推断中正确的是( )
      A.用导线将灵敏电流计连成闭合回路并放于月球表面,若无示数则月球表面无磁场
      B.将灵敏电流计与线圈组成闭合回路,使线圈沿某一方向运动,如灵敏电流计无示数,则月球表面无磁场
      C.将灵敏电流计与线圈组成闭合回路,使线圈沿某一方向运动,如灵敏电流计有示数,则月球表面有磁场
      D.将灵敏电流计与线圈组成闭合回路,使线圈绕某一轴转动,若灵敏电流计无示数,则月球表面无磁场
      【分析】将灵敏电流计与线圈组成回路,使线圈沿某一方向运动,如灵敏电流计无示数,不能判断月球表面没有磁场;若灵敏电流计有示数,可以判断有磁场;若线圈运动方向与磁场方向平行时,线圈中不产生感应电流,灵敏电流计无示数,不能判断月球表面无磁场.
      【解答】解:A、直接将用导线将灵敏电流计连成闭合回路放于月球表面,即使有磁场,穿过回路的磁通量也不发生变化,不能产生感应电流,无法判断有无磁场,故A错误;
      B、将灵敏电流计与线圈组成回路,使线圈沿某一方向运动,若线圈运动方向与磁场方向平行时,线圈中不产生感应电流,所以灵敏电流计无示数,不能判断月球表面无磁场,故B错误;
      C、将灵敏电流计与线圈组成闭合回路,使线圈沿某一方向运动,若灵敏电流计有示数,则说明月球表面一定有磁场,故C正确;
      D、将灵敏电流计与线圈组成闭合回路,使线圈绕某一轴转动,若月球表面有磁场,当该轴线的方向与月球的磁场方向平行时,则穿过线圈平面的磁通量不会发生变化,则不能产生感应电流,此时不能说明月球表面无磁场,故D错误。
      故选:C。
      【点评】本题考查理论联系实际的能力,关键抓住产生感应电流的条件:一是电路要闭合;二是穿过电路的磁通量发生变化.
      16.(海原县校级期末)用导线将灵敏电流表与金属棒连接成一个磁生电的实验电路,如图所示,则下列哪种操作能使指针偏转( )
      A.使导体ab向左(或向右)移动
      B.使导体ab向上(或向下)移动
      C.使导体ab沿a→b的方向移动
      D.使导体ab沿b→a的方向移动
      【分析】明确感应电流的条件,知道感应电流产生需要有闭合回路和回路中磁通量发生变化两个条件,根据条件进行分析即可明确能否产生感应电流。
      【解答】解:A、使导体ab向左(或向右)移动时,导线和电流表组成的回路中磁通量发生变化,故产生感应电流,指针发生偏转,故A正确;
      B、使导体ab向上(或向下)移动时,导线和电流表组成的回磁通量没有发生变化,不会产生感应电流,指针不会发生偏转,故B错误;
      C、使导体ab沿a→b的方向移动,导线和电流表组成的回磁通量没有发生变化,不会产生感应电流,指针不会发生偏转,故C错误;
      D、使导体ab沿b→a的方向移动,导线和电流表组成的回磁通量没有发生变化,不会产生感应电流,指针不会发生偏转,故D错误;
      故选:A。
      【点评】本题考查感应电流产生的条件,也可以利用初中所学内容,根据是否闭合回路中有部分导体切割磁感线来进行分析判断。
      17.(鼓楼区校级期末)处在磁场中的一闭合线圈,若没有产生感应电流,则可以判定( )
      A.线圈没有在磁场中运动
      B.穿过线圈的磁通量没有发生变化
      C.磁场没有发生变化
      D.线圈没有做切割磁感线运动
      【分析】感应电流的产生其条件是闭合线圈的磁通量发生变化,而面积和磁感应强度以及夹角的变化均可以改变磁通量。
      【解答】解:ABC、处在磁场中的一闭合线圈,若没有产生感应电流则说明磁通量一定没有发生变化,但是无法说明线圈是否在磁场中运动以及磁场是否发生变化,故AC错误,B正确;
      D、没有产生感应电流只能说明磁通量没有变化,线圈可能整体做切割磁感线运动,故D错误。
      故选:B。
      【点评】本题主要是抓住感应电流产生的条件:闭合线圈的磁通量发生变化,而磁通量的变化可以是由磁场变化引起,也可以是线圈的面积变化,或位置变化引起的.
      18.(朝阳区期末)法拉第最初发现电磁感应现象的实验装置如图所示,闭合铁芯上绕有M、N两个线圈,线圈与铁芯绝缘,线圈M与直流电源相接,通过观察小磁针的偏转情况可判断线圈N中是否有电流产生。下列说法正确的是( )
      A.保持开关S处于闭合状态,小磁针发生偏转
      B.当开关S闭合的瞬间,小磁针发生偏转
      C.当开关S断开的瞬间,小磁针不发生偏转
      D.无论开关S怎样改变,小磁针都不会发生偏转
      【分析】小磁针偏转说明右侧线圈中有电流产生,明确感应电流产生的条件,即可确定各项中操作能否使N中产生感应电流。
      【解答】解:A、保持开关S处于闭合状态时M中电流没有变化,则N中磁通量不变,不会产生感应电流,小磁针不会偏转,故A错误;
      B、当开关S闭合的瞬间,M中产生变化的电流,则N中磁通量会变化的,故N中产生感应电流,电流会在小磁针处产生磁场,小磁针发生偏转,故B正确;
      C、当开关S断开的瞬间,M中产生变化的电流,则N中磁通量会变化的,故N中产生感应电流,电流会在小磁针处产生磁场,小磁针发生偏转,故C错误;
      D、由CD分析可知,开关闭合和断开的瞬间,小磁针均会发生偏转,故D错误。
      故选:B。
      【点评】本题考查感应电流产生的条件,要注意明确N中的电流是由于M产生的磁场发生变化而引起的,而当M中电流恒定时没有感应电流产生。
      19.(厦门期末)无线充电是近年发展起来的新技术,如图所示,该技术通过交变磁场在发射线圈和接收线圈间传输能量,内置接收线圈的手机可以直接放在无线充电基座上进行充电。关于无线充电的说法正确的是( )
      A.无线充电效率高,线圈不发热
      B.无线充电基座可以用稳恒直流电源供电
      C.无线充电过程主要利用了电磁感应原理
      D.无线充电基座可以对所有手机进行无线充电
      【分析】由电磁感应定律和电流的热效应进行分析。
      【解答】解:A、线圈有内阻,会发热,充电效率较低,故A错误;
      B、直流电不会产生变化的磁场,无法使接收线圈产生感应电流,无法充电,故B错误;
      C、无线充电中发射线圈由于接交流电会产生变化的磁场,接收线圈上会因为变化的磁场产生感应电流进行充电,故使用了电磁感应定律,故C正确;
      D、无线充电基座只能对有接收线圈的手机进行充电,没有接收线圈无法产生感应电流,无法充电,故D错误;
      故选:C。
      【点评】本题主要考查了电磁感应定律和电流的热效应,解题关键在于要有变化的磁场才能产生感应电流,从而进行充电。
      20.(天津期末)某实验如图所示,在铁芯P上绕着两个线圈A和B。如果在B线圈上得不到电流,则在A线圈上通入图中的哪种电流( )
      A.B.
      C.D.
      【分析】根据感应电流的产生条件分析答题,穿过闭合回路的磁通量发生变化,产生感应电流。
      【解答】解:A、由图可知,A中电流不变,电流产生的磁场不变,穿过B的磁通量不变,所以B中不产生感应电流,故A正确;
      BCD、由图知,通过A的电流发生变化,电流产生的磁感应强度发生变化,穿过B的磁通量发生变化,所以B中产生感应电流,故BCD错误;
      故选:A。
      【点评】本题考查了判断是否产生感应电流,知道感应电流产生条件、分析清楚图象即可正确解题。
      二.多选题(共10小题)
      21.(海口模拟)随着科技的不断发展,无线充电已经进入人们的视线,小到手表、手机,大到电脑、电动汽车的充电,都已经实现了从理论研发到实际应用的转化。图给出了某品牌手机无线充电的原理图。关于无线充电,下列说法正确的是( )
      A.充电底座要接到直流电源上
      B.充电底座要接到交流电源上
      C.无线充电时手机接收线圈部分的工作原理是“电流的磁效应”
      D.接收线圈中交变电流的频率与发射线圈中交变电流的频率相同
      【分析】根据电磁感应现象以及无线充电的原理,结合感应电动势产生的条件进行分析即可求解。
      【解答】解:AB、无线充电的原理是电磁感应中的互感现象,发生电磁感应的条件是电流要发生变化,故不能接到直流电源上,只能接到交流电源上,故A错误,B正确;
      C、无线充电时手机接收线圈部分的工作原理是电磁感应现象,不是电流的磁效应,故C错误;
      D、根据法拉第电磁感应定律可知,接收线圈中交变电流的频率与发射线圈中交变电流的频率相同,故D正确。
      故选:BD。
      【点评】本题考查充无线充电的工作原理,理解电磁感应现象的运用及产生感应电动势的条件,从而掌握无线充电的原理。
      22.(临沂期中)如图所示电路,L是自感系数足够大的线圈,它的电阻可忽略不计,L1和L2是两个完全相同的小灯泡,将开关闭合,待灯泡亮度稳定后,再将开关S断开,则下列说法正确的是( )
      A.S闭合瞬间,L2先亮,L1后亮,最后两灯一样亮
      B.S闭合瞬间,两灯同时亮,以后L1熄灭,L2变亮
      C.S断开时,L2灯立即熄灭,L1亮一下再慢慢熄灭
      D.S断开时,两灯都立即熄灭
      【分析】当开关接通和断开的瞬间,流过线圈的电流发生变化,产生自感电动势,阻碍原来电流的变化,根据自感现象的规律来分析。
      【解答】解:AB、S闭合瞬间,线圈L对电流的增大有一定的阻碍作用,相对于两个灯泡L1与L2串联,所以两灯同时获得电压,同时发光,随着线圈L电流的增加,逐渐将L1灯短路,L1灯熄灭,而外电阻减小,流过L2灯变亮,故B正确,A错误;
      CD、S断开时线圈L与灯泡L1构成自感回路,L2灯立即熄灭,线圈L中的电流开始减小,产生自感电动势,相当于电源,使L1亮一下再慢慢熄灭,故C正确,D错误。
      故选:BC。
      【点评】对于线圈要抓住双重特性:当电流不变时,它是电阻不计的导线;当电流变化时,产生自感电动势。
      23.(浙江期中)下列哪项技术的应用原理与电磁感应现象有关( )
      A.复印机
      B.电视机显像管
      C.手机无线充电
      D.金属探测器
      【分析】电磁感应的现象是穿过闭合回路的磁通量发生变化,产生感应电流,明确各仪器的工作原理即可明确是否应用了电磁感应现象。
      【解答】解:A、复印机是在光导体没有受光照的状态下进行充电,使其表面带上电荷,使原稿图象成像在光导体上,光导体表面的电荷通过基体的接地消失,从而形成了静电潜像,通过静电原理,将光导体表面的墨粉图象转印到复印纸表面,与静电感应无关,故A错误;
      B、电视显像管都是带电粒子在磁场中的受力,不是电磁感应现象,故B错误;
      C、手机无线充电,由送电线圈和受电线圈组成,充电板接入交流电源,充电板内的送电线圈可产生交变磁场,从而使手机内的受电线圈产生感应电流,故C正确;
      D、金属探测器探是通过物体上产生涡流而使报警器发出报警,属于电磁感应的应用,故D正确。
      故选:CD。
      【点评】本题以现代科技的应用为情景载体,考查了电磁感应现象在实际问题中的应用,要求学生能够熟练应用所学知识去解决实际问题,提高学生的科学探究能力。
      24.(荔湾区校级月考)电磁感应现象在科技和生活中有着广泛的应用,下列说法正确的是( )
      A.图中利用了发射线圈和接收线圈之间的互感现象构成变压器,从而实现手机充电
      B.图中给电磁炉接通交变电流,可以在锅底产生涡流,给锅中食物加热
      C.图中如果线圈B不闭合,S断开将不会产生延时效果
      D.图中给电子感应加速器通以恒定电流时,被加速的电子获得恒定的加速度
      【分析】明确电磁感应的应用,知道手机无线充电的原理实质上是构成了变压器,变压器的工作原理是互感,是一种电磁感应原理。电磁炉应通以交变电流。延时继电器是利用电磁感应原理。电子感应加速器能只能通以恒定频率的交变电流才能正常工作。
      【解答】解:A、电流流过发射线圈会产生变化的磁场,当接收线圈靠近该变化的磁场时就会产生感应电流给手机充电,即利用发射线圈和接收线圈之间的互感现象构成变压器,从而实现手机充电,故A正确;
      B、图中给电磁炉接通交变电流时,电流会产生交变的磁场,从而在锅底产生涡流,给锅中食物加热,故B正确;
      C、如果线圈不闭合,则B线圈中会有电磁感应现象,但不产生感应电流,故不会产生延时效果,故C正确;
      D、给电子感应加速器通以恒定电流时产生的磁场不变,即磁通量不变,则不会产生感生电场,则不能加速电子,故D错误。
      故选:ABC。
      【点评】解决本题的关键要理解各种装置的工作原理,要掌握电磁感应产生的条件,来分析其工作原理。
      25.(阳泉期末)根据所学知识判断下列哪些是对涡流的应用( )
      A.电磁炉B.微波炉
      C.冶炼金属的感应炉D.变压器的硅钢片铁芯
      【分析】电流做周期性的变化,在附近的导体中产生感应电流,该感应电流看起来像水中的漩涡,所以叫做涡流.涡流会在导体中产生大量的热量.
      【解答】解:A、电磁炉是利用涡流的热效应工作的,故A正确;
      B、由微波炉的工作原理可知,利用微波使水分子产生高频振荡,并摩擦,产生大量的热量,达到运动加热或烹饪食物的目的,故B错误;
      C、冶金金属的感应炉线圈中的电流做周期性变化,在冶炼炉中产生涡流,从而产生大量的热量。故C正确;
      D、变压器的硅钢片铁芯是为了减小涡流,故D错误;
      故选:AC。
      【点评】掌握涡流的原理及应用与防止:真空冶炼炉,硅钢片铁心,金属探测器,电磁灶等.
      26.(新乡期末)如图所示,U形金属导轨水平放置,其上放有一根金属导体棒ab,有一匀强磁场斜向上穿过轨道平面,且与竖直方向的夹角为θ。在下列各过程中,一定能在轨道回路中产生感应电流的是( )
      A.导体棒ab不动,只增大磁场的磁感应强度
      B.导体棒ab不动,保持磁场的磁感应强度大小不变,θ角减小
      C.磁场的磁感应强度不变,金属导体棒ab垂直导轨向上运动
      D.磁场的磁感应强度不变,金属导体棒ab沿导轨向右运动
      【分析】当穿过闭合导体回路的磁通量发生变化,闭合导体回路中就有感应电流.磁通量的公式:Φ=BScsθ,从而即可求解.
      【解答】解:感应电流产生的条件①闭合回路,②穿过闭合导体回路的磁通量发生变化。即穿过闭合导体回路的磁通量发生变化闭合导体回路中就有感应电流。
      A、根据磁通量的公式:Φ=BScsθ,导体棒ab不动,只增大磁场的磁感应强度,则穿过回路的磁通量增大,能产生感应电流,故A正确;
      B、导体棒ab不动,保持磁场的磁感应强度大小不变,θ角减小,根据磁通量的公式:Φ=BScsθ,则磁通量增大,一定能产生感应电流,故B正确;
      C、磁场的磁感应强度不变,金属导体棒ab垂直导轨向上运动,回路不再闭合,则一定不能产生感应电流,故C错误;
      D、根据磁通量的公式:Φ=BScsθ,磁感应强度不变,导体棒向右运动,S增大,则磁通量增大,能产生感应电流,故D正确。
      故选:ABD。
      【点评】解决本题的关键掌握感应电流产生的条件,当穿过闭合导体回路的磁通量发生变化,闭合导体回路中就有感应电流.
      27.(阳泉期末)如图所示,线圈两端接上电流表组成闭合电路。在下列情况中,电流表指针发生偏转的是( )
      A.线圈不动,磁铁静止在线圈上方
      B.线圈不动,磁铁从线圈中拔出
      C.磁铁不动,线圈上、下移动
      D.磁铁插在线圈内不动
      【分析】电流表指针发生偏转说明电流表的回路(线圈)内产生了感应电流,由感应电流产生的条件:当穿过闭合线圈的磁通量发生变化时,闭合电路中将产生感应电流,对照这个条件进行分析。
      【解答】解:A、线圈不动,磁铁静止在线圈上方,穿过线圈的磁通量不变,线圈中不产生感应电流,电流表指针不会发生偏转,故A错误;
      B、线圈不动,磁铁拔出线圈,穿过线圈的磁通量减小,线圈中将产生感应电流,电流表指针会发生偏转,故B正确;
      C、磁铁不动,线圈上、下移动时,穿过线圈的磁通量发生变化,线圈中将产生感应电流,电流表指针会发生偏转,故C正确;
      D、磁铁插在线圈内不动,穿过线圈的磁通量不变,线圈中不产生感应电流,电流表指针不发生偏转,故D错误。
      故选:BC。
      【点评】解决本题的关键是掌握产生感应电流的条件:穿过闭合线圈的磁通量发生变化,能根据磁感线条数的变化,正确判断磁通量的变化,从而作出判断。
      28.(连云港期末)机场内有用于安全检查的安检门,门框内装有探测线圈,乘客携带金属物品通过安检门时就会引起报警。下列说法正确的有( )
      A.安检门内的线圈产生的是稳定磁场
      B.安检门内的线圈产生的是变化磁场
      C.金属物品通过安检门时,金属内会产生涡流
      D.金属物品通过安检门时,探测线圈内会产生涡流
      【分析】安检门中接有线圈,线圈中通以交变电流,在空间产生交变的磁场,金属物品会产生感应电流,反过来,金属物品中感应电流产生的交变磁场会在线圈中产生感应电流。
      【解答】解:安检门利用涡流探测人身上携带的金属物品原理是:线圈中交变电流产生交变的磁场,会在金属物品产生交变的感应电流,而金属物品中感应电流产生的交变磁场会在线圈中产生感应电流,引起线圈中交变电流发生变化,从而被探测到,故BC正确,AD错误。
      故选:BC。
      【点评】本题以机场内有用于安全检查的安检门为情境载体,考查了金属探测器利用了涡流工作的原理,实质是一种特殊的电磁感应原理。
      29.(泸州期末)下列所描述的闭合回路中,哪些能因电磁感应而产生感应电流( )
      A.甲图:在足够大垂直纸面向内的匀强磁场中,闭合线框沿纸面移动
      B.乙图:螺线管组成的闭合回路,将条形磁铁插入螺线管的过程中
      C.丙图:在平行纸面的匀强磁场中,闭合线框沿磁场方向运动的过程中
      D.丁图:匀强磁场垂直于铜盘平面,铜盘绕中心轴做匀速圆周运动的过程中
      【分析】产生感应电流的条件是穿过闭合电路的磁通量发生变化,或闭合电路的一部分导体做切割磁感线运动。
      【解答】解:A、闭合线框沿纸面移动时,穿过线圈的磁通量不发生变化,不能产生感应电流,故A错误;
      B、螺线管与电流表组成闭合回路,将条形磁铁插入螺线管的过程中,穿过螺线管圈的磁通量发生变化,能产生感应电流,故B正确;
      C、由图可知,线框平面与磁场方向平行,在平行纸面的匀强磁场中,闭合线框沿磁场方向运动的过程中穿过线框的磁通量始终为零,不能产生感应电流,故C错误;
      D、图中铜盘与外接的电阻构成闭合回路,当铜盘绕中心轴做匀速圆周运动的过程中,铜盘的各个半径切割磁感线,能产生感应电流,故D正确。
      故选:BD。
      【点评】感应电流产生的条件细分有两点:一是电路要闭合;二是穿过电路的磁通量发生变化,即穿过闭合电路的磁通量发生变化。
      30.(蓬江区校级期中)下列图中的导体框能在磁场中产生感应电流的是( )
      A.B.
      C.D.
      【分析】明确感应电流产生的条件,知道能否产生感应电流,关键看闭合回路磁通量是否发生变化。
      【解答】解:A、线框在磁场中向右运动,穿过闭合电路的磁通量都未发生变化,无感应电流,故A错误;
      B、线框离开磁场时,穿过闭合电路的磁通量减小,产生感应电流,故B正确;
      C、线框绕轴转动,穿过闭合电路的磁通量在发生变化,产生感应电流,故C正确;
      D、线框与磁场平行,磁通量一直为零,没有发生变化,无感应电流,故D错误。
      故选:BC。
      【点评】本题考查感应电流产生的条件,知道能否产生感应电流,关键看闭合回路磁通量是否发生变化。
      三.填空题(共10小题)
      31.(杨浦区校级期中)如图为法拉第发现电磁感应现象的实验示意图,产生电磁感应现象的是 (填“A”或“B”)线圈。当电键闭合瞬间,通过灵敏电流计的电流方向为 “D到C” (填“D到C”或“C到D”)。
      【分析】A线圈连接电源,电流表与线圈B构成闭合电路,当线圈中磁通量发生变化时,线圈B中产生感应电流,根据楞次定律确定感应电流方向。
      【解答】解:A线圈连接电源,电流表与线圈B构成闭合电路,将电键闭合瞬间,B线圈磁场由无到有,磁通量发生变化,磁场方向在铁芯中顺时针方向,并且在增加,线圈B中产生感应电流;根据楞次定律增反减同,可确定,通过灵敏电流计的电流方向为“D到C”
      故答案为:B;“D到C”。
      【点评】解决本题的关键掌握感应电流的产生条件和楞次定律,知道当穿过闭合回路中的磁通量发生变化时,会产生感应电流,利用楞次定律判定方向。
      32.(宜秀区校级月考)涡流有热效应,但没有磁效应。 (对的填A,错的填B)
      【分析】涡流既有热效应又有磁效应。
      【解答】解:涡流既有热效应又有磁效应,故应该选B。
      故答案为:B。
      【点评】本题考查涡流,要注重课本,强化记忆。
      33.(宜秀区校级月考)当一段导线在磁场中做切割磁感线运动时,则导线中一定有感应电流。 (对的填A,错的填B)
      【分析】导线在磁场中做切割磁感线运动时一定产生感应电动势,但不一定产生感应电流;要产生感应电流,电路还必须闭合.
      【解答】解:一段导线在磁场中做切割磁感线运动时,若导线不闭合,只产生感应电动势,不产生感应电流,若导线与其他部分组成闭合回路,才会产生感应电流,故该说法是错误的。
      故答案为:B
      【点评】本题要知道产生感应电动势和感应电流条件的不同,要产生感应电流要有两个条件:一是电路闭合;二是一段导线在磁场中做切割磁感线运动.
      34.(宜秀区校级月考)感应电流的磁场总是要阻碍引起感应电流的磁通量的变化。 A (对的填A,错的填B)
      【分析】根据楞次定律知,感应电流的磁场总是阻碍引起感应电流的磁通量的变化.当磁通量增大时,感应电流的磁场与它相反,当磁通量减小时,感应电流的磁场与它相同.
      【解答】解:根据楞次定律,感应电流的磁场总是要阻碍引起感应电流的磁通量的变化,当磁通量增大时,感应电流的磁场与它相反,当磁通量减小时,感应电流的磁场与它相同,所以该说法是正确的。
      故答案为:A
      【点评】解决本题的关键掌握楞次定律的内容,知道感应电流的磁场总是阻碍引起感应电流的磁通量的变化,注意明确“增反减同”的正确应用.
      35.(金台区期末)微波炉的加热原理是:微波遇到食物中的 水(极性) 分子时,会产生微波效应,将电磁能转化为电能。
      【分析】食品中总是含有一定量的水分,微波辐射到食品上时,而水是由极性分子(分子的正负电荷中心,即使在外电场不存在时也是不重合的)组成的,这种极性分子的取向将随微波场而变动。由于食品中水的极性分子的这种运动,以及相邻分子间的相互作用,产生了类似摩擦的现象,使水温升高,因此,食品的温度也就上升了。
      【解答】解:微波炉的加热原理是:微波遇到食物中的水分子(极性分子)时,产生共振,由于食品中水的极性分子的这种运动,以及相邻分子间的相互作用,产生了类似摩擦的现象,使水温升高,将电磁能转化为电能
      故答案为:水(极性)
      【点评】本题考查微波炉的原理,要求学生在日常学习中做好积累。
      36.(金台区期末)只要闭合电路内的 磁通量 发生了变化,闭合电路内就会产生电磁感应现象。
      【分析】感应电流产生的条件是:穿过闭合电路内的磁通量发生了变化。
      【解答】解:根据感应电流产生的条件可知:穿过闭合电路内的磁通量发生了变化,闭合回路中就会产生电磁感应现象。
      故答案为:磁通量
      【点评】本题考查电磁感应现象产生的条件,要注意明确感应电流的产生条件是:闭合回路中磁通量发生变化。
      37.(阳泉期末)1820年丹麦物理学家 奥斯特 发现了电流的磁效应,1831年英国物理学家 法拉第 发现了电磁感应现象.
      【分析】本题明确电磁理论的发展过程,根据奥斯特、法拉第的物理学成就进行解答.
      【解答】解:丹麦物理学家奥斯特发现了电流的磁效应,揭开了人类研究电磁间关系的序幕;英国物理学家法拉第在电流磁效应的启发下开始研究磁生是,历经十年终于发现了电磁感应定律.
      故答案为:奥斯特,法拉第
      【点评】本题考查物理学史,是常识性问题,对于物理学上重大发现、发明、著名理论要加强记忆,不能混淆.
      38.(朝阳区校级月考)如图所示,线圈在磁场中沿水平方向运动时(假设该磁场无边界),线圈中 无 (有/无)感应电流的产生.
      【分析】当穿过闭合线圈的磁通量发生变化时,线圈中就产生感应电流,根据这个条件进行分析.
      【解答】解:当线圈沿磁感线方向移动时,线圈的磁通量始终为零,保持不变,没有感应电流产生.
      故答案为:无
      【点评】本题考查应用感应电流产生的条件判断实际问题的能力,常规题,情景并不复杂,容易得分.
      39.(巴楚县校级期中)如图所示,在一条形磁铁的N极插向一螺线管的过程中,螺线管中磁通量 增加 (选填不变、增加、减少),螺线管中 无 (选填“有”、“无”)感应电流.
      【分析】当磁铁的运动时,穿过线圈的磁通量变化.感应电流产生的条件是穿过闭合电路的磁通量发生变化.根据这两个知识进行分析.
      【解答】解:在一条形磁铁的N极插向一螺线管的过程中,螺线管中磁通量增加,由于螺线管不闭合,所以没有感应电流产生.
      故答案为:增加,无.
      【点评】知道感应电流产生的条件,根据题意判断磁通量是否发生变化,是正确解题的关键.
      40.(扬州学业考试)如图所示,电流表与螺线管组成闭合电路,将磁铁插入螺线管的过程中穿过线圈的磁通量 增大 (填“增大”、“减小”或“不变”),电流表指针将 偏转 (填“不动”或“偏转”)
      【分析】当通过闭合回路的磁通量发生变化,就会产生感应电流,电流表的指针将发生偏转。
      【解答】解:将磁铁插入螺线管的过程中,通过闭合回路的磁通量增加,产生感应电流,则电流表指针发生偏转。
      故答案为:增大,偏转
      【点评】解决本题的关键知道产生感应电流的条件,通过闭合回路的磁通量发生变化时就会产生感应电流。

      相关试卷 更多

      资料下载及使用帮助
      版权申诉
      • 1.电子资料成功下载后不支持退换,如发现资料有内容错误问题请联系客服,如若属实,我们会补偿您的损失
      • 2.压缩包下载后请先用软件解压,再使用对应软件打开;软件版本较低时请及时更新
      • 3.资料下载成功后可在60天以内免费重复下载
      版权申诉
      若您为此资料的原创作者,认为该资料内容侵犯了您的知识产权,请扫码添加我们的相关工作人员,我们尽可能的保护您的合法权益。
      入驻教习网,可获得资源免费推广曝光,还可获得多重现金奖励,申请 精品资源制作, 工作室入驻。
      版权申诉二维码
      欢迎来到教习网
      • 900万优选资源,让备课更轻松
      • 600万优选试题,支持自由组卷
      • 高质量可编辑,日均更新2000+
      • 百万教师选择,专业更值得信赖
      微信扫码注册
      手机号注册
      手机号码

      手机号格式错误

      手机验证码 获取验证码 获取验证码

      手机验证码已经成功发送,5分钟内有效

      设置密码

      6-20个字符,数字、字母或符号

      注册即视为同意教习网「注册协议」「隐私条款」
      QQ注册
      手机号注册
      微信注册

      注册成功

      返回
      顶部
      学业水平 高考一轮 高考二轮 高考真题 精选专题 初中月考 教师福利
      添加客服微信 获取1对1服务
      微信扫描添加客服
      Baidu
      map