搜索
      上传资料 赚现金

      最新版高考物理【一轮复习】精品讲义练习资料合集 (9)

      • 744.16 KB
      • 2025-11-24 11:25:15
      • 19
      • 0
      • 实事求是运
      加入资料篮
      立即下载
      最新版高考物理【一轮复习】精品讲义练习资料合集 (9)第1页
      高清全屏预览
      1/22
      最新版高考物理【一轮复习】精品讲义练习资料合集 (9)第2页
      高清全屏预览
      2/22
      最新版高考物理【一轮复习】精品讲义练习资料合集 (9)第3页
      高清全屏预览
      3/22
      还剩19页未读, 继续阅读

      最新版高考物理【一轮复习】精品讲义练习资料合集 (9)

      展开

      这是一份最新版高考物理【一轮复习】精品讲义练习资料合集 (9),共22页。试卷主要包含了电容器,电容,平行板电容器,常用电容器,实验等内容,欢迎下载使用。
      一、电容器
      1.电容器:储存电荷和电能的装置.任何两个彼此绝缘又相距很近的导体,都可以看成一个电容器.
      2.电容器的充放电
      (1)充电:把电容器的两极板分别与电池组的两极相连,两个极板分别带上等量的异种电荷的过程,充电过程中,由电源获得的能量储存在电容器中.
      (2)放电:用导线把充电后的电容器的两极板接通,两极板上的电荷中和的过程,放电过程中,电容器把储存的能量通过电流做功转化为电路中其他形式的能量.
      二、电容
      1.定义:电容器所带电荷量Q与电容器两极板间的电势差U的比值.
      2.定义式:C=eq \f(Q,U).
      3.单位:电容的国际单位是法拉,符号为F,常用的单位还有微法和皮法,1 F=106 μF=1012 pF.
      4.物理意义:电容器的电容是表示电容器容纳电荷本领的物理量,在数值上等于使两极板间的电势差为1 V时电容器需要带的电荷量.
      5.击穿电压与额定电压
      (1)击穿电压:电介质不被击穿时加在电容器两极板上的极限电压,若电压超过这一限度,电容器就会损坏.
      (2)额定电压:电容器外壳上标的工作电压,也是电容器正常工作所能承受的最大电压,额定电压比击穿电压低.
      三、平行板电容器
      1.结构:由两个平行且彼此绝缘的金属板构成.
      2.电容的决定因素:电容C与两极板间电介质的相对介电常数εr成正比,跟极板的正对面积S成正比,跟极板间的距离d成反比.
      3.电容的决定式:C=eq \f(εrS,4πkd),εr为电介质的相对介电常数,k为静电力常量.当两极板间是真空时,C=eq \f(S,4πkd).
      四、常用电容器
      1.分类:分为固定电容器和可变电容器两类.
      2.固定电容器有:聚苯乙烯电容器、电解电容器等.
      3.可变电容器由两组铝片组成,固定的一组叫定片,可动的一组叫动片.转动动片,两组铝片的正对面积发生变化,电容就随着变化.
      五、实验:观察电容器的充、放电现象
      1.实验原理
      (1)电容器的充电过程
      如下图所示,当开关S接1时,电容器接通电源,在电场力的作用下自由电子从正极板经过电源向负极板移动,正极板因失去电子而带正电,负极板因获得电子而带负电.正、负极板带等量的正、负电荷.电荷在移动的过程中形成电流.在充电开始时电流比较大(填“大”或“小”),以后随着极板上电荷的增多,电流逐渐减小(填“增大”或“减小”),当电容器两极板间电压等于电源电压时电荷停止移动,电流I=0 .
      (2)电容器的放电过程
      如下图所示,当开关S接2时,相当于将电容器的两极板直接用导线连接起来,电容器正、负极板上电荷发生中和.在电子移动过程中,形成电流,放电开始电流较大(填“大”或“小”),随着两极板上的电荷量逐渐减小,电路中的电流逐渐减小(填“增大”或“减小”),两极板间的电压也逐渐减小到零.
      2.实验器材:6 V的直流电源、 单刀双掷开关 、平行板电容器、电流表、电压表、 小灯泡、导线若干.
      3.实验步骤
      (1)按图连接好电路.
      (2)把单刀双掷开关S打在上面,使触点1和触点2连通,观察电容器的充电现象,并将结果记录在表格中.
      (3)将单刀双掷开关S打在下面,使触点3和触点2连通,观察电容器的放电现象,并将结果记录在表格中.
      (4)记录好实验结果,关闭电源.
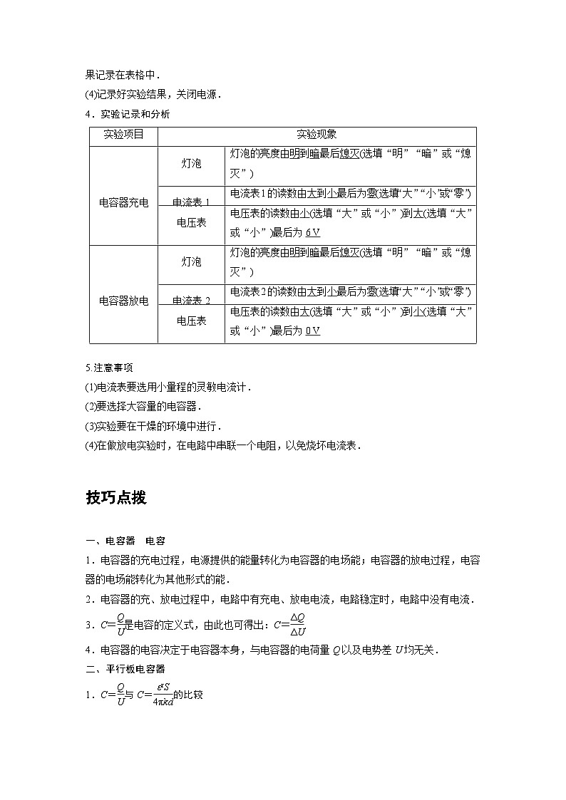
      4.实验记录和分析
      5.注意事项
      (1)电流表要选用小量程的灵敏电流计.
      (2)要选择大容量的电容器.
      (3)实验要在干燥的环境中进行.
      (4)在做放电实验时,在电路中串联一个电阻,以免烧坏电流表.
      技巧点拨
      一、电容器 电容
      1.电容器的充电过程,电源提供的能量转化为电容器的电场能;电容器的放电过程,电容器的电场能转化为其他形式的能.
      2.电容器的充、放电过程中,电路中有充电、放电电流,电路稳定时,电路中没有电流.
      3.C=eq \f(Q,U)是电容的定义式,由此也可得出:C=eq \f(ΔQ,ΔU).
      4.电容器的电容决定于电容器本身,与电容器的电荷量Q以及电势差U均无关.
      二、平行板电容器
      1.C=eq \f(Q,U)与C=eq \f(εrS,4πkd)的比较
      (1)C=eq \f(Q,U)是电容的定义式,对某一电容器来说,Q∝U 但C=eq \f(Q,U)不变,反映电容器容纳电荷本领的大小;
      (2)C=eq \f(εrS,4πkd)是平行板电容器电容的决定式,C∝εr,C∝S,C∝eq \f(1,d),反映了影响电容大小的因素.
      2.平行板电容器动态问题的分析方法
      抓住不变量,分析变化量,紧抓三个公式:
      C=eq \f(Q,U)、E=eq \f(U,d)和C=eq \f(εrS,4πkd)
      3.平行板电容器的两类典型问题
      (1)开关S保持闭合,两极板间的电势差U恒定,
      Q=CU=eq \f(εrSU,4πkd)∝eq \f(εrS,d),
      E=eq \f(U,d)∝eq \f(1,d).
      (2)充电后断开S,电荷量Q恒定,
      U=eq \f(Q,C)=eq \f(4πkdQ,εrS)∝eq \f(d,εrS),
      E=eq \f(U,d)=eq \f(4πkQ,εrS)∝eq \f(1,εrS).
      三、静电计的使用
      静电计是在验电器的基础上改造而成的,静电计由相互绝缘的两部分组成,静电计与电容器的两极板分别连接在一起,则电容器两极板间的电势差就等于静电计上所指示的电势差U,U的大小可从静电计的刻度读出,可见,静电计指针偏角的变化表征了电容器两极板间电势差的变化.
      例题精练
      1.(临沂期中)LC振荡电路中,电容器两极板上的带电量q随时间t变化的关系如图所示,则( )
      A.在t1时刻,电路中的电流为0
      B.在t2时刻,电路中只有磁场能
      C.在t3时刻,电感线圈两端电压为0
      D.t3~t4时间内,电路中的电流不断增大
      2.(浙江期中)如图为Maxwell超级电容器,其标有“3V,3000F”。它是一种新型储能装置,不同于传统的化学电源,是一种介于传统电容器与电池之间、具有特殊性能的电源,它具有功率密度高、充放电时间短、循环寿命长、抗振动和抗冲击性能强的特点。关于此电容器下列说法正确的是( )
      A.在3V电压下才能正常工作
      B.充电时把电能转化为化学能和内能
      C.工作电压是3V时,电容才是3000F
      D.加额定电压时所储存的电荷量是手机锂电池“4.2V,4000mAh”带电量的倍
      随堂练习
      1.(薛城区期中)传感器是将能感受的物理量(如力、热、光、声等)转换成便于测量的量(一般是电学量)的一类元件,在自动控制中有相当广泛的应用,如图所示的装置是一种测定液面高度的电容式传感器。金属芯线与导电液体构成一个电容器,从电容C大小的变化情况就能反映出液面高度h的高低情况,则两者的关系是( )
      ①C增大表示h增大
      ②C增大表示h减小
      ③C减小表示h减小
      ④C减小表示h增大
      A.只有①正确B.只有②正确
      C.只有①、③正确D.只有②、④正确
      2.(福州三模)电容式话筒含有电容式传感器,如图所示。导电性振动膜片与固定电极构成一个电容器,当振动膜片在声压的作用下运动时,两个电极间的电容发生变化,电路中电流随之变化,这样声信号就转变为电信号。当振动膜片向右运动时,下列说法正确的是( )
      A.电容器电容减小
      B.电容器所带电荷量增大
      C.电容器两极板间的场强减小
      D.电阻R上电流方向自左向右
      3.(北碚区校级期末)某电容器的电量增加△Q,两极板间的电压就增加△U,则该电容器的电容为( )
      A.等于B.小于C.大于D.无法确定
      综合练习
      一.选择题(共20小题)
      1.(阳泉期末)下列电学元器件属于电容器的是( )
      A.B.
      C.D.
      2.(房山区期末)如图是描述电容C、带电荷量Q、电势差U之间的相互关系的图线,对于给定的电容器,下列关系不正确的是( )
      A.B.
      C.D.
      3.(南开区期末)如图所示,平行板电容器与电动势为E的直流电源(内阻不计)连接,现将平行板电容器的上极板竖直向下移动一小段距离,则( )
      A.电容器的电容减小
      B.电容器两极板间电压增大
      C.电容器所带电荷量增大
      D.电容器两极板间电场强度不变
      4.(浙江学业考试)如图所示是某种电学元件的实物照片。元件中固定不动的一组铝片叫定片,可以转动的一组铝片叫动片,这种元件是( )
      A.电源B.电阻C.开关D.可变电容器
      5.(郴州期末)如图所示的电子元件名称叫电容器,外壳上的“1000”字样,是用来表示它的( )
      A.电容B.电阻C.电流D.电压
      6.(郴州期末)关于电容器,下列说法正确的是( )
      A.电容器所带的电量越多,电容就越大
      B.电容器充电后,两个极板带有等量同号电荷
      C.照相机闪光灯工作时发出强光是属于电容器的放电现象
      D.电容器只能充电,不能放电
      7.(七模拟)用一节干电池、电阻R和平行板电容器组成如图所示的电路,在电容器的两极板间插入一电介质的过程中(与极板不接触)( )
      A.电阻R中没有电流
      B.电容器的电容减小
      C.电阻R中有从a流向b的电流
      D.电阻R中有从b流向a的电流
      8.(河东区二模)在生产纸张时,为监控其厚度,要在流水线上设置一个厚度控制仪,其原理可简化为如图的装置。其中A、B为平行板电容器的两个固定极板,分别接在恒压电源的两极上,当通过A、B间的产品( )
      A.厚度不变时,则电流计的示数不变且不为0
      B.厚度变化时,电流计的示数也可能为0
      C.厚度增大时,则电流计中的电流方向由a向b
      D.厚度减小时,则电流计中的电流方向由a向b
      9.(南京月考)根据电容电容器的电容定义式C=可知( )
      A.电容器带的电量Q越多,它的电容C就越大,C与Q成正比
      B.电容器的电容大小与其带电情况无关
      C.电容器两极板间的电压U越高,它的电容C就越小,C与U成反比
      D.电容器不带电时,其电容为零
      10.(公主岭市期末)如图所示,设两极板正对面积为S,极板间的距离为d,静电计指针偏角为θ.实验中,极板所带电荷量不变,若( )
      A.保持S不变,增大d,则θ变大
      B.保持S不变,增大d,则θ变小
      C.保持d不变,减小S,则θ变小
      D.保持d不变,减小S,则θ不变
      11.(房山区期末)用控制变量法,可以研究影响平行板电容器电容的因素(如图所示)。设两极板正对面积为S,极板间的距离为d,静电计指针偏角为θ.实验中,极板所带电荷量不变,若( )
      A.保持S不变,增大d,则θ变大
      B.保持S不变,增大d,则θ变小
      C.保持d不变,减小S,则θ变小
      D.保持d不变,减小S,则θ不变
      12.(长沙期末)如图所示,D是一只理想二极管,电流只能从a流向b,而不能从b流向a.平行板电容器的A、B两极板间有一电荷,在P点处于静止状态.以E表示两极板间的电场强度,U表示两极板间的电压,Ep表示电荷在P点的电势能.若保持极板B不动,将极板A稍向上平移,则下列说法中错误的是( )
      A.E变小B.U变大
      C.Ep不变D.电荷仍保持静止
      13.(大武口区校级期末)如图所示为研究影响平行板电容器电容的因素的装置图,设两极板正对面积为S,极板间的距离为d,静电计指针偏角为θ,实验中,极板所带电荷量Q不变,若( )
      A.保持S不变,增大d,则θ变小
      B.保持S不变,减小d,则θ变小
      C.保持d不变,减小S,则θ变小
      D.保持d不变,减小S,则θ不变
      14.(潞州区校级期末)如图所示,平行板电容器的极板A与一个灵敏的静电计相接,极板B接地,若极板B稍向上移动一点,由观察到的指针变化做出平行板电容器电容变小的依据是( )
      A.两极板间的电压不变,极板上的电荷量变小
      B.两极板间的电压不变,极板上的电荷量变大
      C.极板上的电荷量几乎不变,两极板间电压变小
      D.极板上的电荷量几乎不变,两极板间电压变大
      15.(河西区一模)两个较大的平行金属板A、B相距为d,分别接在电压为U的电源正、负极上,这时质量为m,带电量为﹣q的油滴恰好静止在两板之间,如图所示,在其他条件不变的情况下,如果将两板非常缓慢地水平错开一些,那么在错开的过程中( )
      A.油滴将向上加速运动,电流计中的电流从b流向a
      B.油滴将向下加速运动,电流计中的电流从a流向b
      C.油滴静止不动,电流计中的电流从b流向a
      D.油滴静止不动,电流计中的电流从a流向b
      16.(清江浦区校级模拟)如图所示,给平行板电容器带一定的电荷后,将电容器的A板与静电计小球相连,并将B板与静电计的外壳接地.下列说法正确的是( )
      A.将A极板向右移动少许,静电计指针的偏转角将增大
      B.将B极板向上移动少许,静电计指针的偏转角将减小
      C.将一块玻璃板插入A、B两极板之间,静电计指针的偏转角将减小
      D.用手触摸一下B极板,静电计指针的偏转角将减小到零
      17.(吕梁期末)一个空气平行板电容器,极板间距离为d,正对面积为S,充以电荷量为Q后,两极板间电压为U,为使电容器的电容加倍,可采用的办法是( )
      A.将电压变为
      B.将带电荷量变为2Q
      C.将极板正对面积变为2S
      D.将两极间充满介电常数为2的电介质
      18.(辽宁月考)某电容器上标有“10μF 200V”,则( )
      A.该电容器加上100V电压时,其电容为20μF
      B.该电容器加的电压不能低于200V
      C.该电容器的电容总等于10μF
      D.该电容器的最大电容为10μF,当其带电荷量较少时,电容小于10μF
      19.(黄埔区校级期中)下列说法正确的是( )
      A.法拉第得出了两个点电荷之间的作用力与电荷量成正比,与距离的平方成反比
      B.电容的单位是法拉,用F表示,它是一个基本单位
      C.富兰克林提出了用电场线来形象描述电场
      D.元电荷e的数值最早是由美国科学家密立根用实验测得的
      20.(番禺区校级月考)电源、开关、平行板电容器连成如图电路。闭合开关S,电源对电容器充电后,电容器带电量为Q,板间电压力为U,板间电场强度大小为E,则下列说法正确的是( )
      A.若闭合开关,将A板下移少许,Q增大;U不变; E不变
      B.若闭合开关,将A板下移少许,Q不变;U减小; E减小
      C.若闭合开关,将A板下移少许,Q增大;U不变; E增大
      D.若闭合开关,将A板下移少许,Q不变;U减小; E不变
      二.多选题(共10小题)
      21.(和平区校级一模)目前智能手机普遍采用了电容触摸屏,电容触摸屏是利用人体的电流感应进行工作的,它是一块四层复合玻璃屏,玻璃屏的内表面和夹层各涂一层ITO(纳米铟锡金属氧化物),夹层ITO涂层作为工作面,四个角引出四个电极,当用户手指触摸电容触摸屏时,手指和工作面形成一个电容器,因为工作面上接有高频信号,电流通过这个电容器分别从屏的四个角上的电极中流出,且理论上流经四个电极的电流与手指到四个角的距离成比例,控制器通过对四个电流比例的精密计算来确定手指位置。对于电容触摸屏,下列说法正确的是( )
      A.电容触摸屏只需要触摸,不需要压力即能产生位置信号
      B.使用绝缘笔在电容触摸屏上也能进行触控操作
      C.手指压力变大时,由于手指与屏的夹层工作面距离变小,电容变小
      D.手指与屏的接触面积变大时,电容变大
      22.(江苏模拟)电容式加速度传感器的原理如图所示,质量块左、右侧连接电介质、轻质弹簧,弹簧与电容器固定在外框上,质量块可带动电介质移动,改变电容.则( )
      A.电介质插入极板间越深,电容器电容越小
      B.当传感器以恒定加速度运动时,电路中有恒定电流
      C.若传感器原来向右匀速运动,突然减速时弹簧会压缩
      D.当传感器由静止突然向右加速时,电路中有顺时针方向的电流
      23.(文峰区校级期末)如图所示,两板间距为d的平行板电容器与一电源连接,电键K闭合.电容器两板间有一质量为m,带电量为q的微粒静止不动,下列各叙述中正确的是( )
      A.微粒带的是正电
      B.电源电动势的大小等于
      C.断开电键K,微粒将向下做加速运动
      D.保持电键K闭合,把电容器两极板距离增大,微粒将向下做加速运动
      24.(铜仁市三模)研究平行板电容器电容的装置如图所示。设电容器所带电荷量为Q(几乎保持不变),极板间电场强度为E,静电计指针偏角为θ,在极板间电势为φ的P点固定一负电荷,其电势能为Ep。现仅将左极板向左平移,则( )
      A.θ变大,E不变B.θ变小,E变小
      C.φ升高,Ep变小D.φ降低,Ep变大
      25.(海珠区校级月考)如图所示,平行板电容器与直流电源连接,下极板接地。一带电油滴位于容器中的P点且处于静止状态。现将上极板竖直向下移动一小段距离,则( )
      A.带电油滴将沿竖直方向向上运动
      B.P点的电势将降低
      C.电容器的电容增大,极板电荷量增加
      D.两板间场强保持不变
      26.(太原期中)关于以下四幅图中各元器件的功能的说法中,正确的是( )
      A.甲图所示的可变电容器,动片旋出时可以使其与定片正对面积变小,电容会变小
      B.乙图所示装置的“莱顿瓶”,可以用来检验物体是否带有电荷
      C.丙图中电容器与电源相连,此时电容器正处于放电过程
      D.丁图所示的电容器,它表面所标1000µF表示电容器电容的大小
      27.(普宁市期中)下列说法正确的是( )
      A.若电荷在电场中某点受到的电场力大,则该点的电场强度就大
      B.负电荷受到的电场力的方向跟电场强度的方向相同
      C.当导体处于静电平衡状态时,其内部的场强处处为零
      D.由公式C=可知电容器装的电荷越多,电容器的电容就越大
      28.(太原期中)下列说法正确的是( )
      A.由E=可知,电场强度E与F、q无关,由电场本身决定
      B.由C=可知,电容C与Q成正比、与U成反比
      C.由R=ρ可知,导体的电阻R与其长度L成正比,与S成反比
      D.由E=可知,电动势E在数值上等于在电源内部移动1C的正电荷从电源负极到正极静电力所做的功
      29.(浙江月考)关于下列四幅图片的物理知识说法正确的是( )
      A.图(甲)中,赛车安装强劲的发动机,是为了获得很大的惯性
      B.图(乙)中,电解电容器外壳上标有的“10V”,是指击穿电压,不是额定电压
      C.图(丙)中,用带正电荷的物体C靠近导体A,导体A带负电,导体B带正电
      D.图(丁)是磁流体发电机的原理示意图,上极板A将聚集负电荷
      30.(汕尾期末)下列说法中正确的是( )
      A.由C=可知,若电容器两极板所带电量为0,则此电容器的电容为0
      B.由B=可知,若一小段通电导体在某处所受磁场力大小为0,说明此处磁感应强度大小一定为0
      C.由E=可知,若检验电荷在某处受电场力大小为0,说明此处场强大小一定为0
      D.由E=n可知,若通过回路的磁通量大小为0,感应电动势的大小可能不为0
      三.填空题(共10小题)
      31.(厦门一模)随着科技的发展,电容器已经广泛应用于各种电器中.有一平行板电容器,它的极板上带有6×10﹣4C的电荷量,现只改变电容器所带的电荷量,使其两板间的电压变为0.5V,此时极板上所带的电荷量比原来减少了4.5×10﹣4C,则此电容器的电容为 μF,电容器原来两板间的电压为 V。
      32.(合肥期末)某电容器上标有“220V 300μF”,300μF= F= pF。若将其直接接入有效值为220V的交流电源两端, 正常工作(填“可以”或“不可以”)。
      33.(天津期末)如图所示,心脏除颤器是一种治疗心脏房颤的应急设备,主要原理是利用充电的电容器对人体放电,假设除颤器上的电容器电容为20μF,一次的放电量为8×10﹣2C,如果一次放电后电容器上的电荷量为零,则电容器放电之前两极间的电压为 V。
      34.(徽县校级期末)如图所示,A和B两平行金属板相距10mm,M点距A板及N点距B板均为2mm,则板间场强为 N/C.A板电势为 V,N点电势为 V.
      35.(和平区校级期中)如图所示,A、B是平行板电容器的两个极板,B板接地,A板带有电荷量+Q,板间电场中有一固定点P,若将B板固定,A板下移一些,则P点的电场强度 (选填“变大”“变小”或者“不变”),P点电势 (选填“升高”“降低”或者“不变”)。
      36.(朝阳区校级月考)电容器的电容反映了电容器容纳电荷的本领,电容的单位是法拉,100F= μF= pF。
      37.(朝阳区校级期末)电容的单位是F,10F= μF= pF。
      38.(巴楚县校级期末)电容器所带的 与电容器两极板的 的比值叫做电容器的电容,表达式为 。
      39.(巴楚县校级期末)电容器的电容跟所带的电荷量成正比,跟两极间的电势差成反比。 (判断对错)
      40.(巴楚县校级期末)电容器的作用:电容器就是 的容器。
      四.实验题(共10小题)
      41.(秦淮区校级期中)电流传感器可以捕捉到瞬间的电流变化,它与计算机相连,可以显示出电流随时间变化的I﹣t图像。如图甲连接电路。直流电源电动势9V,内阻可忽略,电容器选用电容较大的电解电容器。先使开关S与1端相连,电源向电容器充电。然后把开关S掷向2端,电容器通过电阻R放电,传感器将电流信息传入计算机。屏幕上显示出电流随时间变化的I﹣t图像如图乙所示。
      (1)将开关S接通1,电容器的 (填“左”或“右”)极板带正电,再将S接通2,通过R的电流方向向 (填“左”或“右”)。
      (2)如果不改变电路其他参数,只减小电阻R,充电时I﹣t曲线与横轴所围成的面积将 (填“增大”“不变”或“变小”),充电时间将 (填“变长”“不变”或“变短”)。
      42.(袁州区校级月考)如图所示是某实验小组为了定性探究平行板电容器的电容与其结构之间的关系装置图。充电后与电源断开的平行板电容器的A板与静电计相连,B板和静电计金属壳都接地,A板通过绝缘柄固定在铁架台上,人手通过绝缘柄控制B板的移动。请回答下列问题:
      (1)本实验采用的科学方法是 。
      A.理想实验法
      B.等效替代法
      C.控制变量法
      D.建立物理模型法
      (2)在该实验中,静电计的作用是 。
      A.测定该电容器的电荷量
      B.测定该电容器两极的电势差
      C.测定该电容器的电容
      D.测定A、B两板之间的电场强度
      (3)在实验中观察到的现象是 。
      A.甲图中的手水平向左移动时,静电计指针的张角变大
      B.甲图中的手水平向左移动时,静电计指针的张角不变
      C.乙图中的手竖直向上移动时,静电计指针的张角变小
      D.丙图中的手不动,而向两板间插入陶瓷片时,静电计指针的张角变大
      43.(田家庵区校级期中)研究与平行板电容器电容有关因素的实验装置如图所示:
      (1)实验前,只用带电玻璃棒与电容器 板接触,能使电容器带电。
      (2)实验中保持极板电荷量Q不变、静电计张角变小,说明平行板电容器电容 (填“变大”或“变小”)。
      (3)下列能使静电计指针张角变小的实验操作是 。
      A.只将b板靠近a板
      B.只将电容器b板向上平移
      C.只在极板间插入有机玻璃板
      D.只增加极板带电量
      44.(汉阳区校级月考)如图甲所示为研究平行板电容器的放电电流随时间变化关系的电路,将单刀双掷开关自接线柱1移至2后,计算机显示的电流I随时间t变化的图象如图乙所示。已知该电容器的电容为7×10﹣4F,则放电前电容器两极板间的电势差约为 ,放电过程中通过电阻R的电流方向 。(填向左或向右)
      45.(城厢区校级月考)电容器作为储能器件,在生产生活中有广泛的应用。对给定电容值为C的电容器充电,无论采用何种充电方式,其两极间的电势差u随电荷量q的变化图象都相同。请在图中画出上述u﹣q图象。类比直线运动中由v﹣t图象求位移的方法,求两极间电压为U时电容器所储存的电场能Ep= 。
      46.(保定月考)某实验小组利用控制变量法研究所影响平行板电容器电容大小因素,保持Q和d不变,若使两极板的正对面积S变小,则静电计指针偏转的角度 (填“变大”“变小”或“不变”)然后保持Q和S不变,改变两极板间距d;再保持Q、S、d不变,插入电介质等,通过静电计指针偏转角度的变化,从而判断电容的变化。
      47.(西夏区校级月考)一个电容器,当它的两个极板间的电压超过10V时,其间的电介质就可能被破坏而不再绝缘,这个现象叫做电介质的击穿,这个电压叫做这个电容器的耐压值。(能或不能) 把这个电容器接在交流电压是10V的电路两端。
      48.(会宁县校级期中)如图所示实验装置可用来探究影响平行板电容器电容的因素,其中电容器左侧极板和静电计外壳接地,电容器右侧极板与静电计金属球相连。
      (1)本实验过程使用的实验方法是
      A.等效替代法B.控制变量法C.转换法D.比较法
      (2)实验过程中进行如下操作:使电容器带电后与电源断开。如果要研究电容C和两板间间距d的关系,应保持 不变,改变 。(将正确选项填在空格处)
      A.两板间间距dB.两板板间正对面积S和电介质
      (3)电容器充电后与电源断开,下列实验现象中正确的是
      A.若只将A板水平向左移动,可观察到静电计指针偏角变小
      B.若只将A板竖直向上移动,可观察到静电计指针偏角变大
      C.若将一块有机玻璃插到两板之间,可观察到静电计指针偏角变大
      49.(七星区校级期中)如图是某实验小组为了定性探究平行板电容器的电容与其结构之间的关系装置图.充电后与电源断开的平行板电容器的A板与静电计相连,B板和静电计金属壳都接地,A板通过绝缘柄固定在铁架台上,人手通过绝缘柄控制B板的移动.请回答下列问题:
      (1)本实验采用的科学方法是
      (2)在该实验中,静电计的作用是
      (3)在实验中观察到的现象是
      A.甲图中的手水平向左移动时,静电计指针的张角变大
      B.乙图中的手竖直向上移动时,静电计指针的张角变小
      C.丙图中的手不动,而向两板间插入陶瓷片时,静电计指针的张角变大
      D.丙图中的手不动,而向两板间插入金属板时,静电计指针的张角不变.
      50.(碑林区校级月考)如图所示的实验装置可用来探究影响平行板电容器电容的因素,其中电容器左侧极板带负电,并和静电计外壳均接地,电容器右侧极板带正电,并和静电计外壳均接地,电容器右侧极板带正电,并与静电计金属球相连。电容器带电后与电源断开。
      (1)本实验研究平行板电容器电容的变化,实验原理中使用了一个近似,该近似是 。
      (2)略微上移左极板,可观察到静电计指针偏角 (选填“变大”、“变小”或“不变”);略微左移左极板,电容器两极板间某一个固定点的电势 (选填“升高”、“降低”或“不变”)。
      实验项目
      实验现象
      电容器充电
      灯泡
      灯泡的亮度由明到暗最后熄灭(选填“明”“暗”或“熄灭”)
      电流表1
      电流表1的读数由大到小最后为零(选填“大”“小”或“零”)
      电压表
      电压表的读数由小(选填“大”或“小”)到大(选填“大”或“小”)最后为6 V
      电容器放电
      灯泡
      灯泡的亮度由明到暗最后熄灭(选填“明”“暗”或“熄灭”)
      电流表2
      电流表2的读数由大到小最后为零(选填“大”“小”或“零”)
      电压表
      电压表的读数由大(选填“大”或“小”)到小(选填“大”或“小”)最后为0 V
      A.理想实验法
      B.等效替代法
      C.控制变量法
      D.建立物理模型法
      A.测定该电容器的电荷量
      B.测定该电容器两极的电势差
      C.测定该电容器的电容
      D.测定A、B两板之间的电场强度

      相关试卷 更多

      资料下载及使用帮助
      版权申诉
      • 1.电子资料成功下载后不支持退换,如发现资料有内容错误问题请联系客服,如若属实,我们会补偿您的损失
      • 2.压缩包下载后请先用软件解压,再使用对应软件打开;软件版本较低时请及时更新
      • 3.资料下载成功后可在60天以内免费重复下载
      版权申诉
      若您为此资料的原创作者,认为该资料内容侵犯了您的知识产权,请扫码添加我们的相关工作人员,我们尽可能的保护您的合法权益。
      入驻教习网,可获得资源免费推广曝光,还可获得多重现金奖励,申请 精品资源制作, 工作室入驻。
      版权申诉二维码
      欢迎来到教习网
      • 900万优选资源,让备课更轻松
      • 600万优选试题,支持自由组卷
      • 高质量可编辑,日均更新2000+
      • 百万教师选择,专业更值得信赖
      微信扫码注册
      手机号注册
      手机号码

      手机号格式错误

      手机验证码 获取验证码 获取验证码

      手机验证码已经成功发送,5分钟内有效

      设置密码

      6-20个字符,数字、字母或符号

      注册即视为同意教习网「注册协议」「隐私条款」
      QQ注册
      手机号注册
      微信注册

      注册成功

      返回
      顶部
      学业水平 高考一轮 高考二轮 高考真题 精选专题 初中月考 教师福利
      添加客服微信 获取1对1服务
      微信扫描添加客服
      Baidu
      map