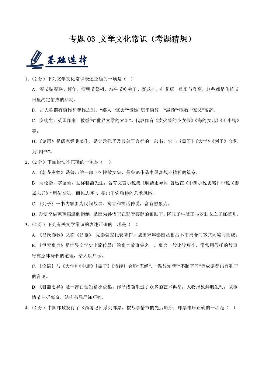
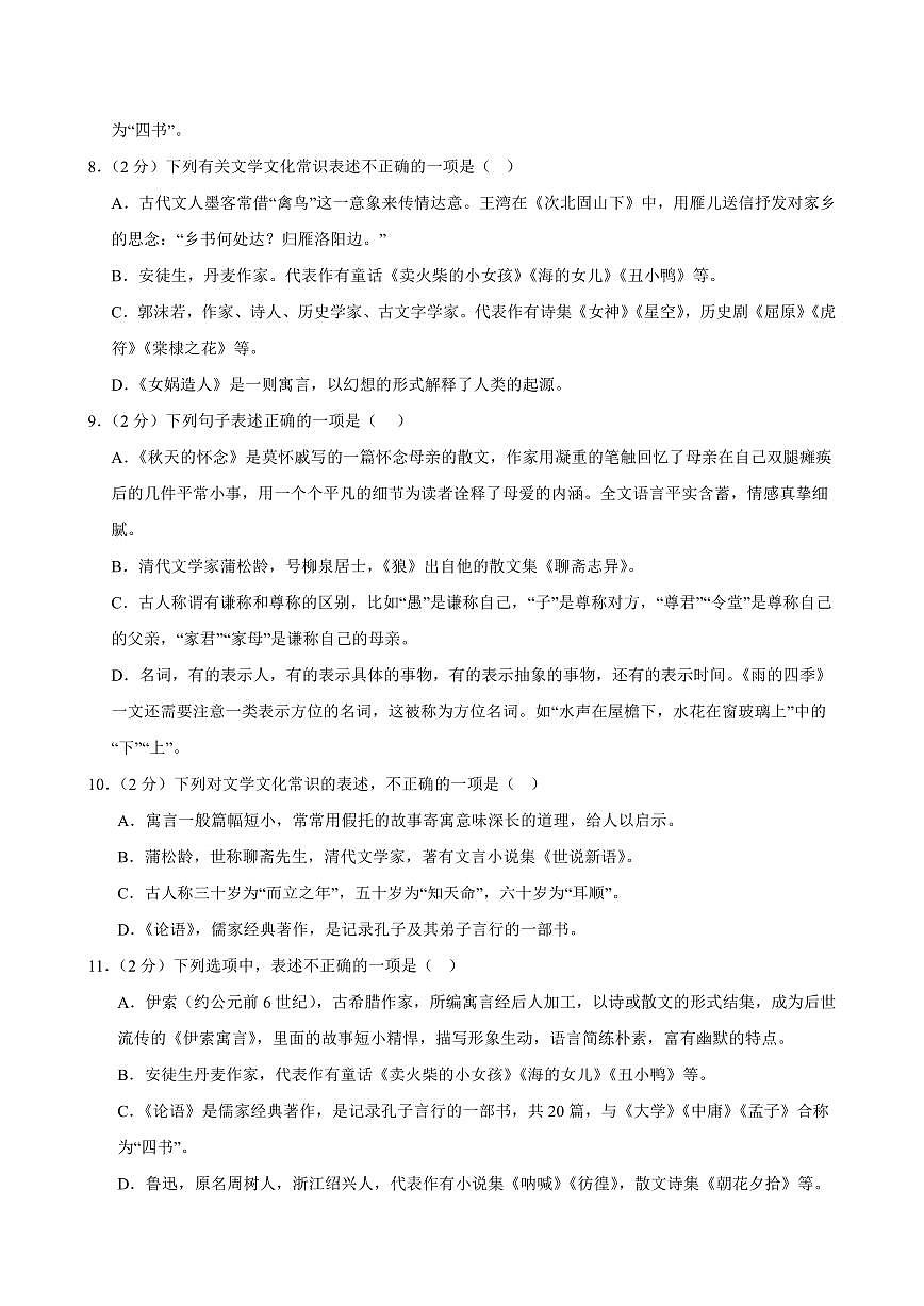
1/7
2/7
3/7
还剩4页未读,
继续阅读
2024-2025学年七年级语文上学期期末考点大串讲专题03 文学文化常识(两大题型)(考题猜想)(原卷版)
展开
这是一份2024-2025学年七年级语文上学期期末考点大串讲专题03 文学文化常识(两大题型)(考题猜想)(原卷版),共7页。
相关试卷
专题04 文学文化常识(期中真题汇编)2025-2026学年七年级语文上学期(新部编版):
这是一份专题04 文学文化常识(期中真题汇编)2025-2026学年七年级语文上学期(新部编版),文件包含专题04文学文化常识期中真题汇编原卷版docx、专题04文学文化常识期中真题汇编解析版docx等2份试卷配套教学资源,其中试卷共31页, 欢迎下载使用。
专题03 专题学习活动(考点解读、题型归纳、重点梳理)(考点串讲)-2024-2025学年七年级语文上学期期末考点大串讲(统编版2024)课件PPT:
这是一份专题03 专题学习活动(考点解读、题型归纳、重点梳理)(考点串讲)-2024-2025学年七年级语文上学期期末考点大串讲(统编版2024)课件PPT,共46页。PPT课件主要包含了考点解读,题型归纳,典例引领,实战演练,知识梳理方法指导,知识梳理等内容,欢迎下载使用。
专题03 文学文化常识 训练(考题猜想)-2024-2025学年七年级语文上学期期中考点大串讲(统编版2024):
这是一份专题03 文学文化常识 训练(考题猜想)-2024-2025学年七年级语文上学期期中考点大串讲(统编版2024),文件包含专题03文学文化常识考题猜想原卷版docx、专题03文学文化常识考题猜想解析版docx等2份试卷配套教学资源,其中试卷共34页, 欢迎下载使用。
相关试卷 更多
资料下载及使用帮助
版权申诉
- 1.电子资料成功下载后不支持退换,如发现资料有内容错误问题请联系客服,如若属实,我们会补偿您的损失
- 2.压缩包下载后请先用软件解压,再使用对应软件打开;软件版本较低时请及时更新
- 3.资料下载成功后可在60天以内免费重复下载
版权申诉
免费领取教师福利

